温湿度变送器之硬件设计——RS485原理图绘制(7)

667 阅读3分钟

携手创作,共同成长!这是我参与「掘金日新计划 · 8 月更文挑战」的第10天,点击查看活动详情 

MAX485E

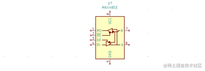
max485E我们之前的章节中简单的介绍过。下面我们看一下这个芯片的引脚功能和对应的引脚编号。
PinMap如下:

image.png

  • RO (用于控制器接收信号,接mcu侧串口的RX信号)
  • RE(在芯片中,引脚标记上划线表示低电平有效)
  • DE (RE和DE端分别为接收和发送的使能端,当/RE为逻辑0时,器件处于接收状态;当DE为逻辑1时,器件处于发送状态,因为MAX485工作在半双工状态,所以只需用单片机的一个管脚控制这两个引脚即可。)
  • DI (用于控制器输出信号,接mcu测串口的TX信号)
  • Vcc (电源正极)
  • B (RS485总线B)
  • A (RS485总线A)
  • GND (电源地)

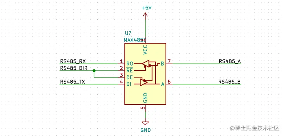
典型电路

image.png 如上图,是RS485的典型电路图。

  • 485rx,485tx连接是的mcu控制测的串口信号。
  • 485dir连接de和re,用来控制485是收数据还是发数据
  • AB连接现场485总线的AB信号
  • VCC和GND连接电源

绘制原理图

放置max485元件符号

快捷a,调出符号库,键入max485,选中485器件,拖入工作区。完成如下图:

image.png

标签

这里介绍一下原理中的一个概念,叫做net或者说标签,在kicad中工具栏上的A,表示放置标签。
标签分为两种,一种是局部标签,在本页面中有效,一种是全局标签,可以在整个工程中有效

image.png

net相同的两根导线,表示联通在一起。
举个例子:

image.png

上图中,我们把RO和RE都放置了一个RS485——RX的标签。看起来这两个信号的导线并没有连接到一起。 但是因为标签相同,在PCB开始布线的时候,等同于把RO和RE直接短接了,这个net相同导致的连接错误问题在硬件设计中经常出现。
等效于:

image.png

优化

image.png

一般原理图实现如上图。这种电路图你说他会工作不会,其实也会。但是他会那么稳定。
需要优化的地方有:

  1. 电源部分增加滤波电容,消除电源噪声。
  2. A、B信号之间增加匹配电阻
  3. A、B信号线上增加保护电路
  4. 控制信号dir增加上拉电阻
    修改完后如下:

image.png

  • 我们在dir信号上增加4.7k的上拉电阻,增加io的驱动能力
  • 在5V上增加100nf的陶瓷电容,用来滤除电源噪声
  • 在AB之间增加一个120Ω的匹配阻抗,是通信更稳定
  • 在AB信号线上增加fuse保险,防止现场大电流直接击穿芯片
  • 在AB和大地之间增加一个TVS放电管,用来防止浪涌
    经过以上改进,基本满足大部分使用场景。

下一节介绍温湿度传感器