vue源码解读十九: 编译之parse源码实现过程

781 阅读8分钟

携手创作,共同成长!这是我参与「掘金日新计划 · 8 月更文挑战」的第6天,点击查看活动详情

本文主要内容摘抄自黄轶老师的慕课网课程Vue.js 源码全方位深入解析 全面深入理解Vue实现原理,主要用于个人学习和复习,不用作其他用途。

parse

编译过程首先就是对模板做解析,生成 AST,它是一种抽象语法树,是对源代码的抽象语法结构的树状表现形式。在很多编译技术中,如 babel 编译 ES6 的代码都会先生成 AST。

先通过代码来感受下什么 AST。

new Vue({
  el: '#app',
  template:
    '<ul :class="bindCls" class="list" v-if="isShow">' +
    '<li v-for="(item,index) in data" @click="clickItem(index)">{{item}}:{{index}}</li>' +
    '</ul>',
  data() {
    return {
      bindCls: 'a',
      isShow: true,
      data: ['a', 'b', 'c', 'd']
    }
  },
  methods: {
    clickItem(index) {
      console.log(index)
    }
  }
})

编译后的AST就是一个对象:

image.png

可以看到,生成的 AST 是一个树状结构,每一个节点都是一个 ast element,除了它自身的一些属性,还维护了它的父子关系,如 parent 指向它的父节点,children 指向它的所有子节点。先对 AST 有一些直观的印象,那么接下来我们来分析一下这个 AST 是如何得到的。

整体流程

首先来看一下 parse 的定义,在 src/compiler/parser/index.js 中:

export function parse (
  template: string,
  options: CompilerOptions
): ASTElement | void {
  // 伪代码
  getFnsAndConfigFromOptions(options)

  parseHTML(template, {
    // options ...
    start (tag, attrs, unary) {
      let element = createASTElement(tag, attrs)
      processElement(element)
      treeManagement()
    },

    end () {
      treeManagement()
      closeElement()
    },

    chars (text: string) {
      handleText()
      createChildrenASTOfText()
    },
    comment (text: string) {
      createChildrenASTOfComment()
    }
  })
  return astRootElement
}

parse 函数的代码很长,这里先把它拆成伪代码的形式,方便对整体流程先有一个大致的了解。接下来就来分解分析每段伪代码的作用。

从 options 中获取方法和配置

对应伪代码:

getFnsAndConfigFromOptions(options)

parse 函数的输入是 template 和 options,输出是 AST 的根节点。template 就是我们的模板字符串,而 options 实际上是和平台相关的一些配置,它的定义在 src/platforms/web/compiler/options 中:

mport {
  isPreTag,
  mustUseProp,
  isReservedTag,
  getTagNamespace
} from '../util/index'

import modules from './modules/index'
import directives from './directives/index'
import { genStaticKeys } from 'shared/util'
import { isUnaryTag, canBeLeftOpenTag } from './util'

export const baseOptions: CompilerOptions = {
  expectHTML: true,
  modules,
  directives,
  isPreTag,
  isUnaryTag,
  mustUseProp,
  canBeLeftOpenTag,
  isReservedTag,
  getTagNamespace,
  staticKeys: genStaticKeys(modules)
}

这些属性和方法之所以放到 platforms 目录下是因为它们在不同的平台(web 和 weex)的实现是不同的。

我们用伪代码 getFnsAndConfigFromOptions 表示了这一过程,它的实际代码如下:

warn = options.warn || baseWarn

platformIsPreTag = options.isPreTag || no
platformMustUseProp = options.mustUseProp || no
platformGetTagNamespace = options.getTagNamespace || no

transforms = pluckModuleFunction(options.modules, 'transformNode')
preTransforms = pluckModuleFunction(options.modules, 'preTransformNode')
postTransforms = pluckModuleFunction(options.modules, 'postTransformNode')

delimiters = options.delimiters

这些方法和配置都是后续解析时候需要的,可以不用去管它们的具体作用,先往后看。

解析 HTML 模板

对应伪代码:

parseHTML(template, options)

对于 template 模板的解析主要是通过 parseHTML 函数,它的定义在 src/compiler/parser/html-parser 中:

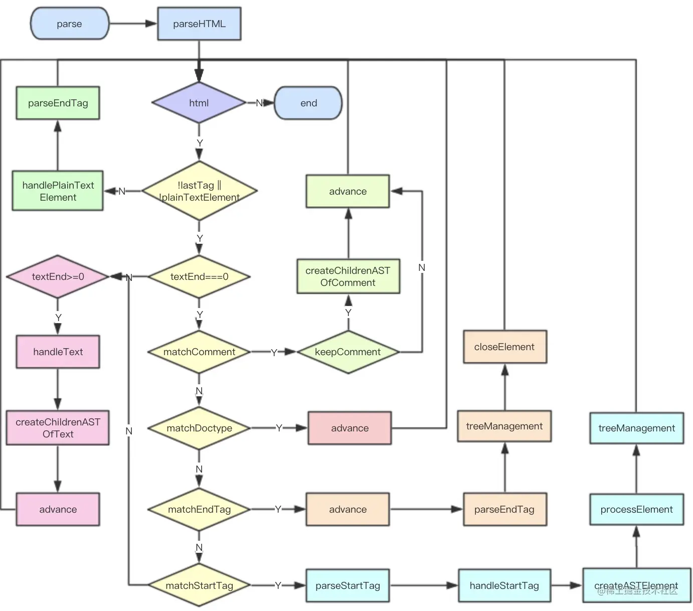
export function parseHTML (html, options) {
  let lastTag
  while (html) {
    if (!lastTag || !isPlainTextElement(lastTag)){
      let textEnd = html.indexOf('<')
      if (textEnd === 0) {
         if(matchComment) {
           advance(commentLength)
           continue
         }
         if(matchDoctype) {
           advance(doctypeLength)
           continue
         }
         if(matchEndTag) {
           advance(endTagLength)
           parseEndTag()
           continue
         }
         if(matchStartTag) {
           parseStartTag()
           handleStartTag()
           continue
         }
      }
      handleText()
      advance(textLength)
    } else {
       handlePlainTextElement()
       parseEndTag()
    }
  }
}

由于 parseHTML 的逻辑也非常复杂,因此我也用了伪代码的方式表达,整体来说它的逻辑就是循环解析 template ,用正则做各种匹配,对于不同情况分别进行不同的处理,直到整个 template 被解析完毕。 在匹配的过程中会利用 advance 函数不断前进整个模板字符串,直到字符串末尾。

function advance (n) {
  index += n
  html = html.substring(n)
}

为了更加直观地说明 advance 的作用,可以通过一副图表示:

image.png

调用 advance 函数:

advance(4)

得到结果:

image.png

匹配的过程中主要利用了正则表达式,如下:

const attribute = /^\s*([^\s"'<>/=]+)(?:\s*(=)\s*(?:"([^"]*)"+|'([^']*)'+|([^\s"'=<>`]+)))?/
const ncname = '[a-zA-Z_][\w\-\.]*'
const qnameCapture = `((?:${ncname}\:)?${ncname})`
const startTagOpen = new RegExp(`^<${qnameCapture}`)
const startTagClose = /^\s*(/?)>/
const endTag = new RegExp(`^<\/${qnameCapture}[^>]*>`)
const doctype = /^<!DOCTYPE [^>]+>/i
const comment = /^<!--/
const conditionalComment = /^<![/

通过这些正则表达式,我们可以匹配注释节点、文档类型节点(DOCTYPE)、开始闭合标签等。

注释节点、文档类型节点

对于注释节点和文档类型节点的匹配,如果匹配到我们仅仅做的是做前进即可。

if (comment.test(html)) {
  const commentEnd = html.indexOf('-->')

  if (commentEnd >= 0) {
    if (options.shouldKeepComment) {
      options.comment(html.substring(4, commentEnd))
    }
    advance(commentEnd + 3)
    continue
  }
}

if (conditionalComment.test(html)) {
  const conditionalEnd = html.indexOf(']>')

  if (conditionalEnd >= 0) {
    advance(conditionalEnd + 2)
    continue
  }
}

const doctypeMatch = html.match(doctype)
if (doctypeMatch) {
  advance(doctypeMatch[0].length)
  continue
}

对于注释和条件注释节点,前进至它们的末尾位置;对于文档类型节点,则前进它自身长度的距离。

开始标签

const startTagMatch = parseStartTag()
if (startTagMatch) {
  handleStartTag(startTagMatch)
  if (shouldIgnoreFirstNewline(lastTag, html)) {
    advance(1)
  }
  continue
}

首先通过 parseStartTag 解析开始标签:

function parseStartTag () {
  const start = html.match(startTagOpen)
  if (start) {
    const match = {
      tagName: start[1],
      attrs: [],
      start: index
    }
    advance(start[0].length)
    let end, attr
    while (!(end = html.match(startTagClose)) && (attr = html.match(attribute))) {
      advance(attr[0].length)
      match.attrs.push(attr)
    }
    if (end) {
      match.unarySlash = end[1]
      advance(end[0].length)
      match.end = index
      return match
    }
  }
}

对于开始标签startTagOpen,除了标签名之外,还有一些标签相关的属性。函数先通过正则表达式 startTagOpen 匹配到开始标签,然后定义了 match 对象,接着循环去匹配开始标签中的属性并添加到 match.attrs 中,直到匹配的开始标签的闭合符结束。如果匹配到闭合符,则获取一元斜线符,前进到闭合符尾,并把当前索引赋值给 match.end

开始标签的正则如下,qnameCapture用括号包裹,所以可以使用start[1]获取tagName,?:为非捕获分组,所以括号里面的内容不会提取处理。

const ncname = `[a-zA-Z_][\\-\\.0-9_a-zA-Z]*`
const qnameCapture = `((?:${ncname}\\:)?${ncname})`
const startTagOpen = new RegExp(`^<${qnameCapture}`)

对于开始结束标签startTagClose:

const startTagClose = /^\s*(\/?)>/

对于属性标签attribute,属性一般的写法是class="content"\s*([^\s"'<>\/=]+)匹配class,属性也可以是class='content'(单引号),也可以是其他,所以用了两个|来分别匹配。

const attribute = /^\s*([^\s"'<>\/=]+)(?:\s*(=)\s*(?:"([^"]*)"+|'([^']*)'+|([^\s"'=<>`]+)))?/

parseStartTag 对开始标签解析拿到 match 后,紧接着会执行 handleStartTag 对 match 做处理:

function handleStartTag (match) {
  const tagName = match.tagName
  const unarySlash = match.unarySlash
  
  if (expectHTML) {
    if (lastTag === 'p' && isNonPhrasingTag(tagName)) {
      parseEndTag(lastTag)
    }
    if (canBeLeftOpenTag(tagName) && lastTag === tagName) {
      parseEndTag(tagName)
    }
  }
  
  const unary = isUnaryTag(tagName) || !!unarySlash
  
  const l = match.attrs.length
  const attrs = new Array(l)
  for (let i = 0; i < l; i++) {
    const args = match.attrs[i]
    if (IS_REGEX_CAPTURING_BROKEN && args[0].indexOf('""') === -1) {
      if (args[3] === '') { delete args[3] }
      if (args[4] === '') { delete args[4] }
      if (args[5] === '') { delete args[5] }
    }
    const value = args[3] || args[4] || args[5] || ''
    const shouldDecodeNewlines = tagName === 'a' && args[1] === 'href'
      ? options.shouldDecodeNewlinesForHref
      : options.shouldDecodeNewlines
    attrs[i] = {
      name: args[1],
      value: decodeAttr(value, shouldDecodeNewlines)
    }
  }
  
  if (!unary) {
    stack.push({ tag: tagName, lowerCasedTag: tagName.toLowerCase(), attrs: attrs })
    lastTag = tagName
  }
  
  if (options.start) {
    options.start(tagName, attrs, unary, match.start, match.end)
  }
}

handleStartTag 的核心逻辑很简单,先判断开始标签是否是一元标签,类似 <img>、<br/> 这样,接着对 match.attrs 遍历并做了一些处理,最后判断如果非一元标签,则往 stack 里 push 一个对象,并且把 tagName 赋值给 lastTag。至于 stack 的作用,稍后我会介绍。

最后调用了 options.start 回调函数,并传入一些参数,这个回调函数的作用稍后我会详细介绍。

闭合标签

const endTagMatch = html.match(endTag)
if (endTagMatch) {
  const curIndex = index
  advance(endTagMatch[0].length)
  parseEndTag(endTagMatch[1], curIndex, index)
  continue
}

先通过正则 endTag 匹配到闭合标签,然后前进到闭合标签末尾,然后执行 parseEndTag 方法对闭合标签做解析。

function parseEndTag (tagName, start, end) {
  let pos, lowerCasedTagName
  if (start == null) start = index
  if (end == null) end = index
  
  if (tagName) {
    lowerCasedTagName = tagName.toLowerCase()
  }
  
  if (tagName) {
    for (pos = stack.length - 1; pos >= 0; pos--) {
      if (stack[pos].lowerCasedTag === lowerCasedTagName) {
        break
      }
    }
  } else {
    pos = 0
  }
  
  if (pos >= 0) {
    for (let i = stack.length - 1; i >= pos; i--) {
      if (process.env.NODE_ENV !== 'production' &&
        (i > pos || !tagName) &&
        options.warn
      ) {
        options.warn(
          `tag <${stack[i].tag}> has no matching end tag.`
        )
      }
      if (options.end) {
        options.end(stack[i].tag, start, end)
      }
    }
    stack.length = pos
    lastTag = pos && stack[pos - 1].tag
  } else if (lowerCasedTagName === 'br') {
    if (options.start) {
      options.start(tagName, [], true, start, end)
    }
  } else if (lowerCasedTagName === 'p') {
    if (options.start) {
      options.start(tagName, [], false, start, end)
    }
    if (options.end) {
      options.end(tagName, start, end)
    }
  }
}

parseEndTag 的核心逻辑很简单,在介绍之前我们回顾一下在执行 handleStartTag 的时候,对于非一元标签(有 endTag)我们都把它构造成一个对象压入到 stack 中,如图所示:

image.png

那么对于闭合标签的解析,就是倒序 stack,找到第一个和当前 endTag 匹配的元素。如果是正常的标签匹配,那么 stack 的最后一个元素应该和当前的 endTag 匹配,但是考虑到如下错误情况:

<div><span></div>

这个时候当 endTag 为 </div> 的时候,从 stack 尾部找到的标签是 <span>,就不能匹配,因此这种情况会报警告。匹配后把栈到 pos 位置的都弹出,并从 stack 尾部拿到 lastTag

最后调用了 options.end 回调函数,并传入一些参数,这个回调函数的作用稍后我会详细介绍。

文本

let text, rest, next
if (textEnd >= 0) {
  rest = html.slice(textEnd)
  while (
    !endTag.test(rest) &&
    !startTagOpen.test(rest) &&
    !comment.test(rest) &&
    !conditionalComment.test(rest)
  ) {
    next = rest.indexOf('<', 1)
    if (next < 0) break
    textEnd += next
    rest = html.slice(textEnd)
  }
  text = html.substring(0, textEnd)
  advance(textEnd)
}

if (textEnd < 0) {
  text = html
  html = ''
}

if (options.chars && text) {
  options.chars(text)
}

接下来判断 textEnd 是否大于等于 0 的,满足则说明到从当前位置到 textEnd 位置都是文本,并且如果 < 是纯文本中的字符,就继续找到真正的文本结束的位置,然后前进到结束的位置。

再继续判断 textEnd 小于 0 的情况,则说明整个 template 解析完毕了,把剩余的 html 都赋值给了 text

最后调用了 options.chars 回调函数,并传 text 参数,这个回调函数的作用稍后我会详细介绍。

因此,在循环解析整个 template 的过程中,会根据不同的情况,去执行不同的回调函数,下面我们来看看这些回调函数的作用。

处理开始标签

对应伪代码:

let currentParent
start (tag, attrs, unary, start, end) {
  let element: ASTElement = createASTElement(tag, attrs, currentParent)
  ...
  // 处理if v-for等指令
  processFor(element)
  processIf(element)
  processOnce(element)
  

  if (!root) {
    root = element
    if (process.env.NODE_ENV !== 'production') {
      checkRootConstraints(root)
    }
  }

  if (!unary) {
    currentParent = element
    stack.push(element)
  } else {
    closeElement(element)
  }
}

当解析到开始标签的时候,最后会执行 start 回调函数,函数主要就做 3 件事情,创建 AST 元素,处理 AST 元素,AST 树管理。下面我们来分别来看这几个过程。

创建 AST 元素

const ns = (currentParent && currentParent.ns) || platformGetTagNamespace(tag)

// handle IE svg bug
/* istanbul ignore if */
if (isIE && ns === 'svg') {
  attrs = guardIESVGBug(attrs)
}

let element: ASTElement = createASTElement(tag, attrs, currentParent)
if (ns) {
  element.ns = ns
}

export function createASTElement (
  tag: string,
  attrs: Array<Attr>,
  parent: ASTElement | void
): ASTElement {
  return {
    type: 1,
    tag,
    attrsList: attrs,
    attrsMap: makeAttrsMap(attrs),
    parent,
    children: []
  }
}

通过 createASTElement 方法去创建一个 AST 元素,并添加了 namespace。可以看到,每一个 AST 元素就是一个普通的 JavaScript 对象,其中,type 表示 AST 元素类型,tag 表示标签名,attrsList 表示属性列表,attrsMap 表示属性映射表,parent 表示父的 AST 元素,children 表示子 AST 元素集合。

处理 AST 元素

function isForbiddenTag (el): boolean {
  return (
    el.tag === 'style' ||
    (el.tag === 'script' && (
      !el.attrsMap.type ||
      el.attrsMap.type === 'text/javascript'
    ))
  )
}
// 如果根节点是style script等标签,则不会被解析并报出警告
if (isForbiddenTag(element) && !isServerRendering()) {
  element.forbidden = true
  process.env.NODE_ENV !== 'production' && warn(
    'Templates should only be responsible for mapping the state to the ' +
    'UI. Avoid placing tags with side-effects in your templates, such as ' +
    `<${tag}>` + ', as they will not be parsed.'
  )
}

// apply pre-transforms
for (let i = 0; i < preTransforms.length; i++) {
  element = preTransforms[i](element, options) || element
}

if (!inVPre) {
  processPre(element)
  if (element.pre) {
    inVPre = true
  }
}
if (platformIsPreTag(element.tag)) {
  inPre = true
}
if (inVPre) {
  processRawAttrs(element)
} else if (!element.processed) {
  // structural directives
  processFor(element)
  processIf(element)
  processOnce(element)
  // element-scope stuff
  processElement(element, options)
}

首先是对模块 preTransforms 的调用,其实所有模块的 preTransforms、 transforms 和 postTransforms 的定义都在 src/platforms/web/compiler/modules 目录中,这部分我们暂时不会介绍,之后会结合具体的例子说。接着判断 element 是否包含各种指令通过 processXXX 做相应的处理,处理的结果就是扩展 AST 元素的属性。这里我并不会一一介绍所有的指令处理,而是结合我们当前的例子,我们来看一下 processFor 和 processIf

// 获取属性值并删除属性
function getAndRemoveAttr (
  el: ASTElement,
  name: string,
  removeFromMap?: boolean
): ?string {
  let val
  if ((val = el.attrsMap[name]) != null) {
    const list = el.attrsList
    for (let i = 0, l = list.length; i < l; i++) {
      if (list[i].name === name) {
        list.splice(i, 1)
        break
      }
    }
  }
  if (removeFromMap) {
    delete el.attrsMap[name]
  }
  return val
}


export function processFor (el: ASTElement) {
  let exp
  // 获取到属性值
  if ((exp = getAndRemoveAttr(el, 'v-for'))) {
    // exp 类似于  "(item, index) in data"
    const res = parseFor(exp)
    if (res) {
      // 给el(AST)添加属性
      extend(el, res)
    } else if (process.env.NODE_ENV !== 'production') {
      warn(
        `Invalid v-for expression: ${exp}`
      )
    }
  }
}
// 用来匹配"(item, index) in data"
export const forAliasRE = /(.*?)\s+(?:in|of)\s+(.*)/
// 用来匹配item, index
export const forIteratorRE = /,([^,}]]*)(?:,([^,}]]*))?$/
// 去掉括号
const stripParensRE = /^(|)$/g
export function parseFor (exp: string): ?ForParseResult {
  const inMatch = exp.match(forAliasRE)
  if (!inMatch) return
  const res = {}
  res.for = inMatch[2].trim()
  const alias = inMatch[1].trim().replace(stripParensRE, '')
  const iteratorMatch = alias.match(forIteratorRE)
  if (iteratorMatch) {
    res.alias = alias.replace(forIteratorRE, '')
    res.iterator1 = iteratorMatch[1].trim()
    if (iteratorMatch[2]) {
      res.iterator2 = iteratorMatch[2].trim()
    }
  } else {
    res.alias = alias
  }
  return res
}

processFor 就是从元素中拿到 v-for 指令的内容,然后分别解析出 foraliasiterator1iterator2 等属性的值添加到 AST 的元素上。就我们的示例 v-for="(item,index) in data" 而言,解析出的的 for 是 dataalias 是 itemiterator1 是 index,没有 iterator2

function processIf (el) {
  const exp = getAndRemoveAttr(el, 'v-if')
  if (exp) {
    el.if = exp
    addIfCondition(el, {
      exp: exp,
      block: el
    })
  } else {
    if (getAndRemoveAttr(el, 'v-else') != null) {
      el.else = true
    }
    const elseif = getAndRemoveAttr(el, 'v-else-if')
    if (elseif) {
      el.elseif = elseif
    }
  }
}
export function addIfCondition (el: ASTElement, condition: ASTIfCondition) {
  if (!el.ifConditions) {
    el.ifConditions = []
  }
  el.ifConditions.push(condition)
}

processIf 就是从元素中拿 v-if 指令的内容,如果拿到则给 AST 元素添加 if 属性和 ifConditions 属性;否则尝试拿 v-else 指令及 v-else-if 指令的内容,如果拿到则给 AST 元素分别添加 else 和 elseif 属性。

AST 树管理

if (!root) {
    root = element
    if (process.env.NODE_ENV !== 'production') {
      checkRootConstraints(root)
    }
  }

  if (!unary) {
    currentParent = element
    stack.push(element)
  } else {
    closeElement(element)
  }

AST 树管理的目标是构建一颗 AST 树,本质上它要维护 root 根节点和当前父节点 currentParent。为了保证元素可以正确闭合,这里也利用了 stack 栈的数据结构,和我们之前解析模板时用到的 stack 类似。

处理闭合标签

end (tag, start, end) {
  const element = stack[stack.length - 1]
  // pop stack
  stack.length -= 1
  currentParent = stack[stack.length - 1]
  if (process.env.NODE_ENV !== 'production' && options.outputSourceRange) {
    element.end = end
  }
  closeElement(element)
}

首先把 stack 的元素弹一个出栈,并把 stack 最后一个元素赋值给 currentParent,这样就保证了当遇到闭合标签的时候,可以正确地更新 stack 的长度以及 currentParent 的值。

最后执行了 closeElement(element)

function closeElement (element) {
  // tree management
  ...
  if (currentParent && !element.forbidden) {
    if (element.elseif || element.else) {
      processIfConditions(element, currentParent)
    } else {
      ...
      currentParent.children.push(element)
      element.parent = currentParent
    }
  }

  ...
}

判断如果有 currentParent,会把当前 AST 元素 push 到 currentParent.chilldren 中,同时把 AST 元素的 parent 指向 currentParent。这样就维护了整个 AST 树,通过children和parent把节点整合成一棵树的结构。

处理文本内容

对应伪代码:

chars (text: string) {
  handleText()
  createChildrenASTOfText()
}

除了处理开始标签和闭合标签,我们还会在解析模板的过程中去处理一些文本内容:

文本:

{{item}}:{{index}}
const children = currentParent.children
text = inPre || text.trim()
  ? isTextTag(currentParent) ? text : decodeHTMLCached(text)
  // only preserve whitespace if its not right after a starting tag
  : preserveWhitespace && children.length ? ' ' : ''
if (text) {
  let res
  if (!inVPre && text !== ' ' && (res = parseText(text, delimiters))) {
    children.push({
      type: 2,
      expression: res.expression,
      tokens: res.tokens,
      text
    })
  } else if (text !== ' ' || !children.length || children[children.length - 1].text !== ' ') {
    children.push({
      type: 3,
      text
    })
  }
}

文本构造的 AST 元素有 2 种类型,一种是有表达式的,type 为 2,一种是纯文本,type 为 3。在我们的例子中,文本就是 :,是个表达式,通过执行 parseText(text, delimiters) 对文本解析,它的定义在 src/compiler/parser/text-parser.js 中:

const defaultTagRE = /{{((?:.|\n)+?)}}/g
const regexEscapeRE = /[-.*+?^${}()|[]/\]/g

const buildRegex = cached(delimiters => {
  const open = delimiters[0].replace(regexEscapeRE, '\$&')
  const close = delimiters[1].replace(regexEscapeRE, '\$&')
  return new RegExp(open + '((?:.|\n)+?)' + close, 'g')
})

export function parseText (
  text: string,
  delimiters?: [string, string]
): TextParseResult | void {
  const tagRE = delimiters ? buildRegex(delimiters) : defaultTagRE
  if (!tagRE.test(text)) {
    return
  }
  const tokens = []
  const rawTokens = []
  let lastIndex = tagRE.lastIndex = 0
  let match, index, tokenValue
  while ((match = tagRE.exec(text))) {
    index = match.index
    // push text token
    if (index > lastIndex) {
      rawTokens.push(tokenValue = text.slice(lastIndex, index))
      tokens.push(JSON.stringify(tokenValue))
    }
    // tag token
    const exp = parseFilters(match[1].trim())
    tokens.push(`_s(${exp})`)
    rawTokens.push({ '@binding': exp })
    lastIndex = index + match[0].length
  }
  if (lastIndex < text.length) {
    rawTokens.push(tokenValue = text.slice(lastIndex))
    tokens.push(JSON.stringify(tokenValue))
  }
  return {
    expression: tokens.join('+'),
    tokens: rawTokens
  }
}

parseText 首先根据分隔符(默认是 {{}})构造了文本匹配的正则表达式,然后再循环匹配文本,遇到普通文本就 push 到 rawTokens 和 tokens 中,如果是表达式就转换成 _s(${exp}) push 到 tokens 中,以及转换成 {@binding:exp} push 到 rawTokens 中。

对于我们的例子 :tokens 就是 [_s(item),'":"',_s(index)]rawTokens 就是 [{'@binding':'item'},':',{'@binding':'index'}]。那么返回的对象如下:

return {
 expression: '_s(item)+":"+_s(index)',
 tokens: [{'@binding':'item'},':',{'@binding':'index'}]
}

总结

parse.png 那么至此,parse 的过程就分析完了,看似复杂,但我们可以抛开细节理清它的整体流程。parse 的目标是把 template 模板字符串转换成 AST 树,它是一种用 JavaScript 对象的形式来描述整个模板。那么整个 parse 的过程是利用正则表达式顺序解析模板,当解析到开始标签、闭合标签、文本的时候都会分别执行对应的回调函数,来达到构造 AST 树的目的。

AST 元素节点总共有 3 种类型,type 为 1 表示是普通元素,为 2 表示是表达式,为 3 表示是纯文本。其实这里我觉得源码写的不够友好,这种是典型的魔术数字,如果转换成用常量表达会更利于源码阅读。

当 AST 树构造完毕,下一步就是 optimize 优化这颗树。