2022.4.20-2022.6.4 阶段总结

151 阅读2分钟

从四月第一次更博到现在已经一个多月了,当时给自己定了几个目标:

  1. 五月二十之前完成第一个nodejs全栈项目的训练
  2. 学一遍计算机网络应用传输网络层
  3. 六月开始投字节的日常实习

基本完成了1,后面继续完善这个项目。2只学了应用层和传输层,依旧是一上课就困。3由于学校导师不放实习,又给安排了活,所以作罢,但还是申请了开元之夏的项目,希望可以中选,也算是线上实习了。学习过程还是存在一些问题,比如

  1. 跳步。通过做node的项目,发现自己对js掌握太少,其中构造类、深浅拷贝、异步等根本没有概念,就急着实习功能,当然debug过程也有收获,但巩固基础还是很重要,不应该这么着急。
  2. 闭门造车。没人讨论交流,给别人讲问题逻辑时候总是说不清,面试时候讲算法也是这个问题,还是多理清思路,想好再说。
  3. 时间安排不合理。工作强度太大,还是太着急的原因,平衡好生活和工作,保持健康。

针对以上问题,没课的话,实际上每天可投入时间:

  • 早上8:30~11:50不到三个半小时
  • 下午2:30~6:00三个半小时
  • 晚饭,锻炼,散步
  • 晚上7:30~11:00三个半小时 12点上床,那加上休息那一天大概十个小时,还要兼顾学校的项目,下一阶段(2022.6.7-2022.6.30)重点还是基础基础基础
  1. 每天2h 补充js基础,看犀牛书,上课,对重要的概念尽量编程理清,理解,复述
  2. 每天30min 佛系看计算机网络(中科大郑老师的课)
  3. 每天40min ds,algo尽量能每日一题,重点还是基础的排序/查找算法,二叉树/链表
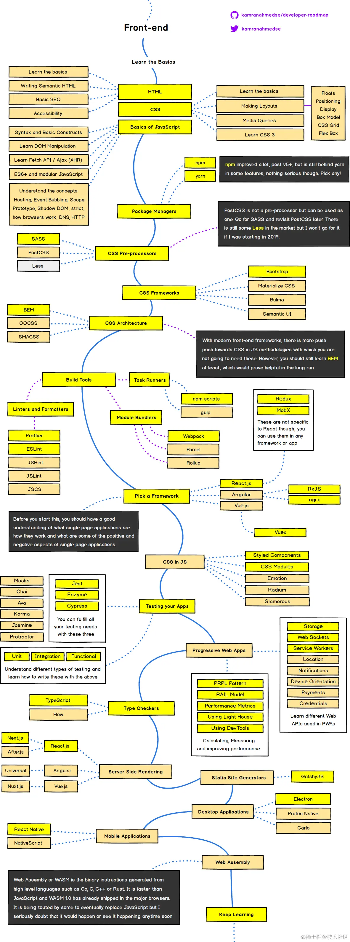
  4. 15号公示以后看React,按照计划书进行就行

长期计划:可以从项目中训练,预计明年2-5月暑期实习投递,今年下半年可能没那么多时间写代码,主要还是补充计算机基础,前端语言基础,学习性能优化。 IMG_7322.PNG