有理数计算器(程序类图、流程图)

837 阅读1分钟

本文程序代码:juejin.cn/post/709644…

本文内容包括:

  1. 各个类图(3个)
  2. 各个组成类的类图与类图之间的静态关系图(1个)
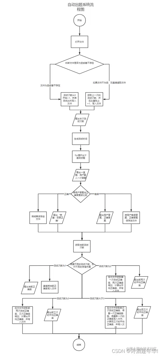
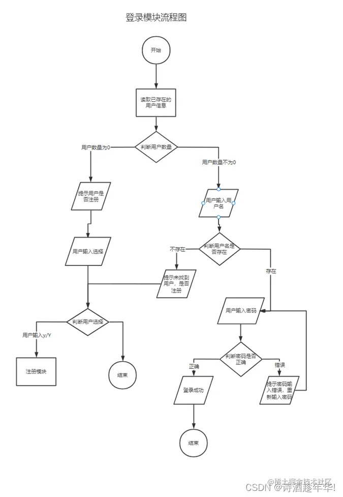
  3. 主要功能函数的算法流程图:(3个) a. 自动出题系统流程图 b. 注册模块流程图 c. 登录模块流程图
  4. main函数的流程图(1个)

1.程序中各个类图

在这里插入图片描述

图1 用户类

在这里插入图片描述

图2 有理数计算器类

在这里插入图片描述

图3 普通函数

在这里插入图片描述

图4 各个组成类的类图与类图之间的静态关系图

在这里插入图片描述

图5 自动出题系统流程图

在这里插入图片描述

图6 注册模块流程图

在这里插入图片描述

图7 登录模块流程图

在这里插入图片描述

图8 main函数流程图