【Spring】Spring中AOP解析 完结 创建代理类,并执行代理逻辑源码

270 阅读1分钟

一起养成写作习惯!这是我参与「掘金日新计划 · 4 月更文挑战」的第6天,点击查看活动详情

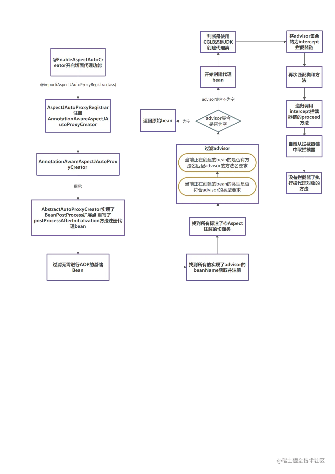
回到 org.springframework.aop.framework.autoproxy.AbstractAutoProxyCreator.wrapIfNecessary 方法

image-20220407194010933

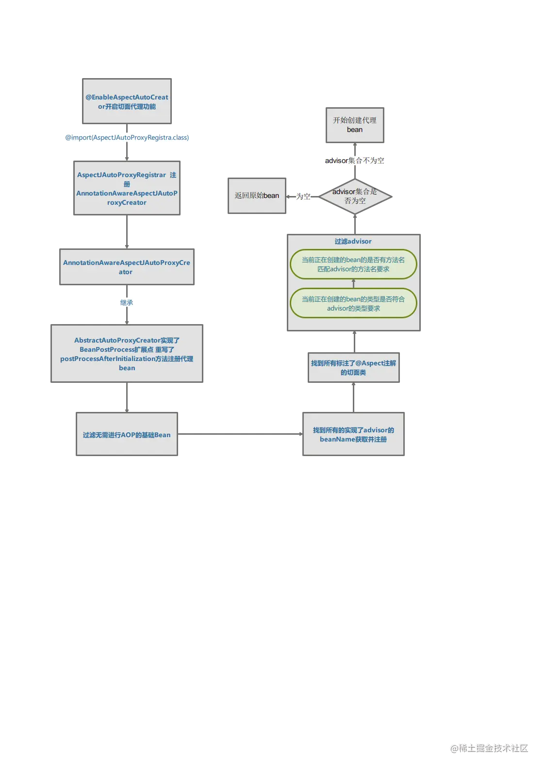
拿到所有的advice的流程已经走完,接下来就是创建代理类了,画张图,整理下流程

接下来看 createProxy 方法

image-20220407203840955

可以看到spring底层使用了ProxyFactory来创建代理类

image-20220407204035665

如果设置了 proxyFactory.isProxyTargetClass() 必须使用CGLB创建代理对象

image-20220407204332563

image-20220407204504686

跟进 proxyFactory.getProxy(classLoader) 方法

来到 org.springframework.aop.framework.ProxyFactory.getProxy

image-20220407204650695

继续跟 createAopProxy() 方法 最终来到 org.springframework.aop.framework.DefaultAopProxyFactory.createAopProxy方法

image-20220407205143526

再回到org.springframework.aop.framework.ProxyFactory.getProxy

image-20220407205216099

接下来看getProxy 方法

image-20220407205237745

看JDK动态代理吧

image-20220407205320862

看本类的invoke方法

image-20220407205416754

image-20220407205716479

继续往下看

image-20220407205848098

跟进getInterceptorsAndDynamicInterceptionAdvice 方法

image-20220407205943995

跟进 this.advisorChainFactory.getInterceptorsAndDynamicInterceptionAdvice 方法

image-20220407210250536

如果是 PointcutAdvisor ,先匹配类,在匹配方法

如果是IntroductionAdvisor ,匹配类 两者都会将advisor 转换为不同的Interceptor子类 ,存到 interceptorList集合中返回image-20220407210428837

拿到 Interceptor 链后,回到 JdkDynamicAopProxy .invoke 方法

image-20220407210818048

跟进 invocation.proceed() 方法

image-20220407211242520

假设当前是 MethodBeforeAdviceInterceptor 拦截器

image-20220407211446449

再次回到 proceed方法

image-20220407211548765

在这里插入图片描述