OkHttp流程源码跟踪

399 阅读12分钟

一、OKHTTP简介

  • 1.支持HTTP2/SPDY
  • 2.socket自动选择最好路线,并支持自动重连
  • 3.拥有自动维护的socket连接池,减少握手次数
  • 4.拥有队列线程池,轻松写并发
  • 5.拥有Interceptors轻松处理请求与响应(比如透明GZIP压缩)基于Headers的缓存策略

二、OKHTTP使用:

1、GET请求

  OkHttpClient client = new OkHttpClient();

  Request request = new Request.Builder()
      .url(url)
      .build();

  Response response = client.newCall(request).execute();
  return response.body().string();
}

2、POST请求

   public static final MediaType JSON
    = MediaType.parse("application/json; charset=utf-8");

  OkHttpClient client = new OkHttpClient();

  RequestBody body = RequestBody.create(JSON, json);

  Request request = new Request.Builder()
      .url(url)
      .post(body)
      .build();

  Response response = client.newCall(request).execute();

  return response.body().string();
}

三、OKHTTP源码流程分析

(一)、OKHTTP 同步请求debug代码跟踪:

  OkHttpClient client = new OkHttpClient();
  Request request = new Request.Builder()
      .url(url)
      .build();
  Response response = client.newCall(request).execute();

从上面代码所示,先是new了一个OKHttpClient对象。

1、OKHttpClient类详解

OKHttpClient类就比较简单了:

  • 1、里面包含了很多对象,其实OKhttp的很多功能模块都包装进这个类,让这个类单独提供对外的API,这种外观模式的设计十分的优雅。外观模式
  • 2、而内部模块比较多,就使用了Builder模式(建造器模式)。Builder模式(建造器模式)
  • 3、它的方法只有一个:newCall.返回一个Call对象(一个准备好了的可以执行和取消的请求)。

而大家仔细读源码又会发现构造了OKHttpClient后又new了一个Rquest对象。那么咱们就来看下Request,说道Request又不得不提Response。所以咱们一起讲了

2、Request、Response类详解

Request Response

  • 1、Request、Response分别抽象成请求和相应
  • 2、其中Request包括Headers和RequestBody,而RequestBody是abstract的,他的子类是有FormBody (表单提交的)和 MultipartBody(文件上传),分别对应了两种不同的MIME类型
    FormBody :"application/x-www-form-urlencoded"
    MultipartBody:"multipart/"+xxx.
  • 3、其中Response包括Headers和RequestBody,而ResponseBody是abstract的,所以他的子类也是有两个:RealResponseBody和CacheResponseBody,分别代表真实响应和缓存响应。
  • 4、由于RFC协议规定,所以所有的头部信息不是随便写的,request的header与response的header的标准都不同。具体的见 List of HTTP header fields。OKHttp的封装类Request和Response为了应用程序编程方便,会把一些常用的Header信息专门提取出来,作为局部变量。比如contentType,contentLength,code,message,cacheControl,tag...它们其实都是以name-value对的形势,存储在网络请求的头部信息中。

根据从上面的GET请求,显示用builder构建了Request对象,然后执行了OKHttpClient.java的newCall方法,那么咱们就看看这个newCall里面都做什么操作?

  /**
   * Prepares the {@code request} to be executed at some point in the future.
   */
  @Override public Call newCall(Request request) {
    return new RealCall(this, request, false /* for web socket */);
  }

Call是个什么东西,那咱们看下Call这个类

3、Call类详解

Call: HTTP请求任务封装
可以说我们能用到的操纵基本上都定义在这个接口里面了,所以也可以说这个类是OKHttp类的核心类了。我们可以通过Call对象来操作请求了。而Call接口内部提供了Factory工厂方法模式(将对象的创建延迟到工厂类的子类去进行,从而实现动态配置)
Call接口提供了内部接口Factory(用于将对象的创建延迟到该工厂类的子类中进行,从而实现动态的配置).

/**
 * A call is a request that has been prepared for execution. A call can be canceled. As this object
 * represents a single request/response pair (stream), it cannot be executed twice.
 */
public interface Call extends Cloneable {
  /** Returns the original request that initiated this call. */
  Request request();

  /**
   * Invokes the request immediately, and blocks until the response can be processed or is in
   * error.
   *
   * <p>To avoid leaking resources callers should close the {@link Response} which in turn will
   * close the underlying {@link ResponseBody}.
   *
   * <pre>@{code
   *
   *   // ensure the response (and underlying response body) is closed
   *   try (Response response = client.newCall(request).execute()) {
   *     ...
   *   }
   *
   * }</pre>
   *
   * <p>The caller may read the response body with the response's {@link Response#body} method. To
   * avoid leaking resources callers must {@linkplain ResponseBody close the response body} or the
   * Response.
   *
   * <p>Note that transport-layer success (receiving a HTTP response code, headers and body) does
   * not necessarily indicate application-layer success: {@code response} may still indicate an
   * unhappy HTTP response code like 404 or 500.
   *
   * @throws IOException if the request could not be executed due to cancellation, a connectivity
   * problem or timeout. Because networks can fail during an exchange, it is possible that the
   * remote server accepted the request before the failure.
   * @throws IllegalStateException when the call has already been executed.
   */
  Response execute() throws IOException;

  /**
   * Schedules the request to be executed at some point in the future.
   *
   * <p>The {@link OkHttpClient#dispatcher dispatcher} defines when the request will run: usually
   * immediately unless there are several other requests currently being executed.
   *
   * <p>This client will later call back {@code responseCallback} with either an HTTP response or a
   * failure exception.
   *
   * @throws IllegalStateException when the call has already been executed.
   */
  void enqueue(Callback responseCallback);

  /** Cancels the request, if possible. Requests that are already complete cannot be canceled. */
  void cancel();

  /**
   * Returns true if this call has been either {@linkplain #execute() executed} or {@linkplain
   * #enqueue(Callback) enqueued}. It is an error to execute a call more than once.
   */
  boolean isExecuted();

  boolean isCanceled();

  /**
   * Create a new, identical call to this one which can be enqueued or executed even if this call
   * has already been.
   */
  Call clone();

  interface Factory {
    Call newCall(Request request);
  }
}

在源码中,OKHttpClient实现了Call.Factory接口,返回了一个RealCall对象。那我们就来看下RealCall这个类

4、RealCall类详解

RealCall

  • 1、OkHttpClient的newCall方法里面new了RealCall的对象,但是RealCall的构造函数需要传入一个OKHttpClient对象和Request对象(PS:第三个参数false表示不是webSokcet).因此RealCall包装了Request对象。所以RealCall可以很方便地使用这两个对象。
  • 2、RealCall里面的两个关键方法是:execute 和 enqueue。分别用于同步和异步得执行网络请求。
  • 3、RealCall还有一个重要方法是:getResponseWithInterceptorChain,添加拦截器,通过拦截器可以将一个流式工作分解为可配置的分段流程,既增加了灵活性也实现了解耦,关键还可以自有配置,非常完美。

所以client.newCall(request).execute();实际上执行的是RealCall的execute方法,现在咱们再回来看下RealCall的execute的具体实现

    @Override
    public Response execute() throws IOException {
        synchronized (this) {
            if (executed) throw new IllegalStateException("Already Executed");
            executed = true;
        }
        captureCallStackTrace();
        try {
            client.dispatcher().executed(this);
            Response result = getResponseWithInterceptorChain();
            if (result == null) throw new IOException("Canceled");
            return result;
        } finally {
            client.dispatcher().finished(this);
        }
    }

首先是

        synchronized (this) {
            if (executed) throw new IllegalStateException("Already Executed");
            executed = true;
        }

判断call是否执行过,可以看出每个Call对象只能使用一次原则。然后调用了captureCallStackTrace()方法。

RealCall.java

  private void captureCallStackTrace() {
    Object callStackTrace = Platform.get().getStackTraceForCloseable("response.body().close()");
    retryAndFollowUpInterceptor.setCallStackTrace(callStackTrace);
  }

RealCall的captureCallStackTrace() 又调用了Platform.get().getStackTraceForCloseable()


public class Platform {
  public static Platform get() {
    return PLATFORM;
  }
  /**
   * Returns an object that holds a stack trace created at the moment this method is executed. This
   * should be used specifically for {@link java.io.Closeable} objects and in conjunction with
   * {@link #logCloseableLeak(String, Object)}.
   */
  public Object getStackTraceForCloseable(String closer) {
    if (logger.isLoggable(Level.FINE)) {
      return new Throwable(closer); // These are expensive to allocate.
    }
    return null;
  }
}

其实是调用AndroidPlatform. getStackTraceForCloseable(String closer)方法。这里就不详细说了,后面详细说。
然后retryAndFollowUpInterceptor.setCallStackTrace(),在这个方法里面什么都没做就是set一个object进去


public final class RetryAndFollowUpInterceptor implements Interceptor {
  public void setCallStackTrace(Object callStackTrace) {
    this.callStackTrace = callStackTrace;
  }
}

综上所示captureCallStackTrace()这个方法其实是捕获了这个请求的StackTrace。
然后进入了第一个核心类---Dispatcher的的execute方法了,由于下面是进入了关键部分,所以重点讲解下,代码如何:


    try {
      client.dispatcher().executed(this);
      Response result = getResponseWithInterceptorChain();
      if (result == null) throw new IOException("Canceled");
      return result;
    } finally {
      client.dispatcher().finished(this);
    }

看下OKHttpClient的dispatcher()方法的具体内容如下图


 //OKHttpClient.java
  public Dispatcher dispatcher() {
    return dispatcher;
  }

大家发现client.dispatcher()返回的是Dispatcher对象,那么这个Dispatcher对象是何时创建的那?在OkHttpClient.java里面Build类里面的构造函数里面,如下图


//OkHttpClient.java
public static final class Builder {
   //其它代码先忽略掉
    public Builder() {
      dispatcher = new Dispatcher();
      //其它代码先忽略掉
    }
}

所以默认执行Builder()放到时候就创建了一个Dispatcher。那么咱们看下dispatcher里面的execute()是如何处理的


  /** Used by {@code Call#execute} to signal it is in-flight. */
  synchronized void executed(RealCall call) {
    runningSyncCalls.add(call);
  }

里面发现是runningSyncCalls执行了add方法莫非runningSyncCalls是个list,咱们查看dispatcher里面怎么定义runningSyncCalls的。


  /** Ready async calls in the order they'll be run. */
  private final Deque<AsyncCall> readyAsyncCalls = new ArrayDeque<>();

  /** Running asynchronous calls. Includes canceled calls that haven't finished yet. */
  private final Deque<AsyncCall> runningAsyncCalls = new ArrayDeque<>();

  /** Running synchronous calls. Includes canceled calls that haven't finished yet. */
  private final Deque<RealCall> runningSyncCalls = new ArrayDeque<>();

原来runningSyncCalls是双向队列啊,突然发现Dispatcher里面定义了三个双向队列,看下注释,我们大概能明白readyAsyncCalls 是一个存放了等待执行任务Call的双向队列,runningAsyncCalls是一个存放异步请求任务Call的双向任务队列,runningSyncCalls是一个存放同步请求的双向队列。关于队列咱们在下篇文章里面详细介绍。

执行完client.dispatcher().executed(this);要走到getResponseWithInterceptorChain();方法了里面了,看下这个方法是具体做什么的?


  Response getResponseWithInterceptorChain() throws IOException {
    // Build a full stack of interceptors.
    List<Interceptor> interceptors = new ArrayList<>();
    //添加开发者应用层自定义的Interceptor
    interceptors.addAll(client.interceptors());
    //这个Interceptor是处理请求失败的重试,重定向    
    interceptors.add(retryAndFollowUpInterceptor);
    //这个Interceptor工作是添加一些请求的头部或其他信息
    //并对返回的Response做一些友好的处理(有一些信息你可能并不需要)
    interceptors.add(new BridgeInterceptor(client.cookieJar()));
    //这个Interceptor的职责是判断缓存是否存在,读取缓存,更新缓存等等
    interceptors.add(new CacheInterceptor(client.internalCache()));
    //这个Interceptor的职责是建立客户端和服务器的连接
    interceptors.add(new ConnectInterceptor(client));
    if (!forWebSocket) {
      //添加开发者自定义的网络层拦截器
      interceptors.addAll(client.networkInterceptors());
    }
    interceptors.add(new CallServerInterceptor(forWebSocket));
    //一个包裹这request的chain
    Interceptor.Chain chain = new RealInterceptorChain(
        interceptors, null, null, null, 0, originalRequest);
    //把chain传递到第一个Interceptor手中
    return chain.proceed(originalRequest);
  }

发现 new了一个ArrayList,然后就是不断的add,后面 new了 RealInterceptorChain对象,最后调用了chain.proceed()方法。先看下RealInterceptorChain的构造函数。


 public RealInterceptorChain(List<Interceptor> interceptors, StreamAllocation streamAllocation,
      HttpCodec httpCodec, RealConnection connection, int index, Request request) {
    this.interceptors = interceptors;
    this.connection = connection;
    this.streamAllocation = streamAllocation;
    this.httpCodec = httpCodec;
    this.index = index;
    this.request = request;
  }

发现什么都没做就是做了赋值操作,后面跟踪下chain.proceed()方法
由于Interceptor是个接口,所以应该是具体实现类RealInterceptorChain的proceed实现


public interface Interceptor {
  Response intercept(Chain chain) throws IOException;

  interface Chain {
    Request request();

    Response proceed(Request request) throws IOException;

    Connection connection();
  }
}

public final class RealInterceptorChain implements Interceptor.Chain{
  Response intercept(Chain chain) throws IOException;

      @Override 
      public Response proceed(Request request) throws IOException {
        return proceed(request, streamAllocation, httpCodec, connection);
      }

    public Response proceed(Request request, StreamAllocation streamAllocation, HttpCodec httpCodec,
                            RealConnection connection) throws IOException {
        if (index >= interceptors.size()) throw new AssertionError();

        calls++;

        // If we already have a stream, confirm that the incoming request will use it.
        if (this.httpCodec != null && !this.connection.supportsUrl(request.url())) {
            throw new IllegalStateException("network interceptor " + interceptors.get(index - 1)
                    + " must retain the same host and port");
        }

        // If we already have a stream, confirm that this is the only call to chain.proceed().
        if (this.httpCodec != null && calls > 1) {
            throw new IllegalStateException("network interceptor " + interceptors.get(index - 1)
                    + " must call proceed() exactly once");
        }

        // Call the next interceptor in the chain.
        RealInterceptorChain next = new RealInterceptorChain(
                interceptors, streamAllocation, httpCodec, connection, index + 1, request);
        Interceptor interceptor = interceptors.get(index);
        Response response = interceptor.intercept(next);

        // Confirm that the next interceptor made its required call to chain.proceed().
        if (httpCodec != null && index + 1 < interceptors.size() && next.calls != 1) {
            throw new IllegalStateException("network interceptor " + interceptor
                    + " must call proceed() exactly once");
        }

        // Confirm that the intercepted response isn't null.
        if (response == null) {
            throw new NullPointerException("interceptor " + interceptor + " returned null");
        }

        return response;
    }

}

由于在构造RealInterceptorChain对象时候httpCodec直接赋予了null,所以下面代码直接略过。

   // If we already have a stream, confirm that the incoming request will use it.
    if (this.httpCodec != null && !this.connection.supportsUrl(request.url())) {
      throw new IllegalStateException("network interceptor " + interceptors.get(index - 1)
          + " must retain the same host and port");
    }

    // If we already have a stream, confirm that this is the only call to chain.proceed().
    if (this.httpCodec != null && calls > 1) {
      throw new IllegalStateException("network interceptor " + interceptors.get(index - 1)
          + " must call proceed() exactly once");
    }

然后看到在proceed方面里面又new了一个RealInterceptorChain类的next对象,温馨提示下,里面的streamAllocation, httpCodec, connection都是null,所以这个next对象和chain最大的区别就是index属性值不同chain是0.而next是1,然后取interceptors下标为1的对象的interceptor。由从上文可知,如果没有开发者自定义的Interceptor时,首先调用的RetryAndFollowUpInterceptor,如果有开发者自己定义的interceptor则调用开发者interceptor。

这里重点说一下,由于后面的interceptor比较多,且涉及的也是重要的部分,而咱们这里主要是讲流程,所以这里就不详细和大家说了,由后面再详细讲解,后面的流程是在每一个interceptor的intercept方法里面都会调用chain.proceed() 从而调用下一个interceptorintercept(next) 方法,这样就可以实现遍历getResponseWithInterceptorChain里面interceptors的item,实现遍历循环,缩减后的代码如下:


  //RetryAndFollowUpInterceptor.java
public Response intercept(Chain chain) throws IOException {
 //忽略部分代码
 response = ((RealInterceptorChain) chain).proceed(request, streamAllocation, null, null);
 //忽略部分代码
}

//BridgeInterceptor.java
public Response intercept(Chain chain) throws IOException {
  //忽略部分代码
  Response networkResponse = chain.proceed(requestBuilder.build());
  //忽略部分代码
}

//CacheInterceptor.java
public Response intercept(Chain chain) throws IOException {
   //忽略部分代码
   networkResponse = chain.proceed(networkRequest);
   //忽略部分代码
}

//ConnectInterceptor.java
public Response intercept(Chain chain) throws IOException {
     //忽略部分代码
     return realChain.proceed(request, streamAllocation, httpCodec, connection);
}

读过源码我们知道getResponseWithInterceptorChain里面interceptors的最后一个item是CallServerInterceptor.java,最后一个Interceptor(即CallServerInterceptor)里面是直接返回了response 而不是进行继续递归,具体里面是通过OKio实现的,具体代码,等后面再详细说明,CallServerInterceptor返回response后返回给上一个interceptor,一般是开发者自己定义的networkInterceptor,然后开发者自己的networkInterceptor把他的response返回给前一个interceptor,依次以此类推返回给第一个interceptor,这时候又回到了realCall里面的execute()里面了,代码如下:

  @Override 
  public Response execute() throws IOException {
    synchronized (this) {
      if (executed) throw new IllegalStateException("Already Executed");
      executed = true;
    }
    captureCallStackTrace();
    try {
      client.dispatcher().executed(this);
      Response result = getResponseWithInterceptorChain();
      if (result == null) throw new IOException("Canceled");
      return result;
    } finally {
      client.dispatcher().finished(this);
    }
  }   //最后把response返回给get请求的返回值。至此整体GET请求的大体流程就已经结束了。(PS:最后别忘记走client.dispatcher().finished(this))

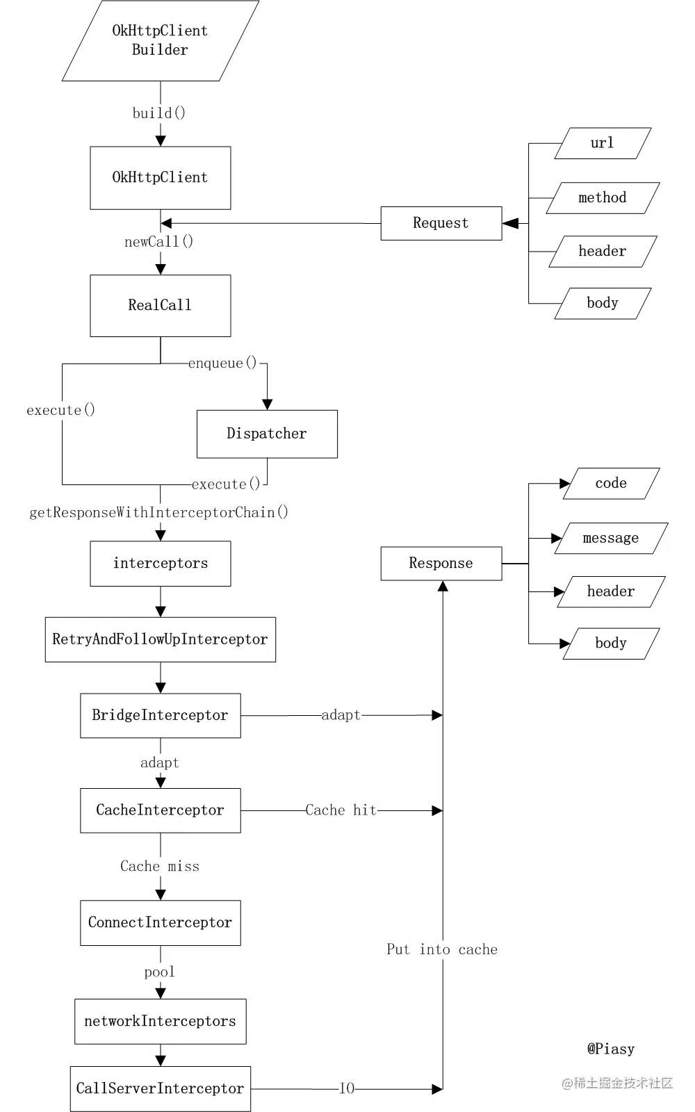
大体流程如下图:

(二)、OKHTTP 异步请求debug代码跟踪:

OkHttpClient client = new OkHttpClient();

String run(String url) throws IOException {
  Request request = new Request.Builder()
      .url(url)
      .build();

  Response response = client.newCall(request).enqueue(new Callback() {
        @Override
        public void onFailure(Call call, IOException e) {
        }
        @Override
        public void onResponse(Call call, Response response) throws IOException {
        }
    });

前面和同步一样new了一个OKHttp和Request。这块和同步一样就不说了,那么说说和同步不一样的地方,后面异步进入enqueue()方法

   //RealCall.java
  @Override public void enqueue(Callback responseCallback) {
    synchronized (this) {
      if (executed) throw new IllegalStateException("Already Executed");
      executed = true;
    }
    captureCallStackTrace();
    client.dispatcher().enqueue(new AsyncCall(responseCallback));
  }

由于executed默认为false,所以先进行判断是否为true,为true则直接跑异常,没有则设置为true,可以看出executed这个是一个标志,标志这个请求是否已经正在请求中,合同步一样先调用了captureCallStackTrace();然后调用 client.dispatcher().enqueue(new AsyncCall(responseCallback));client.dispatcher()返回的是Dispatcher对象所以实际调用的是Dispatcher的enqueue(),那么咱们进入源码看下

  //Dispatcher.java
  private int maxRequests = 64;
  private int maxRequestsPerHost = 5;

  synchronized void enqueue(AsyncCall call) {
  //如果正在执行的请求小于设定值即64,并且请求同一个主机的request小于设定值即5
    if (runningAsyncCalls.size() < maxRequests && runningCallsForHost(call) < maxRequestsPerHost) {
      //添加到执行队列,开始执行请求
      runningAsyncCalls.add(call);
      //获得当前线程池,没有则创建一个
      executorService().execute(call);
    } else {
      //添加到等待队列中
      readyAsyncCalls.add(call);
    }
  }

根据源码和注释大家可以看到如果正在执行的异步请求小于64,并且请求同一个主机小于5的时候就先往正在运行的队列里面添加这个call,然后用线程池去执行这个call,否则就把他放到等待队列里面。执行这个call的时候,自然会去走到这个call的run方法,那么咱们看下AsyncCall.java这个类,而AsyncCall.java又继承自NamedRunnable.java咱们就一起看下他们的源码

public abstract class NamedRunnable implements Runnable {
  protected final String name;

  public NamedRunnable(String format, Object... args) {
    this.name = Util.format(format, args);
  }

  @Override public final void run() {
    String oldName = Thread.currentThread().getName();
    Thread.currentThread().setName(name);
    try {
      execute();
    } finally {
      Thread.currentThread().setName(oldName);
    }
  }

  protected abstract void execute();
}

final class AsyncCall extends NamedRunnable {
    private final Callback responseCallback;

    AsyncCall(Callback responseCallback) {
      super("OkHttp %s", redactedUrl());
      this.responseCallback = responseCallback;
    }

    String host() {
      return originalRequest.url().host();
    }

    Request request() {
      return originalRequest;
    }

    RealCall get() {
      return RealCall.this;
    }

    @Override protected void execute() {
      boolean signalledCallback = false;
      try {
        Response response = getResponseWithInterceptorChain();
        if (retryAndFollowUpInterceptor.isCanceled()) {
          signalledCallback = true;
          responseCallback.onFailure(RealCall.this, new IOException("Canceled"));
        } else {
          signalledCallback = true;
          responseCallback.onResponse(RealCall.this, response);
        }
      } catch (IOException e) {
        if (signalledCallback) {
          // Do not signal the callback twice!
          Platform.get().log(INFO, "Callback failure for " + toLoggableString(), e);
        } else {
          responseCallback.onFailure(RealCall.this, e);
        }
      } finally {
        client.dispatcher().finished(this);
      }
    }
  }

上面看到NamedRunnable的构造方法设置了name在的run方法里面设定为当前线程的name,而NamedRunnable的run方法里面调用了它自己的抽象方法execute,由此可见NamedRunnable的作用就是设置了线程的name,然后回调子类的execute方法,那么我们来看下AsyncCall的execute方法。貌似好像又回到了之前同步的getResponseWithInterceptorChain()里面,根据返回的response来这只callback回调。所以我们得到了OKHTTP的大体流程,如下图:

OKHTTP大体流程

三、OKHTTP类详解

大体核心类主要下图:

核心类

最后给大家看一下整体的流程图

流程