「设计模式」🏭工厂方法模式(Factory Method)

2,363 阅读7分钟

模式动机

在上一篇文章中,详细地讨论了简单工厂模式,它只提供一个工厂类,这就会导致:

上一篇文章中有详细讲述,这里回顾一下

  • 一旦有新产品要到工厂中投入生产,那就必须修改工厂类,这显然违背了面向对象设计原则中的开闭原则
  • 所有产品都是由同一个工厂创建,工厂类职责较重,具体产品与工厂类之间的耦合度高,严重影响了系统的灵活性和扩展性。

基于以上 2 点,衍生出了工厂方法模式,它能很好地解决这些问题。

🚄回到上文比拟的场景,手机集合店/私营店中什么品牌的手机都有,就像一个简单工厂模式,但是整个店铺经营模式就会显得很臃肿,所提供的服务也有可能会很业余,这就是为什么旗舰店存在的意义。

假设原本一家集合店中售卖 Huawei、Apple、Samsung 品牌的手机,这时我们将它变成 3 家专卖店:Huawei 专卖店、Apple 专卖店、Samsung 专卖店,每一家手机专卖店都只售卖属于自己品牌的手机,而它们都一个抽象的手机专卖店类下的具体子类。

这样一旦引入新品牌手机如 Xiaomi,只需要新建一个 Xiaomi 专卖店,由它专门提供小米手机即可。

这种模式就是工厂方法模式,该特点无疑使得工厂模式具有超越简单工厂模式的优越性,更加符合 "开闭原则"。

定义

工厂方法模式又称工厂模式,也叫做虚拟构造器(Virtual Constructor)模式或者多态工厂(Polymorphic Factory)模式,它属于创建型模式

在工厂方法模式中,工厂父类负责定义创建产品对象的公共接口,而工厂子类则负责生成具体的产品对象,这样做的目的是将产品类的实例化操作延迟到工厂子类中完成,即通过工厂子类来确定究竟应该实例化哪一个具体产品类。

工厂方法模式是简单工厂模式的进一步抽象和推广。由于使用了面向对象的多态性,工厂方法模式保持了简单工厂模式的优点,而且克服了它的缺点。核心的工厂类不再负责所有产品的创建,而是将具体创建工作交给子类去做,这使得工厂方法模式可以允许系统在不修改工厂角色的情况下引进新产品。

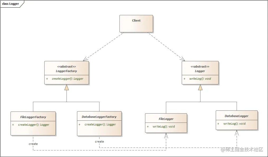
UML 类图

模式结构

工厂方法模式包含如下角色:

  • Product:抽象产品
  • ConcreteProduct:具体产品实现了抽象产品的不同接口
  • Factory:抽象工厂声明返回产品对象的工厂方法;注意,在实际开发中,它最主要的职责不是创建产品,而通常包含一些与产品相关的核心业务逻辑,该抽象工厂将逻辑处理从具体产品类中分离出来
  • ConcreteFactory:具体工厂,重写抽象工厂类,使其返回不同类型的产品;并不一定每次调用工厂方法都会创建新的实例,工厂方法也可以返回缓存、对象池或其他已存在的对象

更多实例

示例代码

Product.java

public abstract class Product {
    public abstract void use();
}

ConcreteProductA.java

public class ConcreteProductA extends Product{
    @Override
    public void use() {
        // TODO: useProductA
    }
}

ConcreteProductB.java

public class ConcreteProductB extends Product{
    @Override
    public void use() {
        // TODO: useProductB
    }
}

Factory.java

public abstract class Factory {
    public abstract Product factoryMethod();
}

ConcreteFactoryA.java

public class ConcreteFactoryA extends Factory {
    @Override
    public Product factoryMethod() {
        return new ConcreteProductA();
    }
}

ConcreteFactoryB.java

public class ConcreteFactoryB extends Factory {
    @Override
    public Product factoryMethod() {
        return new ConcreteProductB();
    }
}

优缺点

✔在工厂方法模式中,工厂方法用于创建客户所需要的产品,同时还向客户隐藏了哪种具体产品类将被实例化这一细节,用户只需要关心所需产品对应的工厂,无须关心创建细节,甚至不需要知道具体产品类的类名。

✔基于工厂角色和产品角色的多态性设计是工厂方法模式的关键。它能够使工厂可以自主确定创建何种产品对象,而创建这个对象的细节则被完全封装在具体工厂内部,遵循“单一职责原则”。工厂方法模式之所以又被称为多态工厂模式,是因为所有的具体工厂类都具有同一抽象父类。

✔在系统加入新产品时,无须修改抽象工厂和抽象产品提供的抽象方法,这样就不用修改客户端,也不用修改其他具体工厂和具体产品,只需要添加一个具体工厂和具体产品就可以了。系统的可扩展性变得良好,完全符合“开闭原则”。

❌在添加新产品时,需要编写新的具体产品类,还要提供与之对应的具体工厂类,系统中类的个数将成对增加,在一定程度上增加了系统的复杂度,给系统带来额外开销。

❌由于考虑到系统的可扩展性,引入了抽象层,在客户端代码中均使用抽象层进行定义,增加了系统的抽象性和理解难度。

适用场景

在以下情况途中使用工厂方法模式:

(1)一个类不知道它所需要的对象的类:在工厂方法模式中,客户端不需要知道具体产品类的类名,只需要知道所对应的工厂即可,具体的产品对象由对应的具体工厂类创建;客户端需要知道创建具体产品的工厂类。

(2)一个类通过其子类来指定创建哪个对象:对于抽象工厂类只需要提供一个创建产品的接口,而由其子类来确定具体要创建的对象,利用面向对象的多态性和里氏替换原则,在程序运行时,子类对象将覆盖父类对象,从而使得系统更容易扩展。

(3)将创建对象的任务委托给多个工厂子类中的某一个,客户端在使用时可以无须关心是哪一个工厂子类创建产品子类,需要时再动态指定,可将具体工厂类的类名存储在配置文件或数据库中。

(4)你希望复用现有对象来节省系统资源,而不是每次都重新创建对象,可以使用工厂方法。因为构造函数始终返回的是新对象,无法返回现有实例,而工厂方法可以。

「工厂方法模式」落地

(1)JDBC 中的工厂方法

// Factory
Connection conn = DriverManager.getConnection("jdbc:microsoft:sqlserver://localhost:1433; DatabaseName = DB; user = root; password = root");
// Product
Statement statement = conn.createStatement();
// execute product's method
ResultSet rs = statement.executeQuery("select * from UserInfo");

(2)java.util.Collection 接口的 iterator() 方法

结合 ArrayListLinkedList 类部分关键源码来理解 Collection 如何实现工厂方法模式:

  • ArrayList.java

  • LinkedList.java

模式扩展

  • 使用多个工厂方法:在抽象工厂角色中可以定义多个工厂方法,从而使具体工厂角色实现这些不同的工厂方法,这些方法可以包含不同的业务逻辑,以满足对不同的产品对象的需求。
  • 产品对象的重复使用:工厂对象可以将已经创建过的产品保存到一个集合(如数组、List 等)中,然后根据客户对产品的请求,对集合进行查询。如果有满足要求的产品对象,就直接将该产品返回给客户端;如果集合中没有这样的产品对象,那么就创建一个新的满足要求的产品对象,然后将这个对象添加到集合中,再返回给客户端。
  • 多态性的丧失和模式的退化:一般来说,工厂对象应当有要给抽象的父类型,如果工厂等级结构中只有一个具体工厂类的话,抽象工厂被省略,且工厂方法被设计为静态方法,工厂方法模式也就退化成了简单工厂模式

最后

👆上一篇:「设计模式」🌇简单工厂模式(Simple Factory)

👇下一篇:「设计模式」🛕抽象工厂模式(Abstract Factory)

❤️ 好的代码无需解释,关注「手撕设计模式」专栏,跟我一起学习设计模式,你的代码也能像诗一样优雅!

❤️ / END / 如果本文对你有帮助,点个「赞」支持下吧,你的支持就是我最大的动力!