JS的执行顺序

6,210 阅读12分钟
 要想搞懂js的执行顺序先要了解js的运行机制;
 和其他博客文章不一样,此篇主要结合个人总结,结合知识点和题目,希望可以帮你半小时内辅助你掌握知识点;

来个开胃菜,看看你答对了没(网上搞了一个今日头条的面试题)

async function async1() {
    console.log('async1 start');
    await async2();
    console.log('async1 end');
}
async function async2() {
    console.log('async2');
}

console.log('script start');

setTimeout(function() {
    console.log('setTimeout');
}, 0)

async1();

new Promise(function(resolve) {
    console.log('promise1');
    resolve();
}).then(function() {
    console.log('promise2');
});
console.log('script end');



答案
/* 
script start
async1 start
async2
promise1
script end
async1 end
promise2
setTimeout
*/

1. js运行机制

1.1 单线程的JavaScript

js是单线程的,基于事件循环,非阻塞IO的。
特点: 处理I/O型的应用,不适合CPU运算密集型的应用。
说明: 事件循环中使用一个事件队列,在每个时间点上,系统只会处理一个事件,即使电脑有多个CPU核心,也无法同时并行的处理多个事件。因此,node.js在I/O型的应用中,给每一个输入输出定义一个回调函数,node.js会自动将其加入到事件轮询的处理队列里,当I/O操作完成后,这个回调函数会被触发,系统会继续处理其他的请求。

  • 然而单线程不应该是自上而下按照顺序执行的吗?
  • 下面的代码输出顺序就被打乱了
function fn(){
    console.log('start');
    setTimeout(()=>{
        console.log('setTimeout');
    },0);
    console.log('end');
}

fn() 

// 输出 start end setTimeout

1.2 JavaScript中的同步异步

js的同步异步是如何实现的?
js中包含诸多创建异步的函数如:
seTimeout,setInterval,dom事件,ajax,Promise,process.nextTick等函数

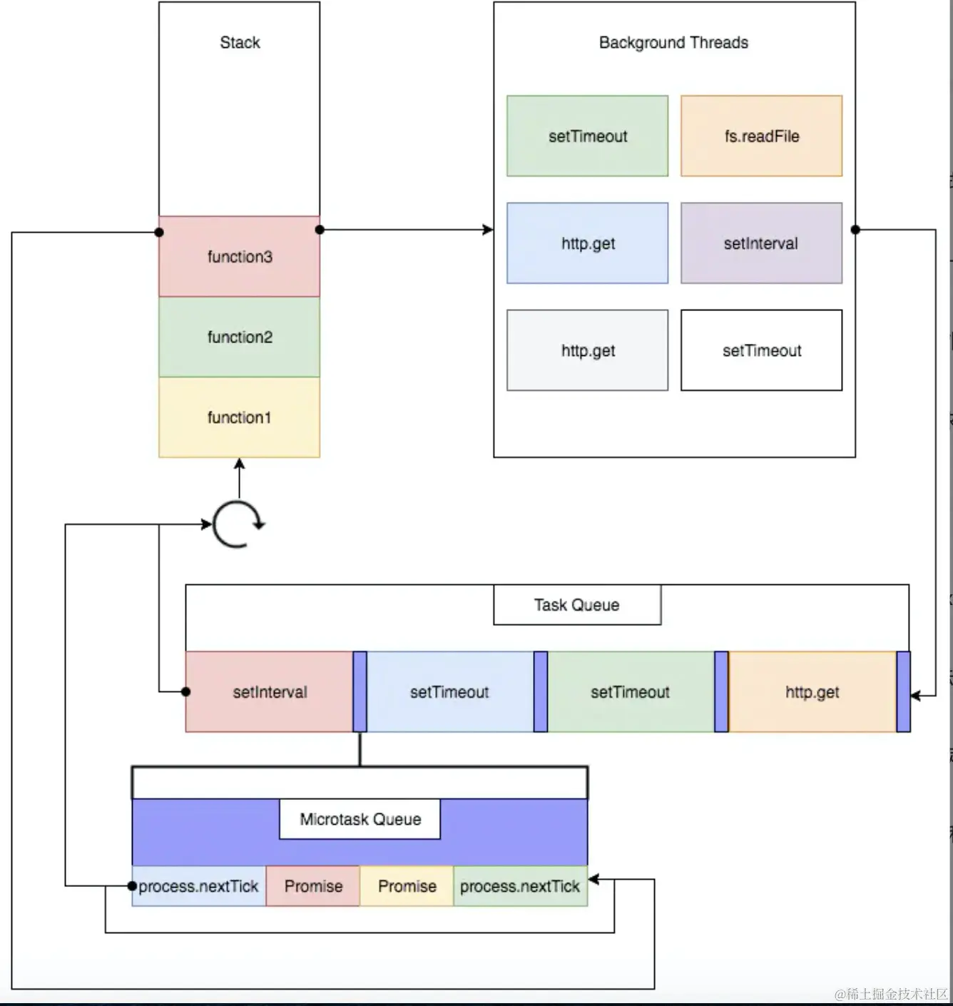
image.png

> 因为单线程,所以代码是自上而下执行,所有代码被放到`执行栈`中执行;
> 遇到异步函数将回调函数添加到一个`任务队列`里面(按顺序寄存起来);
> 当`执行栈`中的代码执行完以后,会去循环`任务队列`里的函数(按顺序获取寄存的函数);
> 将`任务队列`里的函数放到`执行栈`中执行;
> 如此往复,称为`事件循环`;
  • 这样分析,上一段的代码就得到了合理的解释;
  • 再来看一下这段代码;
function fn() {
    setTimeout(()=>{
        console.log('a');
    },0);
    new Promise((resolve)=>{
        console.log('b');
        resolve();
    }).then(()=>{
        console.log('c')
    });
}
fn() 

答案
// b c a

解释
》执行栈中有fn() 函数,开始执行
》fn()执行中发现有异步函数 setTimeout(()=>{ console.log('a'); },0);将它寄存到任务队列;
》继续往下执行……,所以为什么看到a 最后输入;

那么问题来了,b和c 如何区分顺序呢? 往下看

1.2.1 Promise和async中的立即执行

我们知道Promise中的异步体现在then和catch中,所以写在Promise中的代码是被当做同步任务 立即执行
而在async/await中,在出现await出现之前,其中的代码也是 立即执行

那么出现了await时候发生了什么呢?

1.2.2 await做了什么

从字面意思上看await就是等待,await 等待的是一个表达式,这个表达式的返回值可以是一个promise对象也可以是其他值。

很多人以为await会一直等待之后的表达式执行完之后才会继续执行后面的代码,实际上await是一个让出线程的标志await后面的表达式会先执行一遍,将await后面的代码加入到microtask中,然后就会跳出整个async函数来执行后面的代码。

由于因为async await 本身就是promise+generator的语法糖。所以await后面的代码是microtask。所以对于开始面试题中的

async function async1() {
    console.log('async1 start');
    await async2();
    console.log('async1 end');
}

等价于

async function async1() {
    console.log('async1 start');
    Promise.resolve(async2()).then(() => {
                console.log('async1 end');
        })
}
例子解释

async function async1() {
    console.log('async1 start');
    await async2();
    console.log('async1 end');
}
async function async2() {
    console.log('async2');
}
async1();

所以说 async里面,即await之前的代码是立即执行的;所以输出顺序
//async1 start
//async2
//async1 end

1.3 宏任务和微任务

两任务在同步异步中处于什么地位?
两个任务分别处于任务队列中的宏队列微队列中;
宏队列微队列组成了任务队列;
任务队列将任务放入执行栈中执行

1.3.1 宏任务:

宏队列,macrotask,也叫tasks

宏队列,macrotask,也叫tasks。
异步任务的回调会依次进入macro task queue,等待后续被调用,
这些异步任务包括:

  • setTimeout
  • setInterval
  • setImmediate (Node独有)
  • requestAnimationFrame (浏览器独有)
  • I/O
  • UI rendering (浏览器独有)

常见的setTimeout一定要记住,其他如果能全部记住就最好

1.3.2 微任务:

微队列,microtask,也叫jobs

微队列,microtask,也叫jobs。
异步任务的回调会依次进入micro task queue,等待后续被调用,
这些异步任务包括:

  • process.nextTick (Node独有)
  • Promise
  • Object.observe
  • MutationObserver

常见的Promise一定要记住,其他如果能全部记住就最好

整个周期串起来

image.png

  1. 执行全局Script同步代码,这些同步代码有一些是同步语句,有一些是异步语句(比如setTimeout等);
  2. 全局Script代码执行完毕后,执行栈Stack会清空;
  3. 微队列中取出位于队首的回调任务,放入执行栈Stack中执行,执行完后微队列长度减1;
  4. 继续循环取出位于微队列的任务,放入执行栈Stack中执行,以此类推,直到直到把微任务执行完毕。注意,如果在执行微任务的过程中,又产生了微任务,那么会加入到微队列的末尾,也会在这个周期被调用执行;
  5. 微队列中的所有微任务都执行完毕,此时微队列为空队列,执行栈Stack也为空;
  6. 取出宏队列中的任务,放入执行栈Stack中执行;
  7. 执行完毕后,执行栈Stack为空;
  8. 重复第3-7个步骤;

以上才是一个完整的事件循环

这里我在转译一下通俗解释

> 执行栈里面(即主函数里面)先执行(此时相当于执行第一个宏函数);按顺序临时存储宏队列和微队列;
> 当执行栈执行完成后,开始依次去除微队列执行(如果发现微队列里面又有微队列,那就从微队列栈最后插入);
> 当微队列执行完成后,再依次执行宏队列;
> 然后重复循环

补充说明: 如果微任务里面又发现宏任务了怎么? --依旧按顺序插入宏队列中;
举个例子:
function fn(){
    console.log(1);
    
    setTimeout(() => {
        console.log(2);
    },0);
    
    new Promise((resolve, reject) => {
        console.log(3);
        resolve()
        setTimeout(() => {
          console.log(4);
        },0);
    }).then(() => {
        console.log(5);
    });
    
    setTimeout(() => {
        console.log(6);
    },0);
    
    console.log(7);
}
fn(); 

答案:
1
3
7
5
2
4
6

1.4 面试题解读

async function async1() {
    console.log('async1 start');
    await async2();
    console.log('async1 end');
}
async function async2() {
    console.log('async2');
}

console.log('script start');

setTimeout(function() {
    console.log('setTimeout');
}, 0)

async1();

new Promise(function(resolve) {
    console.log('promise1');
    resolve();
}).then(function() {
    console.log('promise2');
});
console.log('script end');



答案
/* 
script start
async1 start
async2
promise1
script end
async1 end
promise2
setTimeout
*/

1.首先,事件循环从宏任务(macrotask)队列开始,这个时候,宏任务队列中,只有一个script(整体代码)任务;当遇到任务源(task source)时,则会先分发任务到对应的任务队列中去。

2.然后我们看到首先定义了两个async函数,接着往下看,然后遇到了 console 语句,直接输出 script start。输出之后,script 任务继续往下执行,遇到 setTimeout,其作为一个宏任务源,则会先将其任务分发到对应的队列中

3.script 任务继续往下执行,执行了async1()函数,前面讲过async函数中在await之前的代码是立即执行的,所以会立即输出async1 start。
遇到了await时,会将await后面的表达式执行一遍,所以就紧接着输出async2,然后将await后面的代码也就是console.log('async1 end')加入到microtask中的Promise队列中,接着跳出async1函数来执行后面的代码

4.script任务继续往下执行,遇到Promise实例。由于Promise中的函数是立即执行的,而后续的 .then 则会被分发到 microtask 的 Promise 队列中去。所以会先输出 promise1,然后执行 resolve,将 promise2 分配到对应队列

5.script任务继续往下执行,最后只有一句输出了 script end,至此,全局任务就执行完毕了。
根据上述,每次执行完一个宏任务之后,会去检查是否存在 Microtasks;如果有,则执行 Microtasks 直至清空 Microtask Queue。
因而在script任务执行完毕之后,开始查找清空微任务队列。此时,微任务中, Promise 队列有的两个任务async1 end和promise2,因此按先后顺序输出 async1 end,promise2。当所有的 Microtasks 执行完毕之后,表示第一轮的循环就结束了

6.第二轮循环依旧从宏任务队列开始。此时宏任务中只有一个 setTimeout,取出直接输出即可,至此整个流程结束

总结一下解题思路:

1.
> 首先,事件循环从宏任务(macrotask)队列开始,这个时候,宏任务队列中,只有一个script(整体代码)任务;
> 当任务遇到 async/awaitPromise 分配到这个宏队列的微队列里面;
> 当遇到setTimeout 的时候分配到下一个宏队列里面

2.
> 执行了async1()函数,前面讲过async函数中在await之前的代码是立即执行的,所以会立即输出async1 start。
> 遇到了await时,会将await后面的表达式执行一遍,所以就紧接着输出async2,然后将await后面的代码也就是console.log('async1 end')加入到microtask中的Promise队列中,接着跳出async1函数来执行后面的代码

3.
> 遇到Promise实例。由于Promise中的函数是立即执行的,而后续的 .then 则会被分发到 microtask 的 Promise 队列中去。所以会先输出 promise1,然后执行 resolve,将 promise2 分配到对应队列

4.
> 任务继续往下执行,最后只有一句输出了 script end,至此,全局任务就执行完毕了。即第一个宏任务执行完了
> 根据上述,每次执行完一个宏任务之后,会去检查是否存在 Microtasks;如果有,则执行 Microtasks 直至清空 Microtask Queue。
> 因而在script任务执行完毕之后,开始查找清空微任务队列。此时,微任务中, Promise 队列有的两个任务async1 end和promise2,因此按先后顺序输出 async1 end,promise2。当所有的 Microtasks 执行完毕之后,表示第一轮的循环就结束了

5.
> 第二轮循环依旧从宏任务队列开始。此时宏任务中只有一个 setTimeout,取出直接输出即可,至此整个流程结束

巩固练习题

简单练习题

function fn(){
    console.log(1);
    
    setTimeout(() => {
        console.log(2);
        Promise.resolve().then(() => {
            console.log(3);
        });
    },0);
    
    new Promise((resolve, reject) => {
        console.log(4);
        resolve(5);
    }).then(data => {
        console.log(data);
    });
    
    setTimeout(() => {
        console.log(6);
    },0);
    
    console.log(7);
}
fn(); 

分解流程

  1. 执行函数同步语句;
  • step1

    console.log(1); 
    

    执行栈: [ console ]
    宏任务: []
    微任务: []

    打印结果:
    1

  • step2

    setTimeout(() => {
        // 这个回调函数叫做callback1,setTimeout属于宏任务,所以放到宏队列中
        console.log(2);
        Promise.resolve().then(() => {
            console.log(3)
        });
    });
    

    执行栈: [ setTimeout ]
    宏任务: [ callback1 ]
    微任务: []

    打印结果:
    1

  • step3

    new Promise((resolve, reject) => {
        // 注意,这里是同步执行的
        console.log(4);
        resolve(5)
    }).then((data) => {
        // 这个回调函数叫做callback2,promise属于微任务,所以放到微队列中
        console.log(data);
    });
    

    执行栈: [ promise ]
    宏任务: [ callback1 ]
    微任务: [ callback2 ]

    打印结果:
    1
    4

  • step4

    setTimeout(() => {
        // 这个回调函数叫做callback3,setTimeout属于宏任务,所以放到宏队列中
        console.log(6);
    })
    

    执行栈: [ setTimeout ]
    宏任务: [ callback1 , callback3 ]
    微任务: [ callback2 ]

    打印结果:
    1
    4

  • step5

    console.log(7)
    

    执行栈: [ console ]
    宏任务: [ callback1 , callback3 ]
    微任务: [ callback2 ]

    打印结果:
    1
    4
    7

  1. 同步语句执行完毕,从微队列中依次取出任务执行,直到微队列为空。 (即当前宏任务执行栈执行完毕,开始清除微队列的任务)
  • step6

    console.log(data)       // 这里data是Promise的成功参数为5
    

    执行栈: [ callback2 ]
    宏任务: [ callback1 , callback3 ]
    微任务: []

    打印结果:
    1
    4
    7
    5

  1. 这里微队列中只有一个任务,执行完后开始从宏队列中取任务执行
  • step7

    console.log(2);
    

    执行栈: [ callback1 ]
    宏任务: [ callback3 ]
    微任务: []

    打印结果:
    1
    4
    7
    5
    2

    但是执行callback1的时候遇到另一个Promise,Promise异步执行完毕以后在微队列中又注册了一个callback4函数

  • step8

    Promise.resolve().then(() => {
        // 这个回调函数叫做callback4,promise属于微任务,所以放到微队列中
        console.log(3);
    });
    

    执行栈: [ Promise ]
    宏任务: [ callback3 ]
    微任务: [ callback4 ]

    打印结果:
    1
    4
    7
    5
    2

  1. 取出一个宏任务macrotask执行完毕,然后再去微任务队列microtask queue中依次取出执行
  • step9

    console.log(3)
    

    执行栈: [ callback4 ]
    宏任务: [ callback3 ]
    微任务: []

    打印结果:
    1
    4
    7
    5
    2
    3

  1. 微队列全部执行完,再去宏队列中取第一个任务执行
  • step10

    console.log(3)
    

    执行栈: [ callback3 ]
    宏任务: []
    微任务: []

    打印结果:
    1
    4
    7
    5
    2
    3
    6

  1. 以上全部执行完毕,执行栈宏队列微队列均为空

    执行栈: []
    宏任务: []
    微任务: []

    打印结果:
    1
    4
    7
    5
    2
    3
    6

复杂一点的练习题

此题依旧没有问题,说明此篇知识点你已经掌握啦

function fn(){
    console.log(1);
    
    setTimeout(() => {
        console.log(2);
        Promise.resolve().then(() => {
            console.log(3)
        });
    });
    
    new Promise((resolve, reject) => {
        console.log(4)
        resolve(5)
    }).then((data) => {
        console.log(data);
        
        Promise.resolve().then(() => {
            console.log(6)
        }).then(() => {
            console.log(7)
            
            setTimeout(() => {
                console.log(8)
            }, 0);
        });
    })
    
    setTimeout(() => {
        console.log(9);
    })
    
    console.log(10);
}
fn();


答案
1
4
10
5
6
7
2
3
9
8