Android ASM插桩

7,035 阅读15分钟

简介

ASM插桩在网上其实已经有很多资料了,我之所以再写这篇文章呢,一是因为好久前学习的ASM,现在已经忘的差不多了,需要再回顾一下,二来是记录一下学习过程,以后如果再有细节记不清楚可以很方便的就能查到,三来再学习的过程中也踩了一些坑,收获了一些心得,这些也需要一个地方记录一下。

好了,废话就说到这里,接下来开始正文。

插桩技术指在保证原有程序逻辑完整性的基础上,在程序中插入探针,通过探针采集代码中的信息(方法本身、方法参数值、返回值等)在特定的位置插入代码段,从而收集程序运行时的动态上下文信息。

插桩技术大体可以分为两类:

  • APT(Annotation Process Tools),在编译的时候,动态生成 Java 文件,之后编译器将生成的 Java 文件编译成 class 文件,像 ButterKnifeDagger 就是通过 APT 的方式生成代码的。

    • 代表工具:ButterKnife
  • AOP(Aspect Oriented Programming),生成 class 文件后,修改 class 文件的字节码,达到修改代码的目的。

    • 代表工具:听云

工具

我们这次选用AOP技术,我们看看有哪些工具可以帮助我们完成插桩工作:

  • AspectJ,成熟稳定,使用者不需要对字节码文件有深入的理解,使用简单。但是其切入点相对固定,对于字节码文件的操作自由度以及开发的掌控度就大打折扣。并且,他会额外生成一些包装代码,对性能以及包大小有一定影响。

  • ASM,可以修改现有的字节码文件,也可以动态生成字节码文件,完全从字节码去操作字节码的框架,更加灵活,功能更加强大,可以根据需求自定义修改、插入、删除,性能也十分出色,但是要对字节码文件有比较深入的了解,上手也更难。

我们使用ASM来完成插桩,在介绍Android字节码插桩之前,需要先了解一下Java字节码的概念和Android程序打包过程。

字节码

我们知道,Java程序是运行在JVMJava虚拟机)上的,Java源代码首先会由编译器(Java Compiler)编译成包含了Bytecode(字节码)的.class文件,程序执行时,由类加载器(class loader)将该类的字节码加载到JVM中,JVM会解释执行相应的Bytecode。如下图所示:

Java编译执行过程

为什么不直接彻底编译成机器码,而需要字节码这个中间产物呢?Java是一门跨平台的语言,为了实现一份源码,处处运行的效果,每个平台都有对应不同的JVM,它会将源码对应的指令翻译成对应平台能够理解的机器指令。那为什么不从源码直接解释执行呢,我个人认为这是因为直接从源码开始的编译,速度非常慢,出于性能的考虑,先将源码做一些预处理,处理为字节码,来减轻运行前的编译的性能开销。

在做插桩之前,我们先要记住一点:Java 字节码指令是基于堆栈操作的,因为大部分的Java虚拟机对字节码的执行是基于堆栈的(AndroidDalvik虚拟机是基于寄存器的,不过不影响我们的插桩,因为在我们对java字节码插完桩后,才会执行从java字节码转换到dex文件的过程)

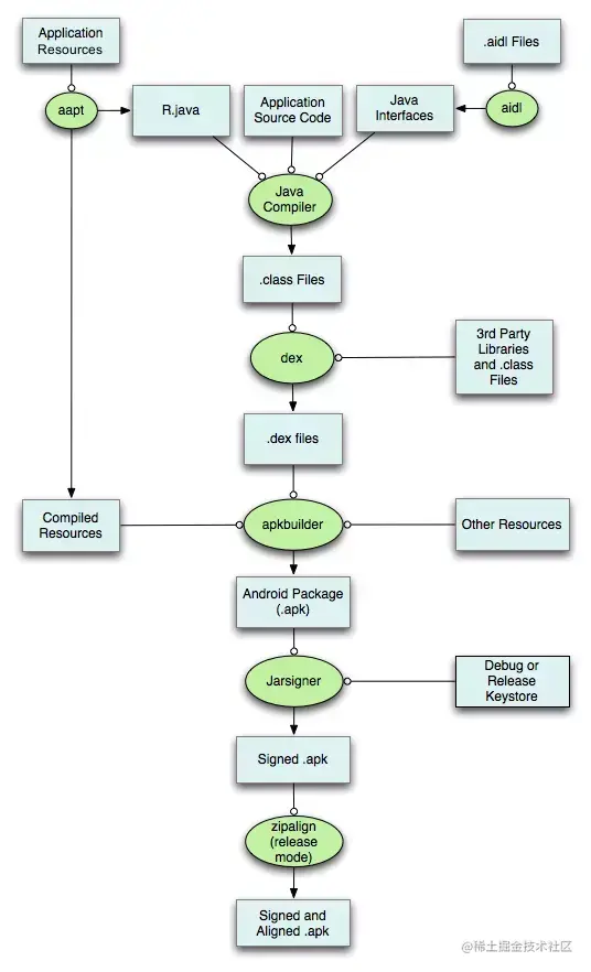
Android打包过程

Android打包过程

Android插桩过程

Android插桩点

Android插桩点

实战

这次,我们模仿听云,做一个Activity生命周期执行时间检测的插件。

我们先梳理一下功能点:

  1. 针对Activity
  2. 针对生命周期方法
  3. 支持插件自定义配置

我们用Java代码把我们想要插入的逻辑写一遍:

public class Test {

    //这里取这个名字是为了防止和代码本身的成员变量产生冲突
    private long _$_timeRecorder;

    public void onCreate(Bundle savedInstanceState) {
        //向实际代码前插入代码
	_$_timeRecorder = -System.currentTimeMillis();
        
	... //这里是实际代码
        
        //向实际代码后插入代码
	_$_timeRecorder += System.currentTimeMillis();
	System.err.println("Time spent: " + _$_timeRecorder + "ms, when " + className + ".onCreate");
	StackTraceElement[] stackTraceElements = Thread.currentThread().getStackTrace();
	for (StackTraceElement element : stackTraceElements) {
		System.err.println(element.getClassName() + "." + element.getMethodName() + ":" + element.getLineNumber());
	}
    }
}

接下来正式开始编写插件

新建插件工程

由于Android Studio没有新建gradle脚本的选项,我们先新建一个Empty Activity Project,在此基础上进行改造。

  1. 新建module
  2. 更改modulebuild.gradle文件
  3. 新建groovy源代码目录
  4. 新建groovy类实现Plugin<Project>接口
  5. 新建resource/META_INF/xxx.properites文件(xxx为插件的id名)
  6. properites文件中声明插件的实现类

为插件提供可配置的功能

  1. 新建一个实体类用来保存配置信息
public class AsmConfigModel {
	/**
	 * 以此参数为开头的类(全限定类名)才插桩
	 * 如果不配此参数则代表所有类都可插桩
	 */
	public List<String> startWithPatterns;
	/**
	 * 排除列表(全限定类名)
	 */
	public List<String> excludes;
	/**
	 * 排除列表(全限定类名)
	 * 以文件形式
	 */
	public File excludesByFile;
}
  1. 在插件apply的时候创建这个配置类,以提供给使用者配置
@Override
void apply(Project project) {
    println 'apply AsmPlugin'
    mConfig = project.extensions.create("asmConfig", AsmConfigModel.class)
}
  1. 在使用该插件的module下的build.gradle文件中配置
asmConfig {
    startWithPatterns = ['com.shanbay']
    excludesByFile = new File(projectDir, "asm-excludes.txt")
}
  1. 新建asm-excludes.txt文件,配置exclude信息
com/xxx/xxx/BaseActivity

这里是举个例子,在工程中很有可能有的Activity继承自一些基类Activity,对这些类插桩就重复了

使用Transform Api

根据官网介绍,Transform Api允许第三方 Plugin 在打包 dex 文件之前的编译过程中操作.class 文件,下图是Transform Api的工作流程

Transform Api工作流程

可以看到,一次App的编译打包可能会经历多次TransformTransform将输入进行处理,然后写入到指定的目录下作为下一个 Transform 的输入源。

使用插桩工具,我们需要借助于Transform Api实现

  1. 首先,我们需要让我们的插件继承自Transform
  2. 然后,我们要在插件apply时注册Transform
@Override
void apply(Project project) {
    println 'apply AsmPlugin'
    def android = project.extensions.getByType(AppExtension.class)
    android.registerTransform(this)
    mConfig = project.extensions.create("asmConfig", AsmConfigModel.class)
}
  1. 最后,需要实现Transform类中的抽象方法

Transform抽象方法

  • getName 这个方法是指定这个Transform的名称
@Override
String getName() {
    return 'AsmPlugin'
}
  • getInputTypes 这个方法是指定输入类型

Transform输入类型

Transform输入类型

这里,我们选用TransformManager.CONTENT_CLASS就可以了

  • getScopes 这个方法是指定插桩的作用域

Transform作用域

Transform作用域

这里我们选择TransformManager.SCOPE_FULL_PROJECT,代表插桩范围包括此工程和它依赖的所有包

  • isIncremental 这个方法代表是否开启增量编译

如果开启的话可以减少编译时间,但需要增加额外的判断条件,所以这里就先不开启了

  • transform 这个方法是核心方法,我们要对输入内容进行处理然后输出

transform()方法的参数 TransformInvocation 是一个接口,提供了一些关于输入输出的一些基本信息。下图是transform中我们需要走的流程

Transform流程

这里以directoryInputs举例,directoryInputs就是本地源码编译后产生的class文件

private void handleDirectory(DirectoryInput input, TransformOutputProvider outputProvider) {
    File file = input.file

    if (file.isDirectory()) {
        //递归遍历该文件夹下面所有的子文件夹以及子文件
        file.eachFileRecurse { subFile ->
            def fileName = subFile.name
            //初步判断这个文件(或文件夹)是否可插桩
            if (fileName.endsWith(".class") && !fileName.startsWith("R$")
                    && "R.class" != fileName && "BuildConfig.class" != fileName) {
                //ClassReader: 字节码的读取与分析引擎
                ClassReader classReader = new ClassReader(subFile.bytes)
                //ClassWriter: 它实现了ClassVisitor接口,用于拼接字节码
                //COMPUTE_MAXS: 自动计算栈的最大值以及本地变量的最大数量
                //COMPUTE_FRAMES: 包含COMPUTE_MAXS,且会自动计算方法的栈桢
                ClassWriter classWriter = new ClassWriter(classReader, ClassWriter.COMPUTE_MAXS)
                //ClassVisitor: 定义在读取Class字节码时会触发的事件,如类头解析完成、注解解析、字段解析、方法解析等
                ClassVisitor cv = new AsmClassVisitor(api, classWriter, mConfig)
                //使给定的ClassVisitor访问传递给此构造函数的jvm类文件结构
                //EXPAND_FRAMES: 展开栈帧的标志位
                classReader.accept(cv, ClassReader.EXPAND_FRAMES)
                FileOutputStream fos = new FileOutputStream(
                        subFile.parentFile.absolutePath + File.separator + fileName)
                fos.write(classWriter.toByteArray())
                fos.close()
            }
        }
    }

    def dest = outputProvider.getContentLocation(
            input.name,
            input.contentTypes,
            input.scopes,
            Format.DIRECTORY
    )
    FileUtils.copyDirectoryToDirectory(file, dest)
}

可以用以下流程图大概描述一下一个class文件的修改过程

class文件修改流程

自定义ClassVisitor

我们开始继承ClassVisitor来实现我们对类的修改

读取配置

读取配置

访问类

访问类方法

通过这个方法我们可以获得这个类的访问控制,全限定类名,父类名,实现的接口名等信息

这里,我们通过全限定类名和读取出的配置做比对,进一步验证是否需要对此类进行插桩

验证类是否可插桩

验证类是否可插桩

访问类内方法

访问类内方法

通过这个方法我们可以获得这个类的所有方法的名称和描述符,我们通过它们来判断该方法是否需要插桩

判断方法是否需要插桩

如果有需要插桩的方法,就将mNeedStubClass标志位置为true,这个标识是为了我们后续判断是否要在该类中插入成员变量,然后使用我们自定义的MethodVisitor替换原始的MethodVisitor

插入成员变量

插入成员变量

在最后,如果有需要插桩的方法,我们需要将private long _$_timeRecorder这个成员变量插入到类中去

自定义MethodVisitor

之前说了,Java 字节码指令是基于栈操作的,基本上任何操作都会改变栈状态

在方法执行之前插入代码

/**
* 以下代码会以栈的形式注释出来,以左边为栈顶,右边为栈底
* 示例:[栈顶 <------------------> 栈底]
* [this, StringBuilder, System.out]
* 此时,this为栈顶,System.out为栈底
*/
@Override
public void visitCode() {

    /*
        假设此时栈为空
    */

    //aload_0: 将this压入栈顶
    mv.visitVarInsn(Opcodes.ALOAD, 0);

    /*
        此时栈内容:
        [this]
    */

    //invokestatic: 调用静态方法System.currentTimeMillis(),返回值为基础类型long
    //第二个参数代表类的全限定名,第三个参数代表方法名,第四个参数代表函数签名,()J的意思是不接受参数,返回值为J (J在字节码里代表基础类型long)
    mv.visitMethodInsn(Opcodes.INVOKESTATIC, "java/lang/System", "currentTimeMillis", "()J", false);

    /*
        此时栈内容:
        [System.currentTimeMillis()的结果值, this]
    */

    //lneg: 将栈顶的long类型取负并将结果压入栈顶
    mv.visitInsn(Opcodes.LNEG);

    /*
        此时栈内容:
        [System.currentTimeMillis()的结果值取负, this]
    */

    //putfield: 为该类的此实例变量赋值
    //以(栈顶 - 1)为执行对象,为其赋值为栈顶值 (this._$_timeRecorder = -System.currentTimeMillis())
    mv.visitFieldInsn(Opcodes.PUTFIELD, mClassName, TIMER_NAME, "J");
    super.visitCode();
}

在方法return之前插入代码

/**
* 以下代码会以栈的形式注释出来,以左边为栈顶,右边为栈底
* 示例:[栈顶 <------------------> 栈底]
* [this, StringBuilder, System.out]
* this为栈顶,System.out为栈底
*/
@Override
public void visitInsn(int opcode) {
    if (opcode == Opcodes.RETURN) {
        Label labelEnd = new Label();

        /*
            假设此时栈为空
        */

        //aload_0: 将this压入栈顶
        mv.visitVarInsn(Opcodes.ALOAD, 0);
        //dup: 将栈顶的值复制一份压入栈顶
        mv.visitInsn(Opcodes.DUP);

        /*
            此时栈内容:
            [this, this]
        */

        //以当前栈顶的值为主体,获取当前类的成员变量_$_timeRecorder,类型为long
        //相当于this._$_timeRecorder
        mv.visitFieldInsn(Opcodes.GETFIELD, mClassName, TIMER_NAME, "J");

        /*
            此时栈内容:
            [this._$_timeRecorder, this]
        */

        //执行System.currentTimeMillis(),并将返回值压入栈顶
        mv.visitMethodInsn(Opcodes.INVOKESTATIC, "java/lang/System", "currentTimeMillis", "()J", false);

        /*
            此时栈内容:
            [System.currentTimeMillis()执行后的结果值, this._$_timeRecorder, this]
        */

        //将栈顶两long值相加,并将结果压入栈顶
        //即this._$_timeRecorder + System.currentTimeMillis
        mv.visitInsn(Opcodes.LADD);

        /*
            此时栈内容:
            [System.currentTimeMillis() + this._$_timeRecorder, this]
        */

        //将栈顶的值存入(栈顶 - 1)._$_timeRecorder中
        //即this._$_timeRecorder = this._$_timeRecorder + System.currentTimeMillis
        mv.visitFieldInsn(Opcodes.PUTFIELD, mClassName, TIMER_NAME, "J");

        /*
            此时栈为空
        */

        //L: 对象类型,以分号结尾,如Ljava/lang/Object;
        mv.visitFieldInsn(Opcodes.GETSTATIC, "java/lang/System", "out", "Ljava/io/PrintStream;");

        /*
            此时栈内容:
            [System.out]
        */

        //构建字符串
        //创建一个StringBuilder对象,此时还并没有执行构造方法
        mv.visitTypeInsn(Opcodes.NEW, "java/lang/StringBuilder");
        //因为执行构造函数会将栈顶的StringBuilder对象弹出,为了后续能继续使用这个对象,所以这里需要先复制一份
        mv.visitInsn(Opcodes.DUP);

        /*
            此时栈内容:
            [StringBuilder, StringBuilder, System.out]
        */

        //以栈顶的StringBuilder调用构造方法
        mv.visitMethodInsn(Opcodes.INVOKESPECIAL, "java/lang/StringBuilder", "<init>", "()V", false);

        /*
            此时栈内容:
            [StringBuilder, System.out]
        */

        //将常量压入栈顶
        mv.visitLdcInsn("Time spent: ");

        /*
            此时栈内容:
            ["Time spent: ", StringBuilder, System.out]
        */

        //以栈顶的值为参数,(栈顶 - 1)的引用为主体执行StringBuilder.append()方法,将返回值压入栈顶
        mv.visitMethodInsn(Opcodes.INVOKEVIRTUAL, "java/lang/StringBuilder", "append", "(Ljava/lang/String;)Ljava/lang/StringBuilder;", false);

        /*
            此时栈内容:
            [StringBuilder, System.out]
        */

        //将this压入栈顶
        mv.visitVarInsn(Opcodes.ALOAD, 0);

        /*
            此时栈内容:
            [this, StringBuilder, System.out]
        */

        //以当前栈顶的值为主体,获取当前类的成员变量_$_timeRecorder,类型为long
        //相当于this._$_timeRecorder
        mv.visitFieldInsn(Opcodes.GETFIELD, mClassName, TIMER_NAME, "J");

        /*
            此时栈内容:
            [this._$_timeRecorder, StringBuilder, System.out]
        */

        //以栈顶的值为参数,(栈顶 - 1)的引用为主体执行StringBuilder.append()方法,将返回值压入栈顶
        mv.visitMethodInsn(Opcodes.INVOKEVIRTUAL, "java/lang/StringBuilder", "append", "(J)Ljava/lang/StringBuilder;", false);

        /*
            此时栈内容:
            [StringBuilder, System.out]
        */

        //将常量压入栈顶
        mv.visitLdcInsn("ms, when " + mFormatClassName + "." + mMethodName + ":" + mMethodDescriptor);

        /*
            此时栈内容:
            [字符串常量, StringBuilder, System.out]
        */

        //以栈顶的值为参数,(栈顶 - 1)的引用为主体执行StringBuilder.append()方法,将返回值压入栈顶
        mv.visitMethodInsn(Opcodes.INVOKEVIRTUAL, "java/lang/StringBuilder", "append", "(Ljava/lang/String;)Ljava/lang/StringBuilder;", false);

        /*
            此时栈内容:
            [StringBuilder, System.out]
        */

        //以栈顶的值为主体,执行StringBuilder.toString()方法,将返回值压入栈顶
        mv.visitMethodInsn(Opcodes.INVOKEVIRTUAL, "java/lang/StringBuilder", "toString", "()Ljava/lang/String;", false);

        /*
            此时栈内容:
            [String, System.out]
        */

        //以栈顶的值为参数,(栈顶 - 1)的引用为主体执行PrintStream.println()方法
        //相当于System.out.println(String)
        mv.visitMethodInsn(Opcodes.INVOKEVIRTUAL, "java/io/PrintStream", "println", "(Ljava/lang/String;)V", false);

        /*
            此时栈为空
        */

        //执行Thread.currentThread(),并将返回值压入栈顶
        mv.visitMethodInsn(Opcodes.INVOKESTATIC, "java/lang/Thread", "currentThread", "()Ljava/lang/Thread;", false);

        /*
            此时栈内容:
            [Thread.currentThread()执行的结果]
        */

        //以栈顶的值为主体,执行getStackTrace()方法,将返回值压入栈顶
        //相当于Thread.currentThread().getStackTrace()
        mv.visitMethodInsn(Opcodes.INVOKEVIRTUAL, "java/lang/Thread", "getStackTrace", "()[Ljava/lang/StackTraceElement;", false);

        /*
            此时栈内容:
            [StackTraceElement数组]
        */

        //astore: 将一个引用类型对象保存到局部变量表index为2的位置(index1: this, index2: onCreate方法的参数)
        //使用一个临时变量保存StackTraceElement数组
        mv.visitVarInsn(Opcodes.ASTORE, 2);
        //将局部变量表index2处的引用对象压入栈顶
        mv.visitVarInsn(Opcodes.ALOAD, 2);

        /*
            此时栈内容:
            [StackTraceElement数组]
            此时局部变量表中:
            [ 0        1             2           ]
            [this | Bundle | StackTraceElement数组]
        */

        //StackTraceElement数组备份
        mv.visitVarInsn(Opcodes.ASTORE, 3);
        mv.visitVarInsn(Opcodes.ALOAD, 3);

        /*
            此时栈内容:
            [StackTraceElement数组]
            此时局部变量表中:
            [ 0        1             2                       3           ]
            [this | Bundle | StackTraceElement数组 | StackTraceElement数组]
        */

        //获得栈顶位置数组的长度
        mv.visitInsn(Opcodes.ARRAYLENGTH);

        /*
            此时栈内容:
            [StackTraceElement数组长度]
            此时局部变量表中:
            [ 0        1             2                       3           ]
            [this | Bundle | StackTraceElement数组 | StackTraceElement数组]
        */

        //将数组length保存至局部变量表index4的位置
        mv.visitVarInsn(Opcodes.ISTORE, 4);

        /*
            此时栈为空
            此时局部变量表中:
            [ 0        1             2                       3                 4   ]
            [this | Bundle | StackTraceElement数组 | StackTraceElement数组 | 数组长度]
        */

        //将int常量0压入栈顶
        mv.visitInsn(Opcodes.ICONST_0);
        //将栈顶的0取出保存(用作循环下标index)
        mv.visitVarInsn(Opcodes.ISTORE, 5);

        /*
            此时栈为空
            此时局部变量表中:
            [ 0        1             2                       3                 4          5    ]
            [this | Bundle | StackTraceElement数组 | StackTraceElement数组 | 数组长度 | 循环index]
        */

        //循环开始处
        //插入一个label用来做后续循环跳转的标志
        Label labelLoop = new Label();
        mv.visitLabel(labelLoop);
        //将循环标志位的值压入栈顶
        mv.visitVarInsn(Opcodes.ILOAD, 5);
        //将数组长度值压入栈顶
        mv.visitVarInsn(Opcodes.ILOAD, 4);

        /*
            此时栈内容:
            [循环标志位, 数组长度]
            此时局部变量表中:
            [ 0        1             2                       3                 4          5    ]
            [this | Bundle | StackTraceElement数组 | StackTraceElement数组 | 数组长度 | 循环index]
        */

        //if_icmpge: 比较栈顶两int型数值大小, 当结果大于等于0时跳转
        mv.visitJumpInsn(Opcodes.IF_ICMPGE, labelEnd);

        /*
            此时栈为空
            此时局部变量表中:
            [ 0        1             2                       3                 4          5    ]
            [this | Bundle | StackTraceElement数组 | StackTraceElement数组 | 数组长度 | 循环index]
        */

        //将StackTraceElement数组压入栈顶
        mv.visitVarInsn(Opcodes.ALOAD, 3);
        //将循环index的值压入栈顶
        mv.visitVarInsn(Opcodes.ILOAD, 5);

        /*
            此时栈内容:
            [循环index, StackTraceElement数组]
            此时局部变量表中:
            [ 0        1             2                       3                 4          5    ]
            [this | Bundle | StackTraceElement数组 | StackTraceElement数组 | 数组长度 | 循环index]
        */

        //将引用类型数组指定索引的值推送至栈顶(var3[var5])
        mv.visitInsn(Opcodes.AALOAD);

        /*
            此时栈内容:
            [StackTraceElement数组中的某个值(以循环index作为下标)]
            此时局部变量表中:
            [ 0        1             2                       3                 4          5    ]
            [this | Bundle | StackTraceElement数组 | StackTraceElement数组 | 数组长度 | 循环index]
        */

        //将该索引下的值保存
        mv.visitVarInsn(Opcodes.ASTORE, 6);

        /*
            此时栈为空
            此时局部变量表中:
            [ 0        1             2                       3                 4          5                             6                         ]
            [this | Bundle | StackTraceElement数组 | StackTraceElement数组 | 数组长度 | 循环index | StackTraceElement数组中的某个值(以循环index作为下标)]
        */

        //将System.out入栈
        mv.visitFieldInsn(Opcodes.GETSTATIC, "java/lang/System", "out", "Ljava/io/PrintStream;");

        /*
            此时栈内容:
            [System.out]
            此时局部变量表中:
            [ 0        1             2                       3                 4          5                             6                         ]
            [this | Bundle | StackTraceElement数组 | StackTraceElement数组 | 数组长度 | 循环index | StackTraceElement数组中的某个值(以循环index作为下标)]
        */

        //new StringBuilder()
        mv.visitTypeInsn(Opcodes.NEW, "java/lang/StringBuilder");
        mv.visitInsn(Opcodes.DUP);
        mv.visitMethodInsn(Opcodes.INVOKESPECIAL, "java/lang/StringBuilder", "<init>", "()V", false);

        /*
            此时栈内容:
            [StringBuilder, System.out]
            此时局部变量表中:
            [ 0        1             2                       3                 4          5                             6                         ]
            [this | Bundle | StackTraceElement数组 | StackTraceElement数组 | 数组长度 | 循环index | StackTraceElement数组中的某个值(以循环index作为下标)]
        */

        //取出StackTraceElement数组中的某个值(以循环index作为下标)
        mv.visitVarInsn(Opcodes.ALOAD, 6);

        /*
            此时栈内容:
            [StackTraceElement数组中的某个值(以循环index作为下标), StringBuilder, System.out]
            此时局部变量表中:
            [ 0        1             2                       3                 4          5                             6                         ]
            [this | Bundle | StackTraceElement数组 | StackTraceElement数组 | 数组长度 | 循环index | StackTraceElement数组中的某个值(以循环index作为下标)]
        */

        //使用栈顶对象,执行getClassName方法,将返回值压入栈顶
        mv.visitMethodInsn(Opcodes.INVOKEVIRTUAL, "java/lang/StackTraceElement", "getClassName", "()Ljava/lang/String;", false);

        /*
            此时栈内容:
            [ClassName, StringBuilder, System.out]
            此时局部变量表中:
            [ 0        1             2                       3                 4          5                             6                         ]
            [this | Bundle | StackTraceElement数组 | StackTraceElement数组 | 数组长度 | 循环index | StackTraceElement数组中的某个值(以循环index作为下标)]
        */

        //以ClassName作为参数,执行(栈顶 - 1)对象的append方法,将返回值压入栈顶
        //即StringBuilder.append(ClassName)
        mv.visitMethodInsn(Opcodes.INVOKEVIRTUAL, "java/lang/StringBuilder", "append", "(Ljava/lang/String;)Ljava/lang/StringBuilder;", false);

        /*
            此时栈内容:
            [StringBuilder, System.out]
            此时局部变量表中:
            [ 0        1             2                       3                 4          5                             6                         ]
            [this | Bundle | StackTraceElement数组 | StackTraceElement数组 | 数组长度 | 循环index | StackTraceElement数组中的某个值(以循环index作为下标)]
        */

        //将常量入栈
        mv.visitLdcInsn(".");
        //以常量作为参数,执行(栈顶 - 1)对象的append方法,将返回值压入栈顶
        mv.visitMethodInsn(Opcodes.INVOKEVIRTUAL, "java/lang/StringBuilder", "append", "(Ljava/lang/String;)Ljava/lang/StringBuilder;", false);

        /*
            此时栈内容:
            [StringBuilder, System.out]
            此时局部变量表中:
            [ 0        1             2                       3                 4          5                             6                         ]
            [this | Bundle | StackTraceElement数组 | StackTraceElement数组 | 数组长度 | 循环index | StackTraceElement数组中的某个值(以循环index作为下标)]
        */

        //将StackTraceElement数组中的某个值(以循环index作为下标)入栈
        mv.visitVarInsn(Opcodes.ALOAD, 6);
        //调用它的getMethodName方法,将返回值压入栈顶
        mv.visitMethodInsn(Opcodes.INVOKEVIRTUAL, "java/lang/StackTraceElement", "getMethodName", "()Ljava/lang/String;", false);

        /*
            此时栈内容:
            [MethodName, StringBuilder, System.out]
            此时局部变量表中:
            [ 0        1             2                       3                 4          5                             6                         ]
            [this | Bundle | StackTraceElement数组 | StackTraceElement数组 | 数组长度 | 循环index | StackTraceElement数组中的某个值(以循环index作为下标)]
        */

        //以MethodName作为参数,执行(栈顶 - 1)对象的append方法,将返回值压入栈顶
        mv.visitMethodInsn(Opcodes.INVOKEVIRTUAL, "java/lang/StringBuilder", "append", "(Ljava/lang/String;)Ljava/lang/StringBuilder;", false);

        /*
            此时栈内容:
            [StringBuilder, System.out]
            此时局部变量表中:
            [ 0        1             2                       3                 4          5                             6                         ]
            [this | Bundle | StackTraceElement数组 | StackTraceElement数组 | 数组长度 | 循环index | StackTraceElement数组中的某个值(以循环index作为下标)]
        */

        //将常量入栈
        mv.visitLdcInsn(":");
        //以常量作为参数,执行(栈顶 - 1)对象的append方法,将返回值压入栈顶
        mv.visitMethodInsn(Opcodes.INVOKEVIRTUAL, "java/lang/StringBuilder", "append", "(Ljava/lang/String;)Ljava/lang/StringBuilder;", false);

        /*
            此时栈内容:
            [StringBuilder, System.out]
            此时局部变量表中:
            [ 0        1             2                       3                 4          5                             6                         ]
            [this | Bundle | StackTraceElement数组 | StackTraceElement数组 | 数组长度 | 循环index | StackTraceElement数组中的某个值(以循环index作为下标)]
        */

        //将StackTraceElement数组中的某个值(以循环index作为下标)入栈
        mv.visitVarInsn(Opcodes.ALOAD, 6);
        //调用它的getLineNumber方法,将返回值压入栈顶
        mv.visitMethodInsn(Opcodes.INVOKEVIRTUAL, "java/lang/StackTraceElement", "getLineNumber", "()I", false);

        /*
            此时栈内容:
            [LineNumber, StringBuilder, System.out]
            此时局部变量表中:
            [ 0        1             2                       3                 4          5                             6                         ]
            [this | Bundle | StackTraceElement数组 | StackTraceElement数组 | 数组长度 | 循环index | StackTraceElement数组中的某个值(以循环index作为下标)]
        */

        //以LineNumber作为参数,执行(栈顶 - 1)对象的append方法,将返回值压入栈顶
        mv.visitMethodInsn(Opcodes.INVOKEVIRTUAL, "java/lang/StringBuilder", "append", "(I)Ljava/lang/StringBuilder;", false);

        /*
            此时栈内容:
            [StringBuilder, System.out]
            此时局部变量表中:
            [ 0        1             2                       3                 4          5                             6                         ]
            [this | Bundle | StackTraceElement数组 | StackTraceElement数组 | 数组长度 | 循环index | StackTraceElement数组中的某个值(以循环index作为下标)]
        */

        //调用栈顶对象的toString方法,将返回值压入栈顶
        mv.visitMethodInsn(Opcodes.INVOKEVIRTUAL, "java/lang/StringBuilder", "toString", "()Ljava/lang/String;", false);

        /*
            此时栈内容:
            [String, System.out]
            此时局部变量表中:
            [ 0        1             2                       3                 4          5                             6                         ]
            [this | Bundle | StackTraceElement数组 | StackTraceElement数组 | 数组长度 | 循环index | StackTraceElement数组中的某个值(以循环index作为下标)]
        */

        //以String作为参数,执行(栈顶 - 1)对象System.out的println方法
        mv.visitMethodInsn(Opcodes.INVOKEVIRTUAL, "java/io/PrintStream", "println", "(Ljava/lang/String;)V", false);

        //iinc: 将指定int型变量增加指定值(index++)
        mv.visitIincInsn(5, 1);
        //跳转到labelLoop插入的位置
        mv.visitJumpInsn(Opcodes.GOTO, labelLoop);

        //插入结束Label,作为循环终止的跳转标志
        mv.visitLabel(labelEnd);
    }

    super.visitInsn(opcode);
}

这样我们的方法插桩工作就完成了,接下来我们运行一下看看

运行

clean build,再build,查看控制台信息,build完成后查看class文件

运行App,查看Logcat信息,可以看到打印出来了我们想要的信息。

结语

这样我们就通过插桩的方式,实现了一个简单的无任何代码侵入的性能检测工具

通过这一次实践,我对java的编译运行字节码,Android的打包流程有了更深的理解

完整项目地址:github.com/dreamgyf/As…