Flutter 面试题整理

21,581 阅读14分钟

注:如果不对,评论更新,谢谢!欢迎追加更新

1Dart语法中dynamicvarobject三者的区别

var定义的类型是不可变的,dynamic和object类型是可以变的,而dynamic 与object 的最大的区别是在静态类型检查上

2constfinal的区别

均表示不可被修改
相同点
1、final、const必须初始化
2、 final、const只能赋值一次
不同点
1、 final可修饰实例变量、const不可以修饰实例变量
2、访问类中const修饰的变量需要static修饰
3、const修饰的List集合任意索引不可修改,final修饰的可以修改
4、const 用来修饰变量 只能被赋值一次,在编译时赋值
final 用来修饰变量 只能被赋值一次,在运行时赋值
5、final 只可用来修饰变量, const 关键字即可修饰变量也可用来修饰 常量构造函数
当const修饰类的构造函数时,它要求该类的所有成员都必须是final的。

3Dart????= 的区别

A??B
左边如果为空返回右边的值,否则不处理。
A??=B
左边如果为空把B的值赋值给A

4、什么是flutter里的key? 有什么用?

key是Widgets,Elements和SemanticsNodes的标识符。
key有LocalKey 和 GlobalKey两种。

LocalKey 如果要修改集合中的控件的顺序或数量。GlobalKey允许 Widget 在应用中的 任何位置更改父级而不会丢失 State。

5Flutter中的GlobalKey是什么,有什么作用

GlobalKey可以获取到对应的Widget的State对象

需求:当我们页面内容很多时,而需要改变的内容只有很少的一部分且在树的底层的时 候,我们如何去实现增量更新?

通常情况下有两种方式,第一种是通过方法的回调,去实现数据更新,第二种是通过GlobalKey,在StatelessWidget引用StatefulWidget。

61main()runApp() 函数在flutter的作用分别是什么?有什么关系吗?

main函数是类似于java语言的程序运行入口函数

runApp函数是渲染根widget树的函数

一般情况下runApp函数会在main函数里执行

7、什么是widget?flutter里有几种类型的widget?分别有什么区别?能分别说一下生命周期吗?

widget在flutter里基本是一些UI组件

有两种类型的widget,分别是statefulWidget 和 statelessWidget两种

statelessWidget不会自己重新构建自己,但是statefulWidget会

statelessWidget生命周期:

  1. 构造函数
  2. build方法

StatefulWidget生命周期:

  1. widget的构造方法
  2. widget的createState方法
  3. state的构造方法
  4. state的initState方法(重写该方法时,必须要先调用super. initState())
  5. didChangeDependencies方法,分两种情况:

调用initState方法后,会调用该方法

从其他widget中依赖一些数据发生改变时,比如用InheritedWidget,provider来监听数据的改变

  1. state的build方法(当调用setState方法,会重新调用build进行渲染)
  2. state的deactivate方法(当state被暂时从视图移除的时候会调用,页面push走、pop回来的时候都会调用。因为push、pop会改变widget在视图树位置,需要先移除再添加。重写该方法时,必须要先调用super.deactivate())
  3. state的dispose方法。页面被销毁的时候调用,如:pop操作。通常情况下,自己的释放逻辑放在super.dispose()之前,先操作子类在操作父类。

8、简单说一下在Flutterasyncawait

await的出现会把await之前和之后的代码分为两部分,await并不像字面意思所表示的程序运行到这里就阻塞了,而是立刻结束当前函数的执行并返回一个Future,函数内剩余代码通过调度异步执行。

async是和await搭配使用的,await只在async函数中出现。在async 函数里可以没有await或者有多个await。

9futuresteam有什么不一样?

在 Flutter 中有两种处理异步操作的方式 Future 和 Stream,Future 用于处理单个异步操作,Stream 用来处理连续的异步操作。

10flutterWidgetElementRenderObjectLayer都有什么关系?

首先看一下这几个对象的含义及作用。

Widget:仅用于存储渲染所需要的信息。

RenderObject:负责管理布局、绘制等操作。

Element:才是这颗巨大的控件树上的实体。

Widget会被inflate(填充)到Element,并由Element管理底层渲染树。Widget并不会直接管理状态及渲染,而是通过State这个对象来管理状态。Flutter创建Element的可见树,相对于Widget来说,是可变的,通常界面开发中,我们不用直接操作Element,而是由框架层实现内部逻辑。就如一个UI视图树中,可能包含有多个TextWidget(Widget被使用多次),但是放在内部视图树的视角,这些TextWidget都是填充到一个个独立的Element中。Element会持有renderObject和widget的实例。记住,Widget 只是一个配置,RenderObject 负责管理布局、绘制等操作。

在第一次创建 Widget 的时候,会对应创建一个 Element, 然后将该元素插入树中。如果之后 Widget 发生了变化,则将其与旧的 Widget 进行比较,并且相应地更新 Element。重要的是,Element 不会被重建,只是更新而已。

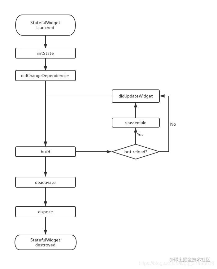
11、简述state的生命周期

20200614142936682.png

12、简述flutter中自定义View流程?

1,已有控件(widget)的继承,组合

2,自定义绘制widget,也就是利用paint,cavans等进行绘制视图。

13flutter_boost的优缺点,内部实现

14flutter的渲染机制

Graphics Pipeline.webp Flutter只关心向 GPU提供视图数据,GPU的 VSync信号同步到 UI线程,UI线程使用 Dart来构建抽象的视图结构,这份数据结构在 GPU线程进行图层合成,视图数据提供给 Skia引擎渲染为 GPU数据,这些数据通过 OpenGL或者 Vulkan提供给 GPU。

15flutternative的优缺点

16flutter支不支持 120hz

17、状态管理熟悉哪些

Flutter中的状态和前端React中的状态概念是一致的。React框架的核心思想是组件化,应用由组件搭建而成,组件最重要的概念就是状态,状态是一个组件的UI数据模型,是组件渲染时的数据依据。

Flutter的状态可以分为全局状态和局部状态两种。常用的状态管理有ScopedModel、BLoC、Redux / FishRedux和Provider。

18、多线程怎么处理

19flutter中大图片上传

20await for 如何使用

await for是不断获取stream流中的数据,然后执行循环体中的操作。它一般用在直到stream什么时候完成,并且必须等待传递完成之后才能使用,不然就会一直阻塞。

21、Stream有两种订阅模式

Stream 用来处理连续的异步操作,Stream 是一个抽象类,用于表示一系列异步数据的源。它是一种产生连续事件的方式,可以生成数据事件或者错误事件,以及流结束时的完成事件

Stream 分单订阅流和广播流。

网络状态的监控

22flutter butild 方法中的 BuildContext 具体是什么东西

BuildContext底层原理实现实际上就是Element of(context)原理,其实就是通过调用BuildContext各种实现方法遍历widget tree和Element tree 从而获取到指定的对象来达到数据共享的目的

【【Flutter核心类分析】深入理解BuildContext | 航行学园】www.voycn.com/article/flu…

23flutter 打包成web 移动端 ****桌面端的过程是怎么样的

24dart是值传递还是引用传递

值传递

25dart是弱引用还是强引用

强引用

26get set方法实现

27Flutter 是如何与原生AndroidiOS进行通信的?

Flutter 通过 PlatformChannel 与原生进行交互,其中 PlatformChannel 分为三种:

BasicMessageChannel :用于传递字符串和半结构化的信息。

MethodChannel :用于传递方法调用(method invocation)。

EventChannel : 用于数据流(event streams)的通信。

同时 Platform Channel 并非是线程安全的

28、简述Flutter 的热重载

Flutter 的热重载是基于 JIT 编译模式的代码增量同步。由于 JIT 属于动态编译,能够将 Dart 代码编译成生成中间代码,让 Dart VM 在运行时解释执行,因此可以通过动态更新中间代码实现增量同步。

热重载的流程可以分为 5 步,包括:扫描工程改动、增量编译、推送更新、代码合并、Widget 重建。Flutter 在接收到代码变更后,并不会让 App 重新启动执行,而只会触发 Widget 树的重新绘制,因此可以保持改动前的状态,大大缩短了从代码修改到看到修改产生的变化之间所需要的时间。

另一方面,由于涉及到状态的保存与恢复,涉及状态兼容与状态初始化的场景,热重载是无法支持的,如改动前后 Widget 状态无法兼容、全局变量与静态属性的更改、main 方法里的更改、initState 方法里的更改、枚举和泛型的更改等。

可以发现,热重载提高了调试 UI 的效率,非常适合写界面样式这样需要反复查看修改效果的场景。但由于其状态保存的机制所限,热重载本身也有一些无法支持的边界。

29、怎么理解Isolate

isolate是Dart对actor并发模式的实现。 isolate是有自己的内存和单线程控制的运行实体。isolate本身的意思是“隔离”,因为isolate之间的内存在逻辑上是隔离的。isolate中的代码是按顺序执行的,任何Dart程序的并发都是运行多个isolate的结果。因为Dart没有共享内存的并发,没有竞争的可能性所以不需要锁,也就不用担心死锁的问题

30Dart 的作用域

Dart 没有 「public」「private」等关键字,默认就是公开的,私有变量使用下划线 _开头。

31Dart 当中的 ****「 .. 」表示什么意思?

Dart 当中的 「..」意思是 「级联操作符」,为了方便配置而使用。「..」和「.」不同的是 调用「..」后返回的相当于是 this,而「.」返回的则是该方法返回的值 。

32Dart 是不是单线程模型?是如何运行的?

Dart 是单线程模型,运行的的流程如下图。

Start app.webp

简单来说,Dart 在单线程中是以消息循环机制来运行的,包含两个任务队列,一个是“微任务队列” microtask queue,另一个叫做“事件队列” event queue。

当Flutter应用启动后,消息循环机制便启动了。首先会按照先进先出的顺序逐个执行微任务队列中的任务,当所有微任务队列执行完后便开始执行事件队列中的任务,事件任务执行完毕后再去执行微任务,如此循环往复,生生不息。

33Dart 是如何实现多任务并行的?

前面说过, Dart 是单线程的,不存在多线程,那如何进行多任务并行的呢?其实,Dart的多线程和前端的多线程有很多的相似之处。Flutter的多线程主要依赖Dart的并发编程、异步和事件驱动机制。

简单的说,在Dart中,一个Isolate对象其实就是一个isolate执行环境的引用,一般来说我们都是通过当前的isolate去控制其他的isolate完成彼此之间的交互,而当我们想要创建一个新的Isolate可以使用Isolate.spawn方法获取返回的一个新的isolate对象,两个isolate之间使用SendPort相互发送消息,而isolate中也存在了一个与之对应的ReceivePort接受消息用来处理,但是我们需要注意的是,ReceivePort和SendPort在每个isolate都有一对,只有同一个isolate中的ReceivePort才能接受到当前类的SendPort发送的消息并且处理。

34、说一下Dart异步编程中的 Future关键字?

前面说过,Dart 在单线程中是以消息循环机制来运行的,其中包含两个任务队列,一个是“微任务队列” microtask queue,另一个叫做“事件队列” event queue。

在Java并发编程开发中,经常会使用Future来处理异步或者延迟处理任务等操作。而在Dart中,执行一个异步任务同样也可以使用Future来处理。在 Dart 的每一个 Isolate 当中,执行的优先级为 : Main > MicroTask > EventQueue。

35、说一下 mixin机制?

mixin 是Dart 2.1 加入的特性,以前版本通常使用abstract class代替。简单来说,mixin是为了解决继承方面的问题而引入的机制,Dart为了支持多重继承,引入了mixin关键字,它最大的特殊处在于: mixin定义的类不能有构造方法,这样可以避免继承多个类而产生的父类构造方法冲突。

mixins的对象是类,mixins绝不是继承,也不是接口,而是一种全新的特性,可以mixins多个类,mixins的使用需要满足一定条件。

36、介绍下FlutterFrameWork层和Engine层,以及它们的作用

Flutter的FrameWork层是用Dart编写的框架(SDK),它实现了一套基础库,包含Material(Android风格UI)和Cupertino(iOS风格)的UI界面,下面是通用的Widgets(组件),之后是一些动画、绘制、渲染、手势库等。这个纯 Dart实现的 SDK被封装为了一个叫作 dart:ui的 Dart库。我们在使用 Flutter写 App的时候,直接导入这个库即可使用组件等功能。

Flutter的Engine层是Skia 2D的绘图引擎库,其前身是一个向量绘图软件,Chrome和 Android均采用 Skia作为绘图引擎。Skia提供了非常友好的 API,并且在图形转换、文字渲染、位图渲染方面都提供了友好、高效的表现。Skia是跨平台的,所以可以被嵌入到 Flutter的 iOS SDK中,而不用去研究 iOS闭源的 Core Graphics / Core Animation。Android自带了 Skia,所以 Flutter Android SDK要比 iOS SDK小很多。

37、简述Flutter的线程管理模型

APp.webp

默认情况下,Flutter Engine层会创建一个Isolate,并且Dart代码默认就运行在这个主Isolate上。必要时可以使用spawnUri和spawn两种方式来创建新的Isolate,在Flutter中,新创建的Isolate由Flutter进行统一的管理。
事实上,Flutter Engine自己不创建和管理线程,Flutter Engine线程的创建和管理是Embeder负责的,Embeder指的是将引擎移植到平台的中间层代码,Flutter Engine层的架构示意图如下图所示。

在Flutter的架构中,Embeder提供四个Task Runner,分别是Platform Task Runner、UI Task Runner Thread、GPU Task Runner和IO Task Runner,每个Task Runner负责不同的任务,Flutter Engine不在乎Task Runner运行在哪个线程,但是它需要线程在整个生命周期里面保持稳定。

38、介绍下Flutter的理念架构

Framework.webp

由上图可知,Flutter框架自下而上分为Embedder、Engine和Framework三层。其中,Embedder是操作系统适配层,实现了渲染 Surface设置,线程设置,以及平台插件等平台相关特性的适配;Engine层负责图形绘制、文字排版和提供Dart运行时,Engine层具有独立虚拟机,正是由于它的存在,Flutter程序才能运行在不同的平台上,实现跨平台运行;Framework层则是使用Dart编写的一套基础视图库,包含了动画、图形绘制和手势识别等功能,是使用频率最高的一层。

39. FutureIsolate有什么区别?

future是异步编程,调用本身立即返回,并在稍后的某个时候执行完成时再获得返回结果。在普通代码中可以使用await 等待一个异步调用结束。

isolate是并发编程,Dartm有并发时的共享状态,所有Dart代码都在isolate中运行,包括最初的main()。每个isolate都有它自己的堆内存,意味着其中所有内存数据,包括全局数据,都仅对该isolate可见,它们之间的通信只能通过传递消息的机制完成,消息则通过端口(port)收发。isolate只是一个概念,具体取决于如何实现,比如在Dart VM中一个isolate可能会是一个线程,在Web中可能会是一个Web Worker。

40、什么是Navigator? MaterialApp做了什么?

Navigator是在Flutter中负责管理维护页面堆栈的导航器。MaterialApp在需要的时候,会自动为我们创建Navigator。Navigator.of(context),会使用context来向上遍历Element树,找到MaterialApp提供的_NavigatorState再调用其push/pop方法完成导航操作。

注:如果不对,评论更新,谢谢!欢迎追加更新