Redis6系列18-集群(Redis Cluster)详解

1,911 阅读38分钟

欢迎大家关注 github.com/hsfxuebao ,希望对大家有所帮助,要是觉得可以的话麻烦给点一下Star哈

1. Redis 集群的设计目标

Redis-cluster是一种服务器Sharding技术,Redis3.0以后版本正式提供支持。Redis Cluster在设计时考虑了什么?我们不妨看下官网的介绍 Redis Cluster Specification (opens new window)

1.1 Redis Cluster goals

高性能可线性扩展至最多1000节点。集群中没有代理,(集群节点间)使用异步复制,没有归并操作(merge operations on values)

可接受的写入安全:系统尝试(采用best-effort方式)保留所有连接到master节点的client发起的写操作。通常会有一个小的时间窗,时间窗内的已确认写操作可能丢失(即,在发生failover之前的小段时间窗内的写操作可能在failover中丢失)。而在(网络)分区故障下,对少数派master的写入,发生写丢失的时间窗会很大。

可用性:Redis Cluster在以下场景下集群总是可用:大部分master节点可用,并且对少部分不可用的master,每一个master至少有一个当前可用的slave。更进一步,通过使用 replicas migration 技术,当前没有slave的master会从当前拥有多个slave的master接受到一个新slave来确保可用性。

1.2 Clients and Servers roles in the Redis Cluster protocol

Redis Cluster的节点负责维护数据,和获取集群状态,这包括将keys映射到正确的节点。集群节点同样可以自动发现其他节点、检测不工作节点、以及在发现故障发生时晋升slave节点到master

所有集群节点通过由TCP和二进制协议组成的称为 Redis Cluster Bus 的方式来实现集群的节点自动发现、故障节点探测、slave升级为master等任务。每个节点通过cluster bus连接所有其他节点。节点间使用gossip协议进行集群信息传播,以此来实现新节点发现,发送ping包以确认对端工作正常,以及发送cluster消息用来标记特定状态。cluster bus还被用来在集群中创博Pub/Sub消息,以及在接收到用户请求后编排手动failover。

1.3 Write safety

Redis Cluster在节点间采用了异步复制,以及 last failover wins 隐含合并功能(implicit merge function)(【译注】不存在合并功能,而是总是认为最近一次failover的节点是最新的)。这意味着最后被选举出的master所包含的数据最终会替代(同一前master下)所有其他备份(replicas/slaves)节点(包含的数据)。当发生分区问题时,总是会有一个时间窗内会发生写入丢失。然而,对连接到多数派master(majority of masters)的client,以及连接到少数派master(mimority of masters)的client,这个时间窗是不同的。

相比较连接到少数master(minority of masters)的client,对连接到多数master(majority of masters)的client发起的写入,Redis cluster会更努力地尝试将其保存。 下面的场景将会导致在主分区的master上,已经确认的写入在故障期间发生丢失:

写入请求达到master,但是当master执行完并回复client时,写操作可能还没有通过异步复制传播到它的slave。如果master在写操作抵达slave之前挂了,并且master无法触达(unreachable)的时间足够长而导致了slave节点晋升,那么这个写操作就永远地丢失了。通常很难直接观察到,因为master尝试回复client(写入确认)和传播写操作到slave通常几乎是同时发生。然而,这却是真实世界中的故障方式。(【译注】不考虑返回后宕机的场景,因为宕机导致的写入丢失,在单机版redis上同样存在,这不是redis cluster引入的目的及要解决的问题)

另一种理论上可能发生写入丢失的模式是:

  • master因为分区原因不可用(unreachable)
  • 该master被某个slave替换(failover)
  • 一段时间后,该master重新可用
  • 在该old master变为slave之前,一个client通过过期的路由表对该节点进行写入。

上述第二种失败场景通常难以发生,因为:

  • 少数派master(minority master)无法与多数派master(majority master)通信达到一定的时间后,它将拒绝写入,并且当分区恢复后,该master在重新与多数派master建立连接后,还将保持拒绝写入状态一小段时间来感知集群配置变化。留给client可写入的时间窗很小。
  • 发生这种错误还有一个前提是,client一直都在使用过期的路由表(而实际上集群因为发生了failover,已有slave发生了晋升)。

写入少数派master(minority side of a partition)会有一个更长的时间窗会导致数据丢失。因为如果最终导致了failover,则写入少数派master的数据将会被多数派一侧(majority side)覆盖(在少数派master作为slave重新接入集群后)。

特别地,如果要发生failover,master必须至少在NODE_TIMEOUT时间内无法被多数masters(majority of maters)连接,因此如果分区在这一时间内被修复,则不会发生写入丢失。当分区持续时间超过NODE_TIMEOUT时,所有在这段时间内对少数派master(minority side)的写入将会丢失。然而少数派一侧(minority side)将会在NODE_TIMEOUT时间之后如果还没有连上多数派一侧,则它会立即开始拒绝写入,因此对少数派master而言,存在一个进入不可用状态的最大时间窗。在这一时间窗之外,不会再有写入被接受或丢失。

1.4 可用性(Availability)

Redis Cluster在少数派分区侧不可用。在多数派分区侧,假设由多数派masters存在并且不可达的master有一个slave,cluster将会在NODE_TIMEOUT外加重新选举所需的一小段时间(通常1~2秒)后恢复可用。

这意味着,Redis Cluster被设计为可以忍受一小部分节点的故障,但是如果需要在大网络分裂(network splits)事件中(【译注】比如发生多分区故障导致网络被分割成多块,且不存在多数派master分区)保持可用性,它不是一个合适的方案(【译注】比如,不要尝试在多机房间部署redis cluster,这不是redis cluster该做的事)。

假设一个cluster由N个master节点组成并且每个节点仅拥有一个slave,在多数侧只有一个节点出现分区问题时,cluster的多数侧(majority side)可以保持可用,而当有两个节点出现分区故障时,只有 1-(1/(N * 2-1)) 的可能性保持集群可用。 也就是说,如果有一个由5个master和5个slave组成的cluster,那么当两个节点出现分区故障时,它有 1/(5 * 2-1)=11.11%的可能性发生集群不可用。

Redis cluster提供了一种成为 Replicas Migration 的有用特性特性,它通过自动转移备份节点到孤master节点,在真实世界的常见场景中提升了cluster的可用性。在每次成功的failover之后,cluster会自动重新配置slave分布以尽可能保证在下一次failure中拥有更好的抵御力。

1.5 性能(Performance)

Redis Cluster不会将命令路由到其中的key所在的节点,而是向client发一个重定向命令 (- MOVED) 引导client到正确的节点。 最终client会获得一个最新的cluster(hash slots分布)展示,以及哪个节点服务于命令中的keys,因此clients就可以获得正确的节点并用来继续执行命令。

因为master和slave之间使用异步复制,节点不需要等待其他节点对写入的确认(除非使用了WAIT命令)就可以回复client。 同样,因为multi-key命令被限制在了临近的key(near keys)(【译注】即同一hash slot内的key,或者从实际使用场景来说,更多的是通过hash tag定义为具备相同hash字段的有相近业务含义的一组keys),所以除非触发resharding,数据永远不会在节点间移动。

普通的命令(normal operations)会像在单个redis实例那样被执行。这意味着一个拥有N个master节点的Redis Cluster,你可以认为它拥有N倍的单个Redis性能。同时,query通常都在一个round trip中执行,因为client通常会保留与所有节点的持久化连接(连接池),因此延迟也与客户端操作单台redis实例没有区别。

在对数据安全性、可用性方面提供了合理的弱保证的前提下,提供极高的性能和可扩展性,这是Redis Cluster的主要目标。

1.6 避免合并(merge)操作

Redis Cluster设计上避免了在多个拥有相同key-value对的节点上的版本冲突(及合并/merge),因为在redis数据模型下这是不需要的。Redis的值同时都非常大;一个拥有数百万元素的list或sorted set是很常见的。同样,数据类型的语义也很复杂。传输和合并这类值将会产生明显的瓶颈,并可能需要对应用侧的逻辑做明显的修改,比如需要更多的内存来保存meta-data等。

这里(【译注】刻意避免了merge)并没有严格的技术限制。CRDTs或同步复制状态机可以塑造与redis类似的复杂的数据类型。然而,这类系统运行时的行为与Redis Cluster其实是不一样的。Redis Cluster被设计用来支持非集群redis版本无法支持的一些额外的场景。

2. 主要模块介绍

Redis Cluster Specification同时还介绍了Redis Cluster中主要模块,这里面包含了很多基础和概念,我们需要先了解下。

2.1 哈希槽(Hash Slot)

Redis-cluster没有使用一致性hash,而是引入了哈希槽的概念。Redis-cluster中有16384(即2的14次方)个哈希槽,每个key通过CRC16校验后对16383取模来决定放置哪个槽。Cluster中的每个节点负责一部分hash槽(hash slot)。

比如集群中存在三个节点,则可能存在的一种分配如下:

  • 节点A包含0到5500号哈希槽;
  • 节点B包含5501到11000号哈希槽;
  • 节点C包含11001 到 16384号哈希槽。

clusterState.slots数组记录了集群中所有槽的指派信息,使得能以O(1)时间判断某个槽指派给了哪个节点;而clusterNode.slots数组只记录了clusterNode结构所代表的节点的槽指派信息。使得交换槽信息时只需发送clusterNode.slots数组,让接收信息的节点更新字典表中对应的clusterNode即可。而不用遍历clusterState中所有元素,标志当前节点所指派的槽,再将其信息进行传送,时间复杂度为O(N)。下图为节点7000创建的clusterState结构。

2.2 Keys hash tags

Hash tags提供了一种途径,用来将多个(相关的)key分配到相同的hash slot中。这时Redis Cluster中实现multi-key操作的基础。

hash tag规则如下,如果满足如下规则,{和}之间的字符将用来计算HASH_SLOT,以保证这样的key保存在同一个slot中:

  • key包含一个{字符
  • 并且 如果在这个{的右面有一个}字符
  • 并且 如果在{和}之间存在至少一个字符

例如:

  • {user1000}.following和{user1000}.followers这两个key会被hash到相同的hash slot中,因为只有user1000会被用来计算hash slot值。
  • foo{}{bar}这个key不会启用hash tag因为第一个{和}之间没有字符。
  • foozap这个key中的{bar部分会被用来计算hash slot
  • foo{bar}{zap}这个key中的bar会被用来计算计算hash slot,而zap不会

2.3 Cluster nodes属性

每个节点在cluster中有一个唯一的名字。这个名字由160bit随机十六进制数字表示,并在节点启动时第一次获得(通常通过/dev/urandom)。节点在配置文件中保留它的ID,并永远地使用这个ID,直到被管理员使用CLUSTER RESET HARD命令hard reset这个节点。

节点ID被用来在整个cluster中标识每个节点。一个节点可以修改自己的IP地址而不需要修改自己的ID。Cluster可以检测到IP /port的改动并通过运行在cluster bus上的gossip协议重新配置该节点。

节点ID不是唯一与节点绑定的信息,但是他是唯一的一个总是保持全局一致的字段。每个节点都拥有一系列相关的信息。一些信息时关于本节点在集群中配置细节,并最终在cluster内部保持一致的。而其他信息,比如节点最后被ping的时间,是节点的本地信息。

每个节点维护着集群内其他节点的以下信息:node id, 节点的IP和port节点标签master node id(如果这是一个slave节点),最后被挂起的ping的发送时间(如果没有挂起的ping则为0),最后一次收到pong的时间当前的节点configuration epoch链接状态,以及最后是该节点服务的hash slots

对节点字段更详细的描述,可以参考对命令 CLUSTER NODES的描述。

CLUSTER NODES命令可以被发送到集群内的任意节点,他会提供基于该节点视角(view)下的集群状态以及每个节点的信息。

下面是一个发送到一个拥有3个节点的小集群的master节点的CLUSTER NODES输出的例子。

$ redis-cli cluster nodes

d1861060fe6a534d42d8a19aeb36600e18785e04 127.0.0.1:6379 myself - 0 1318428930 1 connected 0-1364
3886e65cc906bfd9b1f7e7bde468726a052d1dae 127.0.0.1:6380 master - 1318428930 1318428931 2 connected 1365-2729
d289c575dcbc4bdd2931585fd4339089e461a27d 127.0.0.1:6381 master - 1318428931 1318428931 3 connected 2730-4095   

在上面的例子中,按顺序列出了不同的字段:

node id, address:port, flags, last ping sent, last pong received, configuration epoch, link state, slots.

2.4 Cluster总线

每个Redis Cluster节点有一个额外的TCP端口用来接受其他节点的连接。这个端口与用来接收client命令的普通TCP端口有一个固定的offset。该端口等于普通命令端口加上10000.例如,一个Redis街道口在端口6379坚挺客户端连接,那么它的集群总线端口16379也会被打开。

节点到节点的通讯只使用集群总线,同时使用集群总线协议:有不同的类型和大小的帧组成的二进制协议。集群总线的二进制协议没有被公开文档话,因为他不希望被外部软件设备用来预计群姐点进行对话。

2.5 集群拓扑

Redis Cluster是一张全网拓扑,节点与其他每个节点之间都保持着TCP连接。 在一个拥有N个节点的集群中,每个节点由N-1个TCP传出连接,和N-1个TCP传入连接。 这些TCP连接总是保持活性(be kept alive)。当一个节点在集群总线上发送了ping请求并期待对方回复pong,(如果没有得到回复)在等待足够成时间以便将对方标记为不可达之前,它将先尝试重新连接对方以刷新与对方的连接。 而在全网拓扑中的Redis Cluster节点,节点使用gossip协议和配置更新机制来避免在正常情况下节点之间交换过多的消息,因此集群内交换的消息数目(相对节点数目)不是指数级的。

2.6 节点握手

节点总是接受集群总线端口的链接,并且总是会回复ping请求,即使ping来自一个不可信节点。然而,如果发送节点被认为不是当前集群的一部分,所有其他包将被抛弃。

节点认定其他节点是当前集群的一部分有两种方式:

  1. 如果一个节点出现在了一条MEET消息中。一条meet消息非常像一个PING消息,但是它会强制接收者接受一个节点作为集群的一部分。节点只有在接收到系统管理员的如下命令后,才会向其他节点发送MEET消息:
CLUSTER MEET ip port 
  1. 如果一个被信任的节点gossip了某个节点,那么接收到gossip消息的节点也会那个节点标记为集群的一部分。也就是说,如果在集群中,A知道B,而B知道C,最终B会发送gossip消息到A,告诉A节点C是集群的一部分。这时,A会把C注册未网络的一部分,并尝试与C建立连接。

这意味着,一旦我们把某个节点加入了连接图(connected graph),它们最终会自动形成一张全连接图(fully connected graph)。这意味着只要系统管理员强制加入了一条信任关系(在某个节点上通过meet命令加入了一个新节点),集群可以自动发现其他节点。

3. 请求重定向

Redis cluster采用去中心化的架构,集群的主节点各自负责一部分槽,客户端如何确定key到底会映射到哪个节点上呢?这就是我们要讲的请求重定向。

在cluster模式下,节点对请求的处理过程如下:

  • 检查当前key是否存在当前NODE?

    • 通过crc16(key)/16384计算出slot
    • 查询负责该slot负责的节点,得到节点指针
    • 该指针与自身节点比较
  • 若slot不是由自身负责,则返回MOVED重定向

  • 若slot由自身负责,且key在slot中,则返回该key对应结果

  • 若key不存在此slot中,检查该slot是否正在迁出(MIGRATING)?

  • 若key正在迁出,返回ASK错误重定向客户端到迁移的目的服务器上

  • 若Slot未迁出,检查Slot是否导入中?

  • 若Slot导入中且有ASKING标记,则直接操作

  • 否则返回MOVED重定向

这个过程中有两点需要具体理解下: MOVED重定向ASK重定向

3.1 Moved 重定向

  • 槽命中:直接返回结果
  • 槽不命中:即当前键命令所请求的键不在当前请求的节点中,则当前节点会向客户端发送一个Moved 重定向,客户端根据Moved 重定向所包含的内容找到目标节点,再一次发送命令。

从下面可以看出 php 的槽位9244不在当前节点中,所以会重定向到节点 192.168.2.23:7001中。redis-cli会帮你自动重定向(如果没有集群方式启动,即没加参数 -c,redis-cli不会自动重定向),并且编写程序时,寻找目标节点的逻辑需要交予程序员手动完成。

cluster keyslot keyName # 得到keyName的槽  

3.2 ASK 重定向

Ask重定向发生于集群伸缩时,集群伸缩会导致槽迁移,当我们去源节点访问时,此时数据已经可能已经迁移到了目标节点,使用Ask重定向来解决此种情况。

3.3 smart客户端

上述两种重定向的机制使得客户端的实现更加复杂,提供了smart客户端(JedisCluster)来减低复杂性,追求更好的性能。客户端内部负责计算/维护键-> 槽 -> 节点映射,用于快速定位目标节点。

实现原理:

  • 从集群中选取一个可运行节点,使用 cluster slots得到槽和节点的映射关系

  • 将上述映射关系存到本地,通过映射关系就可以直接对目标节点进行操作(CRC16(key) -> slot -> node),很好地避免了Moved重定向,并为每个节点创建JedisPool
  • 至此就可以用来进行命令操作

4. 状态检测及维护

Redis Cluster中节点状态如何维护呢?这里便涉及 有哪些状态底层协议Gossip,及具体的通讯(心跳)机制

Cluster中的每个节点都维护一份在自己看来当前整个集群的状态,主要包括:

  • 当前集群状态
  • 集群中各节点所负责的slots信息,及其migrate状态
  • 集群中各节点的master-slave状态
  • 集群中各节点的存活状态及不可达投票

当集群状态变化时,如新节点加入slot迁移节点宕机slave提升为新Master,我们希望这些变化尽快的被发现,传播到整个集群的所有节点并达成一致。节点之间相互的心跳(PING,PONG,MEET)及其携带的数据是集群状态传播最主要的途径。

4.1 Gossip协议

Redis Cluster 通讯底层是Gossip协议,所以需要对Gossip协议有一定的了解。

gossip 协议(gossip protocol)又称 epidemic 协议(epidemic protocol),是基于流行病传播方式的节点或者进程之间信息交换的协议。 在分布式系统中被广泛使用,比如我们可以使用 gossip 协议来确保网络中所有节点的数据一样。

Gossip协议已经是P2P网络中比较成熟的协议了。Gossip协议的最大的好处是,即使集群节点的数量增加,每个节点的负载也不会增加很多,几乎是恒定的。这就允许Consul管理的集群规模能横向扩展到数千个节点

Gossip算法又被称为反熵(Anti-Entropy),熵是物理学上的一个概念,代表杂乱无章,而反熵就是在杂乱无章中寻求一致,这充分说明了Gossip的特点:在一个有界网络中,每个节点都随机地与其他节点通信,经过一番杂乱无章的通信,最终所有节点的状态都会达成一致。每个节点可能知道所有其他节点,也可能仅知道几个邻居节点,只要这些节可以通过网络连通,最终他们的状态都是一致的,当然这也是疫情传播的特点。www.backendcloud.cn/2017/11/12/…

上面的描述都比较学术,其实Gossip协议对于我们吃瓜群众来说一点也不陌生,Gossip协议也成为流言协议,说白了就是八卦协议,这种传播规模和传播速度都是非常快的,你可以体会一下。所以计算机中的很多算法都是源自生活,而又高于生活的。

4.1.1 Gossip协议的使用

Redis 集群是去中心化的,彼此之间状态同步靠 gossip 协议通信,集群的消息有以下几种类型:

  • Meet 通过「cluster meet ip port」命令,已有集群的节点会向新的节点发送邀请,加入现有集群。
  • Ping 节点每秒会向集群中其他节点发送 ping 消息,消息中带有自己已知的两个节点的地址、槽、状态信息、最后一次通信时间等。
  • Pong 节点收到 ping 消息后会回复 pong 消息,消息中同样带有自己已知的两个节点信息。
  • Fail 节点 ping 不通某节点后,会向集群所有节点广播该节点挂掉的消息。其他节点收到消息后标记已下线。

4.1.2 基于Gossip协议的故障检测

集群中的每个节点都会定期地向集群中的其他节点发送PING消息,以此交换各个节点状态信息,检测各个节点状态:在线状态疑似下线状态PFAIL已下线状态FAIL

自己保存信息:当主节点A通过消息得知主节点B认为主节点D进入了疑似下线(PFAIL)状态时,主节点A会在自己的clusterState.nodes字典中找到主节点D所对应的clusterNode结构,并将主节点B的下线报告添加到clusterNode结构的fail_reports链表中,并后续关于结点D疑似下线的状态通过Gossip协议通知其他节点。

一起裁定:如果集群里面,半数以上的主节点都将主节点D报告为疑似下线,那么主节点D将被标记为已下线(FAIL)状态,将主节点D标记为已下线的节点会向集群广播主节点D的FAIL消息,所有收到FAIL消息的节点都会立即更新nodes里面主节点D状态标记为已下线。

最终裁定:将 node 标记为 FAIL 需要满足以下两个条件:

  • 有半数以上的主节点将 node 标记为 PFAIL 状态。
  • 当前节点也将 node 标记为 PFAIL 状态。

4.2 通讯状态和维护

我们理解了Gossip协议基础后,就可以进一步理解Redis节点之间相互的通讯心跳(PING,PONG,MEET)实现和维护了。我们通过几个问题来具体理解。

4.2.1 什么时候进行心跳?

Redis节点会记录其向每一个节点上一次发出ping和收到pong的时间,心跳发送时机与这两个值有关。通过下面的方式既能保证及时更新集群状态,又不至于使心跳数过多:

  • 每次Cron向所有未建立链接的节点发送ping或meet
  • 每1秒从所有已知节点中随机选取5个,向其中上次收到pong最久远的一个发送ping
  • 每次Cron向收到pong超过timeout/2的节点发送ping
  • 收到ping或meet,立即回复pong

4.2.2 发送哪些心跳数据?

  • Header,发送者自己的信息

    • 所负责slots的信息
    • 主从信息
    • ip port信息
    • 状态信息
  • Gossip,发送者所了解的部分其他节点的信息

    • ping_sent, pong_received
    • ip, port信息
    • 状态信息,比如发送者认为该节点已经不可达,会在状态信息中标记其为PFAIL或FAIL

4.2.3 如何处理心跳?

  1. 新节点加入
  • 发送meet包加入集群
  • 从pong包中的gossip得到未知的其他节点
  • 循环上述过程,直到最终加入集群

  1. Slots信息
  • 判断发送者声明的slots信息,跟本地记录的是否有不同
  • 如果不同,且发送者epoch较大,更新本地记录
  • 如果不同,且发送者epoch小,发送Update信息通知发送者
  1. Master slave信息

发现发送者的master、slave信息变化,更新本地状态

  1. 节点Fail探测(故障发现)
  • 超过超时时间仍然没有收到pong包的节点会被当前节点标记为PFAIL
  • PFAIL标记会随着gossip传播
  • 每次收到心跳包会检测其中对其他节点的PFAIL标记,当做对该节点FAIL的投票维护在本机
  • 对某个节点的PFAIL标记达到大多数时,将其变为FAIL标记并广播FAIL消息

注:Gossip的存在使得集群状态的改变可以更快的达到整个集群。每个心跳包中会包含多个Gossip包,那么多少个才是合适的呢,redis的选择是N/10,其中N是节点数,这样可以保证在PFAIL投票的过期时间内,节点可以收到80%机器关于失败节点的gossip,从而使其顺利进入FAIL状态。

4.2.4 将信息广播给其它节点?

当需要发布一些非常重要需要立即送达的信息时,上述心跳加Gossip的方式就显得捉襟见肘了,这时就需要向所有集群内机器的广播信息,使用广播发的场景:

  • 节点的Fail信息:当发现某一节点不可达时,探测节点会将其标记为PFAIL状态,并通过心跳传播出去。当某一节点发现这个节点的PFAIL超过半数时修改其为FAIL并发起广播。
  • Failover Request信息:slave尝试发起FailOver时广播其要求投票的信息
  • 新Master信息:Failover成功的节点向整个集群广播自己的信息

5. 故障恢复(Failover)

master节点挂了之后,如何进行故障恢复呢?

当slave发现自己的master变为FAIL状态时,便尝试进行Failover,以期成为新的master。由于挂掉的master可能会有多个slave。Failover的过程需要经过类Raft协议的过程在整个集群内达到一致, 其过程如下:

  • slave发现自己的master变为FAIL
  • 将自己记录的集群currentEpoch加1,并广播Failover Request信息
  • 其他节点收到该信息,只有master响应,判断请求者的合法性,并发送FAILOVER_AUTH_ACK,对每一个epoch只发送一次ack
  • 尝试failover的slave收集FAILOVER_AUTH_ACK
  • 超过半数后变成新Master
  • 广播Pong通知其他集群节点

6. 扩容&缩容

Redis Cluster是如何进行扩容和缩容的呢?

6.1 扩容

当集群出现容量限制或者其他一些原因需要扩容时,redis cluster提供了比较优雅的集群扩容方案。

  1. 首先将新节点加入到集群中,可以通过在集群中任何一个客户端执行cluster meet 新节点ip:端口,或者通过redis-trib add node添加,新添加的节点默认在集群中都是主节点。
  2. 迁移数据 迁移数据的大致流程是,首先需要确定哪些槽需要被迁移到目标节点,然后获取槽中key,将槽中的key全部迁移到目标节点,然后向集群所有主节点广播槽(数据)全部迁移到了目标节点。直接通过redis-trib工具做数据迁移很方便。 现在假设将节点A的槽10迁移到B节点,过程如下:
B:cluster setslot 10 importing A.nodeId
A:cluster setslot 10 migrating B.nodeId    

循环获取槽中key,将key迁移到B节点

A:cluster getkeysinslot 10 100
A:migrate B.ip B.port "" 0 5000 keys key1[ key2....]    

向集群广播槽已经迁移到B节点

cluster setslot 10 node B.nodeId

6.2 缩容

缩容的大致过程与扩容一致,需要判断下线的节点是否是主节点,以及主节点上是否有槽,若主节点上有槽,需要将槽迁移到集群中其他主节点,槽迁移完成之后,需要向其他节点广播该节点准备下线(cluster forget nodeId)。最后需要将该下线主节点的从节点指向其他主节点,当然最好是先将从节点下线。

7. 更深入理解

通过几个例子,再深入理解Redis Cluster

7.1 为什么Redis Cluster的Hash Slot 是16384?

我们知道一致性hash算法是2的16次方,为什么hash slot是2的14次方呢?作者原始回答

在redis节点发送心跳包时需要把所有的槽放到这个心跳包里,以便让节点知道当前集群信息,16384=16k,在发送心跳包时使用char进行bitmap压缩后是2k(2 * 8 (8 bit) * 1024(1k) = 16K),也就是说使用2k的空间创建了16k的槽数。

虽然使用CRC16算法最多可以分配65535(2^16-1)个槽位,65535=65k,压缩后就是8k(8 * 8 (8 bit) * 1024(1k) =65K),也就是说需要需要8k的心跳包,作者认为这样做不太值得;并且一般情况下一个redis集群不会有超过1000个master节点,所以16k的槽位是个比较合适的选择。

7.2 为什么Redis Cluster中不建议使用发布订阅呢?

在集群模式下,所有的publish命令都会向所有节点(包括从节点)进行广播,造成每条publish数据都会在集群内所有节点传播一次,加重了带宽负担,对于在有大量节点的集群中频繁使用pub,会严重消耗带宽,不建议使用。(虽然官网上讲有时候可以使用Bloom过滤器或其他算法进行优化的)

8. redis集群方案对比

为了保证Redis的高可用,主要需要以下几个方面:

  • 数据持久化
  • 主从复制
  • 自动故障恢复
  • 集群化 如果我们的业务大部分都是读请求,可以使用读写分离提升性能。但如果写请求量也很大呢?现在是大数据时代,像阿里、腾讯这些大体量的公司,每时每刻都拥有非常大的写入量,此时如果只有一个主节点是无法承受的,那如何处理呢?

这就需要集群化!简单来说实现方式就是,多个主从节点构成一个集群,每个节点存储一部分数据,这样写请求也可以分散到多个主节点上,解决写压力大的问题。同时,集群化可以在节点容量不足和性能不够时,动态增加新的节点,对进群进行扩容,提升性能

业界主流的Redis集群化方案主要包括以下几个:

  • 客户端分片
  • Codis
  • Twemproxy
  • Redis Cluster

它们还可以用是否中心化来划分,其中客户端分片、Redis Cluster属于无中心化的集群方案,Codis、Tweproxy属于中心化的集群方案

是否中心化是指客户端访问多个Redis节点时,是直接访问还是通过一个中间层Proxy来进行操作,直接访问的就属于无中心化的方案,通过中间层Proxy访问的就属于中心化的方案,它们有各自的优劣,下面分别来介绍。

8.1 客户端分片

客户端分片主要是说,我们只需要部署多个Redis节点,具体如何使用这些节点,主要工作在客户端。客户端通过固定的Hash算法,针对不同的key计算对应的Hash值,然后对不同的Redis节点进行读写。

image.png

客户端分片集群模式

客户端分片需要业务开发人员事先评估业务的请求量和数据量,然后让DBA部署足够的节点交给开发人员使用即可。

这个方案的优点是部署非常方便,业务需要多少个节点DBA直接部署交付即可,剩下的事情就需要业务开发人员根据节点数量来编写key的请求路由逻辑,制定一个规则,一般采用固定的Hash算法,把不同的key写入到不同的节点上,然后再根据这个规则进行数据读取。

可见,它的缺点是业务开发人员使用Redis的成本较高,需要编写路由规则的代码来使用多个节点,而且如果事先对业务的数据量评估不准确,后期的扩容和迁移成本非常高,因为节点数量发生变更后,Hash算法对应的节点也就不再是之前的节点了。

所以后来又衍生出了一致性哈希算法,就是为了解决当节点数量变更时,尽量减少数据的迁移和性能问题。

这种客户端分片的方案一般用于业务数据量比较稳定,后期不会有大幅度增长的业务场景下使用,只需要前期评估好业务数据量即可。

8.2 Twemproxy

Twemproxy是由Twitter开源的集群化方案,它既可以做Redis Proxy,还可以做Memcached Proxy。

它的功能比较单一,只实现了请求路由转发,没有像Codis那么全面有在线扩容的功能,它解决的重点就是把客户端分片的逻辑统一放到了Proxy层而已,其他功能没有做任何处理。

image.png Tweproxy推出的时间最久,在早期没有好的服务端分片集群方案时,应用范围很广,而且性能也极其稳定。

但它的痛点就是无法在线扩容、缩容,这就导致运维非常不方便,而且也没有友好的运维UI可以使用。Codis就是因为在这种背景下才衍生出来的。

8.3 Codis

当我需要使用Redis时,我们不想关心集群后面有多少个节点,我们希望我们使用的Redis是一个大集群,当我们的业务量增加时,这个大集群可以增加新的节点来解决容量不够用和性能问题

这种方式就是服务端分片方案,客户端不需要关心集群后面有多少个Redis节点,只需要像使用一个Redis的方式去操作这个集群,这种方案将大大降低开发人员的使用成本,开发人员可以只需要关注业务逻辑即可,不需要关心Redis的资源问题。

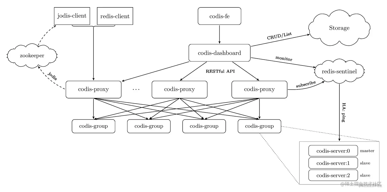
多个节点组成的集群,如何让开发人员像操作一个Redis时那样来使用呢?这就涉及到多个节点是如何组织起来提供服务的,一般我们会在客户端和服务端中间增加一个代理层,客户端只需要操作这个代理层,代理层实现了具体的请求转发规则,然后转发请求到后面的多个节点上,因此这种方式也叫做中心化方式的集群方案,Codis就是以这种方式实现的集群化方案。Proxy集群模式如下: image.png Codis是由国人前豌豆荚大神开发的,采用中心化方式的集群方案。因为需要代理层Proxy来进行所有请求的转发,所以对Proxy的性能要求很高,Codis采用Go语言开发,兼容了开发效率和性能。

Codis包含了多个组件:

  • codis-proxy:主要负责对请求的读写进行转发
  • codis-dashbaord:统一的控制中心,整合了数据转发规则、故障自动恢复、数据在线迁移、节点扩容缩容、自动化运维API等功能
  • codis-group:基于Redis 3.2.8版本二次开发的Redis Server,增加了异步数据迁移功能
  • codis-fe:管理多个集群的UI界面

可见Codis的组件还是挺多的,它的功能非常全,除了请求转发功能之外,还实现了在线数据迁移、节点扩容缩容、故障自动恢复等功能

Codis的Proxy就是负责请求转发的组件,它内部维护了请求转发的具体规则,Codis把整个集群划分为1024个槽位,在处理读写请求时,采用crc32Hash算法计算key的Hash值,然后再根据Hash值对1024个槽位取模,最终找到具体的Redis节点。

Codis最大的特点就是可以在线扩容,在扩容期间不影响客户端的访问,也就是不需要停机。这对业务使用方是极大的便利,当集群性能不够时,就可以动态增加节点来提升集群的性能。

为了实现在线扩容,保证数据在迁移过程中还有可靠的性能,Codis针对Redis进行了修改,增加了针对异步迁移数据相关命令,它基于Redis 3.2.8进行开发,上层配合Dashboard和Proxy组件,完成对业务无损的数据迁移和扩容功能。

因此,要想使用Codis,必须使用它内置的Redis,这也就意味着Codis中的Redis是否能跟上官方最新版的功能特性,可能无法得到保障,这取决于Codis的维护方,目前Codis已经不再维护,所以使用Codis时只能使用3.2.8版的Redis,这是一个痛点

另外,由于集群化都需要部署多个节点,因此操作集群并不能完全像操作单个Redis一样实现所有功能,主要是对于操作多个节点可能产生问题的命令进行了禁用或限制,具体可参考Codis不支持的命令列表。

8.4 Redis Cluster

采用中间加一层Proxy的中心化模式时,这就对Proxy的要求很高,因为它一旦出现故障,那么操作这个Proxy的所有客户端都无法处理,要想实现Proxy的高可用,还需要另外的机制来实现,例如Keepalive。

而且增加一层Proxy进行转发,必然会有一定的性能损耗,那么除了客户端分片和上面提到的中心化的方案之外,还有比较好的解决方案么?

Redis官方推出的Redis Cluster另辟蹊径,它没有采用中心化模式的Proxy方案,而是把请求转发逻辑一部分放在客户端,一部分放在了服务端,它们之间互相配合完成请求的处理。

Redis Cluster是在Redis 3.0推出的,早起的Redis Cluster由于没有经过严格的测试和生产验证,所以并没有广泛推广开来。也正是在这样的背景下,业界衍生了出了上面所说的中心化集群方案:Codis和Tweproxy。

但随着Redis的版本迭代,Redis官方的Cluster也越来越稳定,更多人开始采用官方的集群化方案。也正是因为它是官方推出的,所以它的持续维护性可以得到保障,这就比那些第三方的开源方案更有优势。

Redis Cluster没有了中间的Proxy代理层,那么是如何进行请求的转发呢?

Redis把请求转发的逻辑放在了Smart Client中,要想使用Redis Cluster,必须升级Client SDK,这个SDK中内置了请求转发的逻辑,所以业务开发人员同样不需要自己编写转发规则,Redis Cluster采用16384个槽位进行路由规则的转发。如下:

image.png

没有了Proxy层进行转发,客户端可以直接操作对应的Redis节点,这样就少了Proxy层转发的性能损耗。

Redis Cluster也提供了在线数据迁移、节点扩容缩容等功能,内部还内置了哨兵完成故障自动恢复功能,可见它是一个集成所有功能于一体的Cluster。因此它在部署时非常简单,不需要部署过多的组件,对于运维极其友好。

Redis Cluster在节点数据迁移、扩容缩容时,对于客户端的请求处理也做了相应的处理。当客户端访问的数据正好在迁移过程中时,服务端与客户端制定了一些协议,来告知客户端去正确的节点上访问,帮助客户端订正自己的路由规则。

虽然Redis Cluster提供了在线数据迁移的功能,但它的迁移性能并不高,迁移过程中遇到大key时还有可能长时间阻塞迁移的两个节点,这个功能相较于Codis来说,Codis数据迁移性能更好。

8.5 总结

比较完了这些集群化方案,下面我们总结一下:

客户端分片CodisTweproxyRedis Cluster
集群模式无中心化中心化中心化无中心化
使用方式客户端编写路由规则代码,直连Redis通过Proxy访问通过Proxy访问使用Smart Client直连Redis,Smart Client内置路由规则
性能有性能损耗有性能损耗
支持的数据库数量多个多个多个一个
Pipeline支持支持支持仅支持单个单节点Pipeline,不支持跨节点
需升级客户端
支持在线水平扩容不支持支持不支持支持
Redis版本支持最新版仅支持3.2.8,升级困难支持最新版支持最新版
可维护性运维简单,开发人员使用成本高组件较多,部署复杂只有Proxy组件,部署简单运维简单,官方持续维护
故障自动恢复需部署哨兵需部署哨兵需部署哨兵内置哨兵逻辑,无需部署哨兵

参考文档

高可拓展:分片技术(Redis Cluster)详解
Redis 集群化的 3 种方案对比
redis集群实践