如何实现一个 Rollup 插件

2,449 阅读5分钟

TLDR

直接看源码和文档

Rollup 介绍

Rollup 是面向下一代的 javascript 模块打包工具,相比于 Webpack 来说,Rollup 显得轻巧且灵活。过去有一种说法是库工具或者一些简单的应用才会使用 Rollup,而大型应用还是会采取 Webpack 进行构建打包。时间来到2022年,上述说法显然不再具有普遍的参考意义,越来越多的应用,甚至是大型的 App 也会采取 Rollup 来进行构建,比如 Vite 在生产环境下就放弃了 Webpack,改成 Rollup 来进行应用的构建。 对于我本人来说,一般小型的库会用 Esbuild ,其余皆使用 Rollup。

基于这个背景下,我认为学习如何开发 Rollup 插件是非常有必要的,不管是业务还是技术上的原因,很多时候都需要在构建、编译、打包等过程中,进行定制化开发,这时候就必须要开发自己的插件了。

Rollup 插件系统

如同 Babel 和 Webpack 等工具一样,Rollup 也有一个非常强大的插件系统,Rollup 本身提供了一个基础的构建框架,大部分功能都可以通过插件的形式实现,这也是 Rollup 的设计哲学之一。

Rollup 插件是一个对象结构,里面包含了插件的名称,name 字段,以及一系列钩子函数(hooks),这些钩子函数会在解析、构建、编译和打包等环节触发,帮助我们完成文件解析、代码转译等功能。

// rollup 插件形式
const plugin = {
    // 插件名称
    name: 'some-rollup-plugin',
    
    // transform 钩子
    transofrm() {},
    
    // resolveId 钩子
    resolveId() {}
    
    ...
}

通常插件提供者不会直接提供插件对象本身,而是提供一个插件工厂函数,可以输入选项,生成插件对象。

function pluginFactor(options) {
    // 解析选项
    ...
    
    // 返回插件对象
    return {
        name: 'some-rollup-plugin',
            
        ...
    }
}
    
export default pluginFactor;
// rollup.config.js
import pluginFactor from 'path-to-plugin';

export default {
    input: '',
    output: {
        ...
    },
    plugins: [
        // 使用插件
        pluginFactor()
    ]
};

Rollup 希望第三方插件提供者可以一些规则条例,这里我就不一一翻译了,感兴趣的同学直接查看原文吧。

Rollup 插件 hooks

所谓 hook,中文通常叫钩子,rollup 将整体流程划分为很多种阶段,相应地触发对应的 hook 函数,比如会有 resolveId、load 、transform、moduleParsed、renderChunk、generateBundle 等等的 hooks 。

hooks 根据函数返回类型分为 sync 和 async 两种:

  • sync

    hook 函数不返回promise

  • async

    hook 函数返回 promise

同时又有这些类型之分:

  • first

    如果多个插件同时注册 hook,这个 hook 会串行执行,如果某个插件的 hook 函数返回 null 或者 undefined,那么将结束流程,进入下一个 hook 的流程,这个 hook 剩余的函数不会执行。

  • sequential

    如果多个插件同时注册 hook,这个 hook 会按照指定顺序执行。如果某个 hook 函数是 async 类型的,将会等待该函数 resolve,才会执行下一个函数

  • parallel

    如果多个插件同时注册 hook,这个 hook 会按照指定顺序执行。如果某个 hook 函数是 async 类型的,不会等待该函数 resolve,继续执行下一个函数

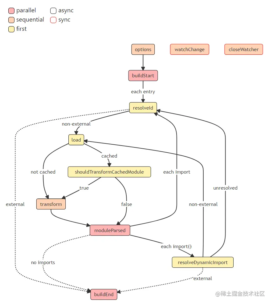
rollup 的工作流程可以分为 build 和 output 两个阶段,所以 hook 也分为 build hooksoutput generation hooks 两类,我们可以简单了解一下具体的工作流程:

build hooks

rollup.js (rollupjs.org)

rollup bundle hooks

output generation hooks

rollup.js (rollupjs.org)

rollup output generation hooks

rollup 的插件工作流程看上去很复杂,hook 也很多,其实并不然,对于插件开发者来说,只需要了解大概的流程即可,大部分的插件只需要用到其中两三个 hook。

Rollup 插件上下文

rollup 在 hook 函数的上下文绑定了一些方法和属性,可以在函数内部通过this 访问。主要会使用到的 API 有:

  • this.addWatchFile

    监听模式下,动态添加文件到监听范围中

  • this.emitFile

    在构建、打包的时候,输出一个新的文件,比方说将图片、字体、样式等文件输出到文件系统中

  • this.error

    主动抛出异常,终止构建的流程

  • this.getModuleInfo

    返回模块的信息,模块包括入口文件、入口文件的依赖,以及依赖的依赖等

  • this.load

    加载并解析对应模块

  • this.parse

    调用 rollup 内部的方法,将js 代码解析成抽象语法树(AST)

  • this.resolve

    解析模块的导入,比方说可以将导入语句解析成对应文件路径,或者是网页的 URL

实现一个简单的 CSS 解析插件

国际惯例,先给上源码的链接:rollup-plugin-css2

然后我们来简单分析一下代码:

// rollup 插件辅助方法,下面这个方法用于生成过滤规则
import { createFilter } from '@rollup/pluginutils';
// CSS 转译器 
import transformer from '@parcel/css';
import path from 'path';

const isString = (val) => typeof val === 'string';

const isFunction = (val) => typeof val === 'function';

// 生成插件的工厂方法
const pluginGenerator = (customOptions = {}) => {
    // 合并插件选项
	const options = {
		include: ['**/*.css'],
		exclude: [],
		transformOptions: {
			minify: false,
			targets: {},
			drafts: {
				nesting: false
			}
		},
		...customOptions
	};

	// rollup 推荐每一个 transform 类型的插件都需要提供 include 和 exclude 选项,生成过滤规则
    // 主要用于限制插件作用的文件范文,避免误伤其他文件
	const filter = createFilter(options.include, options.exclude);
    // 存储 CSS 代码
	const styles = new Map();
    // 记录引入 CSS 文件的顺序
	const orders = new Set();

    // 返回插件
	return {
        // 插件名称
		name: 'css2',
		
        // transform 钩子
		async transform(code, id) {
            // 不符合过滤规则的,不处理
			if (!filter(id)) return;

            // 去除 CSS 转换器的选项
			const { minify, targets, drafts } = options.transformOptions;
			
            // 转换 CSS 代码
			const { code: transformCode } = await transformer.transform({
				code: Buffer.from(code),
				filename: id,
				minify,
				targets,
				drafts
			});
	
			const css = transformCode.toString();
            // 存储 CSS 代码
			styles.set(id, css);
            // 设置顺序
			if (!orders.has(id)) {
				orders.add(id);
			}
			
            // 返回转换后的内容,包装成一个合法的 ESM 模块
			return {
				code: `export default ${JSON.stringify(css)}`,
				map: { mappings: '' }
			};
		},
		
        // generateBundle 钩子
		generateBundle(opts) {
            // 合并 CSS 代码
			let css = '';
			orders.forEach((id) => {
				css += styles.get(id) ?? '';
			});

			const { output } = options;
			
            // 如果选项传入是一个函数,调用该函数
			if (isFunction(output)) {
				output(css, styles);
				return;
			}

			if (css.length <= 0 || !output) return;
			
            // 解析文件名称
			const name = isString(output) ? output.trim() : opts.file ?? 'bundle.js';
			const dest = path.basename(name, path.extname(name));
			if (dest) {
                // 调用 rollup 暴露给钩子函数的函数,生成静态文件
				this.emitFile({ type: 'asset', source: css, fileName: `${dest}.css` });
			}
		}
	};
};

export default pluginGenerator;

相关资料