HashMap 的产生与原理

4,362 阅读14分钟

一、HashMap的诞生

1.1 数组

数组:一片物理上连续大小确定储存空间

好处:根据下标快速的查找和修改里面的内容。

缺点:大小确定,无法修改。添加新的元素或者删除元素比较麻烦。

数组的静态初始化

        //数组实现方式一:
        //数据类型 数组名称[] = {值, 值,…}
        String str[] = {"移动端","Android","iOS"};
        System.out.println(str.length);//三个元素
        for (int i = 0; i <str.length ; i++) {
            System.out.println(str[i]);
        }
        //数组实现方式二:
        //数据类型 数组名称[] = new 数据类型[] {值, 值,…}
        String str2[] =  new String[3];
        str2[0] = "移动端";
        str2[1] = "Android";
        str2[2] = "iOS";
        System.out.println(str2.length);//三个元素
        for (int i = 0; i <str2.length ; i++) {
            System.out.println(str2[i]);
        }

运行结果是一样的。

"E:\Android\Android StudioO\jre\bin\java.exe"...
3
移动端
Android
iOS

如果我想再添加两个新元素(Java、Kotlin),那么使用数组就不合适了,这时候顺序表就出现了。

1.2 顺序表

顺序表:以数组的形式保存的线性表,物理上连续、逻辑上连续、大小可以动态增加。(如:ArrayList)

顺序表用的频率远远高于数据。用肯定都会用,咱们看看源码。

public class ArrayList<E> extends AbstractList<E>
        implements List<E>, RandomAccess, Cloneable, java.io.Serializable
{
    transient Object[] elementData;//存储 ArrayList 元素的数组缓冲区。
    private int size;//ArrayList 的大小
    public ArrayList() {
        this.elementData = DEFAULTCAPACITY_EMPTY_ELEMENTDATA;
    }    
    public E get(int index) {
        if (index >= size)
            throw new IndexOutOfBoundsException(outOfBoundsMsg(index));

        return (E) elementData[index];
    }
    
    public E set(int index, E element) {
        if (index >= size)
            throw new IndexOutOfBoundsException(outOfBoundsMsg(index));

        E oldValue = (E) elementData[index];
        elementData[index] = element;
        return oldValue;
    }
    public boolean add(E e) {
        ensureCapacityInternal(size + 1);  // Increments modCount!!
        elementData[size++] = e;
        return true;
    }

    public void add(int index, E element) {
        if (index > size || index < 0)
            throw new IndexOutOfBoundsException(outOfBoundsMsg(index));

        ensureCapacityInternal(size + 1);  // Increments modCount!!
        System.arraycopy(elementData, index, elementData, index + 1,
                         size - index);
        elementData[index] = element;
        size++;
    }
    
    public void clear() {
        modCount++;

        // clear to let GC do its work
        for (int i = 0; i < size; i++)
            elementData[i] = null;

        size = 0;
    }
}

然后你会发现还是用数组进行存储的,只不过把对数组的操作处理了,而不需要我们自己处理。

原来的数据:

新增数据:

而顺序表的新增和删除元素都需要大量移动元素等操作,此时链表就产生了。

1.3 链表

链表:链表是一种物理存储单元上非连续、非顺序的存储结构,数据元素的逻辑顺序是通过链表中的指针连接次序实现的

新增

这里将元素1的指针由指向元素2改为指向新增元素4,然后再将元素4的指针指向元素2即可。

删除元素

将元素1的指针直接指向元素3即可。

1.4 ArrayList 和 LinkedList 对比

ArrayList(顺序表):

  • 优点:查找快
  • 缺点:增删慢

LinkedList(链表)

  • 优点:增删快
  • 缺点:查找慢

那么问题来了在什么情况下使用 ArrayList?在什么情况下使用 LinkedList? 为什么?

那么可不可以将 顺序表和链表的优点结合起来呢?-Hash表

1.5 Hash表

散列表(Hash table,也叫哈希表),是根据关键码值(Key value)而直接进行访问的数据结构。也就是说,它通过把关键码值映射到表中一个位置来访问记录,以加快查找的速度。这个映射函数叫做散列函数,存放记录的数组叫做散列表

哈希表其实本质上就是一个数组。可以根据一个key值来直接访问数据,查找速度快。

二、HashMap

HashMap采用Node(implements Map.Entry)数组来存储key-value对,每一个键值对组成了一个Node实体,Node类实际上是一个单向的链表结构,它具有Next指针,可以连接下一个Node实体。

注意:jdk1.8 HashMap中的Entry不见了,取而代之的是Node,但是Node也实现了Map.Entry接口,和之前的Entry类似。

Node类

    static class Node<K,V> implements Map.Entry<K,V> {
        final int hash;
        final K key;
        V value;
        Node<K,V> next;

        Node(int hash, K key, V value, Node<K,V> next) {
            this.hash = hash;
            this.key = key;
            this.value = value;
            this.next = next;
        }

        public final K getKey()        { return key; }
        public final V getValue()      { return value; }
        public final String toString() { return key + "=" + value; }

        public final int hashCode() {
            return Objects.hashCode(key) ^ Objects.hashCode(value);
        }

        public final V setValue(V newValue) {
            V oldValue = value;
            value = newValue;
            return oldValue;
        }

        public final boolean equals(Object o) {
            ...
        }
    }

从上面看出 hash、key、value 代表本节点数据,next表示指向下一个节点的数据。

  • JDK1.8之前,哈希表底层采用数组+链表实现,即使用链表处理冲突,同一hash值的链表都存储在一个链表里。但是当位于一个桶中的元素较多,即hash值相等的元素较多时,通过key值依次查找的效率较低。

  • JDK1.8中,哈希表存储采用数组+链表+红黑树实现,当链表长度超过阈值(8) 时,将链表转换为红黑树,这样大大减少了查找时间。

2.0 小试牛刀

class HashMapTest {
    public static void main(String[] args) {
        //创建HashMap
        HashMap<String,String> hashMap = new HashMap<>();
        //添加数据(key-value)
        hashMap.put("name","帅次");
        hashMap.put("age","20");
        hashMap.put("subject","Android");
        hashMap.put(null,"空Key");
        System.out.println("HashMap1:"+hashMap.toString());//{null=空Key, subject=Android, name=帅次, age=20}
        //添加数据(覆盖已有key)
        hashMap.put("age","26");
        System.out.println("HashMap2:"+hashMap.toString());//{null=空Key, subject=Android, name=帅次, age=26}
        //根据key,获取value
        System.out.println("Key-null:"+hashMap.get(null));//空Key
        System.out.println("Key-subject:"+hashMap.get("subject"));//Android

        //根据key删除元素
        System.out.println("删除subject对应:"+hashMap.remove("subject"));//删除subject对应:Android
        //根据key-value删除元素
        System.out.println("删除age:"+hashMap.remove("age","20"));//删除age对应20:false
        System.out.println(hashMap.toString());//{null=空Key, name=帅次, age=26}
        System.out.println("删除age:"+hashMap.remove("age","26"));//删除age对应20:true
        System.out.println("HashMap3:"+hashMap.toString());//{null=空Key, name=帅次}

        //方法一:1、获得key-value的Set集合,2、循环(推荐)
        Set<Map.Entry<String,String>> entrySet= hashMap.entrySet();
        for (Map.Entry<String, String> strEntry : entrySet) {
            System.out.println("遍历Set集合:"+strEntry.getKey()+"-"+strEntry.getValue());
        }
        //方法二:1、获取key的Set集合,2、循环
        Set<String> strKeySet= hashMap.keySet();
        for (String s : strKeySet) {
            //先获取key,通过key获取value
            System.out.println("遍历KeySet集合:"+s+"-"+hashMap.get(s));
        }
        //方法三:1、获得key-value的Set集合,2、获取iterator 3、循环
        Set<Map.Entry<String,String>> itEntrySet= hashMap.entrySet();
        Iterator iterator = itEntrySet.iterator();
        while (iterator.hasNext()){
            Map.Entry map= (Map.Entry)iterator.next();
            System.out.println("遍历Iterator:"+map.getKey()+"-"+map.getValue());
        }
        //其他还有不少方法可以遍历数据
    }
}

运行结果

"E:\Android...."
HashMap1:{null=空Key, subject=Android, name=帅次, age=20}
HashMap2:{null=空Key, subject=Android, name=帅次, age=26}
Key-null:空Key
Key-subject:Android
删除subject对应:Android
删除age:false
{null=空Key, name=帅次, age=26}
删除age:true
HashMap3:{null=空Key, name=帅次}
遍历Set集合:null-空Key
遍历Set集合:name-帅次
遍历KeySet集合:null-空Key
遍历KeySet集合:name-帅次
遍历Iterator:null-空Key
遍历Iterator:name-帅次

Process finished with exit code 0

2.1 构造方法

    /**
     * 默认加载因子值
     */
    static final float DEFAULT_LOAD_FACTOR = 0.75f;
    /**
     * 哈希表的加载因子。
     */
    final float loadFactor;
    
    public HashMap(int initialCapacity, float loadFactor) {
        if (initialCapacity < 0)
            throw new IllegalArgumentException("Illegal initial capacity: " +
                                               initialCapacity);
        if (initialCapacity > MAXIMUM_CAPACITY)
            initialCapacity = MAXIMUM_CAPACITY;
        if (loadFactor <= 0 || Float.isNaN(loadFactor))
            throw new IllegalArgumentException("Illegal load factor: " +
                                               loadFactor);
        this.loadFactor = loadFactor;
        this.threshold = tableSizeFor(initialCapacity);
    }
    public HashMap(int initialCapacity) {
        this(initialCapacity, DEFAULT_LOAD_FACTOR);
    }
    public HashMap(Map<? extends K, ? extends V> m) {
        this.loadFactor = DEFAULT_LOAD_FACTOR;
        putMapEntries(m, false);
    }
    /**
     * 构造一个具有默认加载因子 (0.75) 的空 HashMap。
     */
    public HashMap() {
        this.loadFactor = DEFAULT_LOAD_FACTOR; // all other fields defaulted
    }

HashMap有4个构造方法,主要初始化了三个参数:

  • initialCapacity:初始容量(默认16)。
  • loadFactor 加载因子(默认0.75)。
  • threshold 阈值:hashMap所能容纳的最大价值对数量,如果超过则需要扩容,计算方式:threshold=initialCapacity*loadFactor

加载因子:在默认情况下,数组大小为16,那么当HashMap中元素个数超过 16*0.75=12 的时候,就把数组的大小扩展为 16*2=32 ,即扩大一倍,然后重新计算每个元素在数组中的位置。当然这个值是可以自己设定的,但是不推荐修改这个值。

咱们比较常用的还是无参构造方法。HashMap 创建好了,那么咱们开始存储数据吧。

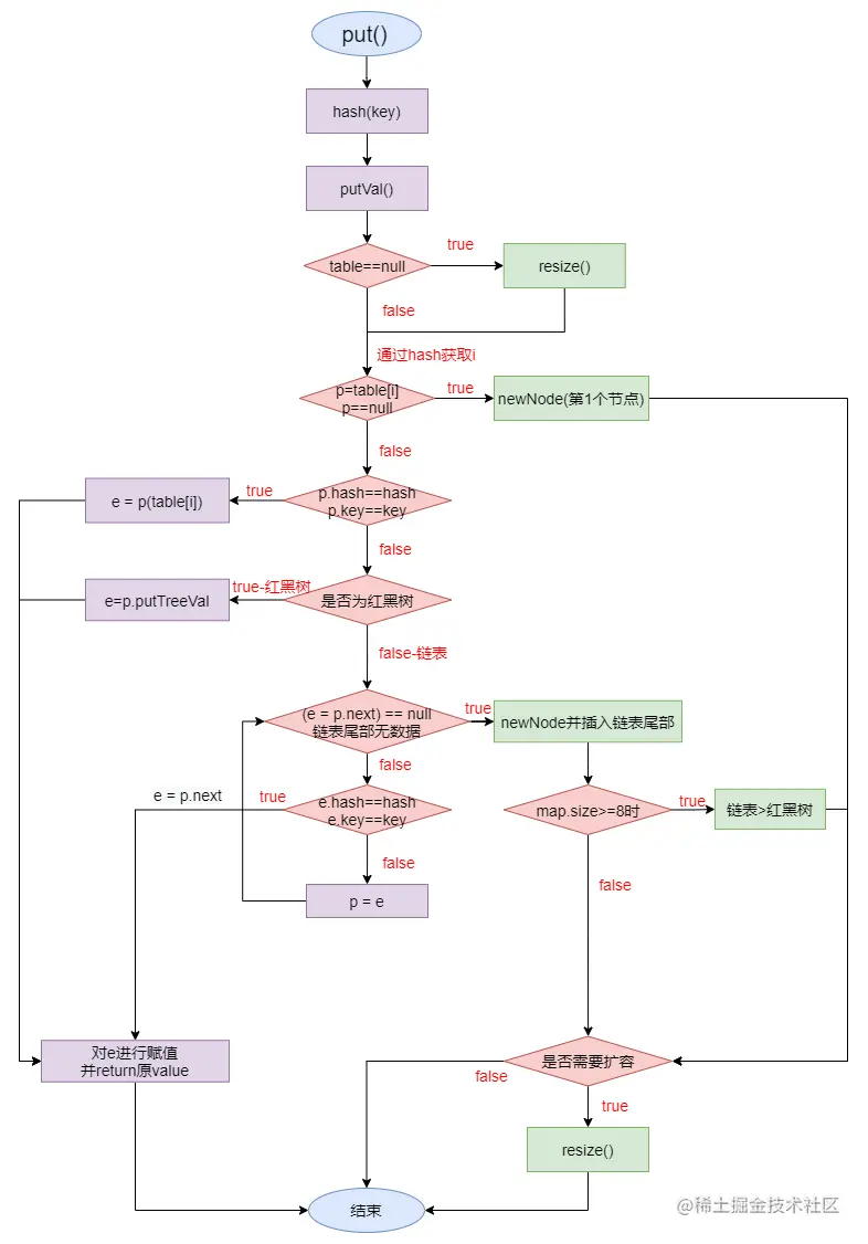
2.2 put()

添加数据

  • key可以为null

  • key唯一,如果key存在则覆盖value内容

    public V put(K key, V value) {
        return putVal(hash(key), key, value, false, true);
    }

这里在调用 putVal() 方法前根据key进行了hash计算。

2.2.1 hash(key)

    /**
      * 计算 key.hashCode() 并将散列的高位散列(XOR)到低位。由于该表使用二次幂掩码,因此仅在当前掩码之上位变化的散列集将始终发生冲突。
      * 使用树来处理 bin 中的大量冲突,我们只是以最便宜的方式对一些移位的位进行异或,以减少系统损失,以及合并最高位的影响,否则由于表边界,这些最高位将永远不会用于索引计算(摘自源码)。
    */
    static final int hash(Object key) {
        int h;
        return (key == null) ? 0 : (h = key.hashCode()) ^ (h >>> 16);
    }
    public int hashCode() {
        return identityHashCode(this);
    }

    static int identityHashCode(Object obj) {
        int lockWord = obj.shadow$_monitor_;
        final int lockWordStateMask = 0xC0000000;  // Top 2 bits.
        final int lockWordStateHash = 0x80000000;  // Top 2 bits are value 2 (kStateHash).
        final int lockWordHashMask = 0x0FFFFFFF;  // Low 28 bits.
        if ((lockWord & lockWordStateMask) == lockWordStateHash) {
            return lockWord & lockWordHashMask;
        }
        return identityHashCodeNative(obj);
    }
  • 当 key == null 时返回0,也就是说 key 可以设置为 null。
  • 从identityHashCode()方法看出key可以是任意类型,都可以变成int类型的hashCode。

h >>> 16 是什么?

h是hashCode。h >>> 16是用来取出h的高16,(>>>是无符号右移)

0000 0100 1011 0011  1101 1111 1110 0001

>>> 4

0000 0000 0100 1011 0011  1101 1111 1110

>>> 16 
 
0000 0000 0000 0000  0000 0100 1011 0011

上面两个例子 一个>>>4 一个>>>16,可用于对比。

这里根据Key返回了一个Hash值。拿到哈希值咱们继续看 putVal() 方法。

2.2.2 putVal()

    /**
     * table 在首次使用时初始化,存储数据的Node类型 数组,并根据需要调整大小。
     * 长度 =  2 的幂。(特殊情况下可为0),数组的每个元素 = 1个单链表
     */
    transient Node<K,V>[] table;
    
    /**
      * @param hash 键的哈希值
      * @param key 键
      * @param value 要放置的值
      * @param onlyIfAbsent 如果为真,则不要更改现有值
      * @param evict 如果为 false,则表处于创建模式。
      * @return 前一个值,如果没有则返回 null
     */
    final V putVal(int hash, K key, V value, boolean onlyIfAbsent,
                   boolean evict) {
        Node<K,V>[] tab; Node<K,V> p; int n, i;
        //判断table是否初始化
        if ((tab = table) == null || (n = tab.length) == 0)
            //调用 resize() 方法,进行初始化并赋值
            n = (tab = resize()).length;
        //通过hash获取下标,如果数据为null
        if ((p = tab[i = (n - 1) & hash]) == null)
            //tab[i]下标没有值,创建新的Node并赋值。
            tab[i] = newNode(hash, key, value, null);
        else {
             //tab[i] 下标的有数据,发生碰撞
            Node<K,V> e; K k;
            //判断tab[i]的hash值传入的hash值相当,tab[i]的的key值和传入的key值相同
            if (p.hash == hash &&
                ((k = p.key) == key || (key != null && key.equals(k))))
                //如果是原有数据直接替换即可
                e = p;
            else if (p instanceof TreeNode)//判断数据结构为红黑树
                e = ((TreeNode<K,V>)p).putTreeVal(this, tab, hash, key, value);
            else {//数据结构是链表
                for (int binCount = 0; ; ++binCount) {
                
                    //p的下一个节点为null,表示p就是最后一个节点
                    if ((e = p.next) == null) {
                        //创建Node并插入链表的尾部
                        p.next = newNode(hash, key, value, null);
                        //当元素>=8-1,链表转为树(红黑树)结构
                        if (binCount >= TREEIFY_THRESHOLD - 1) // -1 for 1st
                            treeifyBin(tab, hash);
                        break;
                    }
                    //如果key在链表中已经存在,则退出循环
                    if (e.hash == hash &&
                        ((k = e.key) == key || (key != null && key.equals(k))))
                        break;
                    //更新p指向下一个节点,继续遍历
                    p = e;
                }
            }
            //如果key在链表中已经存在,则修改其原先key的value值,并且返回老的value值
            if (e != null) {
                V oldValue = e.value;
                if (!onlyIfAbsent || oldValue == null)
                    e.value = value;
                afterNodeAccess(e);//替换旧值时会调用的方法(默认实现为空)
                return oldValue;
            }
        }
        ++modCount;//修改次数
        //根据map值判断是否要对map的大小扩容
        if (++size > threshold)
            resize();
        afterNodeInsertion(evict);//插入成功时会调用的方法(默认实现为空)
        return null;
    }

2.2.3 resize() 扩容

    /**
     * 默认初始容量 - 必须是 2 的幂。
     */
    static final int DEFAULT_INITIAL_CAPACITY = 1 << 4; // aka 16
    /**
      * 初始化或加倍 table 大小。 如果为空,则按照字段阈值中保存的初始容量目标进行分配。
      * 否则,因为我们使用二次幂扩展
      */
    final Node<K,V>[] resize() {
        Node<K,V>[] oldTab = table;
        int oldCap = (oldTab == null) ? 0 : oldTab.length;
        int oldThr = threshold;
        int newCap, newThr = 0;
        //table已经初始化,且容量 > 0
        if (oldCap > 0) {
            //MAXIMUM_CAPACITY=1<<30=2的30次幂=1073741824
            if (oldCap >= MAXIMUM_CAPACITY) {
                //如果旧的容量已近达到最大值,则不再扩容,阈值直接设置为最大值
                //Integer.MAX_VALUE=(1 << 31)-1=2的31次幂-1=2147483648-1
                threshold = Integer.MAX_VALUE;
                return oldTab;
            }
            else if ((newCap = oldCap << 1) < MAXIMUM_CAPACITY &&
                     oldCap >= DEFAULT_INITIAL_CAPACITY)
                newThr = oldThr << 1; // 扩大两倍
        }
        else if (oldThr > 0) // 初始化容器=threshold
            newCap = oldThr;
        else { 
            //threshold 和 table 皆未初始化情况,此处即为首次进行初始化
            //第一次进入什么都没有所以要初始化容器(16)
            newCap = DEFAULT_INITIAL_CAPACITY;
            //12 = 0.75*16
            newThr = (int)(DEFAULT_LOAD_FACTOR * DEFAULT_INITIAL_CAPACITY);
        }
        //newThr 为 0 时,计算阈值
        if (newThr == 0) {
            float ft = (float)newCap * loadFactor;
            newThr = (newCap < MAXIMUM_CAPACITY && ft < (float)MAXIMUM_CAPACITY ?
                      (int)ft : Integer.MAX_VALUE);
        }
        //更新阈值
        threshold = newThr;
        @SuppressWarnings({"rawtypes","unchecked"})
            Node<K,V>[] newTab = (Node<K,V>[])new Node[newCap];
        //更新table数据
        table = newTab;
        //如果之前的数组桶里面已经存在数据,由于table容量发生变化,hash值也会发生变化,需要重新计算下标
        if (oldTab != null) {
            for (int j = 0; j < oldCap; ++j) {
                Node<K,V> e;
                //将指定下标数据不为null
                if ((e = oldTab[j]) != null) {
                    //将指定下标数据置空
                    oldTab[j] = null;
                    //指定下标数据只有一个
                    if (e.next == null)
                        //直接将数据存放到新计算的hash值下标
                        newTab[e.hash & (newCap - 1)] = e;
                    else if (e instanceof TreeNode)//红黑树
                        //将树箱中的节点拆分为下树箱和上树箱,如果现在太小(<=6),则数据结构取消红黑树改为链表。
                        ((TreeNode<K,V>)e).split(this, newTab, j, oldCap);
                    else { //链表
                        //重新计算hash值,根据新的下标重新分组
                        Node<K,V> loHead = null, loTail = null;
                        Node<K,V> hiHead = null, hiTail = null;
                        Node<K,V> next;
                        do {
                            next = e.next;
                            if ((e.hash & oldCap) == 0) {
                                if (loTail == null)
                                    loHead = e;
                                else
                                    loTail.next = e;
                                loTail = e;
                            }
                            else {
                                if (hiTail == null)
                                    hiHead = e;
                                else
                                    hiTail.next = e;
                                hiTail = e;
                            }
                        } while ((e = next) != null);
                        if (loTail != null) {
                            loTail.next = null;
                            newTab[j] = loHead;
                        }
                        if (hiTail != null) {
                            hiTail.next = null;
                            newTab[j + oldCap] = hiHead;
                        }
                    }
                }
            }          
        }
        return newTab;
    }

因此,resize()方法 初始化了容器,并给 table 赋值,返回Node<K,V>[]。

2.2.4 putTreeVal()

        final TreeNode<K,V> putTreeVal(HashMap<K,V> map, Node<K,V>[] tab,
                                       int h, K k, V v) {
            Class<?> kc = null;
            boolean searched = false;
            //获取根节点
            TreeNode<K,V> root = (parent != null) ? root() : this;
            //循环所有的节点,如果key冲突,返回原key对应的对象,如果不存在key冲突,则直接存放对象,并返回null对象
            for (TreeNode<K,V> p = root;;) {
                int dir, ph; K pk;
                //dir:决定节点的位置
                if ((ph = p.hash) > h)//当前节点的哈希值大于存放对象的哈希值
                    dir = -1;
                else if (ph < h)//当前节点的哈希值小于存放对象的哈希值
                    dir = 1;
                else if ((pk = p.key) == k || (k != null && k.equals(pk)))//当前节点等于存放对象的哈希值,且key相同,则返回当前节点
                    return p;
                else if ((kc == null &&
                          (kc = comparableClassFor(k)) == null) ||
                         (dir = compareComparables(kc, k, pk)) == 0) {
                    //如果不按哈希值排序,而是按照比较器排序,则通过比较器返回值决定进入左右结点
                    if (!searched) {
                        TreeNode<K,V> q, ch;
                        searched = true;
                        if (((ch = p.left) != null &&
                             (q = ch.find(h, k, kc)) != null) ||
                            ((ch = p.right) != null &&
                             (q = ch.find(h, k, kc)) != null))
                            return q;
                    }
                    dir = tieBreakOrder(k, pk);
                }
                
                TreeNode<K,V> xp = p;
                 //如果p的左节点或右节点为空,证明已经找到存放位置
                if ((p = (dir <= 0) ? p.left : p.right) == null) {
                    Node<K,V> xpn = xp.next;
                    //创建新节点
                    TreeNode<K,V> x = map.newTreeNode(h, k, v, xpn);
                    //根据dir设置存放位置
                    if (dir <= 0)
                        xp.left = x;
                    else
                        xp.right = x;
                    xp.next = x;
                    x.parent = x.prev = xp;
                    if (xpn != null)
                        ((TreeNode<K,V>)xpn).prev = x;
                    //balanceInsertion树化结构,设置红黑节点,是否需要旋转
                    //moveRootToFront重置根节点                    
                    moveRootToFront(tab, balanceInsertion(root, x));
                    return null;
                }
            }
        }

2.3 get()

获取数据

这方法返回结果:

  • 节点(Node);
  • null
    • 该 key 对应的数据就是 null;
    • HashMap 中不存在该 key
    public V get(Object key) {
        Node<K,V> e;
        //hash(key):根据key的hashCode计算hash值,这个跟put中的的一样。
        return (e = getNode(hash(key), key)) == null ? null : e.value;
    }

这个方法就是通过 getNode() 方法来获取节点,如果节点为null则返回null,如果节点存在则返回key对应的value。

2.3.1 getNode()

    /**
     * Implements Map.get and related methods
     *
     * @param hash hash for key
     * @param key the key
     * @return 节点(node),如果没有则返回 null
     */
    final Node<K,V> getNode(int hash, Object key) {
        Node<K,V>[] tab; Node<K,V> first, e; int n; K k;
        //根据hash值获取table中节点存放位置,并获取第一个元素。
        if ((tab = table) != null && (n = tab.length) > 0 &&
            (first = tab[(n - 1) & hash]) != null) {
            //如果第一个节点是我们要找的Key,则直接返回
            if (first.hash == hash && // 
                ((k = first.key) == key || (key != null && key.equals(k))))
                return first;
            //获取下一个节点的信息
            if ((e = first.next) != null) {
                //判断数据结构是红黑树,则通过getTreeNode()获取节点并返回
                if (first instanceof TreeNode)
                    return ((TreeNode<K,V>)first).getTreeNode(hash, key);
                //否则循环整个链表找到节点并返回
                do {
                    if (e.hash == hash &&
                        ((k = e.key) == key || (key != null && key.equals(k))))
                        return e;
                } while ((e = e.next) != null);
            }
        }
        return null;
    }

2.3.2 getTreeNode()

    static final class TreeNode<K,V> extends LinkedHashMap.LinkedHashMapEntry<K,V> {
        TreeNode<K,V> parent;  // 红黑树节点
        //调用树的find()函数
        final TreeNode<K,V> getTreeNode(int h, Object k) {
            return ((parent != null) ? root() : this).find(h, k, null);
        }
        

2.3.3 find()

        final TreeNode<K,V> find(int h, Object k, Class<?> kc) {
            TreeNode<K,V> p = this;
            do {
                int ph, dir; K pk;
                TreeNode<K,V> pl = p.left, pr = p.right, q;
                if ((ph = p.hash) > h)//当前节点的哈希值大于给定哈希值,进入左节点
                    p = pl;
                else if (ph < h)//当前节点小于给定哈希值,进入右节点
                    p = pr;
                else if ((pk = p.key) == k || (k != null && k.equals(pk)))//当前节点等于给定哈希值,且key相同,则返回当前节点
                    return p;
                else if (pl == null)//如果左节点为null,则进入右节点
                    p = pr;
                else if (pr == null)//如果右节点为null,则进入左节点
                    p = pl;
                else if ((kc != null ||
                          (kc = comparableClassFor(k)) != null) &&
                         (dir = compareComparables(kc, k, pk)) != 0)//如果不按哈希值排序,而是按照比较器排序,则通过比较器返回值决定进入左右结点
                    p = (dir < 0) ? pl : pr;
                else if ((q = pr.find(h, k, kc)) != null)//如果在右结点中找到该关键字,直接返回当前节点
                    return q;
                else//进入左节点
                    p = pl;
            } while (p != null);
            return null;
        }

2.4 remove()

    public V remove(Object key) {
        Node<K,V> e;
        return (e = removeNode(hash(key), key, null, false, true)) == null ?
            null : e.value;
    }
    final Node<K,V> removeNode(int hash, Object key, Object value,
                               boolean matchValue, boolean movable) {
        Node<K,V>[] tab; Node<K,V> p; int n, index;
        //判断table是否存在、数据元素大于>0、index位置元素是否存在
        if ((tab = table) != null && (n = tab.length) > 0 &&
            (p = tab[index = (n - 1) & hash]) != null) {
            Node<K,V> node = null, e; K k; V v;
            //判断p和传入的数据一致
            if (p.hash == hash &&
                ((k = p.key) == key || (key != null && key.equals(k))))
                //获取p的数据
                node = p;
            else if ((e = p.next) != null) {//和p数据不一致,获取p下一个节点数据
                //判断p的数据结构是否为红黑树
                if (p instanceof TreeNode)
                    //红黑树,调用find找到node节点
                    node = ((TreeNode<K,V>)p).getTreeNode(hash, key);
                else {
                    //链表
                    do {
                        //循环找到跟e相同的数据
                        if (e.hash == hash &&
                            ((k = e.key) == key ||
                             (key != null && key.equals(k)))) {
                            node = e;
                            break;
                        }
                        p = e;
                    } while ((e = e.next) != null);
                }
            }
            //判断获取到的数据
            if (node != null && (!matchValue || (v = node.value) == value ||
                                 (value != null && value.equals(v)))) {
                //根据红黑树删除数据
                if (node instanceof TreeNode)
                    ((TreeNode<K,V>)node).removeTreeNode(this, tab, movable);
                else if (node == p)//node=p,然后指针指向p节点后一个节点,达到删除node的目的
                    tab[index] = node.next;
                else//此时node=p.next,所以node就被干掉了
                    p.next = node.next;
                ++modCount;
                --size;
                afterNodeRemoval(node);
                return node;
            }
        }
        return null;
    }

这个方法其实跟上面的 put/get 方法类似,都是先获取哈希值,然后根据哈希值和Key找到这个节点,进行删除,自己探索乐趣多多。

2.5 clear()

    public void clear() {
        Node<K,V>[] tab;
        modCount++;
        if ((tab = table) != null && size > 0) {
            size = 0;
            for (int i = 0; i < tab.length; ++i)
                tab[i] = null;
        }
    }

这个简单粗暴,直接遍历table,然后将table的值设置为null。

其实HashMap常用的方法也就这么几个,你了解了吗?

三、问答小知识

3.1 为什么Key总喜欢用String、Integer

从HashMap的语法上来讲,一切对象都可以作为Key值。如:Integer、Long、String、Object等。但是在实际工作中,最常用的使用String作为Key值。

  • 它们都是final修饰的类,不可变性,保证key的不可更改性,不会存在获取hash值不同的情况。
  • 它们内部已重写了equals()、hashCode()等方法,遵守了HashMap内部的规范。
  • 它们具有自己独立的特性,它们都放在常量区(快速判断是否相等)。

3.2 HashMap在什么情况下扩容?

在上面的put方法中有这么一段内容

    final V putVal(int hash, K key, V value, boolean onlyIfAbsent,
                   boolean evict) {
        ...
        if (++size > threshold)
            resize();
        ...
    }

当map的元素大于threshold = capacity(当前Map的大小) * load factor(默认0.75).

调用 resize() 进行扩容


    static final int MAXIMUM_CAPACITY = 1 << 30;
    final Node<K,V>[] resize() {
        ...
        if (oldCap > 0) {
            if (oldCap >= MAXIMUM_CAPACITY) {
                threshold = Integer.MAX_VALUE;
                return oldTab;
            }
            else if ((newCap = oldCap << 1) < MAXIMUM_CAPACITY &&
                     oldCap >= DEFAULT_INITIAL_CAPACITY)
                newThr = oldThr << 1; // double threshold
        }
        ...

>>:按二进制形式把所有的数字向左移动对应的位数,高位移出(舍弃),低位的空位补零。如将oldCap向左移动1位。

限制:最大不能超过2的30次幂

3.3 为什么扩容是2的n次幂?

HashMap为了存取高效,要尽量较少碰撞。就是要尽量把数据分配均匀,每个链表长度大致相同。

例如:hashMap.get("name").hashCode()=773564。

773564 转为二进制:10111100110110111100

取模运算

取模运算:明显当hashmap大小不为2的n次幂的时候,哈希值的碰撞就多了起来。

tab[(n - 1) & hash]) 

hash算法中,为了使元素分布的更加均匀,很多都会使用取模运算,在hashMap中并没有使用hash%n这样进行取模运算,而是使用(n - 1) & hash进行代替。原因是在计算机中,&的效率要远高于%;需要注意的是,只有容量为2的n次幂的时候,(n - 1) & hash 才能等效hash%n,这也是hashMap 初始化初始容量时必须是2的n次幂的原因。

3.4 为什么要先高16位异或低16位再取模运算?

由于hashcode 和(length-1)运算,length 绝大多数情况小于2的16次方。所以始终是hashcode 的低16位(甚至更低)参与运算。要是高16位也参与运算,会让得到的下标更加散列

3.5 HashMap 中的 key 为 定义的实体类类型, 则需实现哪些方法?

        //未重写equals()、hashCode()方法
        System.out.println("未重写equals()、hashCode()等方法");
        HashMap<User,String> userMap = new HashMap<>();
        User userQin = new User("嬴政",20);
        userMap.put(userQin,"秦始皇");
        //当你定义的MapUser和put时的数据未发生改变,通过Map.get可以获取到数据
        System.out.println(userMap.get(userQin));//秦始皇
        System.out.println("Age20:"+userQin.hashCode());//Age20:1531333864

        //当MapUser.age发生改变后,通过Map.get无法获取数据
        userQin.age=25;
        System.out.println("Age25:"+userQin.hashCode());//Age25:1531333864
        System.out.println(userMap.get(userQin));//秦始皇

        userMap.put(new User("刘邦",20),"汉高祖");
        System.out.println(userMap.get(new User("刘邦",20)));//null

        //重写了equals()、hashCode()方法
        System.out.println("重写了equals()、hashCode()方法");
        HashMap<HMUser,String> hmUserMap = new HashMap<>();
        HMUser hmUserLi = new HMUser("李世民",20);
        hmUserMap.put(hmUserLi,"唐太宗");
        //当你定义的MapUser和put时的数据未发生改变,通过Map.get可以获取到数据
        System.out.println(hmUserMap.get(hmUserLi));//唐太宗
        System.out.println("Age20:"+hmUserLi.hashCode());//Age20:807921772

        //当MapUser.age发生改变后,通过Map.get无法获取数据
        hmUserLi.age=25;
        System.out.println("Age25:"+hmUserLi.hashCode());//Age25:807921777
        System.out.println(hmUserMap.get(hmUserLi));//null

        hmUserMap.put(new HMUser("朱元璋",20),"明太祖");
        System.out.println(hmUserMap.get(new HMUser("朱元璋",20)));//明太祖
  • 未重写equals()、hashCode()方法时:

    • 同一个对象属性发生改变后hashCode值还相同,可以从Map.get中获取到值
    • 不同对象属性相同,无法从Map.get中获取到值
  • 重写equals()、hashCode()方法时:

    • 同一个对象属性发生改变后hashCode也发生变化相同,无法从Map.get中获取到值

    • 不同对象属性相同,可以从Map.get中获取到值

3.6 为什么 HashMap 是非线程安全

  • HashMap 写入时:假如 A 线程和 B 线程同时进行插入操作,计算出了相同的哈希值对应了相同的数组位置,A 先写入一个节点,B 也写入同一节点,那B的写入操作就会覆盖 A 的写入操作>造成 A 的写入数据丢失

  • HashMap 扩容时:会新生成一个新的容量的数组,然后对原数组的所有键值对重新进行计算和写入新的数组,之后指向新生成的数组。当多个线程同时进来,检测到总数量超过门限值的时候就会同时调用 resize 操作,各自生成新的数组,最终只有最后一个线程生成的新数组被赋给该 map 底层,其他线程的均会丢失

反正挺多可能会出现线程安全问题,总之 HashMap 是非线程安全的,有并发问题时,建议使用 ConcrrentHashMap

ConcrrentHashMap

  • 底层采用分段的数组+链表实现线程安全

  • 通过把整个Map分为N个Segment,可以提供相同的线程安全,但是效率提升N倍,默认提升16倍(读操作不加锁,由于Node的value变量是 volatile 的,也能保证读取到最新的值)。

  • ConcurrentHashMap允许多个修改操作并发进行,其关键在于使用了锁分离技术。

  • 有些方法需要跨段,比如size()和containsValue(),它们可能需要锁定整个表而而不仅仅是某个段,这需要按顺序锁定所有段,操作完毕后,又按顺序释放所有段的锁。

  • 扩容:段内扩容(段内元素超过该段对应Entry数组长度的75%触发扩容,不会对整个Map进行扩容),插入前检测需不需要扩容,有效避免无效扩容。

锁分段技术:首先将数据分成一段一段的存储,然后给每一段数据配一把锁,当一个线程占用锁访问其中一个段数据的时候,其他段的数据也能被其他线程访问。

ConcurrentHashMap默认将hash表分为16个桶,诸如get、put、remove等常用操作只锁住当前需要用到的桶。这样,原来只能一个线程进入,现在却能同时有16个写线程执行,并发性能的提升是显而易见的。