一、ARouter概述
ARouter是一个用于帮助Android App进行组件化改造的框架 —— 支持模块间的路由、通信、解耦。ARouter的典型应用场景有:
- 从外部URL映射到内部页面,以及参数传递与解析;
- 跨模块页面跳转,模块间解耦;
- 拦截跳转过程,处理登陆、埋点等逻辑;
- 跨模块API调用,通过控制反转来做组件解耦。
本篇主要介绍ARouter的用法之一:跨模块跳转启动Activity。
二、ARouter基础用法
首先,通过一个简单的例子来介绍ARouter的基础用法:在MainActivity中有一个FirstButton,FirstButton点击后打开模块first_library中的FirstActivity,在FirstActivity中有一个SecondButton,SecondButton点击后打开模块second_library中的SecondActivity: 
在不使用Arouter的情况下,简单的实现方式是:
(1)在app的build.gradle中依赖first_library,在first_library模块中依赖second_library:
// app>build.gradle
dependencies {
implementation project(':first_library')
}
// ModuleFirst>build.gradle
dependencies {
implementation project(':second_library')
}
(2)在MainActivity中实现跳转:
public class MainActivity extends Activity implements View.OnClickListener {
@Override
public void onClick(View v) {
if (v.getId() == R.id.first_button) {
Intent intent = new Intent(this, FirstActivity.class);
startActivity(intent);
} else if (v.getId() == R.id.second_button) {
Intent intent = new Intent(this, SecondActivity.class);
startActivity(intent);
}
}
}
但是当在大型项目中,存在大量的跳转逻辑,这种直接的模块依赖造成依赖关系耦合。
另外,假设first_library模块中的Activity_A1要打开second_library模块中的Activity_B1,second_library模块中的Activity_B1又要打开irst_library模块中的Activity_A2,这样first_library模块依赖second_library模块,而second_library模块又依赖first_library模块,会造成循环依赖:
Circular dependency between the following tasks:
:first_library:generateDebugRFile
\--- :second_library:generateDebugRFile
\--- :first_library:generateDebugRFile (*)
下面介绍ARouter如何在保证模块间解耦的情况下,实现跨模块页面跳转。 
2.1 添加依赖和配置
apply plugin: 'kotlin-kapt'
android {
defaultConfig {
javaCompileOptions {
annotationProcessorOptions {
// ARouter参数
arguments = [AROUTER_MODULE_NAME: project.getName()]
}
}
}
}
dependencies {
implementation 'com.alibaba:arouter-api:1.5.2'
// 项目中如果使用了kotlin,则需要使用kapt关键字使用Annotation Processor
// java代码使用annotationProcessor关键字即可
kapt 'com.alibaba:arouter-compiler:1.5.2'
}
2.2 添加注解
FirstActivity上添加@Route注解,path为"/first/activity":
@Route(path = "/first/activity")
public class FirstActivity extends AppCompatActivity implements View.OnClickListener {
@Override
protected void onCreate(Bundle savedInstanceState) {
super.onCreate(savedInstanceState);
setContentView(R.layout.activity_first);
secondButton = findViewById(R.id.second_button);
secondButton.setOnClickListener(this);
}
@Override
public void onClick(View v) {
if (v.getId() == R.id.second_button) {
ARouter.getInstance().build("/second/activity").navigation();
}
}
}
SecondActivity上添加@Route注解,path为"/second/activity":
@Route(path = "/second/activity")
public class SecondActivity extends AppCompatActivity {}
2.3 初始化SDK
if (BuildConfig.DEBUG) {
// Debug包必须开启调试模式!否则会有各种问题(线上版本需要关闭,否则有安全风险)
ARouter.openDebug();
ARouter.openLog();
}
// 尽可能早,推荐在Application中初始化
ARouter.init(getApplication());
2.4 发起路由操作
public class MainActivity extends AppCompatActivity implements View.OnClickListener {
@Override
public void onClick(View v) {
if (v.getId() == R.id.first_button) {
ARouter.getInstance().build("/first/activity").navigation();
}
}
}
三、ARouter源码分析
下面通过源码来分析ARouter是如何实现第二节中的功能的。第二节中ARouter是通过三步(添加注解、初始化SDK、发起路由)来实现的,相应地,本节分三小节:注解处理APT、初始化、发起路由来分析每步的主要工作。
3.1 注解处理APT
在2.2中添加注解@Route(path = "/second/activity")后,ARouter是使用2.1小节中声明的arouter-compiler来处理注解,自动生成代码,在此基础上实现路由跳转的功能。关于Annotation Processor的基知识可参考:Annotation Processor简单用法。
ARouter APT自动生成三个class文件(位于/first_library/build/generated/source/kapt/debug/com/alibaba/android/arouter/routes目录下):
这三个class分别实现了IRouteGroup、IRouteRoot、IProviderGroup,且类名都以ARouter$开头,都位于com.alibaba.android.arouter.routes包下:
public class ARouter$$Group$$second implements IRouteGroup {
@Override
public void loadInto(Map<String, RouteMeta> atlas) {
atlas.put("/second/activity", RouteMeta.build(RouteType.ACTIVITY, SecondActivity.class, "/second/activity", "second", null, -1, -2147483648));
}
}
public class ARouter$$Root$$second_library implements IRouteRoot {
@Override
public void loadInto(Map<String, Class<? extends IRouteGroup>> routes) {
routes.put("second", ARouter$$Group$$second.class);
}
}
public class ARouter$$Providers$$second_library implements IProviderGroup {
@Override
public void loadInto(Map<String, RouteMeta> providers) {
}
}
后面再分析自动生成的代码有什么用途。
3.2 初始化SDK
在使用ARouter的路由功能前,需要先初始化SDK:
ARouter.init(getApplication());
下面分析初始化ARouter SDK的源码如下:
3.2.1 ARouter
/**
* ARouter门面
*/
public final class ARouter {
private volatile static boolean hasInit = false;
public static void init(Application application) {
if (!hasInit) {
// ARouter是门面模式,代码实现在_ARouter中,下面接着分析_ARouter
hasInit = _ARouter.init(application);
if (hasInit) {
_ARouter.afterInit();
}
}
}
}
3.2.2 _ARouter
下面接着分析_ARouter源码:
final class _ARouter {
private volatile static boolean hasInit = false;
private volatile static ThreadPoolExecutor executor = DefaultPoolExecutor.getInstance();
private static Handler mHandler;
private static Context mContext;
private static InterceptorService interceptorService;
protected static synchronized boolean init(Application application) {
mContext = application;
// 主要初始化逻辑都在LogisticsCenter中
LogisticsCenter.init(mContext, executor);
hasInit = true;
mHandler = new Handler(Looper.getMainLooper());
return true;
}
static void afterInit() {
interceptorService = (InterceptorService) ARouter.getInstance().build("/arouter/service/interceptor").navigation();
}
}
3.2.3 LogisticsCenter.init()
public class LogisticsCenter {
private static Context mContext;
static ThreadPoolExecutor executor;
private static boolean registerByPlugin;
public synchronized static void init(Context context, ThreadPoolExecutor tpe) throws HandlerException {
mContext = context;
executor = tpe;
//load by plugin first
loadRouterMap();
if (registerByPlugin) {
logger.info(TAG, "Load router map by arouter-auto-register plugin.");
} else {
// 1.关键代码routeMap
Set<String> routerMap;
// It will rebuild router map every times when debuggable.
// 2.debug模式或者PackageUtils判断本地路由为空或有新版本
if (ARouter.debuggable() || PackageUtils.isNewVersion(context)) {
// 3.获取ROUTE_ROOT_PAKCAGE(com.alibaba.android.arouter.routes)包名下的所有类
// arouter-compiler根据注解自动生成的类都放在com.alibaba.android.arouter.routes包下
routerMap = ClassUtils.getFileNameByPackageName(mContext, ROUTE_ROOT_PAKCAGE);
// 4.建立routeMap后保存到sp中,下次直接从sp中读取StringSet;逻辑见else分支;
if (!routerMap.isEmpty()) {
context.getSharedPreferences(AROUTER_SP_CACHE_KEY, Context.MODE_PRIVATE).edit().putStringSet(AROUTER_SP_KEY_MAP, routerMap).apply();
}
// 5.更新本地路由的版本号
PackageUtils.updateVersion(context); // Save new version name when router map update finishes.
} else {
routerMap = new HashSet<>(context.getSharedPreferences(AROUTER_SP_CACHE_KEY, Context.MODE_PRIVATE).getStringSet(AROUTER_SP_KEY_MAP, new HashSet<String>()));
}
// 6.获取routeMap后,根据路由类型注册到对应的分组里
for (String className : routerMap) {
if (className.startsWith(ROUTE_ROOT_PAKCAGE + DOT + SDK_NAME + SEPARATOR + SUFFIX_ROOT)) {
// 7.加载root,类名以SUFFIX_ROOT(com.alibaba.android.arouter.routes.ARouter$$Root)开头
// 以<String,Class>添加到HashMap(Warehouse.groupsIndex)中
((IRouteRoot) (Class.forName(className).getConstructor().newInstance())).loadInto(Warehouse.groupsIndex);
} else if (className.startsWith(ROUTE_ROOT_PAKCAGE + DOT + SDK_NAME + SEPARATOR + SUFFIX_INTERCEPTORS)) {
// 8.加载interceptorMeta,类名以SUFFIX_INTERCEPTORS(com.alibaba.android.arouter.routes.ARouter$$Interceptors)开头
// 以<String,IInterceptorGroup>添加到UniqueKeyTreeMap(Warehouse.interceptorsIndex)中;以树形结构实现顺序拦截
((IInterceptorGroup) (Class.forName(className).getConstructor().newInstance())).loadInto(Warehouse.interceptorsIndex);
} else if (className.startsWith(ROUTE_ROOT_PAKCAGE + DOT + SDK_NAME + SEPARATOR + SUFFIX_PROVIDERS)) {
// 9.加载providerIndex,类名以SUFFIX_PROVIDERS(com.alibaba.android.arouter.routes.ARouter$$Providers)开头
// 以<String,IProviderGroup>添加到HashMap(Warehouse.providersIndex)中
((IProviderGroup) (Class.forName(className).getConstructor().newInstance())).loadInto(Warehouse.providersIndex);
}
}
}
}
}
3.2.4 Warehouse
Warehouse源码比较简单:
class Warehouse {
// Cache route and metas
static Map<String, Class<? extends IRouteGroup>> groupsIndex = new HashMap<>();
static Map<String, RouteMeta> routes = new HashMap<>();
// Cache provider
static Map<Class, IProvider> providers = new HashMap<>();
static Map<String, RouteMeta> providersIndex = new HashMap<>();
// Cache interceptor
static Map<Integer, Class<? extends IInterceptor>> interceptorsIndex = new UniqueKeyTreeMap<>("More than one interceptors use same priority [%s]");
static List<IInterceptor> interceptors = new ArrayList<>();
}
结合3.1小节自动生成的代码来分析,Warehouse.groupsIndex中存放的key就是@Route(path = "/second/activity")注解中所指定的path,value就是class:
public class ARouter$$Group$$second implements IRouteGroup {
@Override
public void loadInto(Map<String, RouteMeta> atlas) {
atlas.put("/second/activity", RouteMeta.build(RouteType.ACTIVITY, SecondActivity.class, "/second/activity", "second", null, -1, -2147483648));
}
}
public class ARouter$$Providers$$second_library implements IProviderGroup {
@Override
public void loadInto(Map<String, RouteMeta> providers) {
}
}
3.2.5 总结
Arouter的初始化ARouter.init(getApplication()),过程如下:
3.3 发起路由操作
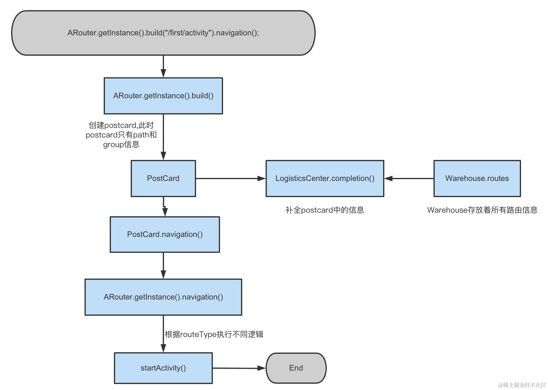
在2.3小节已经给出了发起路由操作的简单用法:
ARouter.getInstance().build("/first/activity").navigation();
3.3.1 单例
接下来就从入口处分析发起路由的源码实现:
public final class ARouter {
// 单例模式
public static ARouter getInstance() {
if (!hasInit) {
throw new InitException("ARouter::Init::Invoke init(context) first!");
} else {
if (instance == null) {
synchronized (ARouter.class) {
if (instance == null) {
instance = new ARouter();
}
}
}
return instance;
}
}
public Postcard build(String path) {
// _ARouter也是单例模式
return _ARouter.getInstance().build(path);
}
}
同3.2小节,ARouter是门面模式,相应地ARouter.getInstance()的单例模式的实际调用也是在_ARouter.getInstance()中, build(String path)、navigation()等代码实际实现都在_ARouter中,后面不再单独说明。
3.3.2 ARouter.build()
继续分析_ARouter.getInstance().build()方法,方法返回Postcard对象,该对象表示一次路由操作所需的全部信息:
final class _ARouter {
protected Postcard build(String path) {
// 1.首先获取PathReplaceService,判断是否重写跳转URL,默认为空
// 进阶用法可以自定义类实现PathReplaceService来实现重写跳转URL,见github README
PathReplaceService pService = ARouter.getInstance().navigation(PathReplaceService.class);
if (null != pService) {
path = pService.forString(path);
}
// 2.构造Postcard对象
return build(path, extractGroup(path), true);
}
/**
* 取出path中的组路径: /后的第一个即group
*/
private String extractGroup(String path) {
String defaultGroup = path.substring(1, path.indexOf("/", 1));
return defaultGroup;
}
/**
* 构造Postcard对象
*/
protected Postcard build(String path, String group, Boolean afterReplace) {
// 1.同build(String path)中的说明,判断是否重写跳转URL,默认没有重写的实现,afterReplace为true
if (!afterReplace) {
PathReplaceService pService = ARouter.getInstance().navigation(PathReplaceService.class);
if (null != pService) {
path = pService.forString(path);
}
}
// 2.构造Postcard对象
return new Postcard(path, group);
}
}
3.3.3 Postcard
Postcard表示明信片,代表一次路由操作的所需信息,如下所示,信息比较多,我们暂时先只关注其父类RouteMeta的group和path属性:
public final class Postcard extends RouteMeta {
// Base
private Uri uri;
private Object tag; // A tag prepare for some thing wrong. inner params, DO NOT USE!
private Bundle mBundle; // Data to transform
private int flags = 0; // Flags of route
private int timeout = 300; // Navigation timeout, TimeUnit.Second
private IProvider provider; // It will be set value, if this postcard was provider.
private boolean greenChannel;
private SerializationService serializationService;
private Context context; // May application or activity, check instance type before use it.
private String action;
// Animation
private Bundle optionsCompat; // The transition animation of activity
private int enterAnim = -1;
private int exitAnim = -1;
}
public class RouteMeta {
private RouteType type; // Type of route
private Element rawType; // Raw type of route
private Class<?> destination; // Destination
private String path; // Path of route 路径
private String group; // Group of route 组
private int priority = -1; // The smaller the number, the higher the priority
private int extra; // Extra data
private Map<String, Integer> paramsType; // Param type
private String name;
private Map<String, Autowired> injectConfig; // Cache inject config.
}
3.3.4 Postcard.navigation()
ARouter.getInstance().build("/first/activity")返回Postcard对象,接下来继续分析Postcard.navigation():
public final class Postcard extends RouteMeta {
public Object navigation() {
return navigation(null);
}
public Object navigation(Context context, NavigationCallback callback) {
// 实际实现在ARouter中
return ARouter.getInstance().navigation(context, this, -1, callback);
}
}
3.3.5 _ARouter.navigation()
接下来继续分析_ARouter:
final class _ARouter {
/**
* 执行路由流程,主要工作包括:预处理、完善路由信息、拦截、继续执行路由流程
*/
protected Object navigation(final Context context, final Postcard postcard, final int requestCode, final NavigationCallback callback) {
// 1.自定义预处理PretreatmentService;没有自定义预处理或者预处理完成后继续向下传递
PretreatmentService pretreatmentService = ARouter.getInstance().navigation(PretreatmentService.class);
if (null != pretreatmentService && !pretreatmentService.onPretreatment(context, postcard)) {
return null;
}
// 设置Application Context
postcard.setContext(null == context ? mContext : context);
try {
// 2.LogisticsCenter完善路由信息;详见3.3.6分析
// 在我们的例子中postcard现在只有path和group信息,LogisticsCenter会完善要打开的Activity类、routeType等路由信息
LogisticsCenter.completion(postcard);
} catch (NoRouteFoundException ex) {
// LogisticsCenter根据path和group信息完善路由信息时如果未找到,则回调onLost
if (null != callback) {
callback.onLost(postcard);
} else {
DegradeService degradeService = ARouter.getInstance().navigation(DegradeService.class);
if (null != degradeService) {
degradeService.onLost(context, postcard);
}
}
return null;
}
if (null != callback) {
callback.onFound(postcard);
}
// 3.Postcard是否是绿色通道,是则继续执行_navigation;
// 不是则执行interceptorService判断是否有拦截流程,本次暂不分析拦截流程;
if (!postcard.isGreenChannel()) { // It must be run in async thread, maybe interceptor cost too mush time made ANR.
interceptorService.doInterceptions(postcard, new InterceptorCallback() {
@Override
public void onContinue(Postcard postcard) {
_navigation(postcard, requestCode, callback);
}
@Override
public void onInterrupt(Throwable exception) {
if (null != callback) {
callback.onInterrupt(postcard);
}
}
});
} else {
// 4.继续执行_navigation流程
return _navigation(postcard, requestCode, callback);
}
return null;
}
/**
* 根据完善的Postcard,执行对应的路由逻辑
*/
private Object _navigation(final Postcard postcard, final int requestCode, final NavigationCallback callback) {
final Context currentContext = postcard.getContext();
// 1.根据不同的routeType执行不同逻辑;我们的例子中routeType是ACTIVITY
switch (postcard.getType()) {
case ACTIVITY:
// 2.从Postcard取出信息构造Intent;我们的例子中postcard.getDestination()是要打开的Activity类
final Intent intent = new Intent(currentContext, postcard.getDestination());
intent.putExtras(postcard.getExtras());
// Set flags.
int flags = postcard.getFlags();
if (0 != flags) {
intent.setFlags(flags);
}
if (!(currentContext instanceof Activity)) {
intent.addFlags(Intent.FLAG_ACTIVITY_NEW_TASK);
}
String action = postcard.getAction();
if (!TextUtils.isEmpty(action)) {
intent.setAction(action);
}
runInMainThread(new Runnable() {
@Override
public void run() {
// 3.启动Activity
startActivity(requestCode, currentContext, intent, postcard, callback);
}
});
break;
case PROVIDER:
return postcard.getProvider();
case BOARDCAST:
case CONTENT_PROVIDER:
case FRAGMENT:
Class<?> fragmentMeta = postcard.getDestination();
try {
Object instance = fragmentMeta.getConstructor().newInstance();
if (instance instanceof Fragment) {
((Fragment) instance).setArguments(postcard.getExtras());
} else if (instance instanceof android.support.v4.app.Fragment) {
((android.support.v4.app.Fragment) instance).setArguments(postcard.getExtras());
}
return instance;
} catch (Exception ex) {
logger.error(Consts.TAG, "Fetch fragment instance error, " + TextUtils.formatStackTrace(ex.getStackTrace()));
}
case METHOD:
case SERVICE:
default:
return null;
}
return null;
}
}
3.3.6 LogisticsCenter.completion()
补充分析上述流程中LogisticsCenter.completion()的主要工作:
public class LogisticsCenter {
public synchronized static void completion(Postcard postcard) {
// 1.从Warehouse.routes中查找Postcard的path所对应的RouteMeta
RouteMeta routeMeta = Warehouse.routes.get(postcard.getPath());
if (null == routeMeta) {
// routeMet为空,则从groupsIndex查找;没查找到则不存在,查找到则动态添加
if (!Warehouse.groupsIndex.containsKey(postcard.getGroup())) {
throw new NoRouteFoundException(TAG + "There is no route match the path [" + postcard.getPath() + "], in group [" + postcard.getGroup() + "]");
} else {
// Load route and cache it into memory, then delete from metas.
addRouteGroupDynamic(postcard.getGroup(), null);
completion(postcard); // Reload
}
} else {
// 2.从Warehouse.routes中查找到Postcard所对应的RouteMeta后,完善Postcard信息
postcard.setDestination(routeMeta.getDestination());
postcard.setType(routeMeta.getType());
postcard.setPriority(routeMeta.getPriority());
postcard.setExtra(routeMeta.getExtra());
Uri rawUri = postcard.getUri();
if (null != rawUri) { // Try to set params into bundle.
Map<String, String> resultMap = TextUtils.splitQueryParameters(rawUri);
Map<String, Integer> paramsType = routeMeta.getParamsType();
if (MapUtils.isNotEmpty(paramsType)) {
// Set value by its type, just for params which annotation by @Param
for (Map.Entry<String, Integer> params : paramsType.entrySet()) {
setValue(postcard,
params.getValue(),
params.getKey(),
resultMap.get(params.getKey()));
}
// Save params name which need auto inject.
postcard.getExtras().putStringArray(ARouter.AUTO_INJECT, paramsType.keySet().toArray(new String[]{}));
}
// Save raw uri
postcard.withString(ARouter.RAW_URI, rawUri.toString());
}
switch (routeMeta.getType()) {
case PROVIDER: // if the route is provider, should find its instance
// Its provider, so it must implement IProvider
Class<? extends IProvider> providerMeta = (Class<? extends IProvider>) routeMeta.getDestination();
IProvider instance = Warehouse.providers.get(providerMeta);
if (null == instance) { // There's no instance of this provider
IProvider provider;
try {
provider = providerMeta.getConstructor().newInstance();
provider.init(mContext);
Warehouse.providers.put(providerMeta, provider);
instance = provider;
} catch (Exception e) {
logger.error(TAG, "Init provider failed!", e);
throw new HandlerException("Init provider failed!");
}
}
postcard.setProvider(instance);
postcard.greenChannel(); // Provider should skip all of interceptors
break;
case FRAGMENT:
postcard.greenChannel(); // Fragment needn't interceptors
default:
break;
}
}
}
}
另外,LogisticsCenter是如何知道path="/first/activity"的Postcard在补全信息时,其对应的RouteType是Activity,对应的类是FirstActivity.class呢,看3.1小节中注解自动生成的代码,就可以看出来,APT处理过程中就会生成其对应信息,然后在3.2.3中LogisticsCenter.init()会将这些信息记录下来:
/**
* DO NOT EDIT THIS FILE!!! IT WAS GENERATED BY AROUTER. */
public class ARouter$$Group$$first implements IRouteGroup {
@Override
public void loadInto(Map<String, RouteMeta> atlas) {
atlas.put("/first/activity", RouteMeta.build(RouteType.ACTIVITY, FirstActivity.class,
"/first/activity", "first", null, -1, -2147483648));
}
}
3.3.7 总结
The End
欢迎关注我,一起解锁更多技能:BC的主页~~💐💐💐
ARouter官方文档:github.com/alibaba/ARo…
组件化ARouter系列(一、启动Activity):juejin.cn/post/704852…
组件化ARouter系列(二、跨模块API调用):juejin.cn/post/705339…
组件化ARouter系列(三、参数传递与解析):juejin.cn/post/705340…
组件化ARouter系列(四、拦截器):juejin.cn/post/705374…