自动化测试框架结构图

1,503 阅读4分钟

目录

1、接口自动化测试框架设计图

2、接口自动化执行设计图

3、API自动化平台框架设计图

4、UI自动化测试框架设计图

5、接口+UI自动化测试框架设计图

6、Appium移动端自动化测试框架图

7、JMeter接口自动化测试框架图

8、JMeter接口自动化测试框架图2

9、自动化测试框架设计图

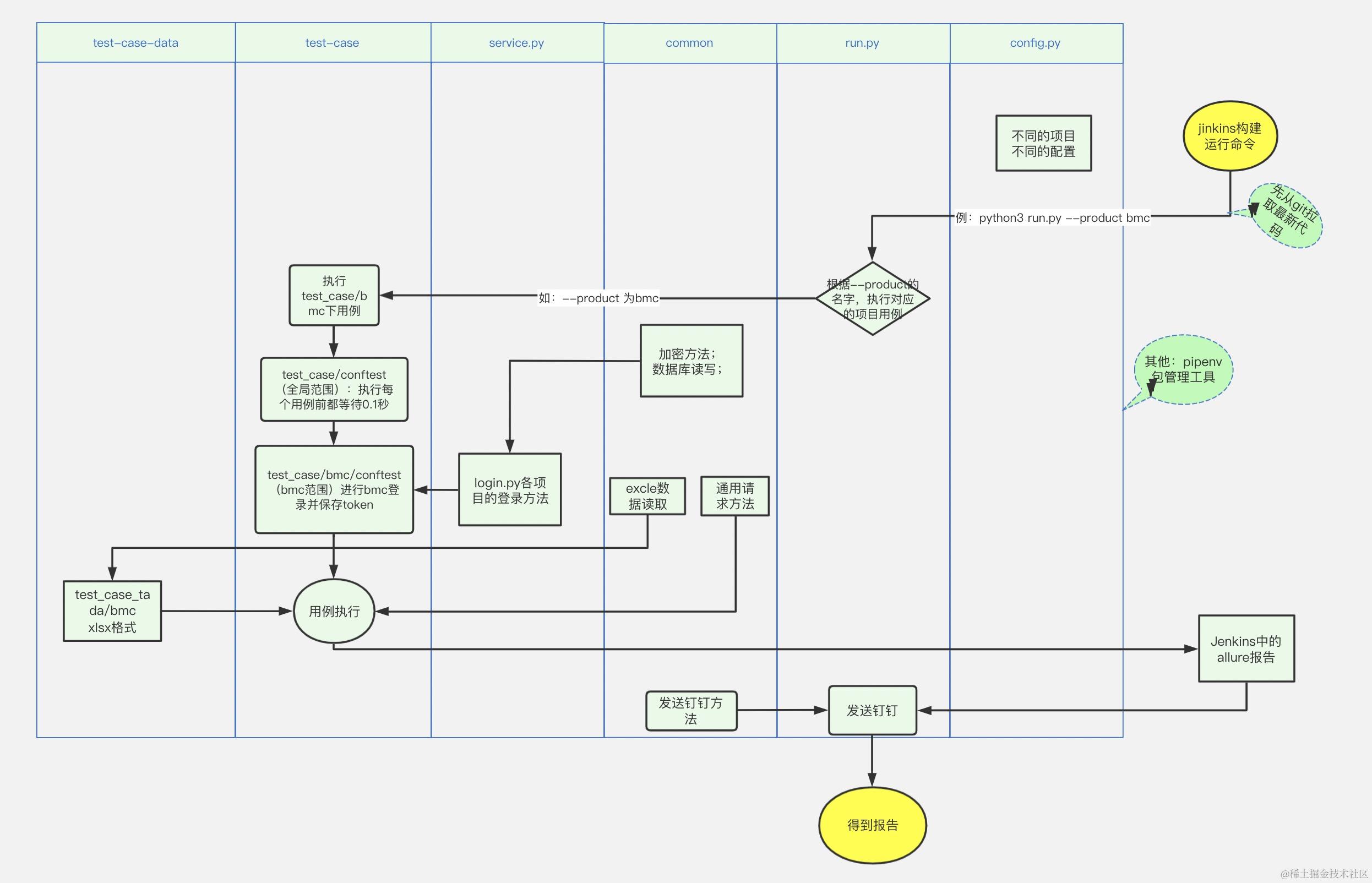
10、自动化测试脚本执行流程

11、自动化测试流程设计图

12、自动化持续集成设计图

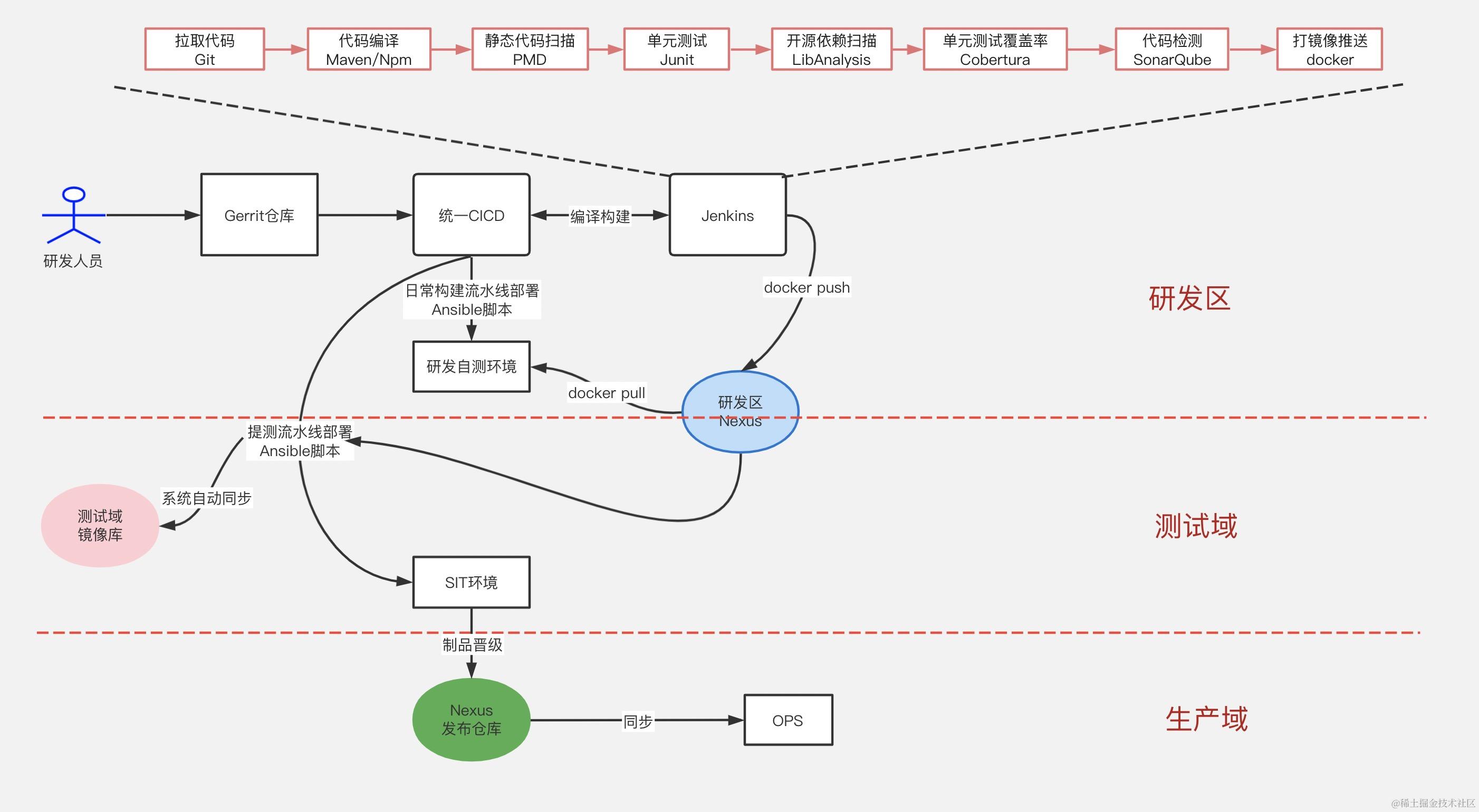
13、CICD自动化部署设计图

14、DevOps落地实践


1、接口自动化测试框架设计图

2、接口自动化执行设计图

3、API自动化平台框架设计图

4、UI自动化测试框架设计图

5、接口+UI自动化测试框架设计图

6、Appium移动端自动化测试框架图

7、JMeter接口自动化测试框架图

8、JMeter接口自动化测试框架图2

9、自动化测试框架设计图

10、自动化测试脚本执行流程

11、自动化测试流程设计图

12、自动化持续集成设计图

13、CICD自动化部署设计图

14、DevOps落地实践