LabVIEW编程LabVIEW开发 PXI-2527多路复用器开关 例程与相关资料

251 阅读2分钟

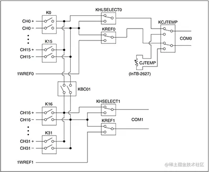
LabVIEW编程LabVIEW开发 PXI-2527多路复用器开关 例程与相关资料 PXI‑2527是一款高电压PXI多路复用开关器模块,是中高密度自动化测试应用的理想选择。 PXI‑2527采用高功率机电继电器,为PXI DMM模块提供了理想的前端,也为各种测量提供了简单的通道扩展。 PXI‑2527支持多种通道配置,包括64x1 1线、32x1 2线和16x1 4线配置。 该模块还具有用于监测继电器的板载继电器计数,并通过硬件触发器实现确定性操作,从而提高了测试吞吐量。 很多时候DMM万用表模块需要与开关进行配合使用,在这个电路诊断系统中,也是配合了一款DMM,会在稍后的文章中介绍DMM模块。 开关的功能比较简单,需要根据路数,切换时间、隔离效果等进行选择,同时一般开关不会单独使用,都会和其他设备配合的。因此在选择的时候在接口上也要注意保持一致。 其外观如下图所示。

image.png I 2527 power-on state如下图所示:

image.png 不同公司的开关需要安装各自的驱动,NI的开关在安装开关驱动后,会增加LabVIEW的例程。厂家有LabVIEW的例程,但是比较冗余,根据项目的实际要求,编写了合适的软件,如下附件所示。

相关资料说明,如下所示。 LabVIEW、LabVIEW开发、LabVIEW编程、LabVIEW程序 文字内容均在附件Word中,同时上文中提到的例子和资料,均在word中的附件里,可点击下载。登录www.bjcyck.com可以查看更多详细信息。这里只是简略的介绍,有任何关于LabVIEW、LabVIEW开发、LabVIEW编程、LabVIEW程序相关问题,请与我们联系。 链接地址为:www.bjcyck.com/nd.jsp?id=3…