Maven入门 -- 依赖管理、依赖传递、依赖范围、生命周期及插件

148 阅读1分钟

image.png

image.png

image.png

image.png

image.png

image.png

image.png

image.png

image.png

image.png

依赖管理:

image.png

image.png

image.png

image.png

image.png

image.png

image.png

image.png

image.png

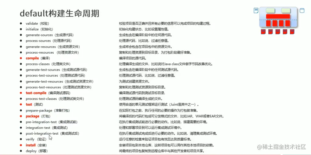
生命周期与插件

image.png

image.png

image.png

image.png

image.png

image.png

image.png

image.png

image.png