画流程图学习React源码(状态更新、diff算法)

462 阅读1分钟

阅读前须知

流程图的内容90%来自于React技术揭秘一书,对其内容进行整理,方便正在学习源码的同学们能够系统性把每个关键知识点给串联起来,下面JPG图片比较模糊,图片宽高比较大,用手机打开pdf,观看起来也不方便,建议用电脑跳转下面各个pdf地址进行查看,带着问题来阅读。

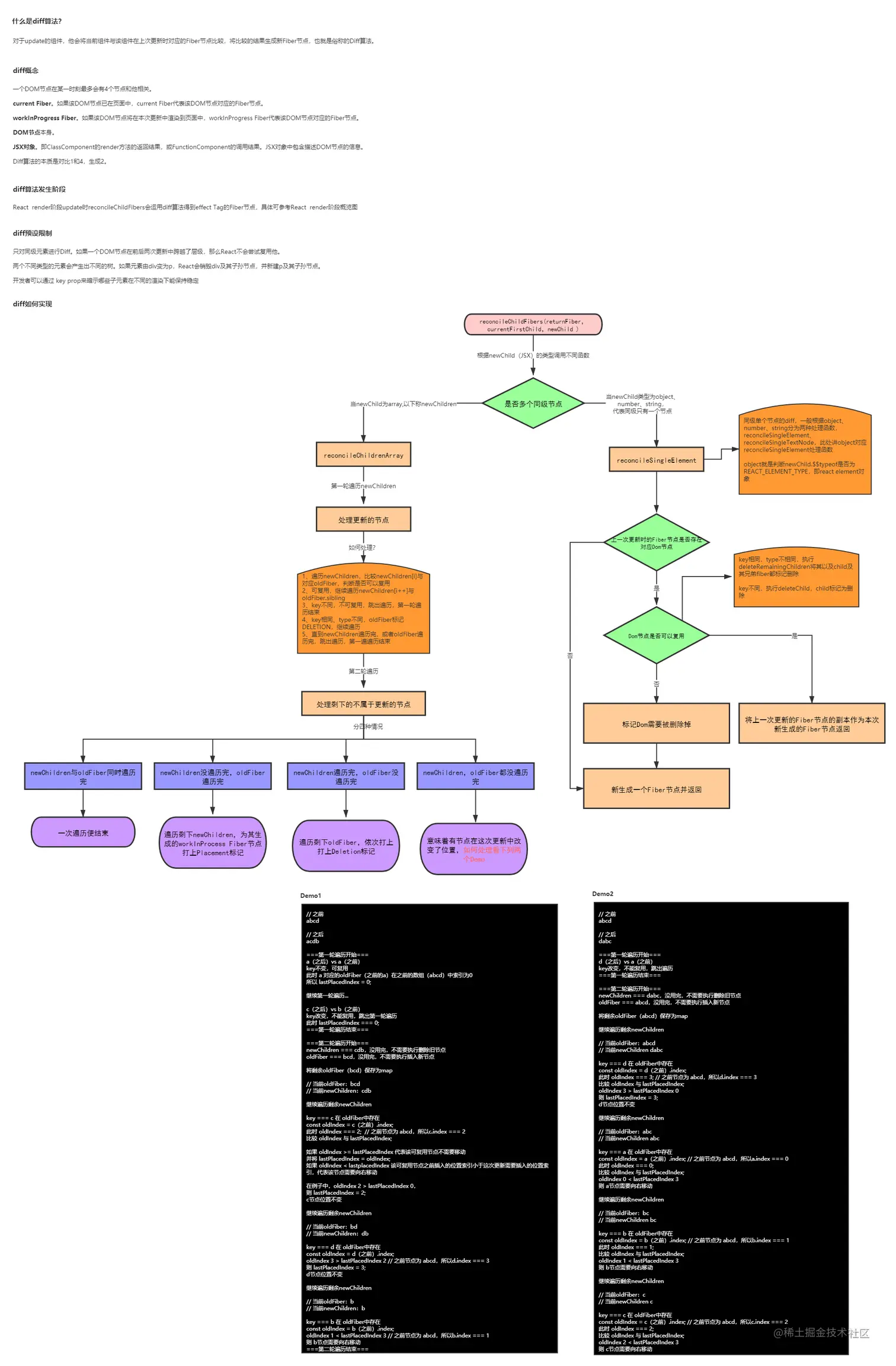
React Diff算法

1、什么是diff算法?
2、diff概念?
3、diff算法发生的阶段?
4、diff的预设限制?
5、diff如何实现?

pdf地址: bin-blog.oss-cn-shenzhen.aliyuncs.com/react/react…

react diff算法.png

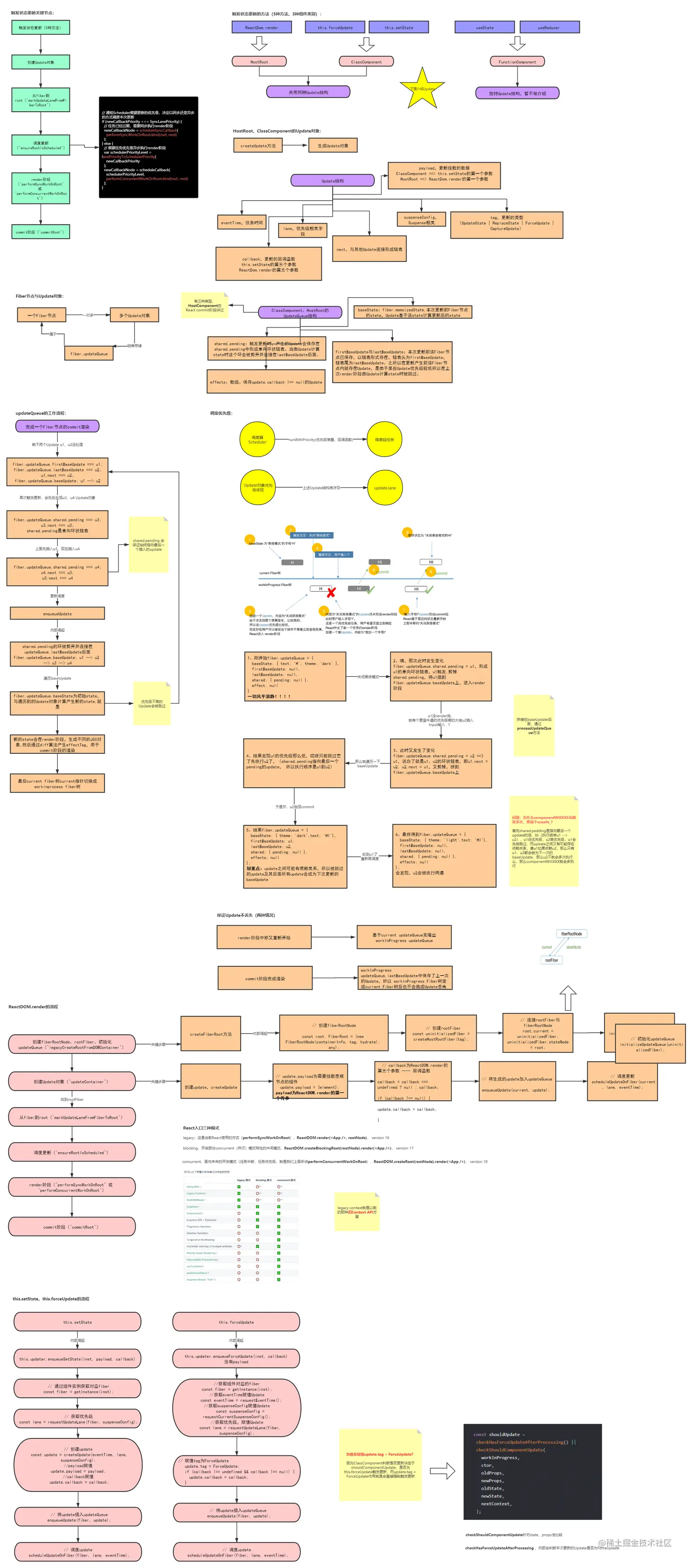
React 状态更新

1、触发状态更新关键链路?
2、触发状态更新有哪些方法?
3、HostRoot、ClassComponent的Update对象结构?
4、ClassComponent、HostRoot的UpdateQueue结构?
5、updateQueue的工作流程?
6、调度优先级的过程?
7、为什么componentWillXXX会触发多次,要加个unsafe_?
8、如何保证Update不丢失?
9、ReactDOM.render的流程?
10、this.setState、this.forceUpdate的流程?
11、React入口有哪三种模式?

pdf地址: bin-blog.oss-cn-shenzhen.aliyuncs.com/react/react…

React 状态更新.png

文章来自公众号“前端晚间课”

原文地址:mp.weixin.qq.com/s?__biz=Mzg…