LeetCode - #2 Add Two Numbers

440 阅读1分钟

前言

我们社区从本期开始会将顾毅(Netflix 增长黑客,《iOS 面试之道》作者,ACE 职业健身教练。微博:@故胤道长)的 Swift 算法题题解整理为文字版以方便大家学习与阅读。

不积跬步,无以至千里;不积小流,无以成江海,Swift社区 伴你前行。

难度水平:中等

描述

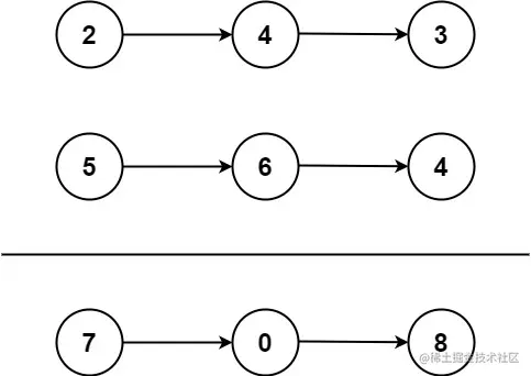
已知两个非负整数(例如:l1 = 342,l2 = 465),将数字分别按相反的顺序存储到链表中(例如:l1 = [2,4,3],l2 = [5,6,4]),每个节点都包含一个数字,将两个数字相加并将总和作为链表返回(例如:[7,0,8])。

假设这两个数字不包含任何前导零(例如:012),除了数字 0 本身。

示例

示例 1

输入:l1 = [2,4,3],l2 = [5,6,4]
产出:[7,0,8]
说明:342 + 465 = 807

示例 2

输入:l1 = [0],l2 = [0]
产出:[0]

示例 3

输入:l1 = [9,9,9,9,9,9,9], l2 = [9,9,9,9]
产出:[8,9,9,9,0,0,0,1]

限制

  • 每个链表中的节点数在 [1, 100] 范围内
  • 0 <= 节点值 <= 9
  • 保证列表中没有前导零的数字

答案

/**
 * Definition for singly-linked list.
 * public class ListNode {
 *     public var val: Int
 *     public var next: ListNode?
 *     public init(_ val: Int) {
 *         self.val = val
 *         self.next = nil
 *     }
 * }
 */
class AddTwoNumbers {
    func addTwoNumbers(l1: ListNode?, _ l2: ListNode?) -> ListNode? {
        guard let l1 = l1 else {return l2}
        guard let l2 = l2 else {return l1}
        
        let outputNode = ListNode((l1.val + l2.val)%10)
        if l1.val + l2.val > 9 {
            outputNode.next = addTwoNumbers(addTwoNumbers(l1.next, l2.next),
                                            ListNode(1))
        } else {
            outputNode.next = addTwoNumbers(l1.next, l2.next)
        }
        return outputNode
    }
}
  • 主要思想:使用进位并遍历两个链表
  • 时间复杂度:O(n)
  • 空间复杂度:O(1)

点击前往 LeetCode 练习

该算法题解的 github 仓库地址是:github.com/soapyigu/Le…