CompletableFuture执行过程源码分析

1,588 阅读9分钟

简单了解过CompletableFuture的API之后,接下来尝试着从源码的角度说明一下CompletableFuture的执行过程。包括:

  • CompletableFuture是如何创建并执行一个异步任务的
  • 如何创造一个被回调的任务
  • 任务是如何被回调的

如何创建一个异步任务

以supplyAsync为例来说明CompletableFuture如何创建一个异步任务并运行;

supplyAsync的重载方法中,都通过调用asyncSupplyStage方法来创建任务,区别在于二者提供的线程池对象不同。一个使用默认的ForkJoinPool线程池,另一个使用调用者提供的线程池。

supplyAsync

    public static <U> CompletableFuture<U> supplyAsync(Supplier<U> supplier) {
        return asyncSupplyStage(asyncPool, supplier);
    }
    public static <U> CompletableFuture<U> supplyAsync(Supplier<U> supplier,Executor executor) {
        return asyncSupplyStage(screenExecutor(executor), supplier);
    }

asyncSupplyStage提交任务的过程可以分为三步:

  1. 首先,创建了一个代表当前任务执行阶段的CompletableFuture对象并最终返回;
  2. 其次,将代表当前阶段的CompletableFuture对象与Supplier接口封装到AsyncSupply;
  3. 最终,将AsyncSupply对象提交到线程池中执行

这一波操作,与平时的使用Runnable、Callable接口创建异步任务提交到线程池执行基本一致。

   static <U> CompletableFuture<U> asyncSupplyStage(Executor e,Supplier<U> f) {
        if (f == null) throw new NullPointerException();
        CompletableFuture<U> d = new CompletableFuture<U>();
        e.execute(new AsyncSupply<U>(d, f));//封装Supplier接口并提交到线程池中
        return d;
    }

任务如何被执行的

任务被提交到线程池中后,可能会通过exec方法或run方法被调用,这取决于具体的线程池实现。而AsyncSupply将任务逻辑都封装到了run方法中,Supplier接口的get方法也在这里被调用,我们封装的逻辑也在此时被执行。如果执行没有异常,那么通过completeValue方法将值封装到CompletableFuture中。如果执行出现异常,则通过completeThrowable方法封装一个异常的结果到CompletableFuture中。

static final class AsyncSupply<T> extends ForkJoinTask<Void>
        implements Runnable, AsynchronousCompletionTask {
    CompletableFuture<T> dep; Supplier<T> fn;
    AsyncSupply(CompletableFuture<T> dep, Supplier<T> fn) {
        this.dep = dep; this.fn = fn;
    }

    public final Void getRawResult() { return null; }
    public final void setRawResult(Void v) {}
    public final boolean exec() { run(); return true; }

    public void run() {
        CompletableFuture<T> d; Supplier<T> f;
        if ((d = dep) != null && (f = fn) != null) {
            dep = null; fn = null;
            if (d.result == null) {
                try {
                    d.completeValue(f.get());//执行supply函数的get方法
                } catch (Throwable ex) {
                    d.completeThrowable(ex);
                }
            }
            d.postComplete();
        }
    }
}

以上就是一个CompletableFuture异步任务的创建与执行过程。那么,如果需要在当前的异步任务完成时执行其他逻辑,CompletableFuture时如何实现的呢?

如何创建一个回调任务

要说清楚CompletableFuture时如何执行一个回调任务,需要先简单说明一下CompletableFuture的主要结构。

CompletableFuture的主要结构

CompletableFuture的源码中,除去注释,前两行源码是这个样子的。

public class CompletableFuture<T> implements Future<T>, CompletionStage<T> {

    volatile Object result;       // Either the result or boxed AltResult
    volatile Completion stack;    // TopS of Treiber stack of dependent actions
}

result代表着CompletableFuture对象的执行结果。Completion类型的stack字段代表着需要回调的后续任务。Completion对象内部维护着一个next指针,可以指向下一个需要被回调的对象,所有需要被回调的对象组成了一个单项链表。链表的节点由Completion对象组成。而stack指向的是这个链表的头结点,也是最后一个入栈的Completion对象。

所以,被封装了回调任务的CompletableFuture对象应该长这个样子。

image-20211028161540796

Completion对象里面封装的是需要被回调的任务逻辑。但是代表当前阶段的任务又在哪里?其实,CompletableFuture并不知道当前阶段的任务在哪里,而是返过来通过任务指向代表当前阶段的对象。Completion对象通过dep字段,持有代表当前任务阶段的CompletableFuture对象。所以,完成的调用链可能长这个样子:

image-20211028161925393

封装回调任务

那么,任务时何时被封装到调用链中的呢?下面以uniApplyXXX方法为例进行说明。uniApplyXXX的三个重载方法最终都转发到了uniApplyStage方法中,区别在于传递的线程池参数不同。 uniApplyStage源码

private <V> CompletableFuture<V> uniApplyStage(
    Executor e, Function<? super T,? extends V> f) {
    if (f == null) throw new NullPointerException();
    CompletableFuture<V> d =  new CompletableFuture<V>();
    if (e != null || !d.uniApply(this, f, null)) {//判断线程池是否为空,为空则直接尝试执行
        //线程池不为空,或前置任务未完成,需要入栈排队。
        UniApply<T,V> c = new UniApply<T,V>(e, d, this, f);//新建对象,封装代表执行逻辑的函数式接口对象f,代表当前阶段的CP对象d,还有前置任务this,以及线程池e;
        push(c);//将封装好的任务push到当前CP对象的stack中
        c.tryFire(SYNC);//防止push过程中前置任务变更完成状态,漏掉当前阶段的任务。尝试执行一次。
    }
    return d;
}

uniApplyStage的源码中,完成将任务封装到stack中的目标,只用了两行代码:

    UniApply<T,V> c = new UniApply<T,V>(e, d, this, f);
    push(c);
  1. 创建Completion对象(UniApply为其子类)
  2. push到stack队列中,成为新的头结点。

可以通过源码看到,任务并不是无条件的放到节点中的。满足以下其中一个条件,任务才会被放到调用链中:

  1. 当任务需要提交到线程池中时,无条件的创建Completion对象,push到stack链表中。
  2. 当uniAppply方法执行失败时,创建Completion对象,push到stack链表中。

uniApply的源码下面会讲到,为了不影响理解这里的逻辑,我们先忽略源码,理解其功能。uniApply的作用是判断任务是否满足执行条件,满足则执行封装的函数式接口。那么,这句话if (e != null || !d.uniApply(this, f, null))中的uniApply方法的作用就很明显了。即,判断当前任务是否已经满足了执行条件,如果满足就直接执行。这样的操作省去了创建Completion对象和入栈的步骤。这里的“满足执行条件”,可以理解为依赖的前任任务是否已经执行完成。

tryFire方法

那么剩下的这个“尝试开火”方法是做什么的呢?当然是激发弹夹中的子弹了!stack就是CompletableFuture的弹夹(stack-->栈结构-->弹夹🤣),Completion就是子弹。

所以tryFire方法的作用就是尝试执行stack中的任务。此处的tryFire方法,通过刚刚创建的UniApply对象调用,并执行封装在其中的任务逻辑。

此处调用是为了避免任务完成入栈后,前置CompletableFuture已经执行完成,从而错过了回调的时机,导致当前的任务无法被触发的情况。

tryFire源码

final CompletableFuture<V> tryFire(int mode) {
    CompletableFuture<V> d; CompletableFuture<T> a;
    if ((d = dep) == null ||
        !d.uniApply(a = src, fn, mode > 0 ? null : this))//执行任务逻辑
        return null;
    dep = null; src = null; fn = null;
    return d.postFire(a, mode);
}

通过源码也可以再次确认,tyrFire方法其中的主要逻辑之一就是尝试执行封装的任务逻辑。

postFire源码

postFire主要用来处理任务执行完成的后续工作。如清理stack中的无效节点,嵌套调用时返回当前CompletableFuture对象或在非嵌套调用时执行postComplete方法,用来激发后续任务。

final CompletableFuture<T> postFire(CompletableFuture<?> a, int mode) {
    if (a != null && a.stack != null) {
        if (mode < 0 || a.result == null)
            a.cleanStack();//清理stack中的无效节点
        else
            a.postComplete();//使用当前线程帮助前置任务执行stack
    }
    if (result != null && stack != null) {
        if (mode < 0)
            return this;//嵌套调用,stack不为空,返回当前阶段。
        else
            postComplete();//非嵌套调用,stack不为空,处理当前阶段的stack
    }
    return null;
}

UniApply源码

前面已经说过,UniApply的作用就是判断任务是否满足执行条件,然后执行封装的函数式接口。这个过程大概可以分为四个部分:

  1. 判断前置任务是否完成;
  2. 判断前置任务是否有异常;
  3. 判断当前任务是否已经被其他线程声明了执行权限;
  4. 调用函数式接口中的方法,执行任务逻辑,并封装结果。
 final <S> boolean uniApply(CompletableFuture<S> a,
                               Function<? super S,? extends T> f,
                               UniApply<S,T> c) {//a前置CP,f当前阶段函数,c封装当前阶段逻辑的Completion对象
        Object r; Throwable x;
        if (a == null || (r = a.result) == null || f == null)
            return false;//前置任务未完成或其他异常情况
        tryComplete: if (result == null) {//当前CP的结果为空
            if (r instanceof AltResult) {
                if ((x = ((AltResult)r).ex) != null) {
                    completeThrowable(x, r);//之前任务结果为异常
                    break tryComplete;
                }
                r = null;//前置任务结果为空
            }
            try {
                if (c != null && !c.claim())//claim判断任务是否被执行过;
                    return false;
                @SuppressWarnings("unchecked") S s = (S) r;//转换前置任务的结果类型
                completeValue(f.apply(s));//调用function函数的apply方法,并将结果封装到CompletableFuture对象中。
            } catch (Throwable ex) {
                completeThrowable(ex);
            }
        }
        return true;
    }

如何触发回调任务

再说CompletableFuture的结构

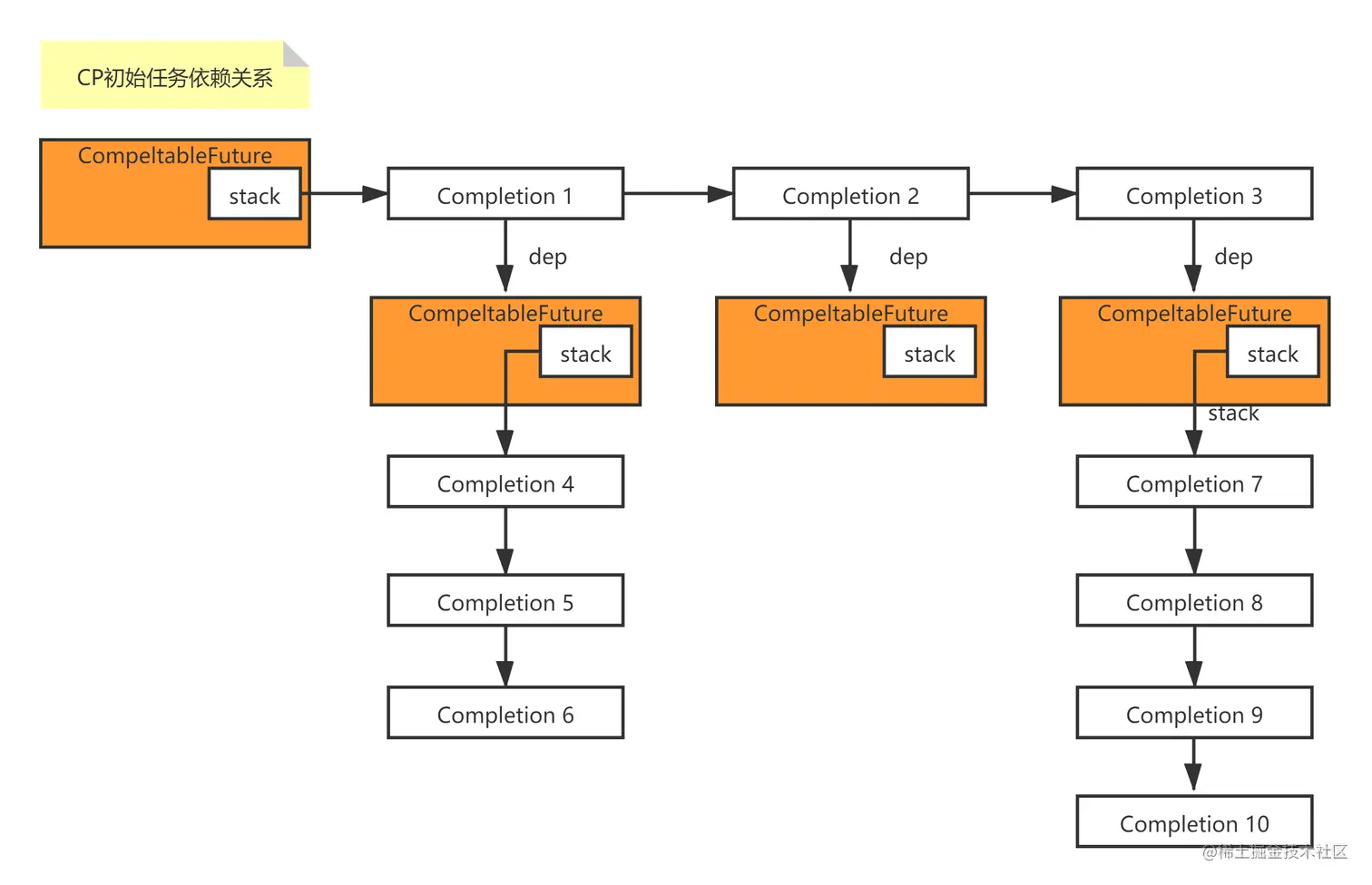
虽然前面已经说过了结构的问题,但是实际的情况还要更复杂些。要想说清楚回调的问题,有必要将CompletableFuture的结构说的更准确一些。

前面说过,Completion对象通过dep指向代表当前阶段的CompletableFuture对象。但是没有说的是,这个CompletableFuture对象也可能会有自己的回调链(stack指向的单项链表)。因此,完整的回调结构可能长这个样子的。

未命名文件(5)

什么时候触发回调

看过了CompletableFuture的回调结构,我们来看回调是如何被触发的。

supplyAsync的源码中,执行了这样一个方法d.postComplete();,该方法就是触发后续任务的关键。

final void postComplete() {
    /*
     * On each step, variable f holds current dependents to pop
     * and run.  It is extended along only one path at a time,
     * pushing others to avoid unbounded recursion.
     * f-->当前CP对象,h-->CP对象的stack,t-->stack的next节点
     */
    CompletableFuture<?> f = this; Completion h;
    while ((h = f.stack) != null ||
           (f != this && (h = (f = this).stack) != null)) {
        CompletableFuture<?> d; Completion t;
        if (f.casStack(h, t = h.next)) {//保证postComplete被并发调用时,同一个任务只能被一个线程拿到
            if (t != null) {
                if (f != this) {//下一阶段CP对象的stack不为空,将stack压入当前CP对象的stack中。防止递归调用过深。
                    pushStack(h);
                    continue;
                }
                h.next = null;    // detach
            }
            f = (d = h.tryFire(NESTED)) == null ? this : d;//d-->tryFire的返回值;d不为空时,f被指向d。即h任务所在阶段的CompletableFuture对象
        }
    }
}

触发的过程可以分为一下几部

  1. 取下stack中的首节点:首先从当前CompletableFuture对象(this)中,获取到回调链stack。如果stack不为空,先获取首节点的引用,然后将stack通过CAS指向next。如果CAS更新成功,获取了头结点的执行权限,可以进行下一步。否则重复上述过程,直到成功取下一个节点或没有任务需要执行。

  2. 执行节点的任务逻辑:第一次取得头结点后if (f != this)显然是不成立的,先不考虑里面包含的逻辑。关注这行代码 h.tryFire(NESTED)。tryFire方法与前面说的一致,就是执行Completion中封装的任务逻辑。如果一切顺利,那么第一个需要被回调的任务就开始执行了。

  3. 重新赋值f:tryFire在嵌套调用时,如果Completion指向的CompletableFuture对象也有需要被回调的任务,那么tryFire方法会返回该CompletableFuture对象,否则返回null。因此,f = (d = h.tryFire(NESTED)) == null ? this : d;这句话的作用就是:如果有后续任务,依赖于当前执行的阶段,那么返回代表这个阶段的CompletableFuture对象,赋值给f。否则,f仍然指向this。

  4. 将递归调用转为循环调用:当f指向了下一阶段的CompletableFuture对象后,if (f != this)条件成立,执行pushStack方法。该方法把上一步tryFire返回的CompletableFuture对象的回调任务压入到了自己的stack栈中。通过while循环,直到所有的任务都被压入后,f.stack的值变为null。此时,f被重新指向this继续回调后续的任务,直到所有的任务都被触发。这样做是为了将递归调用改为循环调用,防止递归过深。

过程如下图:

未命名文件(6)

未命名文件(6)

未命名文件(6)

未命名文件(6)