EasyLeetCode02,两数相加

552 阅读1分钟

大家好,我是梁唐。

今天给大家带来LeetCode第二题,两数相加,这是一道Medium难度的题。github讲解视频

题意

题意很简单,给定两个非空的链表。用逆序的链表来表示一个整数,要求我们将这两个数相加,并且返回一个同样形式的链表。

除了数字0之外,这两个数都不会以0开头,也就是没有前导0。

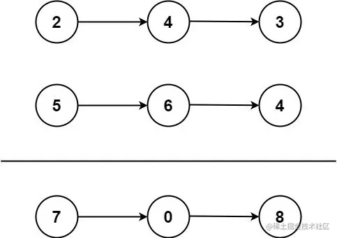
所谓的逆序的链表,题目中给了示例,也就是下面这种形式:

比如2 -> 4 -> 3,存的是342,并不是243,这里需要注意。

数据范围

  • 每个链表中的节点数在范围 [1, 100]
  • 0 <= Node.val <= 9
  • 题目数据保证列表表示的数字不含前导零

解法

题目本身很简单,困难的点在于链表的使用。

我们知道,在C++当中有指针的概念,指针可以指向一个变量的内存地址。通过使用指针,我们可以设计一种特殊的数据结构,让某一个结构体当中存储一个指向同样类型结构体的指针。这样的话,我们就可以通过结构体当中的指针,把若干个结构体的实例连接起来,就像是一个链条一样,这种数据结构叫做链表。

我们可以来看下题目给定的链表的定义:

之前有同学问过我,你用的这个结构体哪来的,也没看到你定义。其实这是很多OJ的特点,我们需要实现的只是核心逻辑,有时候是写一个函数,有时候是写一个类。除了我们编写的代码之外,裁判机还会运行很多其他的逻辑。只不过这些逻辑和我们的问题没有关系,所以全部隐藏了。

比如这里链表的定义,LeetCode已经替我们定义好了。我们只需要用就行了,至于它定义在哪里,我们并不需要关心。

我们来看下这个结构体,它的名字叫ListNode,顾名思义表示的是链表的节点。它当中有两个成员变量,一个是int型的val,还有一个是ListNode指针。这里的val存储的是一个0-9的整数,表示某一个整数的其中一位,这里的指针自然是用来指向下一个节点的。

我们再来看下我们要实现的函数:

ListNode* addTwoNumbers(ListNode* l1, ListNode* l2)

传入的参数有两个,分别是两个链表的头指针,要返回的结果也是一个指针。是我们生成的新链表的头指针。

所以我们要做的事情有两个,一个是遍历l1l2这两个链表,第二个是把其中的数相加,生成一个新的链表,返回个新的链表的头指针。

链表不像数组,我们无法知道确定的长度,只能使用while循环来遍历,从头结点一位一位移动,当遍历到空指针时停止。在这题里我们需要遍历两个链表,所以循环条件应该这么写:

while (l1 != nullptr || l2 != nullptr) {
    // todo
}

遍历链表之后, 剩下的就简单了,就是完成一个加法。到这个时候,我们会发现链表逆序存储是非常有好处的。因为我们拿到的每一个元素它的位置是确定的,第一个拿到的一定是个位,第二个拿到的是十位。如果我们链表是正序存储,我们在知道链表长度之前,是不知道第一位到底是哪一位的。

所以表面上看逆序存储的链表好像有点麻烦,其实是替我们简化了问题。

最后,我们只需要注意一下加法的进位, 很容易写出代码:

class Solution {
public:
    ListNode* addTwoNumbers(ListNode* l1, ListNode* l2) {
        ListNode* ret = new ListNode();
        ListNode* pnt = ret;
        bool carry = false;
        while (l1 != nullptr || l2 != nullptr || carry) {
            int cur = 0;
            if (l1 != nullptr) {
                cur += l1->val;
                l1 = l1->next;
            }
            if (l2 != nullptr) {
                cur += l2->val;
                l2 = l2->next;
            }
            if (carry) {
                cur ++;
            }
            if (cur >= 10) {
                cur -= 10;
                carry = true;
            }else {
                carry = false;
            }
            pnt->next = new ListNode(cur);
            pnt = pnt->next;
        }
        return ret->next;
    }
};

关于进位的处理没什么好说的,唯一要注意一下的就是while循环当中的条件,多了一个是否进位的判断。这是对最高位发生进位时的处理,否则会导致最高位的进位丢失。

只要注意到这个trick,并且了解链表基本的使用,这道题也就迎刃而解了,是不是很简单呢?

好了,关于这题就聊到这里,感谢大家的阅读。