一次并发插入死锁的惨痛“教训”,我才清楚MySQL这些锁知识

1,106 阅读5分钟

最近遇到一个由于唯一性索引,导致并发插入产生死锁的场景,在分析死锁产生的原因时,发现这一块还挺有意思的,涉及到MySql中不少的知识点,特此总结记录一下。

一次并发插入死锁带来的“教训”,我才清楚这些MySQL锁知识

一、MySql常见的锁

谈到mysql的锁,可以说的就比较多了,比如行锁、表锁、页锁、元数据锁等,当然我们这里没打算把所有的都细列出来,我们这里主要针对行锁、gap锁进行拓展,以方便分析第二节中,为什么并发插入同样的数据会产生死锁的问题

0. 锁分类

我们最常说的锁,可以区分为共享锁(S)和排它锁(X),在mysql的innodb引擎中,为了解决幻读问题,引入了gap锁以及next key lock;除此之外,还有一种意向锁的,比如插入意向锁

本文将主要介绍的以下几种锁

  • 行锁(record lock): 请注意它是针对索引的锁(所以如果没有索引时,最终行锁就会导致整个表都会被锁住)
  • 共享锁(S Lock): 也叫读锁,共享锁之间不会相互阻塞(顾名思义)
  • 排它锁(X Lock): 也叫写锁,排它锁一次只能有一个session(或者说事务?)持有
  • 间隙锁(gap lock): 针对索引之间的间隙
  • Next-key锁(Next-key lock):可以简单理解为行锁 + 间隙锁

上面虽然介绍了几种锁的基本定义,但是什么时候是行锁,怎样获取共享锁,排它锁又是在哪些场景下会产生呢?gap lock/next key lock又是怎样解决幻读的呢?

下面所有的都是基于mysql5.7.22 innodb引擎,rr隔离级别进行说明

1.共享锁与排它锁

下表介绍我们的实际使用的sql中,是否会使用锁,以及会产生什么锁

共享锁与排他锁区分

一次并发插入死锁带来的“教训”,我才清楚这些MySQL锁知识

2. 行锁、表锁、gap锁、next-key锁区分

这几个的区分,主要就是看我们最终锁住的效果,比如

  • 没有索引,加S/X锁最终都是锁整表 (为啥?因为锁是针对索引而言的)
  • 根据主键/唯一键锁定确定的记录:行锁
  • 普通索引或者范围查询:gap lock / next key lock

行锁和gap锁之间最大的区别是:

  • 行锁针对确定的记录
  • 间隙锁是两个确定记录之间的范围; next key lock则是除了间隙还包括确定的记录

3. 实例演示

看上面的两个说明,自然就想在实际的case中操刀分析一下,不同的sql会产生什么样的锁效果

  • 针对表中一条确定的记录加X锁,是只有行锁嘛?
  • 针对表中多条确定的记录加X锁,又会怎样?
  • 针对表中一条不存在的记录加X锁,会有锁产生吗?如果是gap锁,那区间怎么定?
  • 针对范围加X锁,产生的gap锁范围怎么确定呢?

在分析上面几种case之前,我们得先有一个概念,锁是针对索引而言的,这一点非常非常重要

其次不同的索引,我们需要分别进行测试(其实就是唯一索引与普通索引)

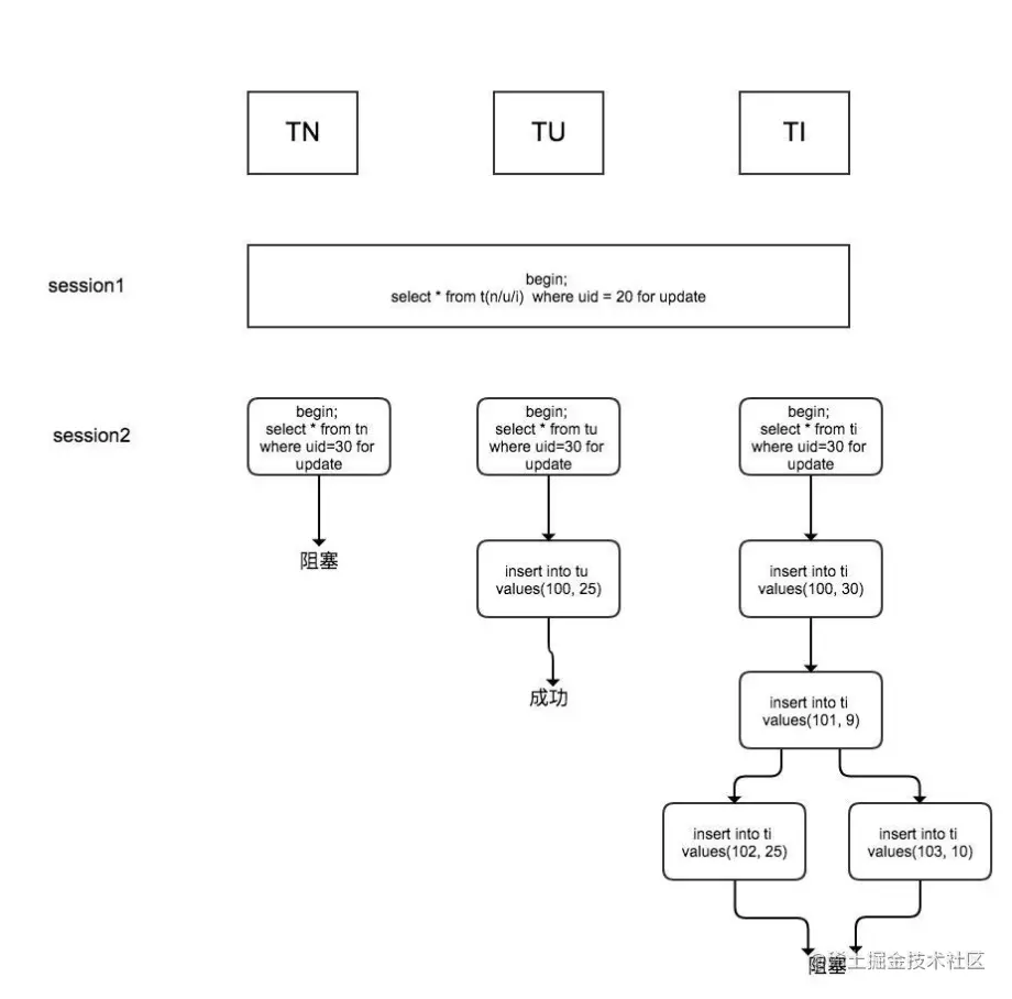
3.1 表准备

接下来针对上面的四种场景,设计我们的测试用例,首先我们准备三张表

  • 无索引表 TN
  • 唯一索引表 TU
  • 普通索引表 TI

对应的表结构和初始化数据如下

CREATE TABLE `tn` (
  `id` int(11) unsigned NOT NULL,
  `uid` int(11) unsigned NOT NULL
) ENGINE=InnoDB;

CREATE TABLE `tu` (
  `id` int(11) unsigned NOT NULL AUTO_INCREMENT,
  `uid` int(11) unsigned NOT NULL,
  PRIMARY KEY (`id`),
  UNIQUE KEY `u_uid` (`uid`)
) ENGINE=InnoDB;

CREATE TABLE `ti` (
  `id` int(11) unsigned NOT NULL AUTO_INCREMENT,
  `uid` int(11) unsigned NOT NULL,
  PRIMARY KEY (`id`),
  KEY `u_uid` (`uid`)
) ENGINE=InnoDB;


INSERT INTO `tn` (`id`, `uid`) VALUES (1, 10), (5, 20), (10, 30);
INSERT INTO `tu` (`id`, `uid`) VALUES (1, 10), (5, 20), (10, 30);
INSERT INTO `ti` (`id`, `uid`) VALUES (1, 10), (5, 20), (10, 30);

3.2 精确匹配

即我们的sql可以精确命中某条记录时,锁的情况如下:

一次并发插入死锁带来的“教训”,我才清楚这些MySQL锁知识

请注意上面的结论,无索引时锁全表好理解,但是普通索引的TI表,居然还有一个[10, 30)的gap锁就有点超乎我们的想象了;

接下来我们验证一下

一次并发插入死锁带来的“教训”,我才清楚这些MySQL锁知识

上图基本流程如下:

一次并发插入死锁带来的“教训”,我才清楚这些MySQL锁知识

从上面的实测也可以看出,普通索引下添加x锁,居然会加一个gap锁,而且这个gap区间是前一个记录(并包含它),到下一个记录

如 uid = 20, 前后两个记录为(1, 10), (10, 30)

  • gap lock: 范围为 [10, 30)
  • 因此无法插入uid=[10,30)
  • 注意,uid=10上有gap锁只是不能插入记录,但是加X锁是没有问题的(有兴趣的可以测试一下)

3.3 精确查询未匹配

当我们锁的记录不存在时,锁情况如下:

一次并发插入死锁带来的“教训”,我才清楚这些MySQL锁知识

实测case如下(TN省略,锁全表的没啥测试必要性)

基本流程就不画图了,上面图中已经有文字描述了

一次并发插入死锁带来的“教训”,我才清楚这些MySQL锁知识

从上面的测试也可以看出,uid=30没有被锁住,这里只在uid=(20, 30)这一区间添加了gap锁

唯一索引与普通索引表现一致,会阻塞insert的插入意向锁(后面说这个东西)

3.4 范围查询

当我们锁一段区间时,锁的情况如下:

一次并发插入死锁带来的“教训”,我才清楚这些MySQL锁知识

一次并发插入死锁带来的“教训”,我才清楚这些MySQL锁知识

简单来说,范围查询时,添加next key lock,根据我们的查询条件,找到最左边和最右边的记录区间

如 uid > 15 and uid < 25,找到的记录是(1, 10), (10, 30)

  • gap锁为(10, 30)
  • next key lock会为右边添加行锁,即uid=30加X锁
  • 因此针对uid=30记录加锁会被阻塞(但是针对uid=28,29加x锁则不会被阻塞,插入会,有兴趣的小伙伴可以实测一下)

说明:范围加x锁时,可能锁住不在这个区间的记录,一不小心可能导致死锁哦

3.5 小结

在RR隔离级别中,我们一般认为可以产生锁的语句为:

  • SELECT ... FOR UPDATE: X锁
  • SELECT ... LOCK IN SHARE MODE: S锁
  • update/delete: X锁

一次并发插入死锁带来的“教训”,我才清楚这些MySQL锁知识

| 普通索引 | 精确匹配,且命中 | 行锁 + gap lock (上一个记录和下个记录区间,左闭右开,左边记录非行锁) | 普通索引 | 精确匹配,未命中 | gap lock | | 普通索引 | 范围查询 | next key lock |

4. 锁冲突

上面介绍了不同场景下会产生什么样的锁,但是看完之后会有一个疑问,针对行锁其他会话竞争的时候,可以按照X/S锁的规则来,但是这个GAP LOCK貌似只针对insert有效,insert除了加X锁之外是不是还有其他的特殊逻辑?

4.1 插入意向锁

插入意向锁其实是一种特殊的 gap lock,但是它不会阻塞其他锁。假设存在值为 4 和 7 的索引记录,尝试插入值 5 和 6 的两个事务在获取插入行上的排它锁之前使用插入意向锁锁定间隙,即在(4,7)上加 gap lock,但是这两个事务不会互相冲突等待;但是如果这个区间存在gap lock,则会被阻塞;如果多个事务插入相同数据导致唯一冲突,则在重复的索引记录上加读锁

简单来说,它的属性为:

  • 它不会阻塞其他任何锁;
  • 它本身仅会被 gap lock 阻塞

其次一个重要知识点:

  • 通常insert语句,加的是行锁,排它锁

  • 在insert之前,先通过插入意向锁,判断是否可以插入(仅会被gap lock阻塞)

  • 当插入唯一冲突时,在重复索引上添加读锁

  • 原因如下:

  • 事务1 插入成功未提交,获取了排它锁,但是事务1最终可能会回滚,所以其他重复插入事务不应该直接失败,这个时候他们改为申请读锁(疑问点:为什么要改成读锁呢?)

4.2 锁冲突矩阵

简单版矩阵

一次并发插入死锁带来的“教训”,我才清楚这些MySQL锁知识

当我们将gap lock(间隙锁), next key lock(next-key锁), Insert Intention lock(插入意向锁)也加入矩阵时,就会复杂很多了

一次并发插入死锁带来的“教训”,我才清楚这些MySQL锁知识

说明:

  • not gap: 行锁
  • gap: gap lock
  • next-key: gap + 行锁

小结:

针对上面的矩阵,理解下面几个原则即可推导上面矩阵

  • gap lock只会与插入意向锁冲突
  • X行锁会与行锁冲突
  • next key lock: 行锁 + gap锁 锁区间内,插入冲突; 行锁的X锁冲突

二、并发插入死锁分析

上面属于基本知识点,接下来我们看一个实际导致死锁的case

  • 并发插入相同记录导致死锁

0. 表准备

创建一个最简单最基础的表,用于演示

CREATE TABLE `t` (
  `id` int(11) unsigned NOT NULL AUTO_INCREMENT,
  PRIMARY KEY (`id`)
) ENGINE=InnoDB AUTO_INCREMENT=11 DEFAULT CHARSET=utf8;

INSERT INTO `t` (`id`) VALUES (1);

1. 事务回滚的死锁问题

场景复现:

step1:

-- session1: 
begin; insert into t values (2);

-- session2:
begin; insert into t values (2);
-- 阻塞

-- session3:
begin; insert into t values (2);
-- 阻塞

step2:

-- session1:
rollback;

一次并发插入死锁带来的“教训”,我才清楚这些MySQL锁知识

原因分析:

死锁日志查看

SHOW ENGINE INNODB STATUS;

一次并发插入死锁带来的“教训”,我才清楚这些MySQL锁知识

step1:

  • session1: 插入(id=2),会添加一个X + Next Lock锁
  • session2/3: 插入(id=2),插入意向锁被阻塞,改为持有S + Next Lock锁

step2:

  • session1: 回滚,释放X锁
  • session2/3: 竞争X锁,只有对方释放S锁,才能竞争成功;相互等待,导致死锁

2. delete导致死锁问题

和前面操作基本一致,只是第一个会话是删除记录

step1:

-- session1: 
begin; delete from t where id=1;

-- session2:
begin; insert into t values (1);
-- 阻塞

-- session3:
begin; insert into t values (1);
-- 阻塞

step2:

-- session1:
commit;

一次并发插入死锁带来的“教训”,我才清楚这些MySQL锁知识

原因分析和前面基本一致

一次并发插入死锁带来的“教训”,我才清楚这些MySQL锁知识

3. insert加锁逻辑

insert中对唯一索引的加锁逻辑

  1. 先做UK冲突检测,如果存在目标行,先对目标行加S Next Key Lock(该记录在等待期间被其他事务删除,此锁被同时删除)
  2. 如果1成功,对对应行加X + 插入意向锁
  3. 如果2成功,插入记录,并对记录加X + 行锁(有可能是隐式锁)

根据上面这个的逻辑,那么就会有一个有意思的死锁场景

step1:

-- session1
begin; delete from t where id = 1;


-- session2
begin; delete from t where id = 1;

step2:

-- session1
insert into t values(1)

一次并发插入死锁带来的“教训”,我才清楚这些MySQL锁知识

对应的死锁日志

一次并发插入死锁带来的“教训”,我才清楚这些MySQL锁知识

关于这个场景详情博文可以参考:记录一次Mysql死锁排查过程

4. 怎么避免死锁呢?

  • 将大事务拆成小事务
  • 添加合理的索引,走索引避免为每一行加锁,降低死锁的概率
  • 避免业务上的循环等待(如加分布式锁之类的)
  • 降低事务隔离级别(如RR -> RC 当然不建议这么干)
  • 并发插入时使用replace/on duplicate也可以避免死锁

三、总结

尽信书则不如,以上内容,纯属一家之言,因个人能力有限,难免有疏漏和错误之处,如发现bug或者有更好的建议,欢迎批评指正,不吝感激。