2021通过Vue2.x对比学习Vue3.x(持续更新)

927 阅读11分钟

写在前面

小知识,大挑战!本文正在参与“程序员必备小知识”创作活动。

一、前言

Vue3.x从2020年9月18日发布第一个One Piece版本,到现在一直在更新优化;中文版的官方文档也已经放出;那么作为终端用户的我们来看下Vue3.x新增了哪些功能和特性。今天小编就带大家通过和Vue2.x的对比一起来学习入门。

注意: Vue3.x 是兼容 Vue2.x 版本的,也就是说我们再日常工作中 可以在 Vue3.x 中使用 Vue2.x 的相关语法 但是当你真正开始使用 Vue3 写项目时 你会发现他比 Vue2.x 方便很多

二、Vue3.x优点

  • Performance:性能优化
  • Tree-shaking support:支持摇树优化
  • Composition API:组合API
  • Fragment,Teleport,Suspense:新增的组件
  • Better TypeScript support:更好的TypeScript支持
  • Custom Renderer API:自定义渲染器

三、环境要求

  • Node.js 版本 >= 12.0.0

四、包管理器

包管理器它可以让你使用并分享 全世界开发者的(例如 JavaScript)代码常用的有以下几种:

4.1 [npm]

4.2 yarn

  • 稳定版: v1.22.4
  • Node 版本支持:  ^4.8.0 || ^5.7.0 || ^6.2.2 || >=8.0.0
  • 安装方式:在 Windows 系统中有三种安装 Yarn 的方式

4.3 [pnpm]

4.4 [yi]

五、脚手架

脚手架作为项目工程创建的入口,可快速创建标准的Vue项目,下面从脚手架的按照方面加以说明。

5.1 Vue2.x

  1. 全局安装Vue2.x脚手架
yarn global add vue/cli
# 或
npm install -g vue/cli

5.2 Vue3.x

  1. 全局安装Vue3.x脚手架
yarn global add @vue/cli
# OR 
yarn global add @vue/cli@next
# 或
npm install -g @vue/cli
  1. 然后在 Vue 项目中运行
vue upgrade --next
  1. 项目创建
vue create my-project
  1. 配置项选择
Vue CLI v5.0.0-beta.7
? Please pick a preset: (Use arrow keys)
> ts-admin ([Vue 2] less, babel, typescript, pwa, router, vuex, eslint, unit-jest)
  vue3-ts-admin ([Vue 2] typescript, pwa, router, vuex, eslint)
  Default ([Vue 2] babel, eslint)
  Default (Vue 3) ([Vue 3] babel, eslint)
  Manually select features
  1. 选择 Manually select features
Vue CLI v5.0.0-beta.7
? Please pick a preset: Manually select features
? Check the features needed for your project:
 (*) Choose Vue version
 (*) Babel
 (*) TypeScript
 (*) Progressive Web App (PWA) Support
 (*) Router
 (*) Vuex
 (*) CSS Pre-processors
 (*) Linter / Formatter
 (*) Unit Testing
 (*) E2E Testing
  1. Choose Vue version
Vue CLI v5.0.0-beta.7
? Please pick a preset: Manually select features
? Check the features needed for your project: Choose Vue version, Babel, TS, PWA, Router, Vuex, CSS Pre-processors, Lint
er, Unit, E2E
? Choose a version of Vue.js that you want to start the project with
  2.x
> 3.x
  1. Use class-style component syntax?
Vue CLI v5.0.0-beta.7
? Please pick a preset: Manually select features
? Check the features needed for your project: Choose Vue version, Babel, TS, PWA, Router, Vuex, CSS Pre-processors, Lint
er, Unit, E2E
? Choose a version of Vue.js that you want to start the project with 3.x
? Use class-style component syntax? (y/N)
  1. babel
Vue CLI v5.0.0-beta.7
? Please pick a preset: Manually select features
? Check the features needed for your project: Choose Vue version, Babel, TS, PWA, Router, Vuex, CSS Pre-processors, Lint
er, Unit, E2E
? Choose a version of Vue.js that you want to start the project with 3.x
? Use class-style component syntax? Yes
? Use Babel alongside TypeScript (required for modern mode, auto-detected polyfills, transpiling JSX)? (Y/n)
  1. Use history mode for router?
Vue CLI v5.0.0-beta.7
? Please pick a preset: Manually select features
? Check the features needed for your project: Choose Vue version, Babel, TS, PWA, Router, Vuex, CSS Pre-processors, Lint
er, Unit, E2E
? Choose a version of Vue.js that you want to start the project with 3.x
? Use class-style component syntax? Yes
? Use Babel alongside TypeScript (required for modern mode, auto-detected polyfills, transpiling JSX)? Yes
? Use history mode for router? (Requires proper server setup for index fallback in production) (Y/n)

  1. Pick a CSS pre-processor
Vue CLI v5.0.0-beta.7
? Please pick a preset: Manually select features
? Check the features needed for your project: Choose Vue version, Babel, TS, PWA, Router, Vuex, CSS Pre-processors, Lint
er, Unit, E2E
? Choose a version of Vue.js that you want to start the project with 3.x
? Use class-style component syntax? Yes
? Use Babel alongside TypeScript (required for modern mode, auto-detected polyfills, transpiling JSX)? Yes
? Use history mode for router? (Requires proper server setup for index fallback in production) Yes
? Pick a CSS pre-processor (PostCSS, Autoprefixer and CSS Modules are supported by default): (Use arrow keys)
> Sass/SCSS (with dart-sass)
  Less
  Stylus
  1. Pick a linter / formatter config
Vue CLI v5.0.0-beta.7
? Please pick a preset: Manually select features
? Check the features needed for your project: Choose Vue version, Babel, TS, PWA, Router, Vuex, CSS Pre-processors, Lint
er, Unit, E2E
? Choose a version of Vue.js that you want to start the project with 3.x
? Use class-style component syntax? Yes
? Use Babel alongside TypeScript (required for modern mode, auto-detected polyfills, transpiling JSX)? Yes
? Use history mode for router? (Requires proper server setup for index fallback in production) Yes
? Pick a CSS pre-processor (PostCSS, Autoprefixer and CSS Modules are supported by default): Less
? Pick a linter / formatter config:
  ESLint with error prevention only
  ESLint + Airbnb config
> ESLint + Standard config
  ESLint + Prettier

  1. Pick additional lint features
Vue CLI v5.0.0-beta.7
? Please pick a preset: Manually select features
? Check the features needed for your project: Choose Vue version, Babel, TS, PWA, Router, Vuex, CSS Pre-processors, Lint
er, Unit, E2E
? Choose a version of Vue.js that you want to start the project with 3.x
? Use class-style component syntax? Yes
? Use Babel alongside TypeScript (required for modern mode, auto-detected polyfills, transpiling JSX)? Yes
? Use history mode for router? (Requires proper server setup for index fallback in production) Yes
? Pick a CSS pre-processor (PostCSS, Autoprefixer and CSS Modules are supported by default): Less
? Pick a linter / formatter config: Standard
? Pick additional lint features: (Press <space> to select, <a> to toggle all, <i> to invert selection)
>(*) Lint on save
 ( ) Lint and fix on commit
  1. Pick a unit testing solution
Vue CLI v5.0.0-beta.7
? Please pick a preset: Manually select features
? Check the features needed for your project: Choose Vue version, Babel, TS, PWA, Router, Vuex, CSS Pre-processors, Lint
er, Unit, E2E
? Choose a version of Vue.js that you want to start the project with 3.x
? Use class-style component syntax? Yes
? Use Babel alongside TypeScript (required for modern mode, auto-detected polyfills, transpiling JSX)? Yes
? Use history mode for router? (Requires proper server setup for index fallback in production) Yes
? Pick a CSS pre-processor (PostCSS, Autoprefixer and CSS Modules are supported by default): Less
? Pick a linter / formatter config: Standard
? Pick additional lint features: Lint on save, Lint and fix on commit
? Pick a unit testing solution: (Use arrow keys)
> Jest
  Mocha + Chai

  1. Cypress
Vue CLI v5.0.0-beta.7
? Please pick a preset: Manually select features
? Check the features needed for your project: Choose Vue version, Babel, TS, PWA, Router, Vuex, CSS Pre-processors, Lint
er, Unit, E2E
? Choose a version of Vue.js that you want to start the project with 3.x
? Use class-style component syntax? Yes
? Use Babel alongside TypeScript (required for modern mode, auto-detected polyfills, transpiling JSX)? Yes
? Use history mode for router? (Requires proper server setup for index fallback in production) Yes
? Pick a CSS pre-processor (PostCSS, Autoprefixer and CSS Modules are supported by default): Less
? Pick a linter / formatter config: Standard
? Pick additional lint features: Lint on save, Lint and fix on commit
? Pick a unit testing solution: Jest
? Pick an E2E testing solution: (Use arrow keys)
> Cypress (Test in Chrome, Firefox, MS Edge, and Electron)
  Nightwatch (WebDriver-based)
  WebdriverIO (WebDriver/DevTools based)
  1. Where do you prefer placing config for Babel, ESLint, etc.?
Vue CLI v5.0.0-beta.7
? Please pick a preset: Manually select features
? Check the features needed for your project: Choose Vue version, Babel, TS, PWA, Router, Vuex, CSS Pre-processors, Lint
er, Unit, E2E
? Choose a version of Vue.js that you want to start the project with 3.x
? Use class-style component syntax? Yes
? Use Babel alongside TypeScript (required for modern mode, auto-detected polyfills, transpiling JSX)? Yes
? Use history mode for router? (Requires proper server setup for index fallback in production) Yes
? Pick a CSS pre-processor (PostCSS, Autoprefixer and CSS Modules are supported by default): Less
? Pick a linter / formatter config: Standard
? Pick additional lint features: Lint on save, Lint and fix on commit
? Pick a unit testing solution: Jest
? Pick an E2E testing solution: Cypress
? Where do you prefer placing config for Babel, ESLint, etc.? (Use arrow keys)
> In dedicated config files
  In package.json

  1. Save preset as
Vue CLI v5.0.0-beta.7
? Please pick a preset: Manually select features
? Check the features needed for your project: Choose Vue version, Babel, TS, PWA, Router, Vuex, CSS Pre-processors, Lint
er, Unit, E2E
? Choose a version of Vue.js that you want to start the project with 3.x
? Use class-style component syntax? Yes
? Use Babel alongside TypeScript (required for modern mode, auto-detected polyfills, transpiling JSX)? Yes
? Use history mode for router? (Requires proper server setup for index fallback in production) Yes
? Pick a CSS pre-processor (PostCSS, Autoprefixer and CSS Modules are supported by default): Less
? Pick a linter / formatter config: Standard
? Pick additional lint features: Lint on save, Lint and fix on commit
? Pick a unit testing solution: Jest
? Pick an E2E testing solution: Cypress
? Where do you prefer placing config for Babel, ESLint, etc.? In dedicated config files
? Save this as a preset for future projects? Yes
? Save preset as: my-project

说明

Vue3.x 可以创建Vue2.x项目

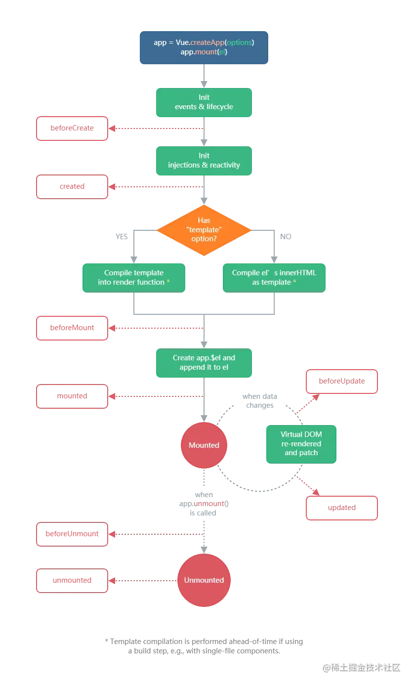
六、生命周期

在vue3.x中,新增了一个setup生命周期函数,setup执行的时机是在beforeCreate生命函数之前执行,因此在这个函数中是不能通过this来获取实例的;同时为了命名的统一,将beforeDestroy改名为beforeUnmountdestroyed改名为unmounted

6.1 Vue2.x

生命周期图示 image.png 生命周期

  • beforeCreate:
  • created
  • beforeMount
  • mounted
  • beforeUpdate
  • updated
  • beforeDestroy
  • destroyed
  • errorCaptured

6.2 Vue3.x

生命周期图示 image.png 生命周期

  • setup
  • onBeforeMount
  • onMounted
  • onBeforeUpdate
  • onUpdated
  • onBeforeUnmount
  • onUnmounted
  • onErrorCaptured

6.3 对照表

| 2.0 周期名称 | 3.0 周期名称 | 说明 | | beforeCreate | setup | 组件创建之前 | | created | setup | 组件创建完成 | | beforeMount | onBeforeMount | 组件挂载之前 | | mounted | onMounted | 组件挂载完成 | | beforeUpdate | onBeforeUpdate | 数据更新,虚拟 DOM 打补丁之前 | | updated | onUpdated | 数据更新,虚拟 DOM 渲染完成 | | beforeDestroy | onBeforeUnmount| 组件销毁之前 | | destroyed | onUnmounted | 组件销毁后 |

生命周期Vue2.xVue3.x说明
setupNYbeforeCreate、created由setup()代替
beforeCreateYsetup在实例初始化之后,数据观测 (data observer) 和 event/watcher 事件配置之前执行,此时组件实例还未创建,通常用于插件开发中执行一些初始化任务
createdYsetup组件实例已经创建完成,并配置了数据观测 (data observer),property 和方法的运算,watch/event 事件回调。但是还没有挂载DOM,此阶段可用于异步数据获取
beforeMountYonBeforeMount在挂载开始之前被调用:相关的 render 函数首次被调用
mountedYonMounted组件实例被挂载后完成,DOM已创建,此阶段可用于访问数据和DOM元素,但不会保证所有子组件都一起被挂载。如果您希望整个视图都完成渲染可以在 mounted 内部使用 vm.$nextTick
beforeUpdateYonBeforeUpdate数据更新前调用,可用于获取更新前的状态。可在这里 手动移除已经添加的事件监听器
updatedYonUpdated此函数执行的时候。DOM已经更新。updated 不会保证所有的子组件也都一起被重绘。如果你希望等到整个视图都重绘完毕,可以在 updated 里使用 vm.$nextTick
beforeDestroyYonBeforeUnmount实例销毁之前调用。在这一步,实例仍然完全可用,此时可以取消定时器和订阅事件
destroyedYonUnmounted卸载组件实例后调用。调用此钩子时,组件实例的所有指令都被解除绑定,所有事件侦听器都被移除,所有子组件实例被卸载
errorCapturedYonErrorCaptured错误时调用

注意

  1. vue3.x的生命周期执行发生在vue2.x生命周期的前面
  2. setup这个生命周期发生在beforeCreatecreated之前
  3. 两种形式的生命周期函数是可以共存,它们都会被执行

6.4 代码案例

<script lang="ts">
import { Options, Vue } from 'vue-class-component'
import { 
    onBeforeMount, 
    onMounted, 
    onBeforeUpdate, 
    onUpdated, 
    onBeforeUnmount, 
    onUnmounted, 
    reactive, 
    ref } from 'vue'
import HelloWorld from '@/components/HelloWorld.vue' // @ is an alias to /src

@Options({
  props: {
    msg: String
  },
  components: {
    HelloWorld
  }
})
export default class Home extends Vue {
  setup ():void {
  
     console.log("类似于created")
    //  挂载的生命周期
    onBeforeMount(() => {
      console.log('Vue3.0类似于beforeMount ')
    })

    onMounted(() => {
      console.log('Vue3.0类似于mounted ')
    })

    //   跟新阶段的生命周期
    onBeforeUpdate(() => {
      console.log('Vue3.0类似于beforeUpdate ')
    })

    onUpdated(() => {
      console.log('Vue3.0类似于 updated  ')
    })

    // 销毁阶段生命周期
    onBeforeUnmount(() => {
      console.log('Vue3.0类似beforeDestory ')
    })

    onUnmounted(() => {
      console.log('Vue3.0类似于destoryed')
    })
  }

  beforeCreate (): void {
    console.log('vue2.0 beforeCreate')
  }

  created ():void {
    console.log('vue2.0 created')
  }

  beforeMount ():void {
    console.log('vue2.0 beforeMount')
  }

  mounted ():void {
    console.log('vue2.0 mounted')
  }

  beforeUpdate ():void {
    console.log('vue2.0 beforeUpdate')
  }

  updated ():void {
    console.log('vue2.0 updated')
  }

  beforeUnmount ():void {
    console.log('vue2.0 beforeDestroy')
  }

  // destroyed==> unmounted
  unmounted ():void {
    console.log('vue2.0 destroyed')
  }
}
</script>

同时,vue3新增了生命周期钩子,我们可以通过在生命周期函数前加on来访问组件的生命周期,我们可以使用以下生命周期钩子:

  • onBeforeMount
  • onMounted
  • onBeforeUpdate
  • onUpdated
  • onBeforeUnmount
  • onUnmounted
  • onErrorCaptured
  • onRenderTracked
  • onRenderTriggered

我们在setup中挂载生命周期钩子,当执行到对应的生命周期时,就调用对应的钩子函数:

import { onBeforeMount, onMounted } from "vue";
export default {
  setup() {
    onBeforeMount(() => {
      // beforeMount代码执行
    });
    onMounted(() => {
      // mounted代码执行
    });
  },
}

七、 Vue3.x新增功能

7.1 响应式API

  • Vue3.x中新增reactive相当于Vue2.x中的Vue.observable
  • reactive函数只接收objectarray等复杂数据类型
  • ref创建基本数据类型,比如字符串和数值等

    reactive主要负责复杂数据结构,而ref主要处理基本数据结构;但是ref本身也是能处理对象和数组的:

  1. 使用reactive来为JS对象创建响应式状态
import { reactive, toRefs } from "vue";
const user = reactive({
  name: 'kuaizhidao',
  age: 6,
});
user.name = '快智岛'
  1. 对于一些基本数据类型,比如字符串和数值等,我们想要让它变成响应式,也可以通过reactive函数创建对象的方式,但是Vue3.x提供了另一个函数ref
import { ref } from "vue";
const num = ref(0);
const str = ref("");
const bool = ref(true);
 
num.value++;
console.log(num.value);
 
str.value = "new val";
console.log(str.value);
 
bool.value = false;
console.log(male.value);

ref返回的响应式对象是只包含一个名为value参数的RefImpl对象,在js中获取和修改都是通过它的value属性;但是在模板中被渲染时,自动展开内部的值,因此不需要在模板中追加.value

<template>
  <div>
    <span>{{ count }}</span>
    <button @click="count ++">Increment count</button>
  </div>
</template>
 
<script>
  import { ref } from 'vue'
  export default {
    setup() {
      const count = ref(0)
      return {
        count
      }
    }
  }
</script>
  1. ref处理对象和数组
import { ref } from "vue";

// 处理对象
const obj = ref({
  name: "kuaizhidao",
  age: 6,
});
setTimeout(() => {
  obj.value.name = "快智岛";
}, 1000);
 
// 处理数组
const list = ref([1, 2, 3, 4, 6]);
setTimeout(() => {
  list.value.push(7);
}, 2000);

7.2 装饰器(decorators)

Vue Class Component是一个可以让你使用Class风格语法编写Vue组件的库.

1. Class 组件

@Component 装饰器可以让你能创建一个基于Class的Vue组件:

<template>
  <div>{{ message }}</div>
</template>

<script>
import Vue from 'vue'
import Component from 'vue-class-component'

// HelloWorld class will be a Vue component
@Component
export default class Kuaizhidao extends Vue {}
</script>

2. Data

使用Class属性来初始化 data

<template>
  <div>{{ message }}</div>
</template>

<script>
import Vue from 'vue'
import Component from 'vue-class-component'

@Component
export default class HelloWorld extends Vue {
  // 定义 component 的 data
  message = 'Hello World!'
}
</script>

The above component renders 上面的组件会在<div>中的组件data message中渲染Hello World!

注意如果初始化的值是 undefined, Class属性将不是响应式的, 意思就是当其发生修改后, 将不会被侦测到:

<template>
  <div>{{ message }}</div>
</template>

<script>
import Vue from 'vue'
import Component from 'vue-class-component'

@Component
export default class HelloWorld extends Vue {
  // `message` 将不是响应式数据
  message = undefined
}
<script>

为了防止这种情况, 你需要使用 null 来赋值, 或者使用 data 钩子来代替:

import Vue from 'vue'
import Component from 'vue-class-component'

@Component
export default class HelloWorld extends Vue {
  // `message` 将是响应式
  message = null

  data() {
    return {
      // `name` 将是响应式的, 因为在data钩子里
      name: undefined
    }
  }
}

3. Methods

组件 methods 将直接定义在Class方法属性中

<template>
  <button v-on:click="handleOK">Click</button>
</template>

<script>
import Vue from 'vue'
import Component from 'vue-class-component'

@Component
export default class HelloWorld extends Vue {
  // 定义一个组件方法
  handleOK() {
    console.log('Hello World!')
  }
}
</script>

4. Computed Properties

计算属性可以通过Class属性的 getter / setter 定义

<template>
  <input v-model="name">
</template>

<script>
import Vue from 'vue'
import Component from 'vue-class-component'

@Component
export default class HelloWorld extends Vue {
  firstName = 'Kuai'
  lastName = 'zhidao'

  // 定义计算属性的 getter
  get name() {
    return this.firstName + ' ' + this.lastName
  }

  // 定义计算属性的 setter
  set name(value) {
    const splitted = value.split(' ')
    this.firstName = splitted[0]
    this.lastName = splitted[1] || ''
  }
}
</script>

5. Hooks

datarender 以及所有Vue生命周期钩子可以直接在Class属性方法中直接定义, 但是你不能在实例本身上调用他们. 当定义自定义方法时, 你应该回避这些保留名

import Vue from 'vue'
import Component from 'vue-class-component'

@Component
export default class HelloWorld extends Vue {
  // 定义生命周七钩子函数
  mounted() {
    console.log('mounted')
  }

  // 定义渲染函数
  render() {
    return <div>Hello World!</div>
  }
}

八、Options API 和 Composition API区别

Options API约定了我们该在哪个位置做什么事,在一定程度上也强制我们进行了代码分割。现在用 Composition API,不再这么约定了,代码组织非常灵活,我们的控制代码写在setup 里面即可。

  • setup>beforeCreate(表示组件刚刚被创建出来,组件的datamethods还没有初始化好)>created(表示组件刚刚被创建出来,并且组件的datamethods已经初始化好)
  • setup函数是 Composition API(组合API)的入口
  • 由于在执行 setup函数的时候,还没有执行 created 生命周期方法,所以在setup函数中,无法使用 data methods 的变量和方法
  • setup中没有this,由于我们不能在 setup函数中使用 datamethods,所以 Vue 为了避免我们错误的使用,直接将 setup函数中的this修改成了 undefined
  • setup函数中定义的变量和方法最后都是需要 return 出去的 不然无法再模板中使用
  • setup函数只能是同步的不能是异步的 | Options API | Composition API |说明| | --- | --- | --- | | props 里面设置接收参数 |Composition API不再约定 |控制代码写在 setup 里面即可| | data 里面设置变量 | Composition API不再约定 | | | computed 里面设置计算属性|Composition API不再约定|| | watch 里面设置监听属性 | Composition API不再约定 | | |methods 里面设置事件方法 | Composition API不再约定 | |

九、 学习网址