C++20 feature

1,679 阅读19分钟

新增关键字(keywords)

concept
requires
constinit
consteval
co_await
co_return
co_yield
char8_t

模块(Modules)

优点:
1)没有头文件;
2)声明实现仍然可分离, 但非必要;
3)可以显式指定导出哪些类或函数;
4)不需要头文件重复引入宏 (include guards);
5)模块之间名称可以相同,并且不会冲突;
6)模块只处理一次, 编译更快 (头文件每次引入都需要处理);
7)预处理宏只在模块内有效;
8)模块的引入与引入顺序无关。

例子:
Module code (test.ixx)

// export module xxx.yyy.zzz
export module cpp20.test;

// Failed to import lib
//import std.core;
//import std.filesystem;

/////////////////////////////////////////////
// common export
export auto GetCommonString() {
    return "Welcome to learn C++20!";
}

auto GetSpecificString() {
    return "Welcome to learn C++20!";
}

// error.Because std::core has been not imported
//export std::string GetString() {
//    return "GetString.";
//}

/////////////////////////////////////////////

/////////////////////////////////////////////
// entirety export
export namespace test {
    auto GetTestString() {
        return "Test Test Test!!!";
    }

    template <typename T>
    T Sum(T t)
    {
        return t;
    }
    template <typename T, typename ...Args>
    T Sum(T one, Args ...args)
    {
        return one + Sum<T>(args...);
    }


    enum class ValueType
    {
        kBool=0,
        kChar,
        kInt,
        kFloat,
        kDouble,
    };
    
    template <typename T>
    T GetDataType(ValueType type) {
        switch (type)
        {
        using enum ValueType;
        case kBool:
            return true;
        case kChar:
            return 'A';
        case kInt:
            return 5;
        case kFloat:
            return 12.257902012398877;
        case kDouble:
            return 12.257902012398877;
        }
        return true;
    }

}// namespace test
/////////////////////////////////////////////

/////////////////////////////////////////////
// struct export
export namespace StructTest {
    struct Grade {
        int val = 0;
        int level = 5;
    };

    void AddVal(Grade& g, int num) {
        g.val += num;
        g.level += num;
    }
}// namespace StructTest
/////////////////////////////////////////////

Calling code (main.cpp)

import cpp20.test;

int main(int argc, char* argv[]) {
    auto ret1 = GetCommonString();
    //auto ret2 = GetSpecificString(); // error
    //auto ret2 = GetString(); // error

    using namespace test;
    auto ret3 = GetTestString();
    auto ret4 = Sum<int>(3, 4);
    auto ret5 = Sum<double>(3.14, 4.62, 9.14);

    auto ret6 = GetDataType<bool>(ValueType::kBool);
    auto ret7 = GetDataType<int>(ValueType::kInt);
    auto ret8 = GetDataType<char>(ValueType::kChar);


    StructTest::Grade grade;
    StructTest::AddVal(grade, 10);
    std::cout << grade.val << " | " << grade.level << std::endl;

    return 0;
}

总结
1)模块的命名可选择格式为:xxx.yyy.zzz
2)在MSVC编译器中,模块文件是.ixx,而不是.cpp。(.ixx文件后缀是MSVC编译器中默认的模块接口,C++ 模块接口单元)
3)普通函数的导出必须添加"export";否则,外部无法调用。也可以选择导出命名空间块。详情可参见上述的例子。
4)标准库core和文件系统filesystem,提供的函数无法被识别。可能是本人导入module配置操作有误吧!
5)模块当前支持基本数据类型,比如bool、int、float、char等。也支持结构与类的使用。
6)模块的定义没有头文件、不会重复编译输出、导入模块没有次序区别,因此建议模块的编写添加相应的命名空间,降低相同符号的可能性。

详情例子请参见:

C++20 模块
VS2019中关于module的配置
泛化之美--C++11可变模版参数的妙用

协程(Coroutines)

进程:操作系统资源分配的基本单元。调度涉及到用户空间和内核空间的切换,资源消耗较大。
线程:操作系统运行的基本单元。在同一个进程资源的框架下,实现抢占式多任务,相对进程,降低了执行单元切换的资源消耗。
协程:和线程非常类似。但是转变一个思路实现协作式多任务,由用户来实现协作式调度,即主动交出控制权(或称为用户态的线程)。

到底什么是协程?

简单来说,协程就是一种特殊的函数,它可以在函数执行到某个地方的时候暂停执行,返回给调用者或恢复者(可以有一个返回值),并允许随后从暂停的地方恢复继续执行。
请注意,这个暂停执行不是指将函数所在的线程暂停执行,而是单纯的暂停执行函数本身。
说白了,用处就是将“异步”风格的编程“同步”化。

C++20 协程的特点

1)不需要内部栈分配,仅需要一个调用栈的顶层桢。
2)协程运行过程中,需要使用关键词来控制运行过程(比如co_return)。
3)协程可能分配不同线程,触发资源竞争。
4)没有调度器,但是需要标准和编译器的支持。

协程的特点在于是一个线程执行,那和多线程相比,协程有何优势?
优点:
1)极高的执行效率:因为子程序切换不是线程切换,而是由程序自身控制,因此,没有线程切换的开销。和多线程比,线程数量越多,协程的性能优势就越明显。
2)不需要多线程的锁机制:因为只有一个线程,也不存在同时写变量冲突,在协程中控制共享资源不加锁,只需要判断状态就好了,所以执行效率比多线程高很多。

缺点:
1)无法利用多核资源:协程的本质是个单线程,它不能同时将单个CPU 的多个核用上,协程需要和进程配合才能运行在多CPU上。当然我们日常所编写的绝大部分应用都没有这个必要,除非是cpu密集型应用。
2)进行阻塞(Blocking)操作(如IO时)会阻塞掉整个程序。

协程中的关键字

co_wait: 挂起协程, 等待其它计算完成。
co_return: 从协程返回 (协程 return 禁止使用);
co_yield: 返回一个结果并且挂起当前的协程, 下一次调用继续协程的运行。
注意:上述的协程关键字只能在协程中使用。这也就意味着,在main函数中直接调用co_await xxxx(); 是不行的。

如何定义与使用协程?

先了解几个基本的概念:
1)一个线程只能有一个协程;
2)协程函数需要返回值是Promise;
3)协程的所有关键字必须在协程函数中使用;
4)在协程函数中可以按照同步的方式去调用异步函数,只需要将异步函数包装在Awaitable类中,使用co_wait关键字调用即可。

理解了以上概念后,就可以按照特定的规则创建和使用协程:
1)在一个线程中同一个时间只调用一个协程函数,即只有一个协程函数执行完毕了,再去调用另一个协程函数;
2)使用Awatiable类包装所有的异步函数,一个异步函数处理一请求中的一部分工作(比如执行一次SQL查询,或者执行一次http请求等);
3)在对应的协程函数中按照需要,通过增加co_wait关键字同步的调用这些异步函数。注意一个异步函数(包装好的Awaiable类)可以在多个协程函数中调用,协程函数可能在多个线程中被调用(虽然一个线程同一时间只调用一个协程函数),所以最好保证Awaiable类是线程安全的,避免出现需要加锁的情况;
4)在线程中通过调用不同的协程函数响应不同的请求。

协程一般需要定义三个东西:协程体(coroutine),协程承诺特征类型(Traits),await对象(await)。
C++20 协程模板:(仅供参考,非官方标准)

#include <thread>
#include <coroutine>
#include <functional>
#include <windows.h>

// 给协程体使用的承诺特征类型
struct  CoroutineTraits {        // 名称自定义 |Test|
    struct promise_type {        //名称必须为 |promise_type|
        // 必须实现此接口。(协程体被创建时被调用)
        auto get_return_object() {
            return CoroutineTraits{};
        };

        // 必须实现此接口, 返回值必须为awaitable类型。(get_return_object之后被调用)
        auto initial_suspend() {
            return std::suspend_never{};   // never表示继续运行
            //return std::suspend_always{}; // always表示协程挂起
        }

        // 必须实现此接口, 返回值必须为awaitable类型。(return_void之后被调用)
        // MSVC需要声明为noexcept,否则报错
        auto final_suspend() noexcept {
            return std::suspend_never{};
        }

        // 必须实现此接口, 用于处理协程函数内部抛出错误
        void unhandled_exception() {
            std::terminate();
        }

        // 如果协程函数内部无关键字co_return则必须实现此接口。(协程体执行完之后被调用)
        void return_void() {}

        // 注意:|return_void|和|return_value| 是互斥的。
        // 如果协程函数内部有关键字co_return则必须实现此接口。(协程体执行完之后被调用)
        //void return_value() {}

        // 如果协程函数内部有关键字co_yield则必须实现此接口, 返回值必须为awaitable类型
        auto yield_value(int value) {
            // _valu=value;     // 可对|value|做一些保存或其他处理
            return std::suspend_always{};
        }
    };
};

// 协程使用的await对象
struct CoroutineAwaitObj {  // 名称自定义 |CoroutineAwaitObj|
    // await是否已经计算完成,如果返回true,则co_await将直接在当前线程返回
    bool await_ready() const {
        return false;
    }

    // await对象计算完成之后返回结果
    std::string await_resume() const {
        return _result;
    }

    // await对象真正调异步执行的地方,异步完成之后通过handle.resume()来是await返回
    void await_suspend(const std::coroutine_handle<> handle) {
        std::jthread([handle, this]() {
            // 其他操作处理
            _result = "Test";

            // 恢复协程
            handle.resume();
                     }).detach();
    }

    // 将返回值存在这里
    std::string _result;
};

// 协程体
// |CoroutineTraits| 并不是返回值,而是协程的特征类型;不可以是void、string等返回类型
CoroutineTraits CoroutineFunc() {
    std::cout << "Start CoroutineFunc" << std::endl;

    auto ret = co_await CoroutineAwaitObj();
    std::cout << "Return:" << ret << std::endl;

    std::cout << "Finish CoroutineFunc" << std::endl;
}

int main(int argc, char* argv[]) {
    CoroutineFunc();

    Sleep(10*1000);

    return 0;
}

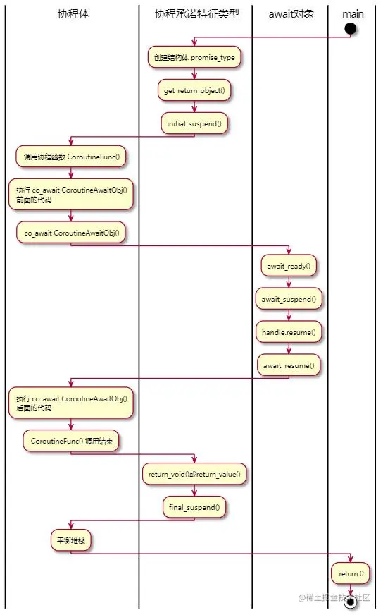
协程的执行流程

5nm8iT.png

解析:
1)先执行结构体promise_type() ,创建一个promise对象;
2)通过promise对象, 执行get_return_object(), 产生一个coroutine_name对象, 并记录handle;
3)执行initial_suspend(), 根据返回值的await_ready()返回值 判断是否立即执行协程函数, 当返回值中await_ready()返回值为ture则立即执行协程函数, 否则调用返回值的await_suspend挂起协程、跳出到主函数。 我们这里返回值是std::suspend_always,它的await_ready()始终返回false。
4)在主函数中调用协程函数CoroutineFunc(),同时将执行权传递给协程函数;
5)执行协程函数中操作,直到执行co_waitco_returnco_yield
6)执行awaitable类中的函数await_ready(),根据返回值判断是否将执行权传递给主函数。如果返回值的await_ready返回false,则调用await_suspend();若await_ready返回true,直接执行await_resume(),并返回到主函数(即await_suspend()不被执行);
7)协程函数已经执行完语句,所以准备返回,这里没有co_return,所以调用的是return_void()函数。如果有co_return,则调用的是return_value()函数;
8)然后调用final_suspend,协程进行收尾动作。根据final_suspend的返回值的await_ready判断是否立即析构promise对象,返回true则立即析构,否则不立即析构、将执行权交给主函数;请注意:如果是立即析构promise对象,则后续主函数无法通过promise获得相应的值。
9)返回主函数执行其他操作,return 0。

协程的储存空间与生命周期

1)C++20 的设计是无栈协程, 所有的局部状态都储存在堆上。参见: 有栈协程与无栈协程
2)储存协程的状态需要分配空间,分配 frame 的时候,首先会搜索 promise_type 是否有提供 operator new, 然后再搜索全局范围;
3)也会存在储存分配失败的情况。比如:如果写了 get_return_object_on_allocation_failure() 函数, 那就是失败后的办法, 代替 get_return_object() 来完成工作(可添加关键字 noexcept);
4)协程结束以后的释放空间也会优先在 promise_type 里面搜索 operator delete, 其次再搜索全局范围.
5)协程的储存空间只有在运行完 final_suspend 之后才会析构, 或者人为显式地调用 handle.destroy(). 否则协程的存储空间就永远不会释放;如果在 final_suspend 那里停下了, 那么就得在包装函数里面手动调用 handle.destroy(), 否则就会出现内存泄漏。
6)如果已经运行完毕了 final_suspend, 或者已经被 handle.destroy() 给析构了, 那么协程的储存空间已经被释放了;如果再次对 handle 做任何的操作都会导致段错误。

协程用例请参考:

C++20 协程(coroutine)
C++20 Coroutines 协程
深入浅出c++协程

Ranges & Views

范围(ranges):是“项目集合”或“可迭代事物”的抽象。最基本的定义只需要存在begin()和end()在范围内。Range 代表一串元素, 或者一串元素中的一段 类似 begin/end 对。

视图(view):其意义可以参考string_view,它的拷贝代价是很低的,需要拷贝的时候直接传值即可,不必传引用。
ranges通过增加了一种叫做view(视图)的概念,实现了Lazy Evaluation(惰性求值),并且可以将各种view的关系转化用符号“|”串联起来。

范围适配器(range adaptor):可以将一个range转换为一个view(也可以将一个view转换为另一个view)。范围适配器接受 viewable_range 为其第一参数并返回一个 view 。

常见的范围适配器:

适配器描述
views::filter由 range 中满足某个谓词的元素构成的 view
views::transform对序列的每个元素应用某个变换函数的 view
views::take由另一 view 的前 N 个元素组成的 view
views::join由拉平 range 的 view 所获得的序列构成的 view
views::elements选取仿 tuple 值组成的 view 和数值 N ,产生每个 tuple 的第 N 个元素的 view
views::drop由另一 view 跳过首 N 个元素组成的 view
views::all包含 range 的所有元素的 view
views::take_while由另一 view 的到首个谓词返回 false 为止的起始元素组成的 view
views::drop_while由另一 view 跳过元素的起始序列,直至首个谓词返回 false 的元素组成的 view
views::split用某个分隔符切割另一 view 所获得的子范围的 view
views::common转换 view 为 common_range
views::reverse以逆序迭代另一双向视图上的元素的 view
views::istream_view由在关联的输入流上相继应用 operator>> 获得的元素组成的 view
views::keys选取仿 pair 值组成的 view 并产生每个 pair 的第一元素的 view
views::values选取仿 pair 值组成的 view 并产生每个 pair 的第二元素的 view

Ranges采用了C++ 20的最新特性Concepts,并且是惰性执行的。
下面是常见的range类型:

概念描述
std::ranges::input_range可以从头到尾重复至少一次(只可单次遍历的单向range)
比如 std::forward_list, std::list, std::deque, std::array
std::ranges::forward_range可以从头到尾重复多次(可以多次遍历的单向range)
比如 std::forward_list, std::list, std::deque, std::array
std::ranges::bidirectional_range迭代器还可以向后移动(双向range)
比如 std::list, std::deque, std::array
std::ranges::random_access_range可以恒定时间跳转到元素(支持随机访问的range)
比如 std::deque, std::array
std::ranges::contiguous_range元素总是连续存储在内存中(内容上连续的range)
比如 std::array

范围适配器的简单实践

void Test() {
    using namespace std::ranges;

    std::string content{ "Hello! Welcome to learn new feature of C++ 20" };
    for (auto word : content | views::split(' ')) {
        std::cout << "-> ";
        for (char iter : word |
             views::transform([](char val) { return std::toupper(val); }))
            std::cout << iter;
    }
    std::cout << std::endl;
    // -> HELLO!-> WELCOME-> TO-> LEARN-> NEW-> FEATURE-> OF-> C++-> 20

    std::vector<int> vet{ 0, 45, 15, 100, 0, 0, 11, 48, 0, 3, 99, 4, 0, 0, 0, 1485 , 418, 116, 0 };
    std::vector<int> pat{ 0, 0 };
    for (auto part : vet | views::split(pat)) {
        std::cout << "-> ";
        for (int iter : part)
            std::cout << iter << ' ';
    }
    std::cout << std::endl;
    // -> 0 45 15 100 -> 11 48 0 3 99 4 -> 0 1485 418 116 0

    std::vector<std::string> data{ "Hello!", " Welcome to", " Learn"," C++ 20" };
    for (char iter : data
         | views::join     // 注意,join不需要添加()
         | views::transform([](char val) { return std::tolower(val); })) {
        std::cout << iter;
    }
    std::cout << std::endl;
    // hello! welcome to learn c++ 20
}

void Test1() {
    using namespace std::ranges;
    std::string str{ "Hello! Welcome to learn new feature of C++ 20" };

    // 自定义范围适配器
    auto newAdaptor =
        views::transform([](char val) { return std::toupper(val); })
        | views::filter([](char val) { return !std::isspace(val); });

    for (char iter : str | newAdaptor) {
        std::cout << iter;
    }
    // HELLO!WELCOMETOLEARNNEWFEATUREOFC++20
}

int main(int argc, char* argv[]) {
    Test();
    std::cout << std::endl;
    Test1();
    return 0;
}

Ranges对容器的排序

void Test1() {
    std::vector<int> vec{ 15,18,50,2,99,14,8,33,84,78 };

    // before C++20
    //std::sort(vec.begin(), vec.end(), std::greater());
    //std::sort(vec.begin() + 2, vec.end(), std::greater());

    // C++20
    // 全排序
    std::ranges::sort(vec, std::ranges::less());
    // 仅对第二个元素之后的所有元素进行排序
    //std::ranges::sort(std::views::drop(vec, 2), std::ranges::greater());
    // 反向排序
    std::ranges::sort(std::views::reverse(vec))

    for (auto& iter : vec) {
        std::cout << iter << " ";
    }
}

struct  Data {
    std::string name;
    std::string addr;
    // 升序排序
    bool operator <(const Data& other)const {
        return name < other.name;
    }
    // 降序排序
    bool operator >(const Data& other)const {
        return name > other.name;
    };
};

void Test2() {
    std::vector<Data> strVet;
    strVet.emplace_back(Data{ "Jason","Jason house" });
    strVet.emplace_back(Data{ "Lily","Lily house" });
    strVet.emplace_back(Data{ "Mark","Mark house" });

    std::ranges::sort(strVet, std::less<Data>());

    for (auto& iter : strVet) {
        std::cout << iter.name << " ";
    }
}

int main(int argc, char* argv[]) {
    Test1();
    Test2();
    return 0;
}

Ranges & Views 框架的实践

题目:对1-100求平方和,筛选出前5个能被4整除的数值。
思路步骤:
1)将1-100存放在std::vector容器中;
2)对容器中的每个数值求平方和;
3)筛选出所有能被4整除的数值;
4)输出前5个。

实现:

// before C++20
void Test1() {
    // 筛选N个
    constexpr unsigned num = 5;
    std::vector<int> vet(100);
    std::vector<int> newVet;
    // 升序初始化
    std::iota(vet.begin(), vet.end(), 1);

    std::transform(vet.begin(), vet.end(), vet.begin(),
                   [](int val) { return val * val; }
    );
    std::copy_if(vet.begin(), vet.end(), std::back_inserter(newVet),
                 [](int val) { return val % 4 == 0; }
    );

    for (unsigned i = 0; i < num; i++) {
        std::cout << newVet[i] << ' ';
    }
    // 4 16 36 64 100
}

// C++20 普通版
void Test2() {
    constexpr unsigned num = 5;
    std::vector<int> vec(100);
    std::iota(vec.begin(), vec.end(), 1);

    auto even = [](const int& a) {
        return a % 4 == 0;
    };

    auto square = [](const int& a) {return a * a; };

    for (auto iter : std::views::take(std::views::filter(std::views::transform(vec, square), even), num)) {
        std::cout << iter << ' ';
    }
    // 4 16 36 64 100
}

// C++20 进阶版
void Test3() {
    using namespace std::ranges;
    constexpr unsigned num = 5;

    for (auto iter : views::iota(1)
         | views::transform([](int val) { return val * val; })
         | views::filter([](int val) { return val % 4 == 0; })
         | views::take(num)) {
        std::cout << iter << ' ';
    }
    // 4 16 36 64 100
}

int main(int argc, char* argv[]) {
    Test1();
    std::cout << std::endl;
    Test2();
    std::cout << std::endl;
    Test3();
    return 0;
}

Lambda 表达式的更新

1)允许[=, this]作为Lambda捕获,并弃用此隐式捕获[=];
2)Lambda init-capture 中的包扩展:...args = std::move(args)](){};
3)static, thread_local, 和 Lambda 捕获结构化绑定;
4)模板形式 Lambda。

模板形式的 Lambda 表达式

// Before C++20 获取 vector 元素类型
auto func = [](auto vec){ 
    using T = typename decltype(vec)::value_type; 
}

// C++20 
auto func = []<typename T>(vector<T> vec){ 
    // ... 
}

Lambda 表达式捕获支持打包展开

// Before C++20
template<class F, class... Args> 
auto delay_invoke(F f, Args... args){ 
    return [f, args...]{ 
        return std::invoke(f, args...); 
    } 
}

// C++20
template<class F, class... Args> 
auto delay_invoke(F f, Args... args){ 
    // Pack Expansion:  args = std::move(args)...  
    return [f = std::move(f), args = std::move(args)...](){ 
        return std::invoke(f, args...); 
    } 
}

原子(Atomic)智能指针

智能指针(shared_ptr)线程安全吗?
是: 引用计数控制单元线程安全, 保证对象只被释放一次
否: 对于数据的读写没有线程安全

如何将智能指针变成线程安全?
1)使用 mutex 控制智能指针的访问
2)使用全局非成员原子操作函数访问, 诸如: std::atomic_load(), atomic_store(), …
缺点: 容易出错, 开发过程中容易遗漏添加这些操作。

C++20提供了原子智能指针,比如:atomic<shared_ptr>, atomic<weak_ptr>
内部原理可能使用了mutex;
全局非成员原子操作函数标记为不推荐使用(deprecated)

详情请参见:

shared_ptr的线程安全性
std::atomic(std::shared_ptr)

例子:

template<typename T> 
class concurrent_stack { 
    struct Node { 
        T t; 
        shared_ptr<Node> next; 
    }; 
    atomic_shared_ptr<Node> head; 
    // C++11: 去掉 "atomic_" 并且在访问时, 需要用 
    // 特殊的函数控制线程安全, 例如用std::tomic_load 
public: 
    class reference { 
        shared_ptr<Node> p; 
        <snip> 
    }; 
    auto find(T t) const { 
        auto p = head.load(); // C++11: atomic_load(&head) 
        while (p && p->t != t) 
            p = p->next; 
        return reference(move(p)); 
    } 
    auto front() const { 
        return reference(head); 
    } 
    void push_front(T t) { 
        auto p = make_shared<Node>(); 
        p->t = t; p->next = head; 
        while (!head.compare_exchange_weak(p->next, p)){ 
    } // C++11: atomic_compare_exchange_weak(&head, &p->next, p); }     
    void pop_front() { 
        auto p = head.load(); 
        while (p && !head.compare_exchange_weak(p, p->next)) {
        } // C++11: atomic_compare_exchange_weak(&head, &p, p->next); 
    } 
};

上述例子来自 Herb Sutter 的 N4162 论文

自动合流(Joining), 可协作中断(Cancellable) 的线程

std::jthread对象包含std::thread一个成员,提供完全相同的公共函数,这些函数只是向下传递调用。这使我们可以将任何内容更改std::thread为std::jthread,确保它将像以前一样工作。

自动合流(Joining)

C++20 在线程thread中新增了std::jthread
功能:
1)支持中断;
2)析构函数中自动调用 join();
3)析构函数调用 stop_source.request_stop() 然后 join()。

例子:

// Before C++20
void Test() {
    std::thread  th;
    {
        th = std::thread([]() {
            for (unsigned i = 1; i < 10; ++i) {
                std::cout << i << " ";
                Sleep(500);
            }
                         });
    }

    // 如果没有join(),直接退出就会引发崩溃
    // th.join();
}

// C++20
void Test1() {
    std::jthread  th;
    {
        th = std::jthread([]() {
            for (unsigned i = 1; i < 10; ++i) {
                std::cout << i << " ";
                Sleep(500);
            }
                          });
    }

    // 没有使用join也不会崩溃,因为std::jthread的析构函数默认调用join()
}

int main(int argc, char* argv[]) {
    //Test();
    std::cout << std::endl;
    Test1();
    return 0;
}

可协作的中断(Cancellable)

在上述例子中使用的[ for (unsigned i = 1; i < 10; ++i) ],循环是10次;如果替换为while(1)时,整个函数就会被阻塞,阻塞在join()。因此线程没有执行结束并正常退出,此时函数join()就会一直等待下去。
在C++20中提供了可协作的中断操作,可以通过外部发起的请求,最后由线程内部决定是否中断并退出。

语法说明

std::stop_token
用来查询线程是否中断,可以和condition_variable_any配合使用

std::stop_source
用来请求线程停止运行,stop_resources 和 stop_tokens 都可以查询到停止请求

std::stop_callback
如果对应的stop_token 被要求终止, 将会触发回调函数。
用法: std::stop_callback StopTokenCallback(OnStopToken, []{ /* … */ });

例子:

void Test3() {
    std::jthread  th;
    {
        th = std::jthread([]() {
            while (1) {
                std::cout << "1";
                Sleep(500);
            }
                          });
    }

    // 外部发起中断请求,但是线程内部没有响应,仍然会阻塞
    th.request_stop();

    // 此句执行了,但是整个函数退出时仍会阻塞
    std::cout << "Finish Test3.";
}

void Test4() {
    std::jthread  th;
    {
        th = std::jthread([](const std::stop_token st) {
            while (!st.stop_requested()) {
                // 没有收到中断请求,则执行
                std::cout << "1";
                Sleep(500);
            }
                          });
    }

    Sleep(10 * 1000);

    // 外部发起中断请求
    auto ret = th.request_stop();
}

int main(int argc, char* argv[]) {
    //Test3();
    //std::cout << std::endl;

    Test4();
    std::cout << std::endl;

    return 0;
}

三路比较运算符(<=>)

C++20之前,封装好的对象(比如类对象或结构体对象)若出现比较或排序的情况,就需要重载某个特定的运算符,有时候还需要多个不同的运算符重载。
C++20,提供了三路比较运算符,会默认生成一系列的比较运算符。生成的默认运算符有六个即:==、!=、<、>、<=、>=。

详情说明请参见:

比较运算符
默认比较

例子:
简单来说,对比于双目运算符(:?),多了一处相等比较的返回。

双目运算符:
a >= b ? b : a

三路运算符语法:
(a <=> b) < 0   // 如果 a < b 则为 true
(a <=> b) > 0   // 如果 a > b 则为 true
(a <=> b) == 0  // 如果 a 与 b 相等或者等价,则为 true

三路运算符展开:
auto res = a <=> b;
if (res < 0)
    std::cout << "a 小于 b";
else if (res > 0)
    std::cout << "a 大于 b";
else
    std::cout << "a 与 b 相等";
// 类似于C的strcmp 函数返回-1, 0, 1

在C++20之前,在map中以结构信息作为Key,必须提供一个排序的仿函数。如下例子:

struct UserInfo {
    std::string name;
    std::string addr;
};

struct Compare {
    bool operator()(const UserInfo& left, const UserInfo& right) const {
        return  left.name > right.name;
    }
};

int main(int argc, char* argv[]) {
    std::map <UserInfo, bool, Compare> infoMap;

    UserInfo usr1{ "Jason","Jason1111" };
    UserInfo usr2{ "Lily","Lily2222" };
    UserInfo usr3{ "Mark","Mark3333" };

    infoMap.insert(std::pair<UserInfo, bool>(usr2, true));
    infoMap.insert(std::pair<UserInfo, bool>(usr1, false));
    infoMap.insert(std::pair<UserInfo, bool>(usr3, true));

    for (auto& iter : infoMap) {
        std::cout << iter.first.name << std::endl;
    }
    return 0;
}

在C++20中,可以直接使用默认的三路比较运算符。若某运算符不满足,亦可自定义功能。如下:

struct UserInfo {
    std::string name;
    std::string addr;

    // 默认升序
    //std::strong_ordering operator<=>(const UserInfo&) const = default;

    // 自定义不同的排序--降序
    std::strong_ordering operator<=>(const UserInfo& info) const {
        auto ret = name <=> info.name;
        return ret > 0 ? std::strong_ordering::less
            : (ret == 0 ? std::strong_ordering::equal : std::strong_ordering::greater);
    };
};

int main(int argc, char* argv[]) {
    std::map <UserInfo, bool> infoMap;

    UserInfo usr1{ "Jason","Jason1111" };
    UserInfo usr2{ "Lily","Lily2222" };
    UserInfo usr3{ "Mark","Mark3333" };

    infoMap.insert(std::pair<UserInfo, bool>(usr2, true));
    infoMap.insert(std::pair<UserInfo, bool>(usr1, false));
    infoMap.insert(std::pair<UserInfo, bool>(usr3, true));

    for (auto& iter : infoMap) {
        std::cout << iter.first.name << std::endl;
    }
    return 0;
}

日历(Calendar)和时区(Timezone)功能

标准标头chrono文档

Calendar

简单的日期时间转换

// creating a year
auto y1 = year{ 2021 };
auto y2 = 2021y;

// creating a mouth
auto m1 = month{ 9 };
auto m2 = September;

// creating a day
auto d1 = day{ 24 };
auto d2 = 24d;

weeks w{ 1 }; // 1 周
days d{ w };  // 将 1 周转换成天数
std::cout << d.count();

hours h{ d };  // 将 1 周转换成小时
std::cout << h.count();

minutes m{ w }; // 将 1 周转换成分钟
std::cout << m.count();

日期时间的计算

struct DaysAttr {
    sys_days sd;
    sys_days firstDayOfYear;
    sys_days lastDayOfYear;
    year y;
    month m;
    day d;
    weekday wd;
};

DaysAttr GetCurrentDaysAttr() {
    // 目的获取今年的第一天和最后一天,统一初始化

    DaysAttr attr;
    attr.sd = floor<days>(system_clock::now());
    year_month_day ymd = attr.sd;
    attr.y = ymd.year();
    attr.m = ymd.month();
    attr.d = ymd.day();
    attr.wd = attr.sd;
    attr.firstDayOfYear = attr.y / 1 / 1;
    attr.lastDayOfYear = attr.y / 12 / 31;

    return attr;
}

// 一年中过去的天数,以及一年中剩余的天数
void OverDaysOfYear() {
    // 这会打印出一年中的天数,其中1月1日为第1天,然后还会打印出该年中剩余的天数(不包括)sd。执行此操作的计算量很小。
    // 将每个结果除以days{1}一种方法可以提取整整类型中的天数dn并将其dl分成整数,以进行格式化。

    auto arrt = GetCurrentDaysAttr();
    auto dn = arrt.sd - arrt.firstDayOfYear + days{ 1 };
    auto dl = arrt.lastDayOfYear - arrt.sd;
    std::cout << "It is day number " << dn / days{ 1 } << " of the year, "
        << dl / days{ 1 } << " days left." << std::endl;
}

// 该工作日数和一年中的工作日总数
void WorkDaysOfYear() {
    // wd是|attr.wd = attr.sd|计算的星期几(星期一至星期日)。
    // 要执行这个计算,我们首先需要的第一个和最后一个日期wd的当年y。|arrt.y / 1 / arrt.wd[1]|是wd一月的第一个,|arrt.y / 12 / arrt.wd[last]|则是wd十二月的最后一个。
    // wd一年中的总数仅是这两个日期之间的周数(加1)。子表达式[lastWd - firstWd]是两个日期之间的天数。将该结果除以1周将得到一个整数类型,该整数类型保存两个日期之间的周数。
    // 星期数的计算方法与星期总数的计算方法相同,不同的是星期数从当天开始而不是wd一年的最后一天开始|sd - firstWd|。

    auto arrt = GetCurrentDaysAttr();
    sys_days firstWd = arrt.y / 1 / arrt.wd[1];
    sys_days lastWd = arrt.y / 12 / arrt.wd[last];
    auto totalWd = (lastWd - firstWd) / weeks{ 1 } + 1;
    auto n_wd = (arrt.sd - firstWd) / weeks{ 1 } + 1;
    std::cout << format("It is {:%A} number ", arrt.wd) << n_wd << " out of "
        << totalWd << format(" in {:%Y}.}", arrt.y) << std::endl;;
}

// 该工作日数和一个月中的工作日总数
void WorkDaysAndMonthOfYear() {
    // 从wd年月对的第一个和最后一个开始|arrt.y / arrt.m|,而不是整个全年开始

    auto arrt = GetCurrentDaysAttr();
    sys_days firstWd = arrt.y / arrt.m / arrt.wd[1];
    sys_days lastWd = arrt.y / arrt.m / arrt.wd[last];
    auto totalWd = (lastWd - firstWd) / weeks{ 1 } + 1;
    auto numWd = (arrt.sd - firstWd) / weeks{ 1 } + 1;
    std::cout << format("It is {:%A} number }", arrt.wd) << numWd << " out of "
        << totalWd << format(" in {:%B %Y}.", arrt.y / arrt.m) << std::endl;;
}

// 一年中的天数
void DaysOfYear() {
    auto arrt = GetCurrentDaysAttr();
    auto total_days = arrt.lastDayOfYear - arrt.firstDayOfYear + days{ 1 };
    std::cout << format("Year {:%Y} has ", y) << total_days / days{ 1 } << " days." << std::endl;;
}

// 一个月中的天数
void DaysOfMonth() {
    // 表达式|arrt.y / arrt.m / last|是年份-月份对的最后一天,|arrt.y / arrt.m|就是|arrt.y / arrt.m / 1|月份的第一天。
    // 两者都转换为sys_days,因此可以减去它们以得到它们之间的天数。从1开始的计数加1。

    auto arrt = GetCurrentDaysAttr();
    auto totalDay = sys_days{ arrt.y / arrt.m / last } - sys_days{ arrt.y / arrt.m / 1 } + days{ 1 };
    std::cout << format("{:%B %Y} has ", arrt.y / arrt.m) << totalDay / days{ 1 } << " days." << std::endl;;
}

语法初始化

对于部分不喜欢“常规语法”的开发者,可以使用完整的“构造函数语法”来代替。

例如:
sys_days newYear = y/1/1;
sys_days firstWd = y/1/wd[1];
sys_days lastWd = y/12/wd[last];

可以替换为:
sys_days newYear = year_month_day{y, month{1}, day{1}};
sys_days firstWd = year_month_weekday{y, month{1}, weekday_indexed{wd, 1}};
sys_days lastWd = year_month_weekday_last{y, month{12}, weekday_last{wd}};

Timezone

time_zone表示特定地理区域的所有时区转换。
C++语言标准记得选择:/std:c++latest

例子:

int main()
{
    constexpr std::string_view locations[] = {
        "Africa/Casablanca",   "America/Argentina/Buenos_Aires",
        "America/Barbados",    "America/Indiana/Petersburg",
        "America/Tarasco_Bar", "Antarctica/Casey",
        "Antarctica/Vostok",   "Asia/Magadan",
        "Asia/Manila",         "Asia/Shanghai",
        "Asia/Tokyo",          "Atlantic/Bermuda",
        "Australia/Darwin",    "Europe/Isle_of_Man",
        "Europe/Laputa",       "Indian/Christmas",
        "Indian/Cocos",        "Pacific/Galapagos",
    };
    constexpr auto width = std::ranges::max_element(locations, {},
        [](const auto& s) { return s.length(); })->length();
 
    for (const auto location : locations) {
        try {
            // may throw if `location` is not in the time zone database
            const std::chrono::zoned_time zt{location, std::chrono::system_clock::now()};
            std::cout << std::setw(width) << location << " - Zoned Time: " << zt << '\n';
        } catch (std::chrono::nonexistent_local_time& ex) {
            std::cout << "Error: " << ex.what() << '\n';
        }
    }
}

consteval 与 constinit

constexpr

既能参与函数的声明,又能参与变量的声明
constexpr可用于编译或运行时函数,它的结果是常量。
constexpr的主要作用是声明变量的值或函数的返回值可以在常量表达式(即编译期便可计算出值的表达式)中使用。

int Func() {
    return 1;
}

// 可修改为
//constexpr int Func() {
//    return 1;
//}

constexpr const int x = 5;  // OK
constexpr const int y = Func(); // Error

consteval

只能参与函数的声明
当某个函数使用consteval声明后,则所有带有求值的操作,来调用这个函数的表达式时,必须为常量表达式。
实际上是编译时运行的函数,也就是它的参数在编译时是“确定的”(常量),它的结果也是常量。

例子:

consteval int Test1(int val) {
    return ++val;
}
constexpr int Test2(int val) {
    return ++val;
}

int main(int argc, char* argv[]) {
    int ret = Test1(10);
    std::cout << ret << std::endl;
    //int val = Test1(ret);   //error , ret is not const
    int val = Test2(ret);
    std::cout << val;
    return 0;
}

如上例子所示:
ret是函数返回的变量,而由consteval定义的函数必须在编译时可运行出常量结果,因此冲突了。int val = Test1(ret)无法被调用。
constexpr既可在编译时也是可以在运行时,因此可以接受变量参数。

constinit

只能参与变量的声明
constinit只能用于static或thread_local,不能与constexpr、consteval一起使用。 constinit的作用在于显式地指定变量的初始化方式为静态初始化。
其生命周期必须为静态生命周期或线程本地(Thread-local)生命周期(即不能为局部变量),其初始化表达式必须是一个常量表达式。

constexpr的变量是const类型,只读,不能二次修改;constinit是说变量在程序开始时被初始化,是static类型,不能在运行时被创建,变量不要求是const类型,可以被二次修改。

例子:

consteval int Test1() {
    return 1;
}

int Test2() {
    return 2;
}

void Test3() {
    constinit int e = 20;  // Error: e is not static
}

constinit int a = 100;    // OK
constinit int b = Test1(); // OK,run time
constinit thread_local int c = 200; // OK
constinit int d = Test2(); // Error: `Test2()` is not a constant expression

int Test4() {
    // constinit can be modified
    a += 200;   // run time
    b = 2000;
    c -= 50;
    return a;
}

用 using 引用 enum 类型

enum class Color {
    kRed,
    kBlue,
    kGreen,
};

// before C++20
std::string_view Color2String(const Color color) {
    switch (color) {
    case Color::kRed:
        return "Red";
    case Color::kBlue:
        return "Blue";
    case Color::kGreen:
        return "Green";
    }
    return "Red";
}

// C++20
std::string_view Color2String(const Color color) {
    switch (color) {
        using enum Color;  // feature
    case kRed:
        return "Red";
    case kBlue:
        return "Blue";
    case kGreen:
        return "Green";
    }
    return "Red";
}

实现枚举量值与枚举量值的映射,推荐一个专门处理enum转化的库----Better Enums