Prometheus + Grafana搭建MySQL可视化监控系统详细教程

3,269 阅读2分钟

Prometheus、Grafana是什么?

Prometheus

Prometheus是一个开源的监控告警系统,最初构建在SoundCloud上,它使用监控数据采集组件从我们的各种系统中采集指标(Metrics)存储到自己的时序数据库(TSDB),并提供了良好的Web UI。

下图为 Prometheus 的架构及一些生态系统组件:

image.png

Grafana

Grafana是一个开源的可视化的数据监控系统,它为我们提供了多种数据源配置和大量精美的图表,我们只需要简单配置就可以将监控数据直观的展示出来。

例如,我们可以将Prometheus配置为Grafana的数据源,这样Prometheus采集到的MySQL监控数据就能够在Grafana上展示成图表。

安装Prometheus

下载安装包

配置

将下载好的Prometheus安装包解压:

tar -zxvf prometheus-你的版本.tar.gz

编辑vim prometheus.yml,将MySQL相关配置添加到scrape_configs下:

  - job_name: "mysql"
    static_configs:
      - targets: ["localhost:9104"]

完整配置如下图:

image.png

然后将mysqld_exporter解压:

tar -zxvf mysqld_exporter-你的版本.tar.gz

并配置MySQL数据源:

export DATA_SOURCE_NAME='用户名:密码@(127.0.0.1:3306)/'

启动

进入prometheus安装目录,nohup ./prometheus &启动。

进入mysqld_exporter安装目录,nohup ./mysqld_exporter &启动。

浏览器访问:localhost:9090,查看Targets,如图,即是启动成功。

image.png

安装Grafana

Grafana下载

安装启动

将下载好的Grafana安装包解压:

tar -zxvf grafana-enterprise-你的版本.tar.gz

进入Grafana安装目录bin下,nohup ./grafana-server &启动。

浏览器访问:localhost:3000,输入用户名密码:admin/admin,可看到Grafana主页。

image.png

配置Prometheus数据源

image.png

将Prometheus URL填入:

image.png

配置Dashboard

点击导入,可以看到需要填入Dashboard URL or ID。

image.png

我们可以去官网搜索自己需要的Dashboard,Dashboard搜索

image.png

image.png

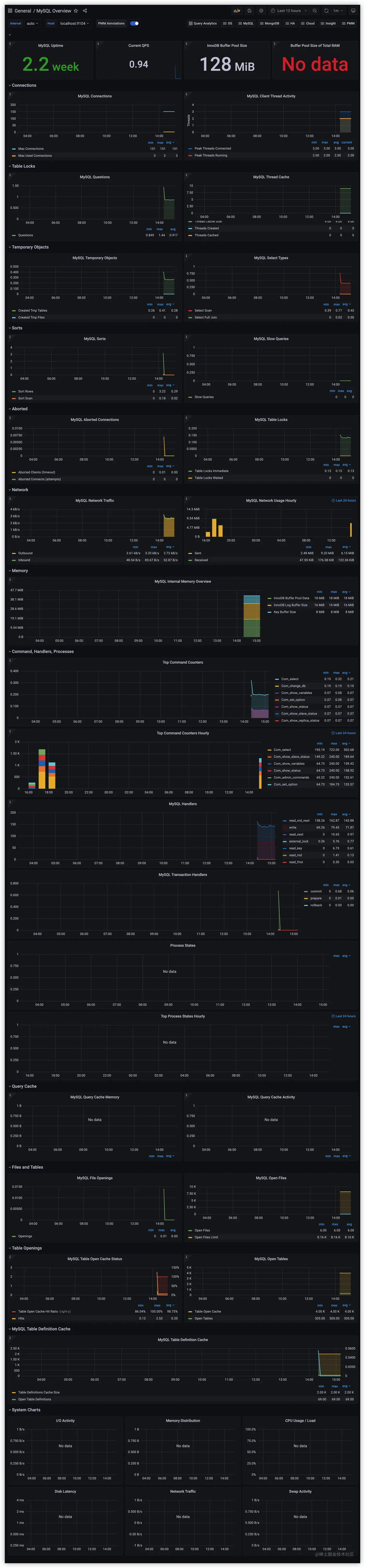
找到Dashboard ID后直接Import,就可以看到MySQL性能指标的监控图。

iShot2021-10-09 15.15.09.png

总结

Prometheus不仅可以监控MySQL,也可以监控其他系统,比如各种操作系统、中间件系统,基本都是上述的步骤,区别在于选用不同的数据采集组件和不同样式的报表。