雪花算法,什么情况下发生 ID 冲突?

8,690 阅读7分钟

分布式系统中,有一些需要使用全局唯一 ID 的场景,这种时候为了防止 ID 冲突可以使用 36 位的 UUID,但是 UUID 有一些缺点,首先他相对比较长,另外 UUID 一般是无序的

有些时候我们希望能使用一种简单些的 ID,并且希望 ID 能够按照时间有序生成

公众号:龙台的技术笔记

GitHub:acmenlt

什么是雪花算法

Snowflake 中文的意思是雪花,所以常被称为雪花算法,是 Twitter 开源的分布式 ID 生成算法

Twitter 雪花算法生成后是一个 64bit 的 long 型的数值,组成部分引入了时间戳,基本保持了自增

SnowFlake 算法的优点:

  1. 高性能高可用:生成时不依赖于数据库,完全在内存中生成
  2. 高吞吐:每秒钟能生成数百万的自增 ID
  3. ID 自增:存入数据库中,索引效率高

SnowFlake 算法的缺点:

依赖与系统时间的一致性,如果系统时间被回调,或者改变,可能会造成 ID 冲突或者重复

雪花算法组成

snowflake 结构如下图所示:

包含四个组成部分

不使用:1bit,最高位是符号位,0 表示正,1 表示负,固定为 0

时间戳:41bit,毫秒级的时间戳(41 位的长度可以使用 69 年)

标识位:5bit 数据中心 ID,5bit 工作机器 ID,两个标识位组合起来最多可以支持部署 1024 个节点

序列号:12bit 递增序列号,表示节点毫秒内生成重复,通过序列号表示唯一,12bit 每毫秒可产生 4096 个 ID

通过序列号 1 毫秒可以产生 4096 个不重复 ID,则 1 秒可以生成 4096 * 1000 = 409w ID

默认的雪花算法是 64 bit,具体的长度可以自行配置。如果希望运行更久,增加时间戳的位数;如果需要支持更多节点部署,增加标识位长度;如果并发很高,增加序列号位数

总结:雪花算法并不是一成不变的,可以根据系统内具体场景进行定制

雪花算法适用场景

因为雪花算法有序自增,保障了 MySQL 中 B+ Tree 索引结构插入高性能

所以,日常业务使用中,雪花算法更多是被应用在数据库的主键 ID 和业务关联主键

雪花算法生成 ID 重复问题

假设:一个订单微服务,通过雪花算法生成 ID,共部署三个节点,标识位一致

此时有 200 并发,均匀散布三个节点,三个节点同一毫秒同一序列号下生成 ID,那么就会产生重复 ID

通过上述假设场景,可以知道雪花算法生成 ID 冲突存在一定的前提条件

  1. 服务通过集群的方式部署,其中部分机器标识位一致
  2. 业务存在一定的并发量,没有并发量无法触发重复问题
  3. 生成 ID 的时机:同一毫秒下的序列号一致

标识位如何定义

如果能保证标识位不重复,那么雪花 ID 也不会重复

通过上面的案例,知道了 ID 重复的必要条件。如果要避免服务内产生重复的 ID,那么就需要从标识位上动文章

我们先看看开源框架中使用雪花算法,如何定义标识位

Mybatis-Plus v3.4.2 雪花算法实现类 Sequence,提供了两种构造方法:无参构造,自动生成 dataCenterId 和 workerId;有参构造,创建 Sequence 时明确指定标识位

Hutool v5.7.9 参照了 Mybatis-Plus dataCenterId 和 workerId 生成方案,提供了默认实现

一起看下 Sequence 的创建默认无参构造,如何生成 dataCenterId 和 workerId

public static long getDataCenterId(long maxDatacenterId) {
    long id = 1L;
    final byte[] mac = NetUtil.getLocalHardwareAddress();
    if (null != mac) {
        id = ((0x000000FF & (long) mac[mac.length - 2])
                | (0x0000FF00 & (((long) mac[mac.length - 1]) << 8))) >> 6;
        id = id % (maxDatacenterId + 1);
    }
​
    return id;
}

入参 maxDatacenterId 是一个固定值,代表数据中心 ID 最大值,默认值 31

为什么最大值要是 31?因为 5bit 的二进制最大是 11111,对应十进制数值 31

获取 dataCenterId 时存在两种情况,一种是网络接口为空,默认取 1L;另一种不为空,通过 Mac 地址获取 dataCenterId

可以得知,dataCenterId 的取值与 Mac 地址有关

接下来再看看 workerId

public static long getWorkerId(long datacenterId, long maxWorkerId) {
    final StringBuilder mpid = new StringBuilder();
    mpid.append(datacenterId);
    try {
        mpid.append(RuntimeUtil.getPid());
    } catch (UtilException igonre) {
        //ignore
    }
    return (mpid.toString().hashCode() & 0xffff) % (maxWorkerId + 1);
}

入参 maxWorkderId 也是一个固定值,代表工作机器 ID 最大值,默认值 31;datacenterId 取自上述的 getDatacenterId 方法

name 变量值为 PID@IP,所以 name 需要根据 @ 分割并获取下标 0,得到 PID

通过 MAC + PID 的 hashcode 获取16个低位,进行运算,最终得到 workerId

分配标识位

Mybatis-Plus 标识位的获取依赖 Mac 地址和进程 PID,虽然能做到尽量不重复,但仍有小几率

标识位如何定义才能不重复?有两种方案:预分配和动态分配

预分配

应用上线前,统计当前服务的节点数,人工去申请标识位

这种方案,没有代码开发量,在服务节点固定或者项目少可以使用,但是解决不了服务节点动态扩容性问题

动态分配

通过将标识位存放在 Redis、Zookeeper、MySQL 等中间件,在服务启动的时候去请求标识位,请求后标识位更新为下一个可用的

通过存放标识位,延伸出一个问题:雪花算法的 ID 是 服务内唯一还是全局唯一

以 Redis 举例,如果要做服务内唯一,存放标识位的 Redis 节点使用自己项目内的就可以;如果是全局唯一,所有使用雪花算法的应用,要用同一个 Redis 节点

两者的区别仅是 不同的服务间是否公用 Redis。如果没有全局唯一的需求,最好使 ID 服务内唯一,因为这样可以避免单点问题

服务的节点数超过 1024,则需要做额外的扩展;可以扩展 10 bit 标识位,或者选择开源分布式 ID 框架

动态分配实现方案

Redis 存储一个 Hash 结构 Key,包含两个键值对:dataCenterId 和 workerId

在应用启动时,通过 Lua 脚本去 Redis 获取标识位。dataCenterId 和 workerId 的获取与自增在 Lua 脚本中完成,调用返回后就是可用的标示位

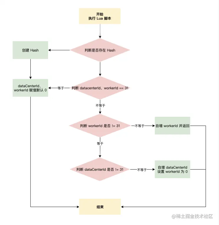
具体 Lua 脚本逻辑如下:

  1. 第一个服务节点在获取时,Redis 可能是没有 snowflake_work_id_key 这个 Hash 的,应该先判断 Hash 是否存在,不存在初始化 Hash,dataCenterId、workerId 初始化为 0
  2. 如果 Hash 已存在,判断 dataCenterId、workerId 是否等于最大值 31,满足条件初始化 dataCenterId、workerId 设置为 0 返回
  3. dataCenterId 和 workerId 的排列组合一共是 1024,在进行分配时,先分配 workerId
  4. 判断 workerId 是否 != 31,条件成立对 workerId 自增,并返回;如果 workerId = 31,自增 dataCenterId 并将 workerId 设置为 0

dataCenterId、workerId 是一直向下推进的,总体形成一个环状。通过 Lua 脚本的原子性,保证 1024 节点下的雪花算法生成不重复。如果标识位等于 1024,则从头开始继续循环推进

开源分布式 ID 框架

Leaf 和 Uid 都有实现雪花算法,Leaf 额外提供了号段模式生成 ID

美团 Leaf:https://github.com/Meituan-Dianping/Leaf

百度 Uid:https://github.com/baidu/uid-generator

雪花算法可以满足大部分场景,如无必要,不建议引入开源方案增加系统复杂度

回顾总结

文章通过图文并茂的方式帮助读者梳理了一遍什么是雪花算法,以及如何解决雪花算法生成 ID 冲突的问题

关于雪环算法生成 ID 冲突问题,文中给了一种方案:分配标示位;通过分配雪花算法的组成标识位,来达到默认 1024 节点下 ID 生成唯一

可以去看 Hutool 或者 Mybatis-Plus 雪花算法的具体实现,帮助大家更好的理解

雪花算法不是万能的,并不能适用于所有场景。如果 ID 要求全局唯一并且服务节点超出 1024 节点,可以选择修改算法本身的组成,即扩展标识位,或者选择开源方案:LEAF、UID

创作不易,文章看完有帮助,点关注支持一下,祝好