admin——第二版开始(1)

257 阅读1分钟

自之前基于koa2+vue去完成的后台关于权限的第一版设计完成后,对于开发过程中的不足以及新技术的了解还有设计思路的提升,准备开展第二版权限系统设计。

第二版技术选型

前端:第一版前端项目
后台:Midway+typeORM+ts

第二版设计要求

如图所示的组织架构可以上级自定义下级

截屏2021-08-12 15.11.45.png

image.png

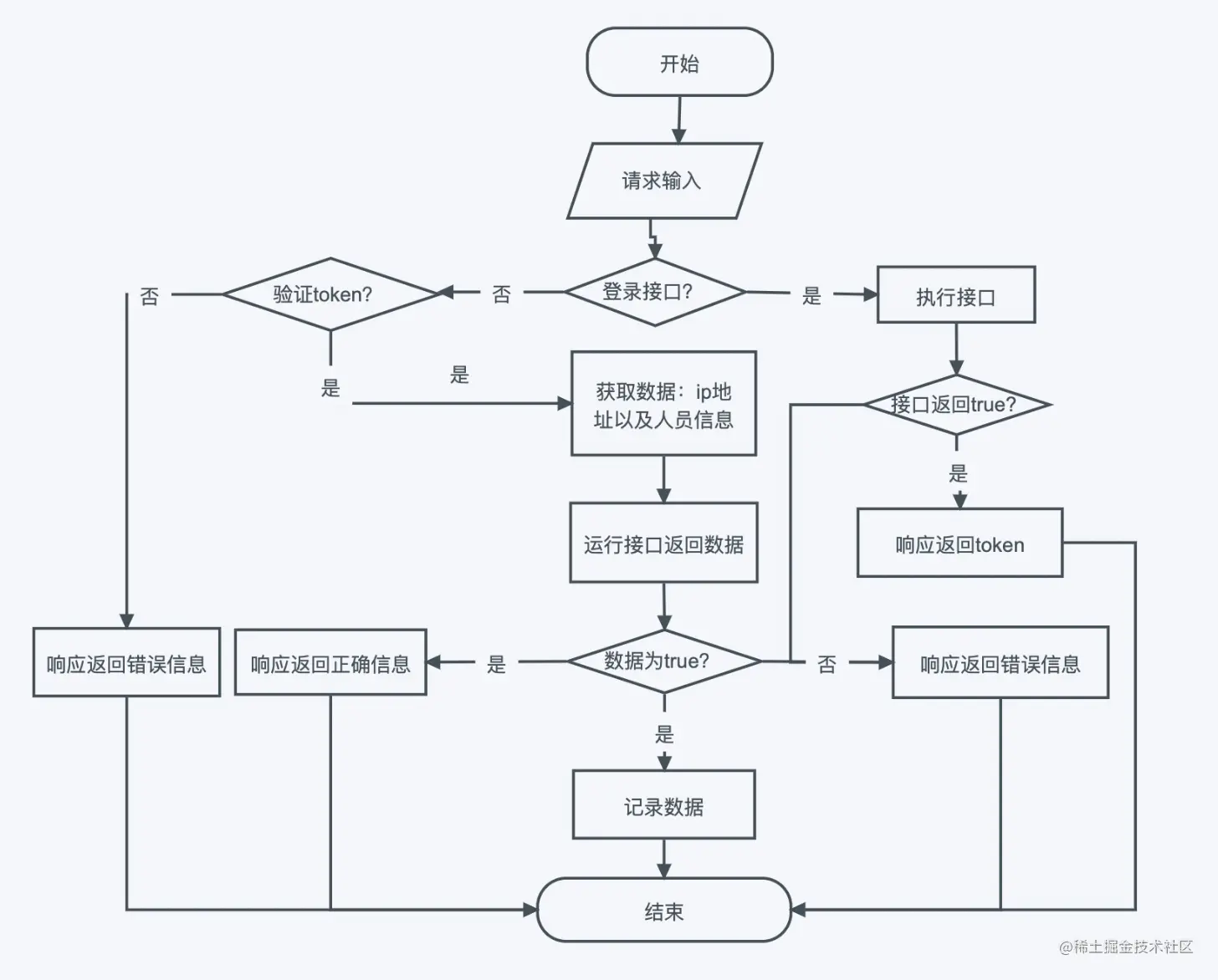
由于这里做的是多数人操作系统,所以我加了一个日志表,记录每个人的操作记录,方法用的是midway的web中间件去完成的

后台流程图

image.png