iOS 底层探究:消息的快速查找

695 阅读6分钟

这是我参与8月更文挑战的第10天,活动详情查看:8月更文挑战

之前我们分析了方法的本质就是消息发送,即objc_msgSend,今天我们继续来分析下objc_msgSend中缓存的查找逻辑。 objc_msgSend流程

  • 当receiver存在,获取消息接收者的isa
  • 使用isa&ISA_MASK,得到类对象
  • 成功得到类对象,进入CacheLookup缓存查找流程,也就是所谓的sel-imp快速查找流程 首先,快速查找流程即方法缓存查找,使用的是汇编来实现的,目的就是提升效率。因为汇编代码最接近节气语言,可以最大程度的优化存储空间与执行时间。其次汇编代码对于动态参数、可变参数由更好的支持。

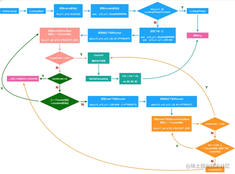
一.CacheLookup查找缓存

image.png

1.1CacheLookup源码分析

//NORMAL, _objc_msgSend, __objc_msgSend_uncached
.macro CacheLookup Mode, Function, MissLabelDynamic, MissLabelConstant
    //   requirements:
    //   //缓存不存在返回NULL,x0设置为0
    //   GETIMP:
    //     The cache-miss is just returning NULL (setting x0 to 0)
    //   参数说明
    //   NORMAL and LOOKUP:
    //   - x0 contains the receiver
    //   - x1 contains the selector
    //   - x16 contains the isa
    //   - other registers are set as per calling conventions
    //
//调用过来的p16存储的是cls,将cls存储在x15.
    mov x15, x16            // stash the original isa
//_objc_msgSend
LLookupStart\Function:
    // p1 = SEL, p16 = isa
//arm64 64 OSX/SIMULATOR
#if CACHE_MASK_STORAGE == CACHE_MASK_STORAGE_HIGH_16_BIG_ADDRS
    //isa->cache,首地址也就是_bucketsAndMaybeMask
    ldr p10, [x16, #CACHE]              // p10 = mask|buckets
    //lsr逻辑右移 p11 = _bucketsAndMaybeMask >> 48 也就是 mask
    lsr p11, p10, #48           // p11 = mask
    //p10 = _bucketsAndMaybeMask & 0xffffffffffff = buckets(保留后48位)
    and p10, p10, #0xffffffffffff   // p10 = buckets
    //x12 = cmd & mask   w1为第二个参数cmd(self,cmd...),w11也就是p11 也就是执行cache_hash。这里没有>>7位的操作
    and w12, w1, w11            // x12 = _cmd & mask
//arm64 64 真机这里p11计算后是_bucketsAndMaybeMask
#elif CACHE_MASK_STORAGE == CACHE_MASK_STORAGE_HIGH_16
    ldr p11, [x16, #CACHE]          // p11 = mask|buckets
//arm64 + iOS + !模拟器 + 非mac应用
#if CONFIG_USE_PREOPT_CACHES
//iphone 12以后指针验证
#if __has_feature(ptrauth_calls)
    //tbnz 测试位不为0则跳转。与tbz对应。 p11 第0位不为0则跳转 LLookupPreopt\Function。
    tbnz    p11, #0, LLookupPreopt\Function
    //p10 = _bucketsAndMaybeMask & 0x0000ffffffffffff = buckets
    and p10, p11, #0x0000ffffffffffff   // p10 = buckets
#else
    //p10 = _bucketsAndMaybeMask & 0x0000fffffffffffe = buckets
    and p10, p11, #0x0000fffffffffffe   // p10 = buckets
    //p11 第0位不为0则跳转 LLookupPreopt\Function。
    tbnz    p11, #0, LLookupPreopt\Function
#endif
    //eor 逻辑异或(^) 格式为:EOR{S}{cond} Rd, Rn, Operand2
    //p12 = selector ^ (selector >> 7) select 右移7位&自己给到p12
    eor p12, p1, p1, LSR #7
    //p12 = p12 & (_bucketsAndMaybeMask >> 48) = index & mask值 = buckets中的下标
    and p12, p12, p11, LSR #48      // x12 = (_cmd ^ (_cmd >> 7)) & mask
#else
    //p10 = _bucketsAndMaybeMask & 0x0000ffffffffffff = buckets
    and p10, p11, #0x0000ffffffffffff   // p10 = buckets
    //p12 = selector & (_bucketsAndMaybeMask >>48) = sel & mask = buckets中的下标
    and p12, p1, p11, LSR #48       // x12 = _cmd & mask
#endif // CONFIG_USE_PREOPT_CACHES
//arm64 32
#elif CACHE_MASK_STORAGE == CACHE_MASK_STORAGE_LOW_4
    //后4位为mask前置0的个数的case
    ldr p11, [x16, #CACHE]              // p11 = mask|buckets
    and p10, p11, #~0xf         // p10 = buckets 相当于后4位置为0,取前32位
    and p11, p11, #0xf          // p11 = maskShift 取的是后4位,为mask前置位的0的个数
    mov p12, #0xffff
    lsr p11, p12, p11           // p11 = mask = 0xffff >> p11
    and p12, p1, p11            // x12 = _cmd & mask
#else
#error Unsupported cache mask storage for ARM64.
#endif
    //通过上面的计算 p10 = buckets,p11 = mask(arm64真机是_bucketsAndMaybeMask), p12 = index
    // p13(bucket_t) = buckets + 下标 << 4   PTRSHIFT arm64 为3.  <<4 位为16字节 buckets + 下标 *16 = buckets + index *16 也就是直接平移到了第几个元素的地址。
    add p13, p10, p12, LSL #(1+PTRSHIFT)
                        // p13 = buckets + ((_cmd & mask) << (1+PTRSHIFT))
    //这里就直接遍历查找了,因为arm64下cache_next相当于遍历(这里只扫描了前面)
                        // do {
    //p17 = imp, p9 = sel
1:  ldp p17, p9, [x13], #-BUCKET_SIZE   //     {imp, sel} = *bucket--
    //sel - _cmd != 0 则跳转 3:,也就意味着没有找到就跳转到__objc_msgSend_uncached
    cmp p9, p1              //     if (sel != _cmd) {
    b.ne    3f              //         scan more
                        //     } else {
    //找到则调用或者返回imp,Mode为 NORMAL
2:  CacheHit \Mode              // hit:    call or return imp  命中
                        //     }
//__objc_msgSend_uncached
//缓存中找不到方法就走__objc_msgSend_uncached逻辑了。
    //cbz 为0跳转 sel == nil 跳转 \MissLabelDynamic
3:  cbz p9, \MissLabelDynamic       //     if (sel == 0) goto Miss; 有空位没有找到说明没有缓存
    //bucket_t - buckets 由于是递减操作
    cmp p13, p10            // } while (bucket >= buckets) //⚠️ 这里一直是往前找,后面的元素在后面还有一次循环。
    //无符号大于等于 则跳转1:f b 分别代表front与back
    b.hs    1b

//没有命中cache  查找 p13 = mask对应的元素,也就是倒数第二个
#if CACHE_MASK_STORAGE == CACHE_MASK_STORAGE_HIGH_16_BIG_ADDRS
    //p13 = buckets + (mask << 4) 平移找到对应mask的bucket_t。UXTW 将w11扩展为64位后左移4
    add p13, p10, w11, UXTW #(1+PTRSHIFT)
                        // p13 = buckets + (mask << 1+PTRSHIFT)
#elif CACHE_MASK_STORAGE == CACHE_MASK_STORAGE_HIGH_16
    //p13 = buckets + (mask >> 44) 这里右移44位,少移动4位就不用再左移了。因为maskZeroBits的存在 就找到了mask对应元素的地址
    add p13, p10, p11, LSR #(48 - (1+PTRSHIFT))
                        // p13 = buckets + (mask << 1+PTRSHIFT)
                        // see comment about maskZeroBits
#elif CACHE_MASK_STORAGE == CACHE_MASK_STORAGE_LOW_4
    //p13 = buckets + (mask << 4) 找到对应mask的bucket_t。
    add p13, p10, p11, LSL #(1+PTRSHIFT)
                        // p13 = buckets + (mask << 1+PTRSHIFT)
#else
#error Unsupported cache mask storage for ARM64.
#endif
    //p12 = buckets + (p12<<4) index对应的bucket_t
    add p12, p10, p12, LSL #(1+PTRSHIFT)
                        // p12 = first probed bucket

    //之前已经往前查找过了,这里从后往index查找
                        // do {
    //p17 = imp p9 = sel
4:  ldp p17, p9, [x13], #-BUCKET_SIZE   //     {imp, sel} = *bucket--
    //sel - _cmd
    cmp p9, p1              //     if (sel == _cmd)
    //sel == _cmd跳转CacheHit
    b.eq    2b              //         goto hit
    //sel != nil
    cmp p9, #0              // } while (sel != 0 &&
    //
    ccmp    p13, p12, #0, ne        //     bucket > first_probed)
    //有值跳转4:
    b.hi    4b

LLookupEnd\Function:
LLookupRecover\Function:
//仍然没有找到缓存,缓存彻底不存在 __objc_msgSend_uncached()
    b   \MissLabelDynamic

核心逻辑:

  • 根据不同架构找到buckets中sel对应的index,p10 = buckets,p11 = mask / _bucketsAndMaybeMask(arm64_64 是 _bucketsAndMaybeMask),p12 = index。

    • arm64_64的情况下如果_bucketsAndMaybeMask0位为1则执行LLookupPreopt\Function
  • p13 = buckets + index << 4找到cls对应的buckets地址,地址平移找到对应bucket_t

  • do-while循环扫描buckets[index]的前半部分(后半部分逻辑不在这里)。

    • 如果存在sel为空,则说明是没有缓存的,就直接__objc_msgSend_uncached()
    • 命中直接CacheHit \Mode,这里ModeNORMAL
  • 平移获得p13 = buckets[mask]对应的元素,也就是最后一个元素(arm64下最后一个不存自身地址,也就相当于buckets[count - 1])。

  • p13 = buckets + mask << 4找到mask对应的buckets地址,地址平移找到对应bucket_t

  • do-while循环扫描buckets[mask]的前面元素,直到index(不包含index)。

    • 命中CacheHit \Mode
    • 如果存在sel为空,则说明是没有缓存的,就直接结束循环。
  • 最终仍然没有找到则执行__objc_msgSend_uncached()

  1. CACHEcache_t相对isa的偏移。 #define CACHE (2 * SIZEOF_POINTER)
  2. maskZeroBits始终是40p13 = buckets + (_bucketsAndMaybeMask >> 44)右移44位后就不用再<<4找到对应bucket_t的地址了。这是因为maskZeroBitsarm64_64下存在的原因。
  3. f b 分别代表frontback,往下往上的意思。

二、LLookupPreopt\Function

arm64_64真机的情况下,如果_bucketsAndMaybeMask的第0位为1则会执行LLookupPreopt\Function的逻辑。简单看了下汇编发现与cache_t 中的_originalPreoptCache有关。

2.1 LLookupPreopt\Function 源码分析

LLookupPreopt\Function:
#if __has_feature(ptrauth_calls)
    //p10 = _bucketsAndMaybeMask & 0x007ffffffffffffe = buckets
    and p10, p11, #0x007ffffffffffffe   // p10 = x
    //buckets x16为cls 验证
    autdb   x10, x16            // auth as early as possible
#endif

    // x12 = (_cmd - first_shared_cache_sel)
    //(_cmd >> 12 + PAGE) << 12 + PAGEOFF 第一个sel
    adrp    x9, _MagicSelRef@PAGE
    ldr p9, [x9, _MagicSelRef@PAGEOFF]
    //差值index
    sub p12, p1, p9

    // w9  = ((_cmd - first_shared_cache_sel) >> hash_shift & hash_mask)
#if __has_feature(ptrauth_calls)
    // bits 63..60 of x11 are the number of bits in hash_mask
    // bits 59..55 of x11 is hash_shift

    // 取到 hash_shift...
    lsr x17, x11, #55           // w17 = (hash_shift, ...)
    //w9 = index >> hash_shift
    lsr w9, w12, w17            // >>= shift
    //x17 = _bucketsAndMaybeMask >>60 //mask_bits
    lsr x17, x11, #60           // w17 = mask_bits
    mov x11, #0x7fff
    //x11 = 0x7fff >> mask_bits //mask
    lsr x11, x11, x17           // p11 = mask (0x7fff >> mask_bits)
    //x9 = x9 & mask
    and x9, x9, x11         // &= mask
#else
    // bits 63..53 of x11 is hash_mask
    // bits 52..48 of x11 is hash_shift
    lsr x17, x11, #48           // w17 = (hash_shift, hash_mask)
    lsr w9, w12, w17            // >>= shift
    and x9, x9, x11, LSR #53        // &=  mask
#endif
    //x17 = el_offs | (imp_offs << 32)
    ldr x17, [x10, x9, LSL #3]      // x17 == sel_offs | (imp_offs << 32)
    // cmp x12  x17 是否找到sel
    cmp x12, w17, uxtw

.if \Mode == GETIMP
    b.ne    \MissLabelConstant      // cache miss
    //imp = isa - (sel_offs >> 32)
    sub x0, x16, x17, LSR #32       // imp = isa - imp_offs
    //注册imp
    SignAsImp x0
    ret
.else
    b.ne    5f              // cache miss
    //imp(x17) =  (isa - sel_offs>> 32)
    sub x17, x16, x17, LSR #32      // imp = isa - imp_offs
.if \Mode == NORMAL
    //跳转imp
    br  x17
.elseif \Mode == LOOKUP
    //x16 = isa | 3 //这里为或的意思
    orr x16, x16, #3 // for instrumentation, note that we hit a constant cache
    //注册imp
    SignAsImp x17
    ret
.else
.abort  unhandled mode \Mode
.endif
    //x9 = buckets-1
5:  ldursw  x9, [x10, #-8]          // offset -8 is the fallback offset
    //计算回调isa  x16 = x16 + x9
    add x16, x16, x9            // compute the fallback isa
    //使用新isa重新查找缓存
    b   LLookupStart\Function       // lookup again with a new isa
.endif
  • 找到imp就跳转/返回。

  • 没有找到返回下一个isa重新CacheLookup

  • 这块进入的查找共享缓存, 与cache_t_originalPreoptCache有关。maskZeroBits4位就是用来判断是否有_originalPreoptCache的。

三、CacheHit

在查找缓存命中后会执行CacheHit

3.1 CacheHit源码分析

#define NORMAL 0
#define GETIMP 1
#define LOOKUP 2

// CacheHit: x17 = cached IMP, x10 = address of buckets, x1 = SEL, x16 = isa
.macro CacheHit
//这里传入的为NORMAL
.if $0 == NORMAL
    //调用imp TailCallCachedImp(imp,buckets,sel,isa)
    TailCallCachedImp x17, x10, x1, x16 // authenticate and call imp
.elseif $0 == GETIMP
    //返回imp
    mov p0, p17
    //imp == nil跳转9:
    cbz p0, 9f          // don't ptrauth a nil imp
    //有imp执行AuthAndResignAsIMP(imp,buckets,sel,isa)最后给到x0返回。
    AuthAndResignAsIMP x0, x10, x1, x16 // authenticate imp and re-sign as IMP
9:  ret             // return IMP
.elseif $0 == LOOKUP
    // No nil check for ptrauth: the caller would crash anyway when they
    // jump to a nil IMP. We don't care if that jump also fails ptrauth.
    //找imp(imp,buckets,sel,isa)
    AuthAndResignAsIMP x17, x10, x1, x16    // authenticate imp and re-sign as IMP
    //isa与x15比较
    cmp x16, x15
    //cinc如果相等 就将x16+1,否则就设成0.
    cinc    x16, x16, ne            // x16 += 1 when x15 != x16 (for instrumentation ; fallback to the parent class)
    ret             // return imp via x17
.else
.abort oops
.endif
.endmacro
  • 这里其实走的是NORMAL逻辑,NORMALcase直接验证并且跳转imp

  • TailCallCachedImp内部执行的是imp^cls,对imp进行了解码。

  • GETIMP返回imp

  • LOOKUP查找注册imp并返回。

四、__objc_msgSend_uncached

在缓存没有命中的情况下会走到__objc_msgSend_uncached()的逻辑:

STATIC_ENTRY __objc_msgSend_uncached
UNWIND __objc_msgSend_uncached, FrameWithNoSaves

// THIS IS NOT A CALLABLE C FUNCTION
// Out-of-band p15 is the class to search
//查找imp
MethodTableLookup
//跳转imp
TailCallFunctionPointer x17

END_ENTRY __objc_msgSend_uncached
  • MethodTableLookup查找imp
  • TailCallFunctionPointer跳转imp MethodTableLookup
.macro MethodTableLookup
    
    SAVE_REGS MSGSEND

    // lookUpImpOrForward(obj, sel, cls, LOOKUP_INITIALIZE | LOOKUP_RESOLVER)
    // receiver and selector already in x0 and x1
    //x2 = cls
    mov x2, x16
    //x3 = LOOKUP_INITIALIZE|LOOKUP_RESOLVER //是否初始化,imp没有实现尝试resolver
//_lookUpImpOrForward(receiver,selector,cls,LOOKUP_INITIALIZE | LOOKUP_RESOLVER)
    mov x3, #3
    bl  _lookUpImpOrForward

    // IMP in x0
    mov x17, x0

    RESTORE_REGS MSGSEND

.endmacro
  • 调用_lookUpImpOrForward查找imp。这里就调用到了c/c++的代码了:
IMP lookUpImpOrForward(id inst, SEL sel, Class cls, int behavior)

最终会调用_lookUpImpOrForward进入c/c++环境逻辑。

五、 objc_msgSend流程图

image.png