【优化求解】基于matlab遗传算法求解函数极值问题【含Matlab源码 1198期】

842 阅读2分钟

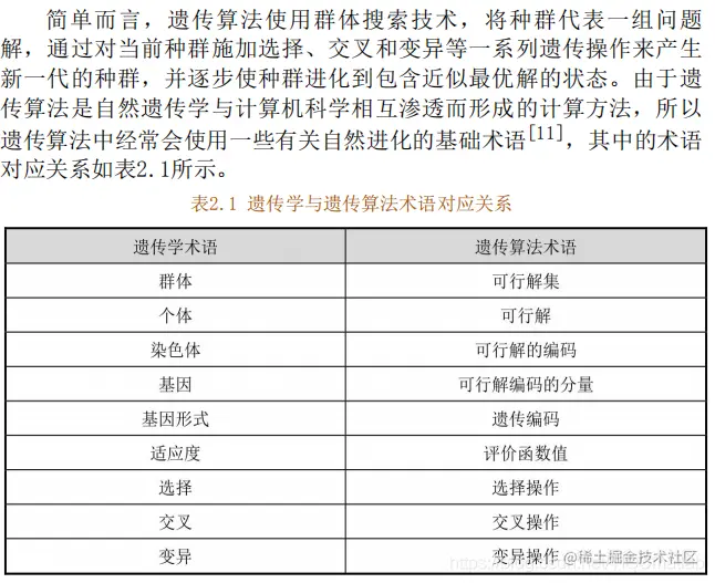
一、简介

1 引言 在这里插入图片描述 在这里插入图片描述 2 遗传算法理论 2.1 遗传算法的生物学基础 在这里插入图片描述 在这里插入图片描述 2.2 遗传算法的理论基础 在这里插入图片描述 在这里插入图片描述 在这里插入图片描述 在这里插入图片描述 2.3 遗传算法的基本概念 在这里插入图片描述 在这里插入图片描述 在这里插入图片描述 在这里插入图片描述 在这里插入图片描述 在这里插入图片描述 2.4 标准的遗传算法 在这里插入图片描述 在这里插入图片描述 2.5 遗传算法的特点 在这里插入图片描述 在这里插入图片描述 2.6 遗传算法的改进方向 在这里插入图片描述 3 遗传算法流程 在这里插入图片描述 在这里插入图片描述 在这里插入图片描述 4 关键参数说明 在这里插入图片描述

二、案例及完整源代码

1 案例 在这里插入图片描述 2 完整代码

%%%%%%%%%%%%%%%%%%%%标准遗传算法求函数极值%%%%%%%%%%%%%%%%%%%
%%%%%%%%%%%%%%%%%%%%%%%%初始化参数%%%%%%%%%%%%%%%%%%%%%%%%%%
clear all;              %清除所有变量
close all;              %清图
clc;                    %清屏
NP=50;                  %种群数量
L=20;                   %二进制数串长度
Pc=0.8;                 %交叉率
Pm=0.1;                 %变异率
G=100;                  %最大遗传代数
Xs=10;                  %上限
Xx=0;                   %下限
f=randi([0,1],NP,L);        %随机获得初始种群
%%%%%%%%%%%%%%%%%%%%%%%%%遗传算法循环%%%%%%%%%%%%%%%%%%%%%%%%
for k=1:G
    %%%%%%%%%%%%将二进制解码为定义域范围内十进制%%%%%%%%%%%%%%
    for i=1:NP
        U=f(i,:);
        m=0;
        for j=1:L
            m=U(j)*2^(j-1)+m;
        end
        x(i)=Xx+m*(Xs-Xx)/(2^L-1);
        Fit(i)= func1(x(i));
    end
    maxFit=max(Fit);           %最大值
    minFit=min(Fit);           %最小值
    rr=find(Fit==maxFit);
    fBest=f(rr(1,1),:);        %历代最优个体   
    xBest=x(rr(1,1));
    Fit=(Fit-minFit)/(maxFit-minFit);  %归一化适应度值
    %%%%%%%%%%%%%%%%%%基于轮盘赌的复制操作%%%%%%%%%%%%%%%%%%%
    sum_Fit=sum(Fit);
    fitvalue=Fit./sum_Fit;
    fitvalue=cumsum(fitvalue);
    ms=sort(rand(NP,1));
    fiti=1;
    newi=1;
    while newi<=NP
        if (ms(newi))<fitvalue(fiti)
            nf(newi,:)=f(fiti,:);
            newi=newi+1;
        else
            fiti=fiti+1;
        end
    end   
    %%%%%%%%%%%%%%%%%%%%%%基于概率的交叉操作%%%%%%%%%%%%%%%%%%
    for i=1:2:NP
        p=rand;
        if p<Pc
            q=randi([0,1],1,L);
            for j=1:L
                if q(j)==1;
                    temp=nf(i+1,j);
                    nf(i+1,j)=nf(i,j);
                    nf(i,j)=temp;
                end
            end
        end
    end
    %%%%%%%%%%%%%%%%%%%基于概率的变异操作%%%%%%%%%%%%%%%%%%%%%%%
    i=1;
    while i<=round(NP*Pm)
        h=randi([1,NP],1,1);      %随机选取一个需要变异的染色体
        for j=1:round(L*Pm)         
            g=randi([1,L],1,1);   %随机需要变异的基因数
            nf(h,g)=~nf(h,g);
        end
        i=i+1;
    end
    f=nf;
    f(1,:)=fBest;                   %保留最优个体在新种群中
    trace(k)=maxFit;                %历代最优适应度
end
xBest;                              %最优个体
figure
plot(trace)
xlabel('迭代次数')
ylabel('目标函数值')
title('适应度进化曲线')


%%%%%%%%%%%%%%%%%%%%%%%%%适应度函数%%%%%%%%%%%%%%%%%%%%%%%%%%%%
function result=func1(x)
fit= x+10*sin(5*x)+7*cos(4*x);
result=fit;

三、解题过程及运行结果

1 解题过程 在这里插入图片描述 在这里插入图片描述 2 运行结果 在这里插入图片描述

四、matlab版本及参考文献

1 matlab版本 2014a

2 参考文献 《智能优化算法及其MATLAB实例(第2版)》包子阳 余继周 杨杉著 电子工业出版社