「前端刷题」2. 两数相加| 8月更文挑战

130 阅读4分钟

题目

给你两个 非空 的链表,表示两个非负的整数。它们每位数字都是按照 逆序 的方式存储的,并且每个节点只能存储 一位 数字。

请你将两个数相加,并以相同形式返回一个表示和的链表。

你可以假设除了数字 0 之外,这两个数都不会以 0 开头。

 

示例 1:

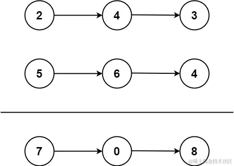
输入: l1 = [2,4,3], l2 = [5,6,4] 输出: [7,0,8] 解释: 342 + 465 = 807.

示例 2:

输入: l1 = [0], l2 = [0] 输出: [0]

示例 3:

输入: l1 = [9,9,9,9,9,9,9], l2 = [9,9,9,9] 输出: [8,9,9,9,0,0,0,1]

 

提示:

  • 每个链表中的节点数在范围 [1, 100]
  • 0 <= Node.val <= 9
  • 题目数据保证列表表示的数字不含前导零

解题思路

这种链表相加的题目是非常简单的,只需要将解题的表达式写出来便一目了然,以本题的例题为例:(2->4->3)+(5->6->4) = (7->0->8),根据加法的计算过程我们知道首先从低位开始算起,也就是说应该先计算2+5=7,所以思路来了:

  1. 首先取出“+”左右两边两个数的最低位,也就是
let val1 = l1.val
let val2 = l2.val
  1. 其次求出他们的和并作为输出结果的最低位(由于输出的结果是链表的形式保存,所以我们应该写成这种形式)
let sum = new ListNode('0')
sum.next = new ListNode(“结果” % 10)//之所以要“结果” % 10是因为我们的计算结果是有可能大于10的,所以需要取余

所以初步的代码如下:

var addTwoNumbers = function(l1, l2) {
    let sum = new ListNode('0') // 创建一个头链表用于保存结果
    let head = sum // 保存头链表的位置用于最后的链表返回
    while (l1 || l2) {//在两个链表之中有一个存在的前提下执行下面的逻辑
        let val1 = l1.val
        let val2 = l2.val
        let r1 = val1 + val2//求和
        sum.next = new ListNode(r1 % 10)//sum的下一个节点
        sum = sum.next //sum指向下一个节点
       if (l1) l1 = l1.next //l1指向下一个节点,以便计算第二个节点的值
        if(l2) l2 = l2.next //l2指向下一个节点,以便计算第二个节点的值
    }
    return head.next //返回计算结果,之所以用head.next是因为head中保存的第一个节点是刚开始定义的“0”
};
  1. 下面便是开始进行优化了,作为一名大学生我们应该知道的第一点是加法运算是有进位的,所以考虑将进位加入代码中
let addOne = 0 //进位
   let sum = new ListNode('0')
   let head = sum
   while (addOne || l1 || l2) {//在进位或者两个链表之中有一个存在的前提下执行下面的逻辑
       let val1 = l1.val
       let val2 = l2.val
       let r1 = val1 + val2 + addOne//求和
       addOne = r1 >= 10 ? 1 : 0 // 如果求和结果>=10,那么进位为1,否则为0
       sum.next = new ListNode(r1 % 10)
       sum = sum.next 
      if (l1) l1 = l1.next 
       if(l2) l2 = l2.next 
   }
   return head.next
};
  1. 能写出以上代码已经接近成功了,但是离成功还差个那么一步,当我们提交的时候并不能通过所有的案例,不能通过的一个案例为:[9999]与[99]相加,这是因为l1与l2相加的过程中,当指针指向第三个9的时候l1的9是存在的而l2的9是不存在的,也就是为null,所以无法相加会进行报错,所以我们需要进行一步优化,如果值不存在时,将其设置为0,然后再进行相加即可,完成代码如下:
var addTwoNumbers = function(l1, l2) {
    let addOne = 0
    let sum = new ListNode('0')
    let head = sum
    while (addOne || l1 || l2) {
        let val1 = l1 !== null ? l1.val : 0 // 优化点
        let val2 = l2 !== null ? l2.val : 0 //优化点
        let r1 = val1 + val2 + addOne
        addOne = r1 >= 10 ? 1 : 0
        sum.next = new ListNode(r1 % 10)
        sum = sum.next 
        if (l1) l1 = l1.next 
        if (l2) l2 = l2.next 
    }
    return head.next
};

这个解法是最直接的最通用的,以后无论多少个数相加都可以采用这种思路,我认为学习算法,做的多了,慢慢的就会举一反三了

代码

/**
 * Definition for singly-linked list.
 * function ListNode(val, next) {
 *     this.val = (val===undefined ? 0 : val)
 *     this.next = (next===undefined ? null : next)
 * }
 */
/**
 * @param {ListNode} l1
 * @param {ListNode} l2
 * @return {ListNode}
 */
var addTwoNumbers = function(l1, l2) {
    let addOne = 0
    let sum = new ListNode('0')
    let head = sum
    while (addOne || l1 || l2) {
        let val1 = l1 !== null ? l1.val : 0
        let val2 = l2 !== null ? l2.val : 0
        let r1 = val1 + val2 + addOne
        addOne = r1 >= 10 ? 1 : 0
        sum.next = new ListNode(r1 % 10)
        sum = sum.next 
        if (l1) l1 = l1.next 
        if (l2) l2 = l2.next 
    }
    return head.next
};

最后

曾梦想仗剑走天涯

看一看世界的繁华

年少的心总有些轻狂

终究不过是个普通人

无怨无悔我走我路

「前端刷题」No.2