[源码解析] 机器学习参数服务器ps-lite(2) ----- 通信模块Van

668 阅读22分钟

0x00 摘要

本文是参数服务器系列第二篇,介绍ps-lite的通信模块 Van。

本系列其他文章是:

[源码解析] 机器学习参数服务器ps-lite 之(1) ----- PostOffice

0x01 功能概述

邮局里有了地址簿,就需要有货车来负责拉送物件,Van 就是整个Parameter Server的通信模块,其特点如下。

  • PostOffice 类在实例化的时候,会创建一个 Van 类的实例 作为成员变量。该 Van 实例与所属 PostOffice 实例生命周期相同(每个节点只有一个该对象);
  • Van 负责具体的节点间通信。具体来说就是负责建立起节点之间的互相连接(例如Worker与Scheduler之间的连接),并且开启本地的receiving thread用来监听收到的message。

VAN 目前有两个实现:

  • ZMQVan是基于zeromq的Van的实现,即用zmq库实现了连接的底层细节(zmq库是一个开源库,对socket进行了优良的封装,他使得Socket编程更加简单、简洁和性能更高)。
  • IBVerbsVan 是字节跳动的实现,具体没有深入研究。

0x02 定义

2.1 UML图

首先给出 UML 图。

2.2 主要说明

下面我们只给出Van对象关键变量和成员函数说明。

其主要变量如下:

  • Node scheduler_ :Scheduler 节点参数,每一个node都会记录Scheduler 节点的信息;
  • Node my_node_ : 本节点参数。如果本节点是Scheduler,则 my_node_ 会指向上面的 scheduler_ ;
  • bool is_scheduler_ : 本节点是否是 scheduler;
  • std::unique_ptr< std::thread> receiver_thread_ :接收消息线程指针;
  • std::unique_ptr< std::thread> heartbeat_thread_ :发送心跳线程指针;
  • std::vector barrier_count_ :barrier 计数,用来记录登记节点数目,只有所有节点都登记之后,系统才到了 ready 状态,scheduler 才会给所有节点发送 ready 消息,系统才正式启动。
  • Resender *resender_ = nullptr :重新发送消息指针;
  • std::atomic timestamp_{0} :message 自增 id,原子变量;
  • std::unordered_map<std::string, int> connected_nodes_ : 记录了目前连接到哪些 nodes;

其主要函数功能如下:

  • start :建立通信初始化;

  • Receiving :接收消息线程的处理函数;

  • Heartbeat :发送心跳线程的处理函数;

  • ProcessAddNodeCommandAtScheduler :scheduler 的 AddNode 消息处理函数;

    • ProcessHearbeat:心跳包处理函数;
    • ProcessDataMsg :数据消息(push & pull)处理函数;
    • ProcessAddNodeCommand :worker 和 server 的 AddNode 消息处理函数;
    • ProcessBarrierCommand :Barrier 消息处理函数;

2.3 线程管理

PS Lite 定义的三种角色采用多线程机制工作,每个线程承担特定的职责,在所属的 Van 实例启动时被创建。

具体描述如下:

  • Scheduler,Worker 和 Server 的 Van 实例里均持有一个接受数据的线程。
  • Worker 和 Server 的 Van 实例里还持有一个间歇地向 Scheduler 发送心跳的线程。
  • 如果定义了值不为 0 环境变量 PS_RESEND,那么 Scheduler、Worker 和 Server 还会启动一个监控线程。

2.4 类定义

详细代码(摘要)如下:

class Van {
 public:
  static Van *Create(const std::string &type);
  virtual void Start(int customer_id);
  int Send(const Message &msg);
  virtual void Stop();
  inline int GetTimestamp() { return timestamp_++; }
  inline bool IsReady() { return ready_; }
​
 protected:
  //连结节点
  virtual void Connect(const Node &node) = 0;
  //绑定到自己节点之上  
  virtual int Bind(const Node &node, int max_retry) = 0;
  //接收消息,用阻塞方式  
  virtual int RecvMsg(Message *msg) = 0;
 //发送消息
  virtual int SendMsg(const Message &msg) = 0;
​
  /**
   * \brief pack meta into a string
   */
  void PackMeta(const Meta &meta, char **meta_buf, int *buf_size);
  /**
   * \brief pack meta into protobuf
   */
  void PackMetaPB(const Meta &meta, PBMeta *pb);
  /**
   * \brief unpack meta from a string
   */
  void UnpackMeta(const char *meta_buf, int buf_size, Meta *meta);
​
  Node scheduler_;
  Node my_node_;
  bool is_scheduler_;
  std::mutex start_mu_;
​
 private:
  /** thread function for receving */
  void Receiving();
​
  /** thread function for heartbeat */
  void Heartbeat();
​
  // node's address string (i.e. ip:port) -> node id
  // this map is updated when ip:port is received for the first time
  std::unordered_map<std::string, int> connected_nodes_;
  // maps the id of node which is added later to the id of node
  // which is with the same ip:port and added first
  std::unordered_map<int, int> shared_node_mapping_;
​
  /** whether it is ready for sending */
  std::atomic<bool> ready_{false};
  std::atomic<size_t> send_bytes_{0};
  size_t recv_bytes_ = 0;
  int num_servers_ = 0;
  int num_workers_ = 0;
  /** the thread for receiving messages */
  std::unique_ptr<std::thread> receiver_thread_;
  /** the thread for sending heartbeat */
  std::unique_ptr<std::thread> heartbeat_thread_;
  std::vector<int> barrier_count_;
  /** msg resender */
  Resender *resender_ = nullptr;
  int drop_rate_ = 0;
  std::atomic<int> timestamp_{0};
  int init_stage = 0;
​
 //以下是处理各种类型消息
  void ProcessAddNodeCommandAtScheduler(Message *msg, Meta *nodes,
                                        Meta *recovery_nodes);
  void ProcessTerminateCommand();
  void ProcessAddNodeCommand(Message *msg, Meta *nodes, Meta *recovery_nodes);
  void ProcessBarrierCommand(Message *msg);
  void ProcessHearbeat(Message *msg);
  void ProcessDataMsg(Message *msg);
​
  //更新本地NodeID
  void UpdateLocalID(Message *msg, std::unordered_set<int> *deadnodes_set,
                     Meta *nodes, Meta *recovery_nodes);
​
  const char *heartbeat_timeout_val =
      Environment::Get()->find("PS_HEARTBEAT_TIMEOUT");
  int heartbeat_timeout_ =
      heartbeat_timeout_val ? atoi(heartbeat_timeout_val) : 0;
​
  DISALLOW_COPY_AND_ASSIGN(Van);
};

0x03 初始化

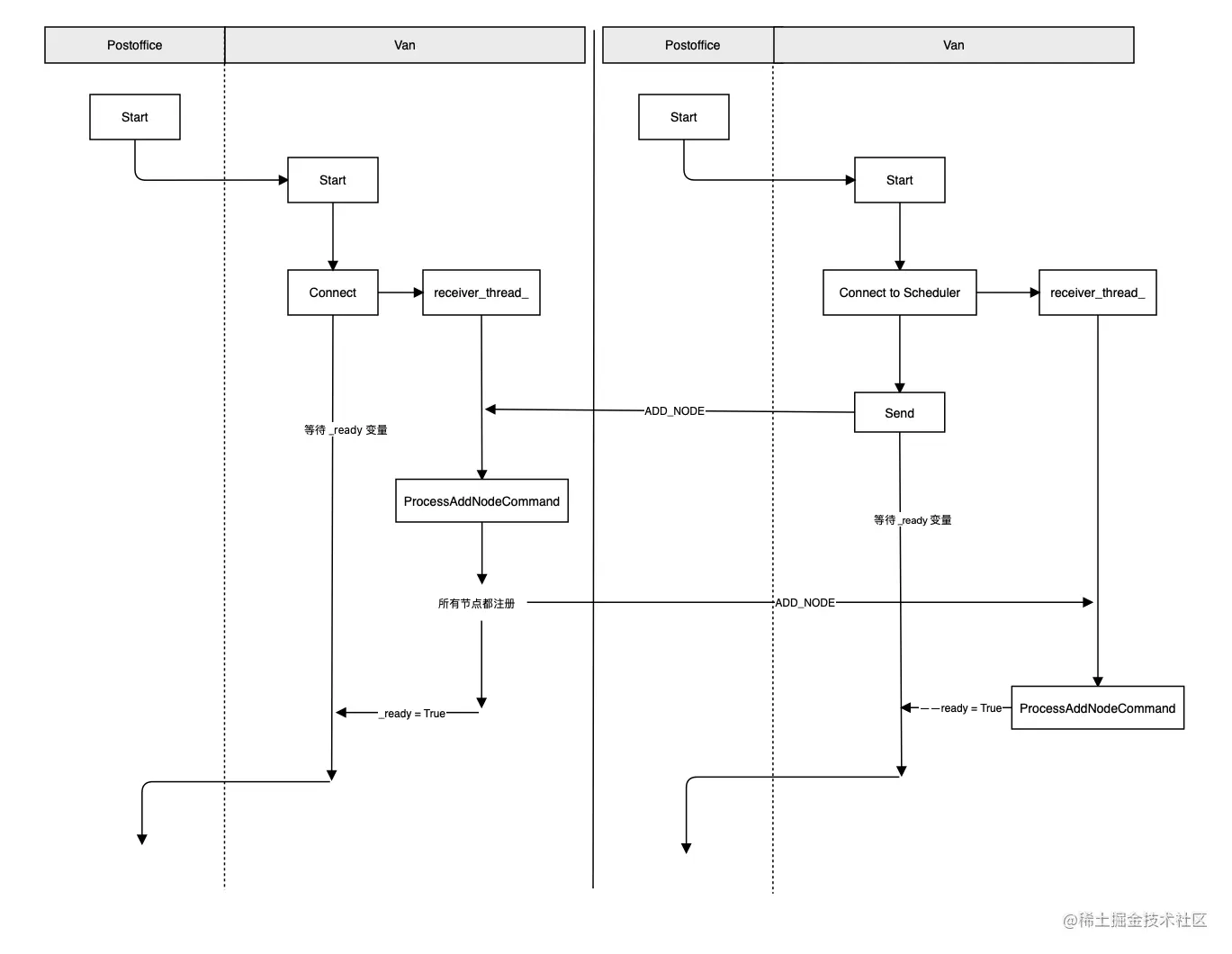
Van对象的初始化函数作用就是依据本地节点类型的不同,做不同设置,从而启动端口,建立到scheduler的连结,启动接收消息线程,心跳线程等,这样就可以进行通信了。具体如下:

  1. 首先从环境变量中得到相关信息,比如scheduler 的 "ip,port"(这两个是预先设置的),本节点的角色(Worker/Server/Scheduler)等等,然后 初始化scheduler_这个成员变量;

  2. 如果本节点是 scheduler,则把 scheduler_ 赋值给 my_node_;

  3. 如果本节点不是 scheduler,则:

    1. 从系统中获取本节点的ip信息;
    2. 使用 GetAvailablePort 获取一个port;
  4. 使用 Bind 绑定一个端口;

  5. 调用 Connect 建立到 Scheduler 的连接(scheduler也连接到自己的那个预先设置的固定端口);

  6. 启动本地Node的接收消息线程receiver_thread_,执行Van::Receiving

  7. 如果本节点不是 scheduler,给 Scheduler 发送一个 ADD_NODE 消息,这样可以将本地Node的信息告知Scheduler,即注册到 scheduler;

  8. 然后进入等待状态,等待Scheduler通知 Ready(scheduler 会等待所有节点都完成注册后,统一发送 ready); 注意,这里 scheduler 节点也会等,但是不影响 scheduler 节点 的 recevie 线程接受处理消息;

  9. Ready后启动心跳线程,建立到Scheduler的Heartbeat 连接;

关于7,8两点的进一步说明就是:

  • 当worker和server节点绑定ip和port后,便向scheduler节点发送ADD_NODE message。
  • 当 scheduler收到所有worker和server的ADD_NODE message后,则依次应答ADD_NODE message,
  • 各个节点在此过程中通过原子变量ready_等待上述过程完成。

具体代码如下:

void Van::Start(int customer_id) {
  // get scheduler info
  start_mu_.lock();
​
  if (init_stage == 0) {
    // 初始化scheduler_这个成员变量
    scheduler_.hostname = std::string(
        CHECK_NOTNULL(Environment::Get()->find("DMLC_PS_ROOT_URI")));
    scheduler_.port =
        atoi(CHECK_NOTNULL(Environment::Get()->find("DMLC_PS_ROOT_PORT")));
    scheduler_.role = Node::SCHEDULER;
    scheduler_.id = kScheduler;
    // 确认本节点是scheduler节点
    is_scheduler_ = Postoffice::Get()->is_scheduler();
​
    // get my node info
    if (is_scheduler_) {
      // 初始化本节点,因为是scheduler,所以直接赋值
      my_node_ = scheduler_;
    } else {
      auto role = Postoffice::Get()->is_worker() ? Node::WORKER : Node::SERVER;
      const char* nhost = Environment::Get()->find("DMLC_NODE_HOST");
      std::string ip;
      if (nhost) ip = std::string(nhost);
      if (ip.empty()) {
        const char* itf = Environment::Get()->find("DMLC_INTERFACE");
        std::string interface;
        if (itf) interface = std::string(itf);
        if (interface.size()) {
          GetIP(interface, &ip);
        } else {
          GetAvailableInterfaceAndIP(&interface, &ip);
        }
      }
      int port = GetAvailablePort();
      const char* pstr = Environment::Get()->find("PORT");
      if (pstr) port = atoi(pstr);
      my_node_.hostname = ip;
      my_node_.role = role;
      my_node_.port = port;
      // cannot determine my id now, the scheduler will assign it later
      // set it explicitly to make re-register within a same process possible
      my_node_.id = Node::kEmpty;
      my_node_.customer_id = customer_id;
    }
​
    // bind.
    //绑定接口,把本节点绑定到ip:port这个socket上,理论来说这个函数就是初始化了receiver_
    my_node_.port = Bind(my_node_, is_scheduler_ ? 0 : 40);
​
    // connect to the scheduler
    // 连接上scheduler_,由于本节点就是scheduler_,其实就是初始化senders_,由于发送的节点很多,所以这里是一个map<int,void*>
      // 在这里就是senders_[1] = socket_1, socket_1中的body设置一点字符“ps1***”, 注意链接不是sendMsg
    Connect(scheduler_);
​
    // for debug use
    if (Environment::Get()->find("PS_DROP_MSG")) {
      drop_rate_ = atoi(Environment::Get()->find("PS_DROP_MSG"));
    }
    // start receiver
    // 开启一个接收消息的线程,这里就是处理消息
    receiver_thread_ =
        std::unique_ptr<std::thread>(new std::thread(&Van::Receiving, this));
    init_stage++;
  }
  start_mu_.unlock();
  
  if (!is_scheduler_) {
    // let the scheduler know myself
    // worker和server节点会通过 ADD_NODE 消息把本地节点的信息告诉scheduler,比如角色,ip,port...
    Message msg;
    Node customer_specific_node = my_node_;
    customer_specific_node.customer_id = customer_id;
    msg.meta.recver = kScheduler;
    msg.meta.control.cmd = Control::ADD_NODE;
    msg.meta.control.node.push_back(customer_specific_node);
    msg.meta.timestamp = timestamp_++;
    Send(msg);
  }
​
  // wait until ready
  // 等待 ready_ 从false变成true,当是scheduler的时候,必须要有等worker和server节点过来,不然一直都是阻塞在这,如果是 worker/server,则是等待 scheduler 发送系统allready消息。
  while (!ready_.load()) {
    std::this_thread::sleep_for(std::chrono::milliseconds(100));
  }
​
  start_mu_.lock();
  if (init_stage == 1) {
    // resender
    if (Environment::Get()->find("PS_RESEND") &&
        atoi(Environment::Get()->find("PS_RESEND")) != 0) {
      int timeout = 1000;
      if (Environment::Get()->find("PS_RESEND_TIMEOUT")) {
        timeout = atoi(Environment::Get()->find("PS_RESEND_TIMEOUT"));
      }
      // 如果设置了超时重传,就初始化resender_这个变量
      resender_ = new Resender(timeout, 10, this);
    }
​
    if (!is_scheduler_) {
      // start heartbeat thread
      // 初始化心跳线程
      heartbeat_thread_ =
          std::unique_ptr<std::thread>(new std::thread(&Van::Heartbeat, this));
    }
    init_stage++;
  }
  start_mu_.unlock();
}

0x04 接受消息

我们首先介绍后台线程是如何运行,然后会具体分析如何处理各种消息。

4.1 后台处理消息线程

ps-lite 启动了一个后台线程 receiver_thread_ 进行接受/处理消息。

// start receiver
receiver_thread_ =
        std::unique_ptr<std::thread>(new std::thread(&Van::Receiving, this));

4.2 处理函数

receiver_thread_ 使用 Receiving 函数进行消息处理。

4.2.1 控制信息

除了传递参数的数据消息外,各个节点之间控制信息有:

  • ADD_NODE:worker和server向shceduler进行节点注册;
  • BARRIER:节点间的同步阻塞消息;
  • HEARTBEAT:节点间的心跳信号;
  • TERMINATE:节点退出信号;
  • ACK:确认消息,ACK 类型只有启用了 Resender 类才会出现
  • EMPTY:push or pull;

因此在 Receiving 之中会调用 不同处理函数处理不同类型的消息:

  • ProcessTerminateCommand :处理 TERMINATE;
  • ProcessAddNodeCommand :处理 ADD_NODE;
  • ProcessBarrierCommand :处理 BARRIER(在上文已经分析);
  • ProcessHearbeat :处理 HEARTBEAT;

4.2.2 线程内全局变量

线程内有两个变量,因为其是在 while (true) 循环之外,所以属于线程内的全局变量,这点在阅读代码时候需要注意。

  • nodes :只有 scheduler 在处理 ADD_NODE 时候会用到,存储目前 scheduler 内部拥有的所有 nodes;
  • recovery_nodes :只有 scheduler 在处理 ADD_NODE 时候会用到,存储目前 scheduler 内部拥有的所有 recovery nodes(康复重启的节点);

4.2.3 具体实现

Receiving 逻辑如下:

  • 调用 RecvMsg(派生类会实现)获取最新消息;
  • 如果设定了采样,则进行 drop;
  • 若设置了重传机制,则会检测此消息是否重复,利用 resender_->AddIncomming(msg) 来处理重复消息;
  • 处理控制消息或者数据消息;

具体代码如下

void Van::Receiving() {
  Meta nodes;
  // 以下两个可以认为是全局变量
  Meta recovery_nodes;  // store recovery nodes 储存康复重启的节点
  recovery_nodes.control.cmd = Control::ADD_NODE; // 康复重启节点的control.cmd 都设置为 ADD_NODE
​
  while (true) {
    Message msg;
    int recv_bytes = RecvMsg(&msg); //利用receiver_ 变量拿到消息
    // For debug, drop received message
    if (ready_.load() && drop_rate_ > 0) {
      unsigned seed = time(NULL) + my_node_.id;
      if (rand_r(&seed) % 100 < drop_rate_) {
        LOG(WARNING) << "Drop message " << msg.DebugString();
        continue;
      }
    }
​
    CHECK_NE(recv_bytes, -1);
    recv_bytes_ += recv_bytes; //收到的字节数累加
    if (Postoffice::Get()->verbose() >= 2) {
      PS_VLOG(2) << msg.DebugString();
    }
    // duplicated message
    if (resender_ && resender_->AddIncomming(msg)) continue; //重传确认机制
​
    if (!msg.meta.control.empty()) { //如果是控制类型的消息
      // control msg
      auto& ctrl = msg.meta.control;
      if (ctrl.cmd == Control::TERMINATE) {
        ProcessTerminateCommand();
        break;
      } else if (ctrl.cmd == Control::ADD_NODE) {
        ProcessAddNodeCommand(&msg, &nodes, &recovery_nodes); //当执行到这个位置的时候继续跳转
      } else if (ctrl.cmd == Control::BARRIER) {
        ProcessBarrierCommand(&msg);
      } else if (ctrl.cmd == Control::HEARTBEAT) {
        ProcessHearbeat(&msg); // 发回Heartbeat的ACK
      } else {
        LOG(WARNING) << "Drop unknown typed message " << msg.DebugString();
      }
    } else { //非控制类型的消息处理方式
      ProcessDataMsg(&msg);
    }
  }
}

4.3 处理 ADD_NODE 消息

ADD_NODE 是 worker / server 用来向 scheduler 注册自身的控制消息。

4.3.1 注册逻辑

先回忆下注册基本思路。

  • 当worker和server节点绑定ip和port后,便向scheduler节点发送ADD_NODE message。
  • 当 scheduler收到所有worker和server的ADD_NODE message后则依次应答ADD_NODE message,注意,应答的也是 同类型ADD_NODE 消息。
  • 各个节点(scheduler, worker, server)在此过程中通过原子变量ready_等待上述过程完成。

4.3.2 ProcessAddNodeCommand

ProcessAddNodeCommand 逻辑如下。

  • 查出心跳包超时的id,转存到dead_set之中。

  • 拿到收到消息里面的control信息。

  • 调用 UpdateLocalID,在其中:

    • 如果是新node,Scheduler记录这个新的node。
    • 如果这个node是重启产生的,则将旧node的信息更新。
  • 如果是 scheduler,则:

    • 调用 ProcessAddNodeCommandAtScheduler 收到所有worker和server的ADD_NODE 的消息后进行节点id分配并应答,即 设定最新的所有node的rank并发送给所有Worker和Server。
  • 如果不是 scheduler,说明 work & server 收到了 scheduler 回答的 ADD_NODE 消息,则:

    • 如果自身是现有节点,则在 connected_nodes_ 之中不会找到这个新节点,则先有节点会调用 Connect 与新节点建立连接。
    • 如果自身是新节点,则会连接所有现有节点(非同类型)。
    • 在 connected_nodes_ 之中更新 全局节点信息,包括 global rank(本地Node的全局rank等信息是由receiver_thread_在这里获取);
    • 最后设置 ready_ = true,即本节点也可以运行了,因为主线程会阻塞在其上。

具体代码如下:

void Van::ProcessAddNodeCommand(Message* msg, Meta* nodes,
                                Meta* recovery_nodes) {
  auto dead_nodes = Postoffice::Get()->GetDeadNodes(heartbeat_timeout_);//查出心跳包超时的id
  std::unordered_set<int> dead_set(dead_nodes.begin(), dead_nodes.end());//转存到dead_set之中
  auto& ctrl = msg->meta.control; //拿到收到消息里面的control信息
​
  UpdateLocalID(msg, &dead_set, nodes, recovery_nodes);
​
  if (is_scheduler_) { // Scheduler 节点
    ProcessAddNodeCommandAtScheduler(msg, nodes, recovery_nodes);
  } else { // Worker & Server 节点
    for (const auto& node : ctrl.node) {
      std::string addr_str = node.hostname + ":" + std::to_string(node.port);
      if (connected_nodes_.find(addr_str) == connected_nodes_.end()) {
        // 现有节点会在自己连接之中查找这个新节点,发现现有连接中没有这个新节点
        // 如果是新节点,则会连接现有节点(非同类型)
        Connect(node); // 与新节点进行连接        
        connected_nodes_[addr_str] = node.id; // 加入已经连接的节点
      }
      if (!node.is_recovery && node.role == Node::SERVER) ++num_servers_;
      if (!node.is_recovery && node.role == Node::WORKER) ++num_workers_;
    }
    ready_ = true;
  }
}

4.3.3 UpdateLocalID

此函数作用是更新节点内部的node id 信息,也是分为两种情况,函数逻辑如下:

  • 如果msg->meta.sender是Meta::kEmpty,即未设定,则处理此message的一定是Scheduler,会进入 if 分支。

    • 如果目前 nodes 的control.node数目小于 "配置的server数目 + 配置的worker数目",则说明是系统启动阶段,将当前消息的node信息加入到 control.node 之中。
    • 否则说明是系统运行阶段,应该是有些节点死掉重启后再次连接。那么,就从 nodes 的control.node 之中找到一个已经死掉的且节点role 与当前消息一致(同类型)的 node id,把这个 node id 赋给这个重启的节点。并且更新 nodes->control.node 和 recovery_nodes。
  • 下面就是普通节点处理的逻辑:

    • 即在 scheduler 传回来的所有节点信息中查找,目的是找到与自己的ip,port一致的节点。
    • 如果找到,就更新本地节点信息(因为在本节点启动时候,并没有设置 node_id 这个信息,这个需要scheduler统一设置,从注释看,目的是为了使重新注册成为可能)。包括全局 rank 信息。

具体代码如下:

void Van::UpdateLocalID(Message* msg, std::unordered_set<int>* deadnodes_set,
                        Meta* nodes, Meta* recovery_nodes) {
  auto& ctrl = msg->meta.control;
  size_t num_nodes =
      Postoffice::Get()->num_servers() + Postoffice::Get()->num_workers();
  // assign an id
  if (msg->meta.sender == Meta::kEmpty) { //如果sender未设定,则处理此message的一定是Scheduler
    CHECK(is_scheduler_);
    CHECK_EQ(ctrl.node.size(), 1); //msg中的control命令中的节点集合就是worker自己,所以就是1个节点
    if (nodes->control.node.size() < num_nodes) { //没有到齐
      nodes->control.node.push_back(ctrl.node[0]);
    } else { //如果所有work和server到齐了,就进入else
      // some node dies and restarts
      CHECK(ready_.load());
      for (size_t i = 0; i < nodes->control.node.size() - 1; ++i) {
        const auto& node = nodes->control.node[i];
        if (deadnodes_set->find(node.id) != deadnodes_set->end() &&
            node.role == ctrl.node[0].role) {
          auto& recovery_node = ctrl.node[0];
          // assign previous node id
          recovery_node.id = node.id;
          recovery_node.is_recovery = true;
          nodes->control.node[i] = recovery_node;
          recovery_nodes->control.node.push_back(recovery_node);
          break;
        }
      }
    }
  }
​
  // update my id / 对普通的node,更新其rank,scheduler 节点不会起作用(因为找不到)。
  // schedule发给此work节点的消息,如果发现本地的ip和port和消息中的某个一点重合,那么就把本地节点的ID(初始化时候没有ID,只是等于Empty)改为schedule发过来的 node id。
  for (size_t i = 0; i < ctrl.node.size(); ++i) {
    const auto& node = ctrl.node[i];
    if (my_node_.hostname == node.hostname && my_node_.port == node.port) {
      if (getenv("DMLC_RANK") == nullptr || my_node_.id == Meta::kEmpty) {
        my_node_ = node;
        std::string rank = std::to_string(Postoffice::IDtoRank(node.id));
#ifdef _MSC_VER
        _putenv_s("DMLC_RANK", rank.c_str());
#else
        setenv("DMLC_RANK", rank.c_str(), true);
#endif
      }
    }
  }
}

4.3.4 ProcessAddNodeCommandAtScheduler

ProcessAddNodeCommandAtScheduler 是在 Scheduler 之内运行,是对控制类型消息的处理。

对于Scheduler节点来说,scheduler收到所有worker和server的ADD_NODE的消息后进行节点id分配并应答,即,需要设定 最新的所有node的 全局rank 并发送给所有Worker和Server。

  • 当接受到所有 worker & server 的注册消息之后(nodes->control.node.size() == num_nodes):

    • 将节点按照 ip + port 组合排序。
    • Scheduler 与所有注册的节点建立连接、更新心跳时间戳,给 scheduler所有连接的节点分配全局 rank。
    • 向所有的worker和server发送ADD_NODE消息(携带scheduler之中的所有node信息)。
    • 会把 ready_ = true; 即 scheduler 是一个 ready 状态了,不管 worker 和 server 是否确认收到ADD_NODE消息。
    • 而在接收端(worker & server)的,每一个本地Node的全局rank等信息是由接收端 receiver_thread_(其他函数)获取,就是得到了 scheduler 返回的这些 nodes 信息。
  • 如果 !recovery_nodes->control.node.empty(),这就表明是处理某些重启节点的注册行为:

    • 查出心跳包超时的id,转存到dead_set之中。

    • 与重启节点建立连接(因为接收到了一个ADD_NODE),所以只与这个新重启节点建立连接即可(在代码中有 CHECK_EQ(recovery_nodes->control.node.size(), 1) 来确认重启节点为 1 个)。

    • 更新重启节点的心跳。

    • 因为新加入了重启节点,所以用一个发送达到两个目的:

      • 向所有 recovery 的worker和server发送ADD_NODE消息(携带scheduler之中的目前所有node信息)。
      • 向 alive 节点发送 recovery 节点信息。
      • 这样,收到消息的节点会则分别与新节点相互建立连接;

具体代码如下:

void Van::ProcessAddNodeCommandAtScheduler(Message* msg, Meta* nodes,
                                           Meta* recovery_nodes) {
  recovery_nodes->control.cmd = Control::ADD_NODE;
  time_t t = time(NULL);
  size_t num_nodes =
      Postoffice::Get()->num_servers() + Postoffice::Get()->num_workers();
  // scheduler收到所有worker和server的ADD_NODE的消息后进行节点id分配并应答
  if (nodes->control.node.size() == num_nodes) { // 节点收集完全
    // sort the nodes according their ip and port, 根据IP和port给worker,server排个序
    std::sort(nodes->control.node.begin(), nodes->control.node.end(),
              [](const Node& a, const Node& b) {
                return (a.hostname.compare(b.hostname) | (a.port < b.port)) > 0;
              });
    // assign node rank
    for (auto& node : nodes->control.node) {
      // 建立连接、更新心跳时间戳,给 scheduler所有连接的节点分配全局 rank。
      std::string node_host_ip =
          node.hostname + ":" + std::to_string(node.port);
      if (connected_nodes_.find(node_host_ip) == connected_nodes_.end()) { //如果ip:port不存在van_中的话
        CHECK_EQ(node.id, Node::kEmpty); //判断是不是初始化节点
        int id = node.role == Node::SERVER
                     ? Postoffice::ServerRankToID(num_servers_)
                     : Postoffice::WorkerRankToID(num_workers_); //如果是sever的话,就id产生一个id号,num_servers_初始化为0
        node.id = id; //将这个新节点的id赋值为id
        Connect(node); //连接这个新节点, 即建立一个socket, 然后senders_[id] = sender; 就是将目标id的socket存放起来后面使用
        Postoffice::Get()->UpdateHeartbeat(node.id, t);//更新心跳包
        connected_nodes_[node_host_ip] = id; //既然 worker, server 已经发message来了,scheduler要把这个节点作为已经链接的节点
      } else {
        int id = node.role == Node::SERVER
                     ? Postoffice::ServerRankToID(num_servers_)
                     : Postoffice::WorkerRankToID(num_workers_);
        shared_node_mapping_[id] = connected_nodes_[node_host_ip];
        node.id = connected_nodes_[node_host_ip];
      }
      if (node.role == Node::SERVER) num_servers_++;//更新rank
      if (node.role == Node::WORKER) num_workers_++;
    }
    nodes->control.node.push_back(my_node_); //把本节点放到里面
    nodes->control.cmd = Control::ADD_NODE;
    Message back;
    back.meta = *nodes;
    // 向所有的worker和server发送ADD_NODE消息
    for (int r : Postoffice::Get()->GetNodeIDs(kWorkerGroup + kServerGroup)) {
      int recver_id = r;
      if (shared_node_mapping_.find(r) == shared_node_mapping_.end()) {
        back.meta.recver = recver_id;
        back.meta.timestamp = timestamp_++;
        Send(back);
      }
    }
​
    ready_ = true; //scheduler已经准备好了
  } else if (!recovery_nodes->control.node.empty()) { // 节点没有收集完全
    auto dead_nodes = Postoffice::Get()->GetDeadNodes(heartbeat_timeout_);//查出心跳包超时的id
    std::unordered_set<int> dead_set(dead_nodes.begin(), dead_nodes.end());//转存到dead_set
    // send back the recovery node
    CHECK_EQ(recovery_nodes->control.node.size(), 1);
    Connect(recovery_nodes->control.node[0]);
    Postoffice::Get()->UpdateHeartbeat(recovery_nodes->control.node[0].id, t);
    Message back;
    for (int r : Postoffice::Get()->GetNodeIDs(kWorkerGroup + kServerGroup)) {
      if (r != recovery_nodes->control.node[0].id &&
          dead_set.find(r) != dead_set.end()) {
        // do not try to send anything to dead node
        continue;
      }
      // only send recovery_node to nodes already exist
      // but send all nodes to the recovery_node
      back.meta =
          (r == recovery_nodes->control.node[0].id) ? *nodes : *recovery_nodes;
      back.meta.recver = r;
      back.meta.timestamp = timestamp_++;
      Send(back);
    }
  }
}

此部分流程逻辑如下:

                                                              +
    Scheduler                                                 |      Worker
                                                              |
        +                                                     |        +
        |                                                     |        |
        |                                                     |        |
        v                                                     |        |
Postoffice::Start +---->  Van::Start                          |        |
                             +                                |        |
                             |                                |        |
                             |                                |        |
                             v                                |        |
                          Connect--do nothing                 |        |
                             +                                |        v
                             |                                |
                             |                                |  Postoffice::Start +----->  Van::Start
                             |                                |                                +
                             v                                |                                |
                         receiver_thread_ +---+               |                                |
                             +                |               |                                v
                             |                |               |                             Connect--to scheduler
                             |                |               |                                +
                             |                |               |                                |
                             |                |               |                                |
                             |                |               |                                |
                             |                |               |                                v
                             |                |               |                          receiver_thread_  +----->+
                             |                |               |                                +                  |
                             |                |               |                                |                  |
                             |                |               |                                |                  |
                             |                |               |                                v                  |
                             |                |   <---------------------------------------+   Send                |
                             |                |               |   ADD_NODE                     +                  |
                             |                v               |                                |                  |
                             |                                |                                |                  |
                             |       ProcessAddNodeCommand    |                                |                  |
                             |                +               |                                |                  |
                             |                |               |                                |                  |
                             |                | All nodes OK  |                                |                  |
                             |                |               |                                |                  |
                             v                |               |                                |                  |
                                              | set rank      |                                |                  |
                      wait until ready        |               |                                |                  |
                             +                |               |                                |                  |
                             |                +---------------------------------------------------------------->  |
                             |                |               |  ADD_NODE response(nodes info) |                  |
                             |                |               |                                |         ProcessAddNodeCommand
                             |                |               |                                v                  |
                             |                |               |                                                   |
                             | <--------------+               |                         wait until ready          |
                             |    ready_ = true               |                                +                  |
                             |                                |                                |  <---------------+
       +-------------------+ v                                |                                |
       |                                                      |         +--------------------+ v
       |                                                      |         |
       v                                                      |         |
                                                              |         v
  Postoffice::Barrier                                         |
                                                              |   Postoffice::Barrier
                                                              +

手机如下,左侧是 Scheduler,右侧是 worker:

4.3.5 一个新加节点的序列

其互联过程可以分为3步:

第一步:worker/server节点初始化的时候,向schedular节点发送一个连接信息,假定自身是节点 2;

if (!is_scheduler_) {
    // let the scheduler know myself
    Message msg;
    Node customer_specific_node = my_node_;
    customer_specific_node.customer_id = customer_id;
    msg.meta.recver = kScheduler;
    msg.meta.control.cmd = Control::ADD_NODE;
    msg.meta.control.node.push_back(customer_specific_node);
    msg.meta.timestamp = timestamp_++;
    Send(msg); //发送给schedular, 建立链接信息。
  }

第二步:Scheduler 节点收到信息后,在 ProcessAddNodeCommandAtScheduler 之中,首先会和 节点 2 建立一个连接。会向所有已经和schedular建立连接的worker节点/server节点 广播此 "节点的加入信息“,并把 节点 2 请求连接的信息放入meta信息中。

    // assign node rank
    for (auto& node : nodes->control.node) {
      std::string node_host_ip =
          node.hostname + ":" + std::to_string(node.port);
      if (connected_nodes_.find(node_host_ip) == connected_nodes_.end()) {
        int id = node.role == Node::SERVER
                     ? Postoffice::ServerRankToID(num_servers_)
                     : Postoffice::WorkerRankToID(num_workers_);
        node.id = id;
        Connect(node); // 连接这个新节点, 即建立一个socket, 然后senders_[id] = sender; 就是将目标id的socket存放起来后面使用
        Postoffice::Get()->UpdateHeartbeat(node.id, t);
        connected_nodes_[node_host_ip] = id;
      } else {
        int id = node.role == Node::SERVER
                     ? Postoffice::ServerRankToID(num_servers_)
                     : Postoffice::WorkerRankToID(num_workers_);
        shared_node_mapping_[id] = connected_nodes_[node_host_ip];
        node.id = connected_nodes_[node_host_ip];
      }
      if (node.role == Node::SERVER) num_servers_++;
      if (node.role == Node::WORKER) num_workers_++;
    }
    nodes->control.node.push_back(my_node_);
    nodes->control.cmd = Control::ADD_NODE;
​
    Message back;
    back.meta = *nodes;
    // 向所有已经和schedular建立连接的worker节点/server节点 广播此 "节点的加入信息“,并把 节点 2 请求连接的信息放入meta信息中。
    for (int r : Postoffice::Get()->GetNodeIDs(kWorkerGroup + kServerGroup)) {
      int recver_id = r;
      if (shared_node_mapping_.find(r) == shared_node_mapping_.end()) {
        back.meta.recver = recver_id;
        back.meta.timestamp = timestamp_++;
        Send(back);
      }
    }
​

第三步:现有worker/server节点收到这个命令后,在 ProcessAddNodeCommand 之中 会和 节点 2 形成连接。

   for (const auto& node : ctrl.node) {
      std::string addr_str = node.hostname + ":" + std::to_string(node.port);
      if (connected_nodes_.find(addr_str) == connected_nodes_.end()) { // 现有连接中没有这个新节点
        Connect(node); // 与新节点进行连接
        connected_nodes_[addr_str] = node.id;
      }
      if (!node.is_recovery && node.role == Node::SERVER) ++num_servers_;
      if (!node.is_recovery && node.role == Node::WORKER) ++num_workers_;

至此,整个过程就描述完了。每个新节点加入后,已经加入的节点都会通过schedular节点和这个新节点建立连接。

4.4 处理 HEARTBEAT 消息

我们接下来分析心跳机制。

4.4.1 心跳机制

为了记录网络的可达性,PS Lite 设计了心跳机制。具体而言:

  • 每一个节点的 PostOffice 单例中维护了一个 MAP 结构,存储了心跳关联的节点的活跃信息。键为节点编号,值为上次收到其 HEARTBEAT 消息的时间戳。
  • Worker/Server 只记录 Scheduler 的心跳,Scheduler 则记录所有节点的心跳。基于时间戳和心跳超时,可以输出所有的死亡节点。
  • 每一个 Worker/Server 节点,会新建立一个心跳线程,每隔 PS_HEARTBEAT_INTERVAL 秒向 Scheduler 发送一条 HEARTBEAT 消息;
  • Scheduler 节点收到后,响应一个 HEARTBEAT 消息。
  • scheduler进行应答,通过当前时间与心跳包接收时间之差判断是否alive。
  • Scheduler 会依据心跳节点的时间戳来判断死亡节点。如果新增的节点id在dead_node容器里,表示这个节点是重新恢复的;而新增节点通过schedular的中转与现有节点形成互联。

具体如下:

4.4.2 数据结构

std::unordered_map<int, time_t> heartbeats_ 就是存储了心跳关联的节点的活跃信息。键为节点编号,值为上次收到其 HEARTBEAT 消息的时间戳。

UpdateHeartbeat 会定期更新心跳。

  void UpdateHeartbeat(int node_id, time_t t) {
    std::lock_guard<std::mutex> lk(heartbeat_mu_);
    heartbeats_[node_id] = t;
  }
  
  std::unordered_map<int, time_t> heartbeats_;  

4.4.3 Worker / Server 发送心跳

在这两种节点中,启动了一个线程,每一个 Worker/Server 节点,每隔 PS_HEARTBEAT_INTERVAL 秒向 Scheduler 发送一条 HEARTBEAT 消息:

    if (!is_scheduler_) {
      // start heartbeat thread
      heartbeat_thread_ =
          std::unique_ptr<std::thread>(new std::thread(&Van::Heartbeat, this));
    }

具体心跳函数是:

void Van::Heartbeat() {
  const char* val = Environment::Get()->find("PS_HEARTBEAT_INTERVAL");
  const int interval = val ? atoi(val) : kDefaultHeartbeatInterval;
  while (interval > 0 && ready_.load()) {
    std::this_thread::sleep_for(std::chrono::seconds(interval));
    Message msg;
    msg.meta.recver = kScheduler;
    msg.meta.control.cmd = Control::HEARTBEAT;
    msg.meta.control.node.push_back(my_node_);
    msg.meta.timestamp = timestamp_++;
    Send(msg);
  }
}
​

4.4.4 Scheduler 节点处理心跳

Scheduler 节点收到后 HEARTBEAT 消息后,响应一个 HEARTBEAT 消息。UpdateHeartbeat 会定期更新心跳。

void Van::ProcessHearbeat(Message* msg) {
  auto& ctrl = msg->meta.control;
  time_t t = time(NULL);
  for (auto& node : ctrl.node) {
    Postoffice::Get()->UpdateHeartbeat(node.id, t);
    if (is_scheduler_) {
      Message heartbeat_ack;
      heartbeat_ack.meta.recver = node.id;
      heartbeat_ack.meta.control.cmd = Control::HEARTBEAT;
      heartbeat_ack.meta.control.node.push_back(my_node_);
      heartbeat_ack.meta.timestamp = timestamp_++;
      // send back heartbeat
      Send(heartbeat_ack);
    }
  }
}

4.4.5 死亡节点

Scheduler 在处理 ADD_NODE 消息时候,会看看是否已经有死亡节点,具体判通过当前时间戳与心跳包接收时间戳之差判断是否alive。

std::vector<int> Postoffice::GetDeadNodes(int t) {
  std::vector<int> dead_nodes;
  if (!van_->IsReady() || t == 0) return dead_nodes;
​
  time_t curr_time = time(NULL);
  const auto& nodes = is_scheduler_
    ? GetNodeIDs(kWorkerGroup + kServerGroup)
    : GetNodeIDs(kScheduler);
  {
    std::lock_guard<std::mutex> lk(heartbeat_mu_);
    for (int r : nodes) {
      auto it = heartbeats_.find(r);
      if ((it == heartbeats_.end() || it->second + t < curr_time)
            && start_time_ + t < curr_time) {
        dead_nodes.push_back(r);
      }
    }
  }
  return dead_nodes;
}
​

逻辑如下:

+----------------------------------------------------+
| Scheduler                                          |
|                                                    |
|                                                    |
|                                                    |
| heartbeats_                                        |
|                                                    |
| receiver_thread_+-------->  ProcessHearbeat        |
|                            ^      +    ^  +        |
|                            |      |    |  |        |
|                            |      |    |  |        |
|                            |      |    |  |        |
+----------------------------------------------------+
                             |      |    |  |
                             |      |    |  |                        RESPONSE
                             |      |    |  +-------------------------------------+
                             |      |    |                                        |
                             |      |    +-------------------------------+        |
                             |      |                                    |        |
                  HEARTBEAT  |      | RESPONSE                HEARTBEAT  |        |
                             |      |                                    |        |
+-----------------------------------------+  +-----------------------------------------+
| Worker                     |      |     |  | Server                    |        |    |
|                            |      |     |  |                           |        |    |
|                            |      |     |  |                           |        |    |
|                            |      |     |  |                           |        |    |
| heartbeats_                |      |     |  |  heartbeats_              |        |    |
|                            +      |     |  |                           +        |    |
| heartbeat_thread_+----> Heartbeat |     |  |  heartbeat_thread_+-->  Heartbeat  |    |
|                                   |     |  |                                    |    |
|                                   v     |  |                                    v    |
| receiver_thread_ +--->  ProcessHearbeat |  | receiver_thread_  +-->  ProcessHearbeat |
|                                         |  |                                         |
|                                         |  |                                         |
|                                         |  |                                         |
+-----------------------------------------+  +-----------------------------------------+

4.5 处理 TERMINATE 消息

ProcessTerminateCommand 会处理结束消息,具体就是设定 ready_ 为 false。

这样就预示着 Van 状态不对,不可以继续处理。

void Van::ProcessTerminateCommand() {
  PS_VLOG(1) << my_node().ShortDebugString() << " is stopped";
  ready_ = false;
}
​
inline bool IsReady() { return ready_; }

4.6 处理 ACK 消息

4.6.1 Ack机制

在分布式系统中,通信也是不可靠的,丢包、延时都是必须考虑的场景。PS Lite 设计了 Resender类来提高通信的可靠性,它引入了 ACK 机制。即:

  • 每一个节点,对于收到的非 ACK/TERMINATE 消息,必须响应一个 ACK 消息。
  • 每一个节点,对于发送的每一个非 ACK/TERMINATE 消息,必须在本地缓存下来。存储的数据结构是一个 MAP,根据消息的内容生产唯一的键。
  • 每一个节点,对于收到的 ACK 消息,必须根据反馈的键从本地缓存中移除对应的消息。
  • 每一个节点运行一个监控线程,每隔 PS_RESEND_TIMEOUT 毫秒检查一下本地缓存。根据每个消息的发送时间戳和当前时间,找出超时的消息进行重发,并累加其重试次数。

4.6.2 Resender类

定义如下,其中 send_buff_ 就是发送缓存,用来存储发送了的消息列表。acked_ 就是已经确认的消息。

class Resender {
  std::thread* monitor_;
  std::unordered_set<uint64_t> acked_;
  std::atomic<bool> exit_{false};
  std::mutex mu_;
  int timeout_;
  int max_num_retry_;
  Van* van_;
  using Time = std::chrono::milliseconds;
  // the buffer entry
  struct Entry {
    Message msg;
    Time send;
    int num_retry = 0;
  };
  std::unordered_map<uint64_t, Entry> send_buff_;  
};
​

4.6.3 监控线程

监控线程以及函数如下如下,就是被唤醒时候,从send_buff_(本地缓存)找到每个消息的发送时间戳和当前时间,找出超时的消息进行重发,并累加其重试次数。 :

  monitor_ = new std::thread(&Resender::Monitoring, this);
​
  void Monitoring() {
    while (!exit_) {
      std::this_thread::sleep_for(Time(timeout_));
      std::vector<Message> resend;
      Time now = Now();
      mu_.lock();
      for (auto& it : send_buff_) {
        if (it.second.send + Time(timeout_) * (1+it.second.num_retry) < now) {
          resend.push_back(it.second.msg);
          ++it.second.num_retry;
          CHECK_LT(it.second.num_retry, max_num_retry_);
        }
      }
      mu_.unlock();
​
      for (const auto& msg : resend) van_->Send(msg);
    }
  }
​

4.6.4 发送时缓存

当 Van 发送消息时候,如果配置了重传,就调用AddOutgoing函数把消息加入到发送缓存。

int Van::Send(const Message& msg) {
  int send_bytes = SendMsg(msg);
  CHECK_NE(send_bytes, -1);
  send_bytes_ += send_bytes;
  if (resender_) resender_->AddOutgoing(msg);
  if (Postoffice::Get()->verbose() >= 2) {
    PS_VLOG(2) << msg.DebugString();
  }
  return send_bytes;
}
​

下面函数就是加入到发送缓存。

/**
   * \brief add an outgoining message
   *
   */
  void AddOutgoing(const Message& msg) {
    if (msg.meta.control.cmd == Control::ACK) return;
    CHECK_NE(msg.meta.timestamp, Meta::kEmpty) << msg.DebugString();
    auto key = GetKey(msg);
    std::lock_guard<std::mutex> lk(mu_);
    // already buffered, which often due to call Send by the monitor thread
    if (send_buff_.find(key) != send_buff_.end()) return;
​
    auto& ent = send_buff_[key];
    ent.msg = msg;
    ent.send = Now();
    ent.num_retry = 0;
  }
​

4.6.5 清除缓存

下面函数有两个作用:

  • 检查是否是重复消息,则已经收到的确认消息;
  • 如果是确认消息,则从发送缓存中清除。
/**
   * \brief add an incomming message
   * \brief return true if msg has been added before or a ACK message
   */
  bool AddIncomming(const Message& msg) {
    // a message can be received by multiple times
    if (msg.meta.control.cmd == Control::TERMINATE) {
      return false;
    } else if (msg.meta.control.cmd == Control::ACK) {
      mu_.lock();
      auto key = msg.meta.control.msg_sig;
      auto it = send_buff_.find(key);
      if (it != send_buff_.end()) send_buff_.erase(it);
      mu_.unlock();
      return true;
    } else {
      mu_.lock();
      auto key = GetKey(msg);
      auto it = acked_.find(key);
      bool duplicated = it != acked_.end();
      if (!duplicated) acked_.insert(key);
      mu_.unlock();
      // send back ack message (even if it is duplicated)
      Message ack;
      ack.meta.recver = msg.meta.sender;
      ack.meta.sender = msg.meta.recver;
      ack.meta.control.cmd = Control::ACK;
      ack.meta.control.msg_sig = key;
      van_->Send(ack);
      // warning
      if (duplicated) LOG(WARNING) << "Duplicated message: " << msg.DebugString();
      return duplicated;
    }
  }
​
​

4.7 处理数据消息

ProcessDataMsg 用来处理 worker 发过来的数据消息(就是worker向server更新梯度),具体是取得对应的Customer后,调用 Customer 的方法进行处理,直接将msg放入处理队列中。

我们会放在 Customer 之中进行介绍。

void Van::ProcessDataMsg(Message* msg) {
  // data msg
  int app_id = msg->meta.app_id;
  int customer_id =
      Postoffice::Get()->is_worker() ? msg->meta.customer_id : app_id;
  auto* obj = Postoffice::Get()->GetCustomer(app_id, customer_id, 5);
  obj->Accept(*msg); // 这里给 Customer 添加消息
}

0x05 ZMQVan

ZMQVan是基于zeromq的Van的实现,即为用zmq库实现了连接的底层细节(zmq库是一个开源库,对socket进行了优良的封装,他使得Socket编程更加简单、简洁和性能更高)。

5.1 定义

ZMQVan定义如下:

ZMQVan 继承于Van ,在这个类的基础上加了两个成员变量,分别是:

  • unordered_map<int, void*> senders_ :senders_是一个集合,就是本节点发送 socket 的集合,即node id 与 socket 的映射。比如 8号节点要给9号节点发消息,那么只要找到(9,socket_9)这个组合就行了,然后调用 socket_9.send(message),
  • void *receiver_ = nullptr :是 Bind 函数得到的 socket 连接,因为是接受端,所以只有一个 socket 就行。

具体如下:

class ZMQVan : public Van {
  void *context_ = nullptr;
  /**
   * \brief node_id to the socket for sending data to this node
   */
  std::unordered_map<int, void*> senders_;
  std::mutex mu_;
  void *receiver_ = nullptr;
};

5.2 Van 函数

Van类 有如下函数会调用到 ZMQVan 或者被 ZMQVan 调用。

5.2.1 发送消息

Send 函数就是调用 ZMQVan 的 SendMsg 函数进行发送消息,发送之后如果设定了ACK机制,则会调用 resender_->AddOutgoing。

int Van::Send(const Message& msg) {
  int send_bytes = SendMsg(msg);
  CHECK_NE(send_bytes, -1);
  send_bytes_ += send_bytes;
  if (resender_) resender_->AddOutgoing(msg);
  if (Postoffice::Get()->verbose() >= 2) {
    PS_VLOG(2) << msg.DebugString();
  }
  return send_bytes;
}

5.2.2 Meta 类

Meta封装了元数据,发送者,接受者,时间戳,请求还是响应等。

/**
 * \brief meta info of a message
 */
struct Meta {
  /** \brief the empty value */
  static const int kEmpty;
  /** \brief an int head */
  int head;
  /** \brief the unique id of the application of messsage is for*/
  int app_id;
  /** \brief customer id*/
  int customer_id;
  /** \brief the timestamp of this message */
  int timestamp;
  /** \brief the node id of the sender of this message */
  int sender;
  /** \brief the node id of the receiver of this message */
  int recver;
  /** \brief whether or not this is a request message*/
  bool request;
  /** \brief whether or not a push message */
  bool push;
  /** \brief whether or not a pull message */
  bool pull;
  /** \brief whether or not it's for SimpleApp */
  bool simple_app;
  /** \brief an string body */
  std::string body;
  /** \brief data type of message.data[i] */
  std::vector<DataType> data_type;
  /** \brief system control message */
  Control control;
  /** \brief the byte size */
  int data_size = 0;
  /** \brief message priority */
  int priority = 0;
};

为了缓解通信压力,ps-lite 使用了Protobuf对 Meta 进行数据压缩。

5.2.3 压缩 Meta

就是按照 protobuf 来进行数据压缩。

void Van::PackMeta(const Meta& meta, char** meta_buf, int* buf_size) {
  // convert into protobuf
  PBMeta pb;
  pb.set_head(meta.head);
  if (meta.app_id != Meta::kEmpty) pb.set_app_id(meta.app_id);
  if (meta.timestamp != Meta::kEmpty) pb.set_timestamp(meta.timestamp);
  if (meta.body.size()) pb.set_body(meta.body);
  pb.set_push(meta.push);
  pb.set_pull(meta.pull);
  pb.set_request(meta.request);
  pb.set_simple_app(meta.simple_app);
  pb.set_priority(meta.priority);
  pb.set_customer_id(meta.customer_id);
  for (auto d : meta.data_type) pb.add_data_type(d);
  if (!meta.control.empty()) {
    auto ctrl = pb.mutable_control();
    ctrl->set_cmd(meta.control.cmd);
    if (meta.control.cmd == Control::BARRIER) {
      ctrl->set_barrier_group(meta.control.barrier_group);
    } else if (meta.control.cmd == Control::ACK) {
      ctrl->set_msg_sig(meta.control.msg_sig);
    }
    for (const auto& n : meta.control.node) {
      auto p = ctrl->add_node();
      p->set_id(n.id);
      p->set_role(n.role);
      p->set_port(n.port);
      p->set_hostname(n.hostname);
      p->set_is_recovery(n.is_recovery);
      p->set_customer_id(n.customer_id);
    }
  }
​
  // to string
  *buf_size = pb.ByteSize();
  *meta_buf = new char[*buf_size + 1];
  CHECK(pb.SerializeToArray(*meta_buf, *buf_size))
      << "failed to serialize protobuf";
}
​

5.2.3 解压 UnpackMeta

按照protobuf 预先生成的 PBMeta 格式进行解压。

void Van::UnpackMeta(const char* meta_buf, int buf_size, Meta* meta) {
  // to protobuf
  PBMeta pb;
  CHECK(pb.ParseFromArray(meta_buf, buf_size))
      << "failed to parse string into protobuf";
​
  // to meta
  meta->head = pb.head();
  meta->app_id = pb.has_app_id() ? pb.app_id() : Meta::kEmpty;
  meta->timestamp = pb.has_timestamp() ? pb.timestamp() : Meta::kEmpty;
  meta->request = pb.request();
  meta->push = pb.push();
  meta->pull = pb.pull();
  meta->simple_app = pb.simple_app();
  meta->priority = pb.priority();
  meta->body = pb.body();
  meta->customer_id = pb.customer_id();
  meta->data_type.resize(pb.data_type_size());
  for (int i = 0; i < pb.data_type_size(); ++i) {
    meta->data_type[i] = static_cast<DataType>(pb.data_type(i));
  }
  if (pb.has_control()) {
    const auto& ctrl = pb.control();
    meta->control.cmd = static_cast<Control::Command>(ctrl.cmd());
    meta->control.barrier_group = ctrl.barrier_group();
    meta->control.msg_sig = ctrl.msg_sig();
    for (int i = 0; i < ctrl.node_size(); ++i) {
      const auto& p = ctrl.node(i);
      Node n;
      n.role = static_cast<Node::Role>(p.role());
      n.port = p.port();
      n.hostname = p.hostname();
      n.id = p.has_id() ? p.id() : Node::kEmpty;
      n.is_recovery = p.is_recovery();
      n.customer_id = p.customer_id();
      meta->control.node.push_back(n);
    }
  } else {
    meta->control.cmd = Control::EMPTY;
  }
}

5.2.4 PackMetaPB

PackMetaPB 从注释看,是字节跳动提交的,主要用于 ibverbs_van.h,所以我们不做深入研究。

void Van::PackMetaPB(const Meta& meta, PBMeta* pb) {
  pb->set_head(meta.head);
  if (meta.app_id != Meta::kEmpty) pb->set_app_id(meta.app_id);
  if (meta.timestamp != Meta::kEmpty) pb->set_timestamp(meta.timestamp);
  if (meta.body.size()) pb->set_body(meta.body);
  pb->set_push(meta.push);
  pb->set_request(meta.request);
  pb->set_simple_app(meta.simple_app);
  pb->set_priority(meta.priority);
  pb->set_customer_id(meta.customer_id);
  for (auto d : meta.data_type) pb->add_data_type(d);
  if (!meta.control.empty()) {
    auto ctrl = pb->mutable_control();
    ctrl->set_cmd(meta.control.cmd);
    if (meta.control.cmd == Control::BARRIER) {
      ctrl->set_barrier_group(meta.control.barrier_group);
    } else if (meta.control.cmd == Control::ACK) {
      ctrl->set_msg_sig(meta.control.msg_sig);
    }
    for (const auto& n : meta.control.node) {
      auto p = ctrl->add_node();
      p->set_id(n.id);
      p->set_role(n.role);
      p->set_port(n.port);
      p->set_hostname(n.hostname);
      p->set_is_recovery(n.is_recovery);
      p->set_customer_id(n.customer_id);
    }
  }
  pb->set_data_size(meta.data_size);
}

5.3 ZMQVan 派生函数

ZMQVan 有如下重要的派生函数。

5.3.1 Bind

Bind 逻辑如下:

  • 使用 zmq_bind() 来把一个socket绑定在一个本地的网络节点(endpoint)上,然后开始接收发送到本节点上的消息。
  • 节点地址信息是一个字符串,它包括一个协议 :// 然后跟着一个address。
  • Bind 函数会依据配置的变量 "DMLC_LOCAL" 来决定是启用 ipc 方式还是 tcp 方式,从而配置节点地址信息。
  • 如果是 schedule节点调用,则不需要指定port,但是对于work和server需要自己查找一个本地可用端口。
  • 在查找端口时候,会设置最大重试次数。
  int Bind(const Node& node, int max_retry) override {
    receiver_ = zmq_socket(context_, ZMQ_ROUTER);
    int local = GetEnv("DMLC_LOCAL", 0);
    std::string hostname = node.hostname.empty() ? "*" : node.hostname;
    int use_kubernetes = GetEnv("DMLC_USE_KUBERNETES", 0);
    if (use_kubernetes > 0 && node.role == Node::SCHEDULER) {
      hostname = "0.0.0.0";
    }
    std::string addr = local ? "ipc:///tmp/" : "tcp://" + hostname + ":";
    int port = node.port;
    unsigned seed = static_cast<unsigned>(time(NULL) + port);
    for (int i = 0; i < max_retry + 1; ++i) {
      auto address = addr + std::to_string(port);
      if (zmq_bind(receiver_, address.c_str()) == 0) break;
      if (i == max_retry) {
        port = -1;
      } else {
        port = 10000 + rand_r(&seed) % 40000;
      }
    }
    return port;
  }

5.3.2 Connect

主要就是初始化 Sender_,逻辑如下:

  • 如果找到了对应socket就关闭socket。
  • 如果发现是 worker 发给同类,或者 server 发给同类,并且不是自己发给自己(Scheduler 可以自己发给自己),则返回。
  • 建立一个ZMQ套接字(socket),并且以一个不透明指针的形式把这新创建的socket赋值给 sender。
  • 如果本身是scheduler,则配置socket,把自己的 id 绑定到 socket上。
  • 将sender这个socket和目标地址连接。
  • 将目标id的socket存放起来,即把 socket 加入到Sender_。

具体如下:

void Connect(const Node& node) override {
    int id = node.id;
    auto it = senders_.find(id);
    if (it != senders_.end()) {
      zmq_close(it->second); // 如果找到了对应socket就关闭socket
    }
    // worker doesn't need to connect to the other workers. same for server
    if ((node.role == my_node_.role) && (node.id != my_node_.id)) {
      return;
    }
    void *sender = zmq_socket(context_, ZMQ_DEALER); //建立一个socket
​
    //如果本身是scheduler,则一开始就是知道自己的id = 1,所以这个if条件就是说把自己的id绑定到socket上
    if (my_node_.id != Node::kEmpty) {
      std::string my_id = "ps" + std::to_string(my_node_.id);
      zmq_setsockopt(sender, ZMQ_IDENTITY, my_id.data(), my_id.size());
      const char* watermark = Environment::Get()->find("DMLC_PS_WATER_MARK");
      if (watermark) {
        const int hwm = atoi(watermark);
        zmq_setsockopt(sender, ZMQ_SNDHWM, &hwm, sizeof(hwm));
      }
    }
    // connect
    std::string addr = "tcp://" + node.hostname + ":" + std::to_string(node.port);
    if (GetEnv("DMLC_LOCAL", 0)) {
      addr = "ipc:///tmp/" + std::to_string(node.port);
    }
    if (zmq_connect(sender, addr.c_str()) != 0) { //将sender这个socket和目标地址连接
      LOG(FATAL) <<  "connect to " + addr + " failed: " + zmq_strerror(errno);
    }
    senders_[id] = sender; //将目标id的socket存放起来后面使用
}

5.3.3 SendMsg

逻辑如下:

  • 从保存的 sender_ 之中找到之前保留的socket;
  • 压缩 meta;
  • 发送 meta;
  • 循环分段发送data;
  int SendMsg(const Message& msg) override {
    std::lock_guard<std::mutex> lk(mu_);
    // find the socket
    int id = msg.meta.recver;
    CHECK_NE(id, Meta::kEmpty);
    auto it = senders_.find(id);
    if (it == senders_.end()) {
      LOG(WARNING) << "there is no socket to node " << id;
      return -1;
    }
    void *socket = it->second;
​
    // send meta
    int meta_size; char* meta_buf;
    PackMeta(msg.meta, &meta_buf, &meta_size);
    int tag = ZMQ_SNDMORE;
    int n = msg.data.size();
    if (n == 0) tag = 0;
    zmq_msg_t meta_msg;
    zmq_msg_init_data(&meta_msg, meta_buf, meta_size, FreeData, NULL);
    while (true) {
      if (zmq_msg_send(&meta_msg, socket, tag) == meta_size) break;
      if (errno == EINTR) continue;
      return -1;
    }
    // zmq_msg_close(&meta_msg);
    int send_bytes = meta_size;
    // send data
    for (int i = 0; i < n; ++i) {
      zmq_msg_t data_msg;
      SArray<char>* data = new SArray<char>(msg.data[i]);
      int data_size = data->size();
      zmq_msg_init_data(&data_msg, data->data(), data->size(), FreeData, data);
      if (i == n - 1) tag = 0;
      while (true) {
        if (zmq_msg_send(&data_msg, socket, tag) == data_size) break;
        if (errno == EINTR) continue;
        return -1;
      }
      // zmq_msg_close(&data_msg);
      send_bytes += data_size;
    }
    return send_bytes;
  }
​

5.3.4 RecvMsg

RecvMsg 就是在绑定的端口上接受消息。

接受消息时候,会判断是第几个消息,然后做不同的处理。

  int RecvMsg(Message* msg) override {
    msg->data.clear();
    size_t recv_bytes = 0;
    for (int i = 0; ; ++i) {
      zmq_msg_t* zmsg = new zmq_msg_t;
      CHECK(zmq_msg_init(zmsg) == 0) << zmq_strerror(errno);
      while (true) {
        if (zmq_msg_recv(zmsg, receiver_, 0) != -1) break;
        if (errno == EINTR) {
          std::cout << "interrupted";
          continue;
        }
        return -1;
      }
      char* buf = CHECK_NOTNULL((char *)zmq_msg_data(zmsg));
      size_t size = zmq_msg_size(zmsg);
      recv_bytes += size;
​
      if (i == 0) {
        // identify
        msg->meta.sender = GetNodeID(buf, size);
        msg->meta.recver = my_node_.id;
        CHECK(zmq_msg_more(zmsg));
        zmq_msg_close(zmsg);
        delete zmsg;
      } else if (i == 1) {
        // task
        UnpackMeta(buf, size, &(msg->meta));
        zmq_msg_close(zmsg);
        bool more = zmq_msg_more(zmsg);
        delete zmsg;
        if (!more) break;
      } else {
        // zero-copy
        SArray<char> data;
        data.reset(buf, size, [zmsg, size](char* buf) {
          zmq_msg_close(zmsg);
          delete zmsg;
        });
        msg->data.push_back(data);
        if (!zmq_msg_more(zmsg)) {
          break;
        }
      }
    }
    return recv_bytes;
  }
​

GetNodeID 函数是

  /**
   * return the node id given the received identity
   * \return -1 if not find
   */
  int GetNodeID(const char* buf, size_t size) {
    if (size > 2 && buf[0] == 'p' && buf[1] == 's') {
      int id = 0;
      size_t i = 2;
      for (; i < size; ++i) {
        if (buf[i] >= '0' && buf[i] <= '9') {
          id = id * 10 + buf[i] - '0';
        } else {
          break;
        }
      }
      if (i == size) return id;
    }
    return Meta::kEmpty;
  }

0x06 总结

我们最后进行一下总结:

邮局里有了地址簿,就需要有货车来负责拉送物件,Van 就是整个Parameter Server的通信模块,其特点如下。

  • PostOffice 类在实例化的时候,会创建一个 Van 类的实例 作为成员变量。该 Van 实例与所属 PostOffice 实例生命周期相同(每个节点只有一个该对象);

  • Van 负责具体的节点间通信。具体来说就是负责建立起节点之间的互相连接(例如Worker与Scheduler之间的连接),并且开启本地的receiving thread用来监听收到的message。

  • Van对象的初始化函数作用就是依据本地节点类型的不同,做不同设置,从而启动端口,建立本地节点到scheduler的连结,启动接收消息线程,心跳线程等,这样就可以进行通信了。

  • Parameter Server在后台线程 receiver_thread_ 进行接受/处理消息。除了传递参数的数据消息外,各个节点之间控制信息有:

    • ADD_NODE:worker和server向shceduler进行节点注册;
    • BARRIER:节点间的同步阻塞消息;
    • HEARTBEAT:节点间的心跳信号;
    • TERMINATE:节点退出信号;
    • ACK:确认消息,ACK 类型只有启用了 Resender 类才会出现
    • EMPTY:push or pull;

0xEE 个人信息

★★★★★★关于生活和技术的思考★★★★★★

微信公众账号:罗西的思考

如果您想及时得到个人撰写文章的消息推送,或者想看看个人推荐的技术资料,敬请关注。

0xFF 参考

入门分布式机器学习---基于参数服务器的逻辑回归实现原理

【分布式】基于ps-lite的分布式计算实例解析

ps-lite 源代码分析

官方简要使用说明

PS-Lite源码分析-KangRoger

ps-lite源码剖析-zybuluo

ps-lite代码笔记-willzhang