Vue2 基础用法全面总结

5,583 阅读26分钟

Vue2 基础用法全面总结

安装

<!-- 开发环境版本,包含了有帮助的命令行警告 -->
<script src="https://cdn.jsdelivr.net/npm/vue/dist/vue.js"></script>
<!-- 生产环境版本,优化了尺寸和速度 -->
<script src="https://cdn.jsdelivr.net/npm/vue"></script>

基本实例

<div id="app">
  {{ message }}
</div>

每个 Vue 应用都是通过用 Vue 函数创建一个新的 Vue 实例开始的:

var app = new Vue({
  el: '#app',
  data: {
    message: 'Hello Vue!'
  }
})

一个 Vue 应用由一个通过 new Vue 创建的根 Vue 实例,以及可选的嵌套的、可复用的组件树组成。

数据与方法

当一个 Vue 实例被创建时,它将 data 对象中的所有的 property 加入到 Vue 的响应式系统中。当这些 property 的值发生改变时,视图将会产生“响应”,即匹配更新为新的值。

当这些数据改变时,视图会进行重渲染。值得注意的是只有当实例被创建时就已经存在于 data 中的 property 才是响应式的。

这里唯一的例外是使用Object.freeze(),这会阻止修改现有的 property,也意味着响应系统无法再追踪变化。

var obj = {
  foo: 'bar'
}

Object.freeze(obj)

new Vue({
  el: '#app',
  data: obj
})

除了数据 property,Vue 实例还暴露了一些有用的实例 property 与方法。它们都有前缀 $,以便与用户定义的 property 区分开来。例如:

var data = { a: 1 }
var vm = new Vue({
  el: '#example',
  data: data
})

vm.$data === data // => true
vm.$el === document.getElementById('example') // => true

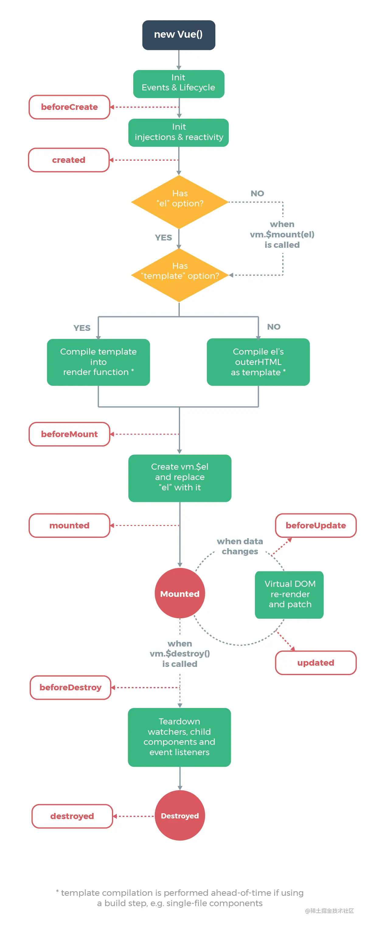
实例生命周期钩子

每个 Vue 实例在被创建时都要经过一系列的初始化过程——例如,需要设置数据监听、编译模板、将实例挂载到 DOM 并在数据变化时更新 DOM 等。同时在这个过程中也会运行一些叫做生命周期钩子的函数,这给了用户在不同阶段添加自己的代码的机会。

不要在选项 property 或回调上==使用箭头函数==,比如 created: () => console.log(this.a) 或 vm.$watch('a', newValue => this.myMethod())。因为箭头函数并没有 this,this 会作为变量一直向上级词法作用域查找,直至找到为止,经常导致 Uncaught TypeError 错误。

image

模板语法

Vue.js 使用了基于 HTML 的模板语法,允许开发者声明式地将 DOM 绑定至底层 Vue 实例的数据。所有 Vue.js 的模板都是合法的 HTML,所以能被遵循规范的浏览器和 HTML 解析器解析。

在底层的实现上,Vue 将模板编译成虚拟 DOM 渲染函数。结合响应系统,Vue能够智能地计算出最少需要重新渲染多少组件,并把 DOM 操作次数减到最少。

如果熟悉虚拟 DOM 并且偏爱 JavaScript 的原始力量,也可以不用模板,直接写渲染 (render) 函数,使用可选的 JSX 语法。

插值

数据绑定最常见的形式就是使用“Mustache”语法 (双大括号) 的文本插值:

<span>Message: {{ msg }}</span>

Mustache 标签将会被替代为对应数据对象上 msg property 的值。无论何时,绑定的数据对象上 msg property 发生了改变,插值处的内容都会更新。

通过使用 v-once 指令,你也能执行一次性地插值,当数据改变时,插值处的内容不会更新。但请留心这会影响到该节点上的其它数据绑定:

<span v-once>这个将不会改变: {{ msg }}</span>

原始HTML

双大括号会将数据解释为普通文本,而非 HTML 代码。为了输出真正的 HTML,需要使用 v-html 指令:

<p>Using mustaches: {{ rawHtml }}</p>
<p>Using v-html directive: <span v-html="rawHtml"></span></p>

这个 span 的内容将会被替换成为 property 值 ==rawHtml==,直接作为 HTML——会忽略解析 property 值中的数据绑定。注意,你不能使用 v-html 来复合局部模板,因为 Vue 不是基于字符串的模板引擎。反之,对于用户界面 (UI),组件更适合作为可重用和可组合的基本单位。

站点上动态渲染的任意 HTML 可能会非常危险,因为它很容易导致 XSS 攻击。尽量只对可信内容使用 HTML 插值,绝不要对用户提供的内容使用插值。

Attribute

Mustache 语法不能作用在 HTML attribute 上,遇到这种情况应该使用 v-bind 指令:

<div v-bind:id="dynamicId"></div>

对于布尔 attribute (它们只要存在就意味着值为 true),v-bind 工作起来略有不同,在这个例子中:

<button v-bind:disabled="isButtonDisabled">Button</button>

如果 isButtonDisabled 的值是 nullundefinedfalse,则 disabled attribute 甚至不会被包含在渲染出来的 <button> 元素中。

使用 JavaScript 表达式

JavaScript 表达式会在所属 Vue 实例的数据作用域下作为 JavaScript 被解析。有个限制就是,每个绑定都只能包含单个表达式,所以下面的一些例子不会生效。

<!-- 正确 -->
{{ ok ? 'YES' : 'NO' }}

{{ message.split('').reverse().join('') }}

<div v-bind:id="'list-' + id"></div>

<!-- 这是语句,不是表达式 -->
{{ var a = 1 }}

<!-- 流控制也不会生效,请使用三元表达式 -->
{{ if (ok) { return message } }}

指令

参数

一些指令能够接收一个“参数”,在指令名称之后以冒号表示。例如,v-bind 指令可以用于响应式地更新 HTML attribute:

<a v-bind:href="url">...</a>

在这里 href 是参数,告知 v-bind 指令将该元素的 href attribute 与表达式 url 的值绑定。

另一个例子是 v-on 指令,它用于监听 DOM 事件:

<a v-on:click="doSomething">...</a>

动态参数

从 2.6.0 开始,可以用方括号括起来的 JavaScript 表达式作为一个指令的参数:

<!--注意,参数表达式的写法存在一些约束。-->
<a v-bind:[attributeName]="url"> ... </a>

这里的 attributeName 会被作为一个 JavaScript 表达式进行动态求值,求得的值将会作为最终的参数来使用。例如,如果你的 Vue 实例有一个 data property attributeName,其值为 "href",那么这个绑定将等价于 v-bind:href。

同样地,可以使用动态参数为一个动态的事件名绑定处理函数。

对动态参数的值的约束

动态参数预期会求出一个字符串,异常情况下值为 null。这个特殊的 null 值可以被显性地用于移除绑定。任何其它非字符串类型的值都将会触发一个警告。

对动态参数表达式的约束

动态参数表达式有一些语法约束,因为某些字符,如空格和引号,放在 HTML attribute 名里是无效的。例如:

<!-- 这会触发一个编译警告 -->
<a v-bind:['foo' + bar]="value"> ... </a>

变通的办法是使用没有空格或引号的表达式,或用计算属性替代这种复杂表达式。

在 DOM 中使用模板时 (直接在一个 HTML 文件里撰写模板),还需要避免使用大写字符来命名键名,因为浏览器会把 attribute 名全部强制转为小写:

<!-- 在 DOM 中使用模板时这段代码会被转换为 `v-bind:[someattr]`。
除非在实例中有一个名为“someattr”的 property,否则代码不会工作。 -->
<a v-bind:[someAttr]="value"> ... </a>

修饰符

修饰符 (modifier) 是以半角句号.指明的特殊后缀,用于指出一个指令应该以特殊方式绑定。例如,.prevent 修饰符告诉 v-on 指令对于触发的事件调用 event.preventDefault()

<form v-on:submit.prevent="onSubmit">...</form>

计算属性和侦听器

计算属性

基础例子

<div id="example">
  <p>Original message: "{{ message }}"</p>
  <p>Computed reversed message: "{{ reversedMessage }}"</p>
</div>
var vm = new Vue({
  el: '#example',
  data: {
    message: 'Hello'
  },
  computed: {
    // 计算属性的 getter
    reversedMessage: function () {
      // `this` 指向 vm 实例
      return this.message.split('').reverse().join('')
    }
  }
})

结果:

Original message: "Hello"

Computed reversed message: "olleH"

这里我们声明了一个计算属性 reversedMessage。我们提供的函数将用作 property vm.reversedMessage 的 getter 函数:

// vm.reversedMessage 的值始终取决于 vm.message 的值。
console.log(vm.reversedMessage) // => 'olleH'
vm.message = 'Goodbye'
console.log(vm.reversedMessage) // => 'eybdooG'

可以像绑定普通 property 一样在模板中绑定计算属性。Vue 知道 vm.reversedMessage 依赖于 vm.message,因此当 vm.message 发生改变时,所有依赖 vm.reversedMessage 的绑定也会更新。而且最妙的是我们已经以声明的方式创建了这种依赖关系:计算属性的 getter 函数是没有副作用 (side effect) 的,这使它更易于测试和理解。

计算属性缓存 vs 方法

我们可以通过在表达式中调用方法来达到同样的效果:

<p>Reversed message: "{{ reversedMessage() }}"</p>
// 在组件中
methods: {
  reversedMessage: function () {
    return this.message.split('').reverse().join('')
  }
}

我们可以将同一函数定义为一个方法而不是一个计算属性。两种方式的最终结果确实是完全相同的。然而,不同的是计算属性是基于它们的响应式依赖进行缓存的。只在相关响应式依赖发生改变时它们才会重新求值。这就意味着只要 message 还没有发生改变,多次访问 reversedMessage 计算属性会立即返回之前的计算结果,而不必再次执行函数。

这也同样意味着下面的计算属性将不再更新,因为 Date.now() 不是响应式依赖:

computed: {
  now: function () {
    return Date.now()
  }
}

计算属性 vs 侦听属性

Vue 提供了一种更通用的方式来观察和响应 Vue 实例上的数据变动:侦听属性。当你有一些数据需要随着其它数据变动而变动时,你很容易滥用 watch。然而,通常更好的做法是使用计算属性而不是命令式的 watch 回调。细想一下这个例子:

<div id="demo">{{ fullName }}</div>
var vm = new Vue({
  el: '#demo',
  data: {
    firstName: 'Foo',
    lastName: 'Bar',
    fullName: 'Foo Bar'
  },
  watch: {
    firstName: function (val) {
      this.fullName = val + ' ' + this.lastName
    },
    lastName: function (val) {
      this.fullName = this.firstName + ' ' + val
    }
  }
})

上面代码是命令式且重复的。将它与计算属性的版本进行比较:

var vm = new Vue({
  el: '#demo',
  data: {
    firstName: 'Foo',
    lastName: 'Bar'
  },
  computed: {
    fullName: function () {
      return this.firstName + ' ' + this.lastName
    }
  }
})

计算属性的 setter

计算属性默认只有 getter,不过在需要时你也可以提供一个 setter:

// ...
computed: {
  fullName: {
    // getter
    get: function () {
      return this.firstName + ' ' + this.lastName
    },
    // setter
    set: function (newValue) {
      var names = newValue.split(' ')
      this.firstName = names[0]
      this.lastName = names[names.length - 1]
    }
  }
}
// ...

现在再运行 vm.fullName = 'John Doe' 时,setter 会被调用,vm.firstNamevm.lastName 也会相应地被更新。

侦听器

虽然计算属性在大多数情况下更合适,但有时也需要一个自定义的侦听器。这就是为什么 Vue 通过 watch 选项提供了一个更通用的方法,来响应数据的变化。当需要在数据变化时执行异步或开销较大的操作时,这个方式是最有用的。例如:

<div id="watch-example">
  <p>
    Ask a yes/no question:
    <input v-model="question">
  </p>
  <p>{{ answer }}</p>
</div>
<!-- 因为 AJAX 库和通用工具的生态已经相当丰富,Vue 核心代码没有重复 -->
<!-- 提供这些功能以保持精简。这也可以让你自由选择自己更熟悉的工具。 -->
<script src="https://cdn.jsdelivr.net/npm/axios@0.12.0/dist/axios.min.js"></script>
<script src="https://cdn.jsdelivr.net/npm/lodash@4.13.1/lodash.min.js"></script>
<script>
var watchExampleVM = new Vue({
  el: '#watch-example',
  data: {
    question: '',
    answer: 'I cannot give you an answer until you ask a question!'
  },
  watch: {
    // 如果 `question` 发生改变,这个函数就会运行
    question: function (newQuestion, oldQuestion) {
      this.answer = 'Waiting for you to stop typing...'
      this.debouncedGetAnswer()
    }
  },
  created: function () {
    // `_.debounce` 是一个通过 Lodash 限制操作频率的函数。
    // 在这个例子中,我们希望限制访问 yesno.wtf/api 的频率
    // AJAX 请求直到用户输入完毕才会发出。想要了解更多关于
    // `_.debounce` 函数 (及其近亲 `_.throttle`) 的知识,
    // 请参考:https://lodash.com/docs#debounce
    this.debouncedGetAnswer = _.debounce(this.getAnswer, 500)
  },
  methods: {
    getAnswer: function () {
      if (this.question.indexOf('?') === -1) {
        this.answer = 'Questions usually contain a question mark. ;-)'
        return
      }
      this.answer = 'Thinking...'
      var vm = this
      axios.get('https://yesno.wtf/api')
        .then(function (response) {
          vm.answer = _.capitalize(response.data.answer)
        })
        .catch(function (error) {
          vm.answer = 'Error! Could not reach the API. ' + error
        })
    }
  }
})
</script>

在这个示例中,使用 watch 选项允许我们执行异步操作 (访问一个 API),限制我们执行该操作的频率,并在我们得到最终结果前,设置中间状态。这些都是计算属性无法做到的。

除了 watch 选项之外,还可以使用命令式的 vm.$watch API。

Class 与 Style 绑定

操作元素的 class 列表和内联样式是数据绑定的一个常见需求。因为它们都是 attribute,所以我们可以用 v-bind 处理它们:只需要通过表达式计算出字符串结果即可。不过,字符串拼接麻烦且易错。因此,在将 v-bind 用于 classstyle 时,Vue.js 做了专门的增强。表达式结果的类型除了字符串之外,还可以是对象或数组。

绑定 HTML Class

对象语法

我们可以传给 v-bind:class 一个对象,以动态地切换 class:

<div v-bind:class="{ active: isActive }"></div>

上面的语法表示 active 这个 class 存在与否将取决于数据 property isActive 的 truthiness。

你可以在对象中传入更多字段来动态切换多个 class。此外,v-bind:class 指令也可以与普通的 class attribute 共存。当有如下模板:

<div class="static" v-bind:class="{ active: isActive, 'text-danger': hasError }"></div>

和如下 data:

data: {
  isActive: true,
  hasError: false
}

结果渲染为:

<div class="static active"></div>

isActive 或者 hasError 变化时,class 列表将相应地更新。例如,如果 hasError 的值为 true,class 列表将变为 "static active text-danger"

绑定的数据对象不必内联定义在模板里:

<div v-bind:class="classObject"></div>
data: {
  classObject: {
    active: true,
    'text-danger': false
  }
}

渲染的结果和上面一样。我们也可以在这里绑定一个返回对象的计算属性。这是一个常用且强大的模式:

<div v-bind:class="classObject"></div>
data: {
  isActive: true,
  error: null
},
computed: {
  classObject: function () {
    return {
      active: this.isActive && !this.error,
      'text-danger': this.error && this.error.type === 'fatal'
    }
  }
}

数组语法

我们可以把一个数组传给 v-bind:class,以应用一个 class 列表:

<div v-bind:class="[activeClass, errorClass]"></div>
data: {
  activeClass: 'active',
  errorClass: 'text-danger'
}

渲染为:

<div class="active text-danger"></div>

如果你也想根据条件切换列表中的 class,可以用三元表达式:

<div v-bind:class="[isActive ? activeClass : '', errorClass]"></div>

这样写将始终添加 errorClass,但是只有在 isActive 是 truthy 时才添加 activeClass

truthy 不是 true
在 JavaScript 中,truthy(真值)指的是在布尔值上下文中,转换后的值为真的值。所有值都是真值,除非它们被定义为 假值(即除 false0""nullundefinedNaN 以外皆为真值)。

不过,当有多个条件 class 时这样写有些繁琐。所以在数组语法中也可以使用对象语法:

<div v-bind:class="[{ active: isActive }, errorClass]"></div>

用在组件上

当在一个自定义组件上使用 class property 时,这些 class 将被添加到该组件的根元素上面。这个元素上已经存在的 class 不会被覆盖。

例如,如果你声明了这个组件:

Vue.component('my-component', {
  template: '<p class="foo bar">Hi</p>'
})

然后在使用它的时候添加一些 class:

<my-component class="baz boo"></my-component>

HTML 将被渲染为:

<p class="foo bar baz boo">Hi</p>

对于带数据绑定 class 也同样适用:

<my-component v-bind:class="{ active: isActive }"></my-component>

当 isActive 为 truthy 时,HTML 将被渲染成为:

<p class="foo bar active">Hi</p>

绑定内联样式

对象语法

v-bind:style 的对象语法十分直观——看着非常像 CSS,但其实是一个 JavaScript 对象。CSS property 名可以用驼峰式 (camelCase) 或短横线分隔 (kebab-case,记得用引号括起来) 来命名:

<div v-bind:style="{ color: activeColor, fontSize: fontSize + 'px' }"></div>
data: {
  activeColor: 'red',
  fontSize: 30
}

直接绑定到一个样式对象通常更好,这会让模板更清晰:

<div v-bind:style="styleObject"></div>
data: {
  styleObject: {
    color: 'red',
    fontSize: '13px'
  }
}

同样的,对象语法常常结合返回对象的计算属性使用。

数组语法

v-bind:style 的数组语法可以将多个样式对象应用到同一个元素上:

<div v-bind:style="[baseStyles, overridingStyles]"></div>

自动添加前缀与多重值

v-bind:style 使用需要添加浏览器引擎前缀的 CSS property 时,如 transform,Vue.js 会自动侦测并添加相应的前缀。

-webkit- (谷歌, Safari, 新版Opera浏览器, 以及几乎所有iOS系统中的浏览器(包括iOS 系统中的火狐浏览器); 简单的说,所有基于WebKit 内核的浏览器)
-moz- (火狐浏览器)
-o- (旧版Opera浏览器)
-ms- (IE浏览器 和 Edge浏览器)

从 2.3.0 起你可以为 style 绑定中的 property 提供一个包含多个值的数组,常用于提供多个带前缀的值,例如:

<div :style="{ display: ['-webkit-box', '-ms-flexbox', 'flex'] }"></div>

这样写只会渲染数组中最后一个被浏览器支持的值。在本例中,如果浏览器支持不带浏览器前缀的 flexbox,那么就只会渲染 display: flex

条件渲染

v-if

v-if 指令用于条件性地渲染一块内容。这块内容只会在指令的表达式返回 truthy 值的时候被渲染。

<h1 v-if="awesome">Vue is awesome!</h1>

也可以用 v-else 添加一个“else 块”:

<h1 v-if="awesome">Vue is awesome!</h1>
<h1 v-else>Oh no 😢</h1>

<template> 元素上使用 v-if 条件渲染分组

因为 v-if 是一个指令,所以必须将它添加到一个元素上。但是如果想切换多个元素呢?此时可以把一个 <template> 元素当做不可见的包裹元素,并在上面使用 v-if。最终的渲染结果将不包含 <template> 元素。

<template v-if="ok">
  <h1>Title</h1>
  <p>Paragraph 1</p>
  <p>Paragraph 2</p>
</template>

v-else

你可以使用 v-else 指令来表示 v-if 的“else 块”:

<div v-if="Math.random() > 0.5">
  Now you see me
</div>
<div v-else>
  Now you don't
</div>

v-else 元素必须紧跟在带 v-if 或者 v-else-if 的元素的后面,否则它将不会被识别。

v-else-if

2.1.0 新增

v-else-if,顾名思义,充当 v-if 的“else-if 块”,可以连续使用:

<div v-if="type === 'A'">
  A
</div>
<div v-else-if="type === 'B'">
  B
</div>
<div v-else-if="type === 'C'">
  C
</div>
<div v-else>
  Not A/B/C
</div>

类似于 v-elsev-else-if 也必须紧跟在带 v-if 或者 v-else-if 的元素之后。

用 key 管理可复用的元素

Vue 会尽可能高效地渲染元素,通常会复用已有元素而不是从头开始渲染。这么做除了使 Vue 变得非常快之外,还有其它一些好处。例如,如果你允许用户在不同的登录方式之间切换:

<template v-if="loginType === 'username'">
  <label>Username</label>
  <input placeholder="Enter your username">
</template>
<template v-else>
  <label>Email</label>
  <input placeholder="Enter your email address">
</template>

那么在上面的代码中切换 loginType 将不会清除用户已经输入的内容。因为两个模板使用了相同的元素,<input> 不会被替换掉——仅仅是替换了它的 placeholder

这样也不总是符合实际需求,所以 Vue 提供了一种方式来表达“这两个元素是完全独立的,不要复用它们”。只需添加一个具有唯一值的 key attribute 即可:

<template v-if="loginType === 'username'">
  <label>Username</label>
  <input placeholder="Enter your username" key="username-input">
</template>
<template v-else>
  <label>Email</label>
  <input placeholder="Enter your email address" key="email-input">
</template>

<label> 元素仍然会被高效地复用,因为它们没有添加 key attribute。

v-show

另一个用于根据条件展示元素的选项是 v-show 指令。用法大致一样:

<h1 v-show="ok">Hello!</h1>

不同的是带有 v-show 的元素始终会被渲染并保留在 DOM 中。v-show 只是简单地切换元素的 CSS property display。

注意,v-show 不支持 <template> 元素,也不支持 v-else

v-if vs v-show

v-if 是“真正”的条件渲染,因为它会确保在切换过程中条件块内的事件监听器和子组件适当地被销毁和重建。

v-if 也是惰性的:如果在初始渲染时条件为假,则什么也不做——直到条件第一次变为真时,才会开始渲染条件块。

相比之下,v-show 就简单得多——不管初始条件是什么,元素总是会被渲染,并且只是简单地基于 CSS 进行切换。

一般来说,v-if 有更高的切换开销,而 v-show 有更高的初始渲染开销。因此,如果需要++非常频繁地切换++,则使用 v-show 较好;如果在运行时条件++很少改变++,则使用 v-if 较好。

不推荐同时使用 v-ifv-for

v-ifv-for 一起使用时,v-for 具有比 v-if 更高的优先级。请查阅列表渲染指南以获取详细信息。

列表渲染

v-for 把一个数组对应为一组元素

我们可以用 v-for 指令基于一个数组来渲染一个列表。v-for 指令需要使用 item in items 形式的特殊语法,其中 items 是源数据数组,而 item 则是被迭代的数组元素的别名。

<ul id="example-1">
  <li v-for="item in items" :key="item.message">
    {{ item.message }}
  </li>
</ul>
var example1 = new Vue({
  el: '#example-1',
  data: {
    items: [
      { message: 'Foo' },
      { message: 'Bar' }
    ]
  }
})

结果:

  • Foo
  • Bar

v-for 块中,我们可以访问所有父作用域的 property。v-for 还支持一个可选的第二个参数,即当前项的索引。

<ul id="example-2">
  <li v-for="(item, index) in items">
    {{ parentMessage }} - {{ index }} - {{ item.message }}
  </li>
</ul>
var example2 = new Vue({
  el: '#example-2',
  data: {
    parentMessage: 'Parent',
    items: [
      { message: 'Foo' },
      { message: 'Bar' }
    ]
  }
})

结果:

  • Parent - 0 - Foo
  • Parent - 1 - Bar

你也可以用 of 替代 in 作为分隔符,因为它更接近 JavaScript 迭代器的语法:

<div v-for="item of items"></div>

v-for 里使用对象

你也可以用 v-for 来遍历一个对象的 property。

<ul id="v-for-object" class="demo">
  <li v-for="value in object">
    {{ value }}
  </li>
</ul>
new Vue({
  el: '#v-for-object',
  data: {
    object: {
      title: 'How to do lists in Vue',
      author: 'Jane Doe',
      publishedAt: '2016-04-10'
    }
  }
})
  • How to do lists in Vue
  • Jane Doe
  • 2016-04-10

你也可以提供第二个的参数为 property 名称 (也就是键名):

<div v-for="(value, name) in object">
  {{ name }}: {{ value }}
</div>
title: How to do lists in Vue
author: Jane Doe
publishedAt: 2016-04-10

还可以用第三个参数作为索引:
<div v-for="(value, name, index) in object">
  {{ index }}. {{ name }}: {{ value }}
</div>
0. title: How to do lists in Vue
1. author: Jane Doe
2. publishedAt: 2016-04-10

维护状态

当 Vue 正在更新使用 v-for 渲染的元素列表时,它默认使用“就地更新”的策略。如果数据项的顺序被改变,Vue 将不会移动 DOM 元素来匹配数据项的顺序,而是就地更新每个元素,并且确保它们在每个索引位置正确渲染。这个类似 Vue 1.x 的 track-by="$index"

这个默认的模式是高效的,但是++只适用于不依赖子组件状态或临时 DOM 状态 (例如:表单输入值) 的列表渲染输出++。

为了给 Vue 一个提示,以便它能跟踪每个节点的身份,从而重用和重新排序现有元素,你需要为每项提供一个唯一 key attribute:

<div v-for="item in items" v-bind:key="item.id">
  <!-- 内容 -->
</div>

建议尽可能在使用 v-for 时提供 key attribute,除非遍历输出的 DOM 内容非常简单,或者是刻意依赖默认行为以获取性能上的提升。

因为它是 Vue 识别节点的一个通用机制,key 并不仅与 v-for 特别关联。后面我们将在指南中看到,它还具有其它用途。

不要使用对象或数组之类的非基本类型值作为 v-forkey。请用字符串或数值类型的值。

数组更新检测

变更方法

Vue 将被侦听的数组的变更方法进行了包裹,所以它们也将会触发视图更新。这些被包裹过的方法包括:

  • push()
  • pop()
  • shift()
  • unshift()
  • splice()
  • sort()
  • reverse()

可以打开控制台,然后对前面例子的 items 数组尝试调用变更方法。比如

example1.items.push({ message: 'Baz' })。

替换数组

变更方法,顾名思义,会变更调用了这些方法的原始数组。相比之下,也有非变更方法,例如 filter()concat()slice()。它们不会变更原始数组,而总是返回一个新数组。当使用非变更方法时,可以用新数组替换旧数组:

example1.items = example1.items.filter(function (item) {
  return item.message.match(/Foo/)
})

你可能认为这将导致 Vue 丢弃现有 DOM 并重新渲染整个列表。幸运的是,事实并非如此。Vue 为了使得 DOM 元素得到最大范围的重用而实现了一些智能的启发式方法,所以用一个含有相同元素的数组去替换原来的数组是非常高效的操作。

注意事项

由于 JavaScript 的限制,Vue 不能检测数组和对象的变化。尽管如此我们还是有一些办法来回避这些限制并保证它们的响应性。

  1. 对于对象:

    Vue 无法检测 property 的添加或移除。所以 property 必须在 data 对象上存在才能让 Vue 将它转换为响应式的。

    var vm = new Vue({
      data:{
        a:1
      }
    })
    
    // `vm.a` 是响应式的
    
    vm.b = 2
    // `vm.b` 是非响应式的
    

    对于已经创建的实例,Vue 不允许动态添加根级别的响应式 property。但是,可以使用 Vue.set(object, propertyName, value) 方法向嵌套对象添加响应式 property。例如,对于:

    Vue.set(vm.someObject, 'b', 2)
    

    还可以使用 vm.$set 实例方法,这也是全局 Vue.set 方法的别名:

    this.$set(this.someObject,'b',2)
    

    有时你可能需要为已有对象赋值多个新 property,比如使用 Object.assign()_.extend()。但是,这样添加到对象上的新 property 不会触发更新。在这种情况下,你应该用原对象与要混合进去的对象的 property 一起创建一个新的对象。

    // 代替 `Object.assign(this.someObject, { a: 1, b: 2 })`
    this.someObject = Object.assign({}, this.someObject, { a: 1, b: 2 })
    
  2. 对于数组:

    Vue 不能检测以下数组的变动:

    当你利用索引直接设置一个数组项时,例如:vm.items[indexOfItem] = newValue 当你修改数组的长度时,例如:vm.items.length = newLength 举个例子:

    var vm = new Vue({
      data: {
        items: ['a', 'b', 'c']
      }
    })
    vm.items[1] = 'x' // 不是响应性的
    vm.items.length = 2 // 不是响应性的
    

    为了解决第一类问题,以下两种方式都可以实现和 vm.items[indexOfItem] = newValue 相同的效果,同时也将在响应式系统内触发状态更新:

    // Vue.set
    Vue.set(vm.items, indexOfItem, newValue)
    // Array.prototype.splice
    vm.items.splice(indexOfItem, 1, newValue)
    

    也可以使用 vm.$set 实例方法,该方法是全局方法 Vue.set 的一个别名:

    vm.$set(vm.items, indexOfItem, newValue)
    

    为了解决第二类问题,你可以使用 splice

    vm.items.splice(newLength)
    

显示过滤/排序后的结果

有时,我们想要显示一个数组经过过滤或排序后的版本,而不实际变更或重置原始数据。在这种情况下,可以创建一个计算属性,来返回过滤或排序后的数组。例如:

<li v-for="n in evenNumbers">{{ n }}</li>
data: {
  numbers: [ 1, 2, 3, 4, 5 ]
},
computed: {
  evenNumbers: function () {
    return this.numbers.filter(function (number) {
      return number % 2 === 0
    })
  }
}

在计算属性不适用的情况下 (例如,在嵌套 v-for 循环中) 你可以使用一个方法:

<ul v-for="set in sets">
  <li v-for="n in even(set)">{{ n }}</li>
</ul>
data: {
  sets: [[ 1, 2, 3, 4, 5 ], [6, 7, 8, 9, 10]]
},
methods: {
  even: function (numbers) {
    return numbers.filter(function (number) {
      return number % 2 === 0
    })
  }
}

v-for 里使用值范围

v-for 也可以接受整数。在这种情况下,它会把模板重复对应次数。

<div>
  <span v-for="n in 10">{{ n }} </span>
</div>

<template> 上使用 v-for

类似于 v-if,你也可以利用带有 v-for<template> 来循环渲染一段包含多个元素的内容。比如:

<ul>
  <template v-for="item in items">
    <li>{{ item.msg }}</li>
    <li class="divider" role="presentation"></li>
  </template>
</ul>

v-forv-if 一同使用

注意不推荐在同一元素上使用 v-ifv-for

永远不要把 v-ifv-for 同时用在同一个元素上。

当它们处于同一节点,v-for 的优先级比 v-if 更高,这意味着 v-if 将分别重复运行于每个 v-for 循环中。当你只想为部分项渲染节点时,这种优先级的机制会十分有用,如下:

<!-- 不好 -->
<!--为了过滤一个列表中的项目,请将列表替换为一个计算属性 (让其返回过滤后的列表。-->
<li v-for="todo in todos" v-if="!todo.isComplete">
  {{ todo }}
</li>

上面的代码将只渲染未完成的 todo。

而如果你的目的是有条件地跳过循环的执行,那么可以将 v-if 置于外层元素 (或 <template>) 上。如:

<ul v-if="todos.length">
  <li v-for="todo in todos">
    {{ todo }}
  </li>
</ul>
<p v-else>No todos left!</p>

在组件上使用 v-for

在自定义组件上,你可以像在任何普通元素上一样使用 v-for

<my-component v-for="item in items" :key="item.id"></my-component>

2.2.0+ 的版本里,当在组件上使用 v-for 时,key 现在是必须的。

然而,任何数据都不会被自动传递到组件里,因为组件有自己独立的作用域。为了把迭代数据传递到组件里,我们要使用 prop:

<my-component
  v-for="(item, index) in items"
  v-bind:item="item"
  v-bind:index="index"
  v-bind:key="item.id"
></my-component>

不自动将 item 注入到组件里的原因是,这会使得组件与 v-for 的运作紧密耦合。明确组件数据的来源能够使组件在其他场合重复使用。

下面是一个简单的 todo 列表的完整例子:

<div id="todo-list-example">
  <form v-on:submit.prevent="addNewTodo">
    <label for="new-todo">Add a todo</label>
    <input
      v-model="newTodoText"
      id="new-todo"
      placeholder="E.g. Feed the cat"
    >
    <button>Add</button>
  </form>
  <ul>
    <li
      is="todo-item"
      v-for="(todo, index) in todos"
      v-bind:key="todo.id"
      v-bind:title="todo.title"
      v-on:remove="todos.splice(index, 1)"
    ></li>
  </ul>
</div>

注意这里的 is="todo-item" attribute。这种做法在使用 DOM 模板时是十分必要的,因为在 <ul> 元素内只有 <li> 元素会被看作有效内容。这样做实现的效果与 <todo-item> 相同,但是可以避开一些潜在的浏览器解析错误。查看 DOM 模板解析说明 来了解更多信息。

Vue.component('todo-item', {
  template: '\
    <li>\
      {{ title }}\
      <button v-on:click="$emit(\'remove\')">Remove</button>\
    </li>\
  ',
  props: ['title']
})

new Vue({
  el: '#todo-list-example',
  data: {
    newTodoText: '',
    todos: [
      {
        id: 1,
        title: 'Do the dishes',
      },
      {
        id: 2,
        title: 'Take out the trash',
      },
      {
        id: 3,
        title: 'Mow the lawn'
      }
    ],
    nextTodoId: 4
  },
  methods: {
    addNewTodo: function () {
      this.todos.push({
        id: this.nextTodoId++,
        title: this.newTodoText
      })
      this.newTodoText = ''
    }
  }
})

事件处理

监听事件

可以用 v-on 指令监听 DOM 事件,并在触发时运行一些 JavaScript 代码。

<div id="example-1">
  <button v-on:click="counter += 1">Add 1</button>
  <p>The button above has been clicked {{ counter }} times.</p>
</div>
var example1 = new Vue({
  el: '#example-1',
  data: {
    counter: 0
  }
})

事件处理方法

然而许多事件处理逻辑会更为复杂,所以直接把 JavaScript 代码写在 v-on 指令中是不可行的。因此 v-on 还可以接收一个需要调用的方法名称。

<div id="example-2">
  <!-- `greet` 是在下面定义的方法名 -->
  <button v-on:click="greet">Greet</button>
</div>
var example2 = new Vue({
  el: '#example-2',
  data: {
    name: 'Vue.js'
  },
  // 在 `methods` 对象中定义方法
  methods: {
    greet: function (event) {
      // `this` 在方法里指向当前 Vue 实例
      alert('Hello ' + this.name + '!')
      // `event` 是原生 DOM 事件
      if (event) {
        alert(event.target.tagName)
      }
    }
  }
})

// 也可以用 JavaScript 直接调用方法
example2.greet() // => 'Hello Vue.js!'

内联处理器中的方法

除了直接绑定到一个方法,也可以在内联 JavaScript 语句中调用方法:

<div id="example-3">
  <button v-on:click="say('hi')">Say hi</button>
  <button v-on:click="say('what')">Say what</button>
</div>
new Vue({
  el: '#example-3',
  methods: {
    say: function (message) {
      alert(message)
    }
  }
})

有时也需要在内联语句处理器中访问原始的 DOM 事件。可以用特殊变量 $event 把它传入方法:

<button v-on:click="warn('Form cannot be submitted yet.', $event)">
  Submit
</button>
// ...
methods: {
  warn: function (message, event) {
    // 现在我们可以访问原生事件对象
    if (event) {
      event.preventDefault()
    }
    alert(message)
  }
}

事件修饰符

在事件处理程序中调用 event.preventDefault()event.stopPropagation() 是非常常见的需求。尽管我们可以在方法中轻松实现这点,但更好的方式是:方法只有纯粹的数据逻辑,而不是去处理 DOM 事件细节。

为了解决这个问题,Vue.js 为 v-on 提供了事件修饰符。之前提过,修饰符是由点开头的指令后缀来表示的。

  • .stop
  • .prevent
  • .capture
  • .self
  • .once
  • .passive
<!-- 阻止单击事件继续传播 -->
<a v-on:click.stop="doThis"></a>

<!-- 提交事件不再重载页面 -->
<form v-on:submit.prevent="onSubmit"></form>

<!-- 修饰符可以串联 -->
<a v-on:click.stop.prevent="doThat"></a>

<!-- 只有修饰符 -->
<form v-on:submit.prevent></form>

<!-- 添加事件监听器时使用事件捕获模式 -->
<!-- 即内部元素触发的事件先在此处理,然后才交由内部元素进行处理 -->
<div v-on:click.capture="doThis">...</div>

<!-- 只当在 event.target 是当前元素自身时触发处理函数 -->
<!-- 即事件不是从内部元素触发的 -->
<div v-on:click.self="doThat">...</div>

使用修饰符时,顺序很重要;相应的代码会以同样的顺序产生。因此,用 v-on:click.prevent.self 会阻止所有的点击,而 v-on:click.self.prevent 只会阻止对元素自身的点击。

2.1.4 新增

<!-- 点击事件将只会触发一次 -->
<a v-on:click.once="doThis"></a>

不像其它只能对原生的 DOM 事件起作用的修饰符,.once 修饰符还能被用到自定义的组件事件上。如果你还没有阅读关于组件的文档,现在大可不必担心。

2.3.0 新增

Vue 还对应 addEventListener 中的 passive 选项提供了 .passive 修饰符。

<!-- 滚动事件的默认行为 (即滚动行为) 将会立即触发 -->
<!-- 而不会等待 `onScroll` 完成  -->
<!-- 这其中包含 `event.preventDefault()` 的情况 -->
<div v-on:scroll.passive="onScroll">...</div>

这个 .passive 修饰符尤其能够提升移动端的性能。

不要把 .passive.prevent 一起使用,因为 .prevent 将会被忽略,同时浏览器可能会向你展示一个警告。请记住,.passive 会告诉浏览器你不想阻止事件的默认行为。

按键修饰符

在监听键盘事件时,我们经常需要检查详细的按键。Vue 允许为 v-on 在监听键盘事件时添加按键修饰符:

<!-- 只有在 `key` 是 `Enter` 时调用 `vm.submit()` -->
<input v-on:keyup.enter="submit">

你可以直接将 KeyboardEvent.key 暴露的任意有效按键名转换为 kebab-case 来作为修饰符。

<input v-on:keyup.page-down="onPageDown">

在上述示例中,处理函数只会在 $event.key 等于 PageDown 时被调用。

按键码

keyCode 的事件用法已经被废弃了并可能不会被最新的浏览器支持。

使用 keyCode attribute 也是允许的:

<input v-on:keyup.13="submit">

为了在必要的情况下支持旧浏览器,Vue 提供了绝大多数常用的按键码的别名:

  • .enter
  • .tab
  • .delete (捕获“删除”和“退格”键)
  • .esc
  • .space
  • .up
  • .down
  • .left
  • .right

有一些按键 (.esc 以及所有的方向键) 在 IE9 中有不同的 key 值, 如果你想支持 IE9,这些内置的别名应该是首选。

还可以通过全局 config.keyCodes 对象自定义按键修饰符别名:

Vue.config.keyCodes = {
  v: 86,
  f1: 112,
  // camelCase 不可用
  mediaPlayPause: 179,
  // 取而代之的是 kebab-case 且用双引号括起来
  "media-play-pause": 179,
  up: [38, 87]
}
<input type="text" @keyup.media-play-pause="method">

系统修饰键

2.1.0 新增

可以用如下修饰符来实现仅在按下相应按键时才触发鼠标或键盘事件的监听器。

  • .ctrl
  • .alt
  • .shift
  • .meta

注意:在 Mac 系统键盘上,meta 对应 command 键 (⌘)。在 Windows 系统键盘 meta 对应 Windows 徽标键 (⊞)。在 Sun 操作系统键盘上,meta 对应实心宝石键 (◆)。在其他特定键盘上,尤其在 MIT 和 Lisp 机器的键盘、以及其后继产品,比如 Knight 键盘、space-cadet 键盘,meta 被标记为“META”。在 Symbolics 键盘上,meta 被标记为“META”或者“Meta”。

<!-- Alt + C -->
<input v-on:keyup.alt.67="clear">

<!-- Ctrl + Click -->
<div v-on:click.ctrl="doSomething">Do something</div>

请注意修饰键与常规按键不同,在和 keyup 事件一起用时,事件触发时修饰键必须处于按下状态。换句话说,只有在按住 ctrl 的情况下释放其它按键,才能触发 keyup.ctrl。而单单释放 ctrl 也不会触发事件。如果你想要这样的行为,请为 ctrl 换用 keyCode:keyup.17

exact 修饰符

2.5.0 新增

.exact 修饰符允许你控制由精确的系统修饰符组合触发的事件。

<!-- 即使 Alt 或 Shift 被一同按下时也会触发 -->
<button v-on:click.ctrl="onClick">A</button>

<!-- 有且只有 Ctrl 被按下的时候才触发 -->
<button v-on:click.ctrl.exact="onCtrlClick">A</button>

<!-- 没有任何系统修饰符被按下的时候才触发 -->
<button v-on:click.exact="onClick">A</button>

鼠标按钮修饰符

2.2.0 新增

  • .left
  • .right
  • .middle

这些修饰符会限制处理函数仅响应特定的鼠标按钮。

为什么在 HTML 中监听事件?

你可能注意到这种事件监听的方式违背了关注点分离 (separation of concern) 这个长期以来的优良传统。但不必担心,因为所有的 Vue.js 事件处理方法和表达式都严格绑定在当前视图的 ViewModel 上,它不会导致任何维护上的困难。实际上,使用 v-on 有几个好处:

  1. 扫一眼 HTML 模板便能轻松定位在 JavaScript 代码里对应的方法。

  2. 因为你无须在 JavaScript 里手动绑定事件,你的 ViewModel 代码可以是非常纯粹的逻辑,和 DOM 完全解耦,更易于测试。

  3. 当一个 ViewModel 被销毁时,所有的事件处理器都会自动被删除。你无须担心如何清理它们。

表单输入绑定

基础用法

你可以用 v-model 指令在表单 <input><textarea><select> 元素上创建双向数据绑定。它会根据控件类型自动选取正确的方法来更新元素。尽管有些神奇,但 v-model 本质上不过是语法糖。它负责监听用户的输入事件以更新数据,并对一些极端场景进行一些特殊处理。

v-model 会忽略所有表单元素的 valuecheckedselected attribute 的初始值而总是将 Vue 实例的数据作为数据来源。你应该通过 JavaScript 在组件的 data 选项中声明初始值。

v-model 在内部为不同的输入元素使用不同的 property 并抛出不同的事件:

  • text 和 textarea 元素使用 value property 和 input 事件;
  • checkbox 和 radio 使用 checked property 和 change 事件;
  • select 字段将 value 作为 prop 并将 change 作为事件。

对于需要使用输入法 (如中文、日文、韩文等) 的语言,你会发现 v-model 不会在输入法组合文字过程中得到更新。如果你也想处理这个过程,请使用 input 事件。

文本

<input v-model="message" placeholder="edit me">
<p>Message is: {{ message }}</p>

多行文本

<span>Multiline message is:</span>
<p style="white-space: pre-line;">{{ message }}</p>
<br>
<textarea v-model="message" placeholder="add multiple lines"></textarea>

在文本区域插值 (<textarea>{{text}}</textarea>) 并不会生效,应用 v-model 来代替。

复选框

单个复选框,绑定到布尔值:

<input type="checkbox" id="checkbox" v-model="checked">
<label for="checkbox">{{ checked }}</label>

多个复选框,绑定到同一个数组:

<div id='example-3'>
  <input type="checkbox" id="jack" value="Jack" v-model="checkedNames">
  <label for="jack">Jack</label>
  <input type="checkbox" id="john" value="John" v-model="checkedNames">
  <label for="john">John</label>
  <input type="checkbox" id="mike" value="Mike" v-model="checkedNames">
  <label for="mike">Mike</label>
  <br>
  <span>Checked names: {{ checkedNames }}</span>
</div>
new Vue({
  el: '#example-3',
  data: {
    checkedNames: []
  }
})

单选按钮

<div id="example-4">
  <input type="radio" id="one" value="One" v-model="picked">
  <label for="one">One</label>
  <br>
  <input type="radio" id="two" value="Two" v-model="picked">
  <label for="two">Two</label>
  <br>
  <span>Picked: {{ picked }}</span>
</div>
new Vue({
  el: '#example-4',
  data: {
    picked: ''
  }
})

选择框

  1. 单选时:

    <div id="example-5">
      <select v-model="selected">
        <option disabled value="">请选择</option>
        <option>A</option>
        <option>B</option>
        <option>C</option>
      </select>
      <span>Selected: {{ selected }}</span>
    </div>
    
    new Vue({
      el: '...',
      data: {
        selected: ''
      }
    })
    

如果 v-model 表达式的初始值未能匹配任何选项,<select> 元素将被渲染为“未选中”状态。在 iOS 中,这会使用户无法选择第一个选项。因为这样的情况下,iOS 不会触发 change 事件。因此,更推荐像上面这样提供一个值为空的禁用选项。

  1. 多选时 (绑定到一个数组):

    <div id="example-6">
      <select v-model="selected" multiple style="width: 50px;">
        <option>A</option>
        <option>B</option>
        <option>C</option>
      </select>
      <br>
      <span>Selected: {{ selected }}</span>
    </div>
    
    new Vue({
      el: '#example-6',
      data: {
        selected: []
      }
    })
    
  2. v-for 渲染的动态选项:

    <select v-model="selected">
      <option v-for="option in options" v-bind:value="option.value">
        {{ option.text }}
      </option>
    </select>
    <span>Selected: {{ selected }}</span>
    
    new Vue({
      el: '...',
      data: {
        selected: 'A',
        options: [
          { text: 'One', value: 'A' },
          { text: 'Two', value: 'B' },
          { text: 'Three', value: 'C' }
        ]
      }
    })
    

值绑定

对于单选按钮,复选框及选择框的选项,v-model 绑定的值通常是静态字符串 (对于复选框也可以是布尔值):

<!-- 当选中时,`picked` 为字符串 "a" -->
<input type="radio" v-model="picked" value="a">

<!-- `toggle` 为 true 或 false -->
<input type="checkbox" v-model="toggle">

<!-- 当选中第一个选项时,`selected` 为字符串 "abc" -->
<select v-model="selected">
  <option value="abc">ABC</option>
</select>

但是有时我们可能想把值绑定到 Vue 实例的一个动态 property 上,这时可以用 v-bind 实现,并且这个 property 的值可以不是字符串。

复选框

<input
  type="checkbox"
  v-model="toggle"
  true-value="yes"
  false-value="no"
>
// 当选中时
vm.toggle === 'yes'
// 当没有选中时
vm.toggle === 'no'

这里的 true-valuefalse-value attribute 并不会影响输入控件的 value attribute,因为浏览器在提交表单时并不会包含未被选中的复选框。如果要确保表单中这两个值中的一个能够被提交,(即“yes”或“no”),请换用单选按钮。

单选按钮

<input type="radio" v-model="pick" v-bind:value="a">
// 当选中时
vm.pick === vm.a

选择框的选项

<select v-model="selected">
    <!-- 内联对象字面量 -->
  <option v-bind:value="{ number: 123 }">123</option>
</select>
// 当选中时
typeof vm.selected // => 'object'
vm.selected.number // => 123

修饰符

  • .lazy

在默认情况下,v-model 在每次 input 事件触发后将输入框的值与数据进行同步 (除了上述输入法组合文字时)。你可以添加 lazy 修饰符,从而转为在 change 事件之后进行同步:

<!-- 在“change”时而非“input”时更新 -->
<input v-model.lazy="msg">
  • .number

如果想自动将用户的输入值转为数值类型,可以给 v-model 添加 number 修饰符:

<input v-model.number="age" type="number">

这通常很有用,因为即使在 type="number" 时,HTML 输入元素的值也总会返回字符串。如果这个值无法被 parseFloat() 解析,则会返回原始的值。

  • .trim

如果要自动过滤用户输入的首尾空白字符,可以给 v-model 添加 trim 修饰符:

<input v-model.trim="msg">

组件基础

基本示例

这里有一个 Vue 组件的示例:

// 定义一个名为 button-counter 的新组件
Vue.component('button-counter', {
  data: function () {
    return {
      count: 0
    }
  },
  template: '<button v-on:click="count++">You clicked me {{ count }} times.</button>'
})

组件是可复用的 Vue 实例,且带有一个名字:在这个例子中是 <button-counter>。我们可以在一个通过 new Vue 创建的 Vue 根实例中,把这个组件作为自定义元素来使用:

<div id="components-demo">
  <button-counter></button-counter>
</div>
new Vue({ el: '#components-demo' })

因为组件是可复用的 Vue 实例,所以它们与 new Vue 接收相同的选项,例如 datacomputedwatchmethods 以及生命周期钩子等。仅有的例外是像 el 这样根实例特有的选项。

组件的复用

你可以将组件进行任意次数的复用:

<div id="components-demo">
  <button-counter></button-counter>
  <button-counter></button-counter>
  <button-counter></button-counter>
</div>

注意当点击按钮时,每个组件都会各自独立维护它的 count。因为你每用一次组件,就会有一个它的新实例被创建。

data 必须是一个函数

当定义这个 <button-counter> 组件时,它的 data 并不是像这样直接提供一个对象:

data: {
  count: 0
}

取而代之的是,一个组件的 data 选项必须是一个函数,因此每个实例可以维护一份被返回对象的独立的拷贝:

data: function () {
  return {
    count: 0
  }
}

如果 Vue 没有这条规则,点击一个按钮就可能会影响到其它所有实例。

组件的组织

通常一个应用会以一棵嵌套的组件树的形式来组织。

例如,你可能会有页头、侧边栏、内容区等组件,每个组件又包含了其它的像导航链接、博文之类的组件。

为了能在模板中使用,这些组件必须先注册以便 Vue 能够识别。这里有两种组件的注册类型:==全局注册==和==局部注册==。至此,我们的组件都只是通过 Vue.component 全局注册的:

Vue.component('my-component-name', {
  // ... options ...
})

全局注册的组件可以用在其被注册之后的任何 (通过 new Vue) 新创建的 Vue 根实例,也包括其组件树中的所有子组件的模板中。

通过 Prop 向子组件传递数据

早些时候,我们提到了创建一个博文组件的事情。问题是如果你不能向这个组件传递某一篇博文的标题或内容之类的我们想展示的数据的话,它是没有办法使用的。这也正是 prop 的由来。

Prop 是你可以在组件上注册的一些自定义 attribute。当一个值传递给一个 prop attribute 的时候,它就变成了那个组件实例的一个 property。为了给博文组件传递一个标题,我们可以用一个 props 选项将其包含在该组件可接受的 prop 列表中:

Vue.component('blog-post', {
  props: ['title'],
  template: '<h3>{{ title }}</h3>'
})

一个组件默认可以拥有任意数量的 prop,任何值都可以传递给任何 prop。在上述模板中,你会发现我们能够在组件实例中访问这个值,就像访问 data 中的值一样。

一个 prop 被注册之后,你就可以像这样把数据作为一个自定义 attribute 传递进来:

<blog-post title="My journey with Vue"></blog-post>
<blog-post title="Blogging with Vue"></blog-post>
<blog-post title="Why Vue is so fun"></blog-post>

然而在一个典型的应用中,你可能在 data 里有一个博文的数组:

new Vue({
  el: '#blog-post-demo',
  data: {
    posts: [
      { id: 1, title: 'My journey with Vue' },
      { id: 2, title: 'Blogging with Vue' },
      { id: 3, title: 'Why Vue is so fun' }
    ]
  }
})

并想要为每篇博文渲染一个组件:

<blog-post
  v-for="post in posts"
  v-bind:key="post.id"
  v-bind:title="post.title"
></blog-post>

如上所示,你会发现我们可以使用 v-bind 来动态传递 prop。这在你一开始不清楚要渲染的具体内容,比如从一个 API 获取博文列表的时候,是非常有用的。

单个根元素

当构建一个 <blog-post> 组件时,你的模板最终会包含的东西远不止一个标题:

<h3>{{ title }}</h3>

最最起码,你会包含这篇博文的正文:

<h3>{{ title }}</h3>
<div v-html="content"></div>

然而如果你在模板中尝试这样写,Vue 会显示一个错误,并解释道 ++every component must have a single root element (每个组件必须只有一个根元素)++。你可以将模板的内容包裹在一个父元素内,来修复这个问题,例如:

<div class="blog-post">
  <h3>{{ title }}</h3>
  <div v-html="content"></div>
</div>

看起来当组件变得越来越复杂的时候,我们的博文不只需要标题和内容,还需要发布日期、评论等等。为每个相关的信息定义一个 prop 会变得很麻烦:

<blog-post
  v-for="post in posts"
  v-bind:key="post.id"
  v-bind:title="post.title"
  v-bind:content="post.content"
  v-bind:publishedAt="post.publishedAt"
  v-bind:comments="post.comments"
></blog-post>

所以是时候重构一下这个 <blog-post> 组件了,让它变成接受一个单独的 post prop:

<blog-post
  v-for="post in posts"
  v-bind:key="post.id"
  v-bind:post="post"
></blog-post>
Vue.component('blog-post', {
  props: ['post'],
  template: `
    <div class="blog-post">
      <h3>{{ post.title }}</h3>
      <div v-html="post.content"></div>
    </div>
  `
})

上述的这个和一些接下来的示例使用了 JavaScript 的模板字符串来让多行的模板更易读。它们在 IE 下并没有被支持,所以如果你需要在不 (经过 Babel 或 TypeScript 之类的工具) 编译的情况下支持 IE,请使用折行转义字符取而代之。

现在,不论何时为 post 对象添加一个新的 property,它都会自动地在 <blog-post> 内可用。

监听子组件事件

在我们开发 <blog-post> 组件时,它的一些功能可能要求我们和父级组件进行沟通。例如我们可能会引入一个辅助功能来放大博文的字号,同时让页面的其它部分保持默认的字号。

在其父组件中,我们可以通过添加一个 postFontSize 数据 property 来支持这个功能:

new Vue({
  el: '#blog-posts-events-demo',
  data: {
    posts: [/* ... */],
    postFontSize: 1
  }
})

它可以在模板中用来控制所有博文的字号:

<div id="blog-posts-events-demo">
  <div :style="{ fontSize: postFontSize + 'em' }">
    <blog-post
      v-for="post in posts"
      v-bind:key="post.id"
      v-bind:post="post"
    ></blog-post>
  </div>
</div>

现在我们在每篇博文正文之前添加一个按钮来放大字号:

Vue.component('blog-post', {
  props: ['post'],
  template: `
    <div class="blog-post">
      <h3>{{ post.title }}</h3>
      <button>
        Enlarge text
      </button>
      <div v-html="post.content"></div>
    </div>
  `
})

问题是这个按钮不会做任何事:

<button>
  Enlarge text
</button>

当点击这个按钮时,我们需要告诉父级组件放大所有博文的文本。幸好 Vue 实例提供了一个自定义事件的系统来解决这个问题。父级组件可以像处理 native DOM 事件一样通过 v-on 监听子组件实例的任意事件:

<blog-post
  ...
  v-on:enlarge-text="postFontSize += 0.1"
></blog-post>

同时子组件可以通过调用内建的 $emit 方法并传入事件名称来触发一个事件:

<button v-on:click="$emit('enlarge-text')">
  Enlarge text
</button>

有了这个 v-on:enlarge-text="postFontSize += 0.1" 监听器,父级组件就会接收该事件并更新 postFontSize 的值。

使用事件抛出一个值

有的时候用一个事件来抛出一个特定的值是非常有用的。例如我们可能想让 <blog-post> 组件决定它的文本要放大多少。这时可以使用 $emit 的第二个参数来提供这个值:

<button v-on:click="$emit('enlarge-text', 0.1)">
  Enlarge text
</button>

然后当在父级组件监听这个事件的时候,我们可以通过 $event 访问到被抛出的这个值:

<blog-post
  ...
  v-on:enlarge-text="postFontSize += $event"
></blog-post>

或者,如果这个事件处理函数是一个方法:

<blog-post
  ...
  v-on:enlarge-text="onEnlargeText"
></blog-post>

那么这个值将会作为第一个参数传入这个方法:

methods: {
  onEnlargeText: function (enlargeAmount) {
    this.postFontSize += enlargeAmount
  }
}

在组件上使用 v-model

自定义事件也可以用于创建支持 v-model 的自定义输入组件。记住:

<input v-model="searchText">

等价于:

<input
  v-bind:value="searchText"
  v-on:input="searchText = $event.target.value"
>

当用在组件上时,v-model 则会这样:

<custom-input
  v-bind:value="searchText"
  v-on:input="searchText = $event"
></custom-input>

为了让它正常工作,这个组件内的 <input> 必须:

  • 将其 value attribute 绑定到一个名叫 value 的 prop 上
  • 在其 input 事件被触发时,将新的值通过自定义的 input 事件抛出写成代码之后是这样的:
Vue.component('custom-input', {
  props: ['value'],
  template: `
    <input
      v-bind:value="value"
      v-on:input="$emit('input', $event.target.value)"
    >
  `
})

现在 v-model 就应该可以在这个组件上完美地工作起来了:

<custom-input v-model="searchText"></custom-input>

通过插槽分发内容

和 HTML 元素一样,我们经常需要向一个组件传递内容,像这样:

<alert-box>
  Something bad happened.
</alert-box>

可能会渲染出这样的东西

Error! Something bad happened.

Vue 自定义的 <slot> 元素让这变得非常简单:

Vue.component('alert-box', {
  template: `
    <div class="demo-alert-box">
      <strong>Error!</strong>
      <slot></slot>
    </div>
  `
})

动态组件

有的时候,在不同组件之间进行动态切换是非常有用的,比如在一个多标签的界面里:

image.png 上述内容可以通过 Vue 的 <component> 元素加一个特殊的 is attribute 来实现:

<!-- 组件会在 `currentTabComponent` 改变时改变 -->
<component v-bind:is="currentTabComponent"></component>

在上述示例中,currentTabComponent 可以包括

  • 已注册组件的名字,或
  • 一个组件的选项对象

你可以在这里查阅并体验完整的代码,或在这个版本了解绑定组件选项对象,而不是已注册组件名的示例。

请留意,这个 attribute 可以用于常规 HTML 元素,但这些元素将被视为组件,这意味着所有的 attribute 都会作为 DOM attribute 被绑定。对于像 value 这样的 property,若想让其如预期般工作,你需要使用 .prop 修饰器。

解析 DOM 模板时的注意事项

有些 HTML 元素,诸如 <ul><ol><table><select>,对于哪些元素可以出现在其内部是有严格限制的。而有些元素,诸如 <li><tr><option>,只能出现在其它某些特定的元素内部。

这会导致我们使用这些有约束条件的元素时遇到一些问题。例如:

<table>
  <blog-post-row></blog-post-row>
</table>

这个自定义组件 <blog-post-row> 会被作为无效的内容提升到外部,并导致最终渲染结果出错。幸好这个特殊的 is attribute 给了我们一个变通的办法:

<table>
  <tr is="blog-post-row"></tr>
</table>

需要注意的是如果我们从以下来源使用模板的话,这条限制是不存在的:

  • 字符串 (例如:template: '...')
  • 单文件组件 (.vue)
  • <script type="text/x-template">