图论概述

357 阅读7分钟

一、图的常用概念

  1、顶点(vertex)

  2、边(edge)

  3、路径

  4、无向图:顶点之间的连接没有方向

  

 

   5、有向图:有方向

  

 

   6、带全图

  

 

 

二、图的表示方式

  图的表示方式有两种:二维数组(邻接矩阵),链表(邻接表)

  1、邻接矩阵

  邻接矩阵是表示图形中顶点之间相邻关系的矩阵,对于n个顶点的图而言,矩阵的row和col表示的是1-n个点

  

 

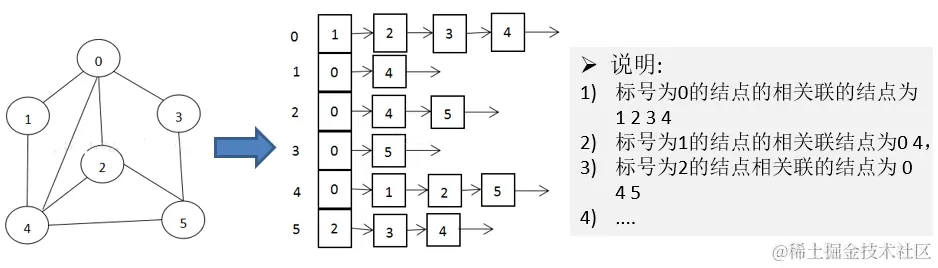
   2、邻接表

  邻接矩阵需要为每个顶点都分配n个边的空间,其实很多边都是不存在,会造成空间的浪费

  邻接表的实现只关心存在的边,不关心不存在的边。因此没有浪费空间,邻接表由数组+链表组成

  

 

 

 

三、深度优先遍历(Depth First Search)

  深度优先遍历基本思想:

  1. 深度优先遍历,从初始访问结点出发,初始访问结点可能有多个邻接结点,深度优先遍历的策略就是首先访问第一个邻接结点,然后再以这个被访问的邻接结点作为初始结点,访问它的第一个邻接结点, 可以这样理解:每次都在访问完当前结点后首先访问当前结点的第一个邻接结点。
  2. 我们可以看到,这样的访问策略是优先往纵向挖掘深入,而不是对一个结点的所有邻接结点进行横向访问。
  3. 显然,深度优先搜索是一个递归的过程

  深度优先遍历步骤:

  1. 访问初始结点v,并标记结点v为已访问。
  2. 查找结点v的第一个邻接结点w。
  3. 若w存在,则继续执行4,如果w不存在,则回到第1步,将从v的下一个结点继续。
  4. 若w未被访问,对w进行深度优先遍历递归(即把w当做另一个v,然后进行步骤123)。
  5. 查找结点v的w邻接结点的下一个邻接结点,转到步骤3

  

 

 

   代码实现:

  

 1     private void dfs() {
 2         isVisited = new boolean[vertexList.size()];
 3         for (int i = 0; i < vertexList.size(); i++) {
 4             if (!isVisited[i]){
 5                 dfs(isVisited,i);
 6             }
 7         }
 8     }
 9     //深度优先遍历算法
10     //i 第一次就是 0
11     private void dfs(boolean[] isVisited, int i) {
12         //输出,访问的结点
13         System.out.println(vertexList.get(i)+"->");
14         //将结点设置为已访问过
15         isVisited[i] = true;
16         //查找结点i的第一个领结节点w
17         int w = getFirstNeighbor(i);
18         while (w!=-1){
19             if (!isVisited[w]){
20                 dfs(isVisited,w);
21             }
22             //如果w结点已经被访问过
23             w=getNextNeighbor(i,w);
24         }
25     }

 

四、广度优先遍历(Broad First Search)

  广度优先遍历基本思想:

  类似于一个分层搜索的过程,广度优先遍历需要使用一个队列以保持访问过的结点的顺序,以便按这个顺序来访问这些结点的邻接结点

 

   深度优先遍历顺序为 1->2->4->8->5->3->6->7
  广度优先算法的遍历顺序为:1->2->3->4->5->6->7->8

  广度优先遍历步骤:

  1. 访问初始结点v并标记结点v为已访问。
  2. 结点v入队列
  3. 当队列非空时,继续执行,否则算法结束。
  4. 出队列,取得队头结点u。
  5. 查找结点u的第一个邻接结点w。
  6. 若结点u的邻接结点w不存在,则转到步骤3;否则循环执行以下三个步骤:

    6.1 若结点w尚未被访问,则访问结点w并标记为已访问。
    6.2 结点w入队列
    6.3 查找结点u的继w邻接结点后的下一个邻接结点w,转到步骤6。

  代码:

  

 1  private void bfs() {
 2         isVisited = new boolean[vertexList.size()];
 3         for (int i = 0; i < vertexList.size(); i++) {
 4             if (!isVisited[i]){
 5                 bfs(isVisited,i);
 6             }
 7         }
 8     }
 9 
10     private void bfs(boolean[] isVisited, int i) {
11         int u;//表示队列的头结点对应下标
12         int w;//邻接节点w
13 
14         //记录节点的访问顺序
15         LinkedList queue = new LinkedList();
16         System.out.println(vertexList.get(i)+"=>");
17         isVisited[i] = true;
18         queue.addLast(i);
19 
20         while (!queue.isEmpty()){
21             //取出队列的头结点下标
22             u= (int) queue.removeFirst();
23             //得到第一个邻接点的下标w
24             w=getFirstNeighbor(u);
25             while (w!=-1){//找到
26                 if(!isVisited[w]){
27                     System.out.println(vertexList.get(w)+"=>");
28                     isVisited[w] = true;
29                     queue.addLast(w);
30                 }
31                 //以u为前驱点,找w后面的下一个邻接点
32                 w=getNextNeighbor(u,w);
33             }
34         }
35     }

 

 

五、完整代码

  

  1 public class Graph {
  2 
  3     //存储顶点集合
  4     private ArrayList<String> vertexList;
  5     //存储图对应的邻接矩阵
  6     private int[][] edges;
  7     //表示边的数目
  8     private int numOfEdges;
  9     //定义给数组boolean【】,记录某个结点是否被访问过
 10     private boolean[] isVisited;
 11 
 12     public Graph(int n) {
 13         edges = new int[n][n];
 14         vertexList = new ArrayList<>(n);
 15         numOfEdges = 0;
 16     }
 17 
 18     public static void main(String[] args) {
 19 
 20         int n = 5;//结点个数
 21 //        String vertexs[] = {"1", "2", "3", "4", "5", "6", "7", "8"};
 22         String vertexs[] = {"A", "B", "C", "D", "E"};
 23         //创建图对象
 24         Graph graph = new Graph(n);
 25         for (String vertex : vertexs) {
 26             graph.insertVertex(vertex);
 27         }
 28         //更新边的关系
 29 //        graph.insertEdge(0, 1, 1);
 30 //        graph.insertEdge(0, 2, 1);
 31 //        graph.insertEdge(1, 3, 1);
 32 //        graph.insertEdge(1, 4, 1);
 33 //        graph.insertEdge(3, 7, 1);
 34 //        graph.insertEdge(4, 7, 1);
 35 //        graph.insertEdge(2, 5, 1);
 36 //        graph.insertEdge(2, 6, 1);
 37 //        graph.insertEdge(5, 6, 1);
 38         graph.insertEdge(0, 1, 1);
 39         graph.insertEdge(0, 2, 1);
 40         graph.insertEdge(1, 3, 1);
 41         graph.insertEdge(1, 2, 1);
 42         graph.insertEdge(1, 4, 1);
 43         graph.showGraph();
 44 
 45         System.out.println("深度遍历");
 46         graph.dfs();
 47         System.out.println("广度优先");
 48         graph.bfs();
 49     }
 50 
 51     private void dfs() {
 52         isVisited = new boolean[vertexList.size()];
 53         for (int i = 0; i < vertexList.size(); i++) {
 54             if (!isVisited[i]){
 55                 dfs(isVisited,i);
 56             }
 57         }
 58     }
 59     //深度优先遍历算法
 60     //i 第一次就是 0
 61     private void dfs(boolean[] isVisited, int i) {
 62         //输出,访问的结点
 63         System.out.println(vertexList.get(i)+"->");
 64         //将结点设置为已访问过
 65         isVisited[i] = true;
 66         //查找结点i的第一个领结节点w
 67         int w = getFirstNeighbor(i);
 68         while (w!=-1){
 69             if (!isVisited[w]){
 70                 dfs(isVisited,w);
 71             }
 72             //如果w结点已经被访问过
 73             w=getNextNeighbor(i,w);
 74         }
 75     }
 76 
 77     //得到第一个邻接节点的下标w
 78     //如果存在就返回对应的下标,否则返回-1
 79     private int getFirstNeighbor(int i) {
 80         for (int j = 0; j < vertexList.size(); j++) {
 81             if (edges[i][j]>0){
 82                 return j;
 83             }
 84         }
 85         return -1;
 86     }
 87     //根据前一个邻接结点的下标来获取下一个邻接结点
 88     public int getNextNeighbor(int v1, int v2) {
 89         for (int i = v2+1; i < vertexList.size(); i++) {
 90             if (edges[v1][i]>0){
 91                 return  i;
 92             }
 93         }
 94         return  -1;
 95     }
 96 
 97 
 98     private void bfs() {
 99         isVisited = new boolean[vertexList.size()];
100         for (int i = 0; i < vertexList.size(); i++) {
101             if (!isVisited[i]){
102                 bfs(isVisited,i);
103             }
104         }
105     }
106 
107     private void bfs(boolean[] isVisited, int i) {
108         int u;//表示队列的头结点对应下标
109         int w;//邻接节点w
110 
111         //记录节点的访问顺序
112         LinkedList queue = new LinkedList();
113         System.out.println(vertexList.get(i)+"=>");
114         isVisited[i] = true;
115         queue.addLast(i);
116 
117         while (!queue.isEmpty()){
118             //取出队列的头结点下标
119             u= (int) queue.removeFirst();
120             //得到第一个邻接点的下标w
121             w=getFirstNeighbor(u);
122             while (w!=-1){//找到
123                 if(!isVisited[w]){
124                     System.out.println(vertexList.get(w)+"=>");
125                     isVisited[w] = true;
126                     queue.addLast(w);
127                 }
128                 //以u为前驱点,找w后面的下一个邻接点
129                 w=getNextNeighbor(u,w);
130             }
131         }
132     }
133 
134     //显示图对应的矩阵
135     public void showGraph() {
136         for (int[] link : edges) {
137             System.out.println(Arrays.toString(link));
138         }
139     }
140 
141     /**
142      * @param v1     表示点的下标即使第几个顶点  "A"-"B" "A"->0 "B"->1
143      * @param v2     第二个顶点对应的下标
144      * @param weight 表示
145      */
146     private void insertEdge(int v1, int v2, int weight) {
147         edges[v1][v2] = weight;
148         edges[v2][v1] = weight;
149         numOfEdges++;
150     }
151 
152     private void insertVertex(String vertex) {
153         vertexList.add(vertex);
154     }
155 }