Kotlin协程原理解析

2,666 阅读14分钟

1. Kotlin协程作用

Kotlin协程是一套基于Java Thread的线程框架,最大的特点就是可以1,用同步的方式写出异步代码,并且2,不阻塞当前线程。

2. cps转换

2.1 cps转换示例

//编译前
private suspend fun testCPS(): String {
     withContext(Dispatchers.IO) {
        return "testCPS"
       }
  }
 
//编译后
private final Object testCPS(Continuation $completion) {
      return "testCPS";
   }

Kotlin 的编译器检测到 suspend 关键字修饰的函数后,会进行cps转换,转换点:

1,函数中增加了一个Continuation类型的参数;

2,函数返回值变为Object(本例String->Object)

注意:这里suspend函数即使没有使用withContext开启一个协程,也会进行cps转换。说明只要suspend函数,不管开不开启协程,编译器都会对其进行cps转换。

2.2 参数Continuation

public interface Continuation<in T> {
    public val context: CoroutineContext
//      相当于 onSuccess     结果   
//                 ↓         ↓
    public fun resumeWith(result: Result<T>)
}

interface CallBack {
    void onSuccess(String response);
}

1,Continuation :续体,可以理解为剩余要执行的代码。协程体中的异步操作被状态机分割成不同的片段,分片段执行,执行完一部分,剩下的部分叫做续体。

2,Continuation 是一个接口,和一般回调接口定义类似,可以判断,协程的思想其实就是回调。

Continuation 定义看一个协程上下文属性context,一个方法声明resumeWith(),用于协程1,启动(DispatchedContinuation),2,挂起时恢复(BaseContinuationImpl),或者3,协程运行完成时的回调(AbstractCoroutine);

2.2 返回值 Object

为什么返回值从String->Object?


public suspend fun <T> withContext(
    context: CoroutineContext,
    block: suspend CoroutineScope.() -> T
): T {
    contract {
        callsInPlace(block, InvocationKind.EXACTLY_ONCE)
    }
    return suspendCoroutineUninterceptedOrReturn sc@ { uCont ->
        ...
        val coroutine = DispatchedCoroutine(newContext, uCont)
        coroutine.initParentJob()
        block.startCoroutineCancellable(coroutine, coroutine)
        coroutine.getResult()
    }
}

fun getResult(): Any? {
        if (trySuspend()) return COROUTINE_SUSPENDED
        // otherwise, onCompletionInternal was already invoked & invoked tryResume, and the result is in the state
        val state = this.state.unboxState()
        if (state is CompletedExceptionally) throw state.cause
        @Suppress("UNCHECKED_CAST")
        return state as T
    }

可以看出withContext的返回值有两种:

1,如果当前withContext中的异步操作没有完成,返回COROUTINE_SUSPENDED,协程框架根据这个字段挂起协程(其实就是直接return);

2,如果当前withContext中的异步操作已经完成,返回对应操作执行后的返回值(对应String)

3. 协程状态机

3.1 协程状态机


//编译前
class TestCoroutine {
    private fun startCoroutine() {
        // funTest协程体
        val funTest: suspend CoroutineScope.() -> Unit = {
            println("funTest")
            suspendFun1()
            suspendFun2()
        }
        GlobalScope.launch(Dispatchers.Default, block = funTest)
    }

    // 挂起函数
    suspend fun suspendFun1() {
        println("suspendFun1")
    }
    // 挂起函数
    suspend fun suspendFun2() {
        println("suspendFun2")
    }
}

//编译后
public final class TestCoroutine {
   private final void startCoroutine() {
      Function2 funTest = (Function2)(new Function2((Continuation)null) {
         int label;

         @Nullable
         public final Object invokeSuspend(@NotNull Object $result) {
            Object var4 = IntrinsicsKt.getCOROUTINE_SUSPENDED();
            TestCoroutine var10000;
            switch(this.label) {
            case 0:
               ResultKt.throwOnFailure($result);
               String var2 = "funTest";
               boolean var3 = false;
               System.out.println(var2);
               var10000 = TestCoroutine.this;
               this.label = 1;
               if (var10000.suspendFun1(this) == var4) {
                  return var4;
               }
               break;
            case 1:
               ResultKt.throwOnFailure($result);
               break;
            case 2:
               ResultKt.throwOnFailure($result);
               return Unit.INSTANCE;
            default:
               throw new IllegalStateException("call to 'resume' before 'invoke' with coroutine");
            }

            var10000 = TestCoroutine.this;
            this.label = 2;
            if (var10000.suspendFun2(this) == var4) {
               return var4;
            } else {
               return Unit.INSTANCE;
            }
         }

         @NotNull
         public final Continuation create(@Nullable Object value, @NotNull Continuation completion) {
            Intrinsics.checkNotNullParameter(completion, "completion");
            Function2 var3 = new <anonymous constructor>(completion);
            return var3;
         }

         public final Object invoke(Object var1, Object var2) {
            return ((<undefinedtype>)this.create(var1, (Continuation)var2)).invokeSuspend(Unit.INSTANCE);
         }
      });
      BuildersKt.launch$default((CoroutineScope)GlobalScope.INSTANCE, (CoroutineContext)Dispatchers.getDefault(), (CoroutineStart)null, funTest, 2, (Object)null);
   }

   @Nullable
   public final Object suspendFun1(@NotNull Continuation $completion) {
      System.out.println(""suspendFun1"");
      return Unit.INSTANCE;
   }

   @Nullable
   public final Object suspendFun2(@NotNull Continuation $completion) {
      System.out.println("suspendFun2");
      return Unit.INSTANCE;
   }
}

(其他文章描述)在反编译的代码中,协程体funTest被编译成一个继承SuspendLambda的类,在类中实现create(),invokeSuspend()两个方法:

create()创建了一个协程体funTest类的实例;

invokeSuspend()方法执行具体的协程操作。

(我反编译的代码)没搞懂的地方:

1,只创建了一个Function2的对象;

2,create方法创建的是匿名对象(anonymous constructor);

3,invoke方法是什么作用

基本原理:

协程体会被编译成一个SuspendLambda的子类,在这个类的invokeSuspend方法中,协程体中的suspend方法会被分割到switch不同的分支中,每个suspend方法会被cps机制转换成带有一个Continuation参数的方法。

通过一个label标签控制分支代码执行,label为0,首先会进入第一个分支,首先将label设置为下一个分支的数值,然后执行第一个suspend方法并传递当前Continuation,得到返回值,如果是COROUTINE_SUSPENDED,协程框架就直接return,协程挂起,当第一个suspend方法执行完成,会回调Continuation的invokeSuspend方法,进入第二个分支执行,以此类推执行完所有suspend方法。

如果suspend方法直接返回执行结果,那invokeSuspend后面的代码怎么执行?

3.2 SuspendLambda类图

image.png

4 协程相关概念

4.1 CoroutineContext

launch函数是CoroutineScope的一个扩展函数,CoroutineScope只是一个接口,但是可以通过CoroutineScope的扩展方法进行协程的创建,除了launch函数还有async函数。

CoroutineScope除了通过扩展函数创建协程还有其它两个作用,launch函数返回一个Job对象,可以通过这个Job管理协程,另外CoroutineScope为协程提供一个上下文CoroutineContext。

CoroutineContext协程的上下文,这是一个数据集合接口声明,协程中Job、Dispatcher调度器都可以是它的元素,CoroutineContext有一个非常好的作用就是我们可以通过它拿到Job、Dispatcher调度器等数据。

CombinedContext是CoroutineContext接口的具体实现类,存在两个属性,其中element是一个Element,代表集合的元素,left是一个CoroutineContext,代表链表的下一个节点。

通过CoroutineContext#plus可以看出,CoroutineContext的数据存储方式是一个左向链表,链表的每一个节点是CombinedContext,并且存在拦截器的情况下,拦截器永远是链表尾部的元素,这样设计目的是因为拦截器的使用频率很高,为了更快的读取拦截器;

没看懂这个左向链表实现,现在只要知道这是个集合,类似list,但是它有一个left元素始终在表尾,存储拦截器,

4.2 CoroutineStart 启动模式

CoroutineStart 是协程的启动模式,存在以下4种模式:

DEFAULT 立即调度,可以在执行前被取消 LAZY 需要时才启动,需要start、join等函数触发才可进行调度 ATOMIC 立即调度,协程肯定会执行,执行前不可以被取消 UNDISPATCHED 立即在当前线程执行,直到遇到第一个挂起点(可能切线程)

5. 协程启动


// launch是CoroutineScope的一个扩展函数  
 public fun CoroutineScope.launch(  
     context: CoroutineContext = EmptyCoroutineContext,  
     start: CoroutineStart = CoroutineStart.DEFAULT,  
     block: suspend CoroutineScope.()
 ): Job {  
     // CoroutineContext创建一个新的Context
     val newContext = newCoroutineContext(context) 
     // 启动模式的判断
     val coroutine = if (start.isLazy)  
         LazyStandaloneCoroutine(newContext, block) else  
         StandaloneCoroutine(newContext, active = true)  
     coroutine.start(start, coroutine, block)  
     return coroutine  
 }

launch函数存在3个参数:

CoroutineContext 协程的上下文

CoroutineStart 协程的启动模式

suspend CoroutineScope.() -> Unit 协程体

newCoroutineContext()是CoroutineScope的一个扩展方法,它的作用就是将传参context与CoroutineScope中的CoroutineContext集合合并,并返回一个新的CoroutineContext,如果传入Dispatchers.Default,就是将Dispatchers.Default与CoroutineScope中的CoroutineContext合并。

根据启动模式,构建一个AbstractCoroutine的子类(协程对象都继承AbstractCoroutine),如果是默认模式,则创建StandaloneCoroutine,并调用它的start方法。并将StandaloneCoroutine又作为job返回。

5.1 AbstractCoroutine

image.png

AbstractCoroutine继承或者实现了JobSupport、Job、Continuation、CoroutineScope。

JobSupport是Job的具体实现,AbstractCoroutine可以作为一个Job控制协程的生命周期,同时实现Continuation接口,也可以作为一个Continuation,重写的resmueWith()方法的一个重要作用是恢复协程

AbstractCoroutine#resmueWith
public final override fun resumeWith(result: Result<T>) {  
         val state = makeCompletingOnce(result.toState())  
         // 子协程未完成,父协程需要等待子协程完成之后才可以完成  
         if (state === COMPLETING_WAITING_CHILDREN) return  
         // 子协程全部执行完成或者没有子协程的情况下不需要等待  
         afterResume(state)  
     }  
       
  protected open fun afterResume(state: Any?): Unit = afterCompletion(state)  
    
  // JobSupport#afterCompletion  
  protected open fun afterCompletion(state: Any?) {}  

在AbstractCoroutine#resmueWith中首先根据JobSupport#makeCompletingOnce返回状态判断,协程是否处于等待子协程完成的状态:

state == COMPLETING_WAITING_CHILDREN 等待子协程完成,自身才可完成。子协程完成后,触发afterCompletion()

state != COMPLETING_WAITING_CHILDREN 没有子协程或者所有子协程已经完成,自身可以完成,直接触发afterCompletion()

协程对象可以通过重写afterCompletion()处理协程完成之后的操作,下文中的协程恢复章节中,withContext()中DispatchedCoroutine协程对象,通过afterCompletion()恢复了外层的协程的运行。

AbstractCoroutine#start()
public fun <R> start(start: CoroutineStart, receiver: R, block: suspend R.() -> T) {  
       ...  
       //block :协程体  //receiver:协程对象  //this:AbstractCoroutine(也是协程对象)
       start(block, receiver, this)  
   }  
     
CoroutineStart#invoke
public operator fun <R, T> invoke(block: suspend R.() -> T, receiver: R, completion: Continuation<T>): Unit =  
    when (this) {  
        //completion:start传过来的AbstractCoroutine  
        DEFAULT -> block.startCoroutineCancellable(receiver, completion)  
        ATOMIC -> block.startCoroutine(receiver, completion)  
        UNDISPATCHED -> block.startCoroutineUndispatched(receiver, completion) 
        LAZY -> Unit // will start lazily  
    }  
    
    
internal fun <R, T> (suspend (R) -> T).startCoroutineCancellable(
    receiver: R, completion: Continuation<T>,
    onCancellation: ((cause: Throwable) -> Unit)? = null
) =
    runSafely(completion) {
        createCoroutineUnintercepted(receiver, completion).intercepted().resumeCancellableWith(Result.success(Unit), onCancellation)
    }

AbstractCoroutine#start()调用了CoroutineStart的invoke()方法,然后根据启动模式调用block对应的协程启动方法,block.startCoroutineCancellable(receiver, completion) 中是一个链式调用流程。

createCoroutineUnintercepted() 
 public actual fun <T> (suspend () -> T).createCoroutineUnintercepted(  
     completion: Continuation<T>  
 ): Continuation<Unit> {  
     // probeCompletion :AbstractCoroutine  
     val probeCompletion = probeCoroutineCreated(completion)  
     return if (this is BaseContinuationImpl)  
         create(probeCompletion)  
     else  
         createCoroutineFromSuspendFunction(probeCompletion) {  
             (this as Function1<Continuation<T>, Any?>).invoke(it)  
         }  
 }  
 
 
// continuation:AbstractCoroutine  
public final Continuation<Unit> create(Object obj, Continuation<?> continuation) {  
         ...  
         MainActivity$startCoroutine$funTest$1 mainActivity$startCoroutine$funTest$1 = new MainActivity$startCoroutine$funTest$1(this.this$0, continuation);  
         return mainActivity$startCoroutine$funTest$1;  
     }  

createCoroutineUnintercepted中通过调用create(probeCompletion)创建了一个协程体类的对象。

createCoroutineUnintercepted()是一个扩展函数,通过协程体block调用,所以源码中this is BaseContinuationImpl的判断中this指协程体类,编译章节中协程体被编译成SuspendLambda的子类;这里的create函数就是SuspendLambda的子类中的create函数。

这里的block对象和协程体类对象是什么关系?有什么区别?

注意看下构造函数的参数continuation,这里continuation就是AbstractCoroutine,在协程体类的继承链中,这个continuation一直传递到了BaseContinuationImpl父类中,用于后续协程的恢复。

注意:这里将AbstractCoroutine对象传递给了协程类对象,进行了第一层代理。

继续分析intercepted()

public actual fun <T> Continuation<T>.intercepted(): Continuation<T> =  
     (this as? ContinuationImpl)?.intercepted() ?: this  
     
ContinuationImpl#intercepted
public fun intercepted(): Continuation<Any?> =  
        intercepted  
            ?: (context[ContinuationInterceptor]?.interceptContinuation(this) ?: this) .also { intercepted = it } 
       
CoroutineDispatcher#interceptContinuation
public final override fun <T> interceptContinuation(continuation: Continuation<T>): Continuation<T> =
        //this是Dispatcher,continuation是协程体类对象
        DispatchedContinuation(this, continuation)

intercepted()协程体类对象转换成ContinuationImpl,然后调用了ContinuationImpl的intercepted方法,intercepted方法中调用context[ContinuationInterceptor] 从协程类对象的CoroutineContext集合中取到调度器CoroutineDispatcher(这个CoroutineContext是launch是构建的,并传递到StandaloneCoroutine对象中),并调用调度器CoroutineDispatcher的interceptContinuation(),interceptContinuation()的作用是将协程体Continuation对象包装成一个DispatchedContinuation。

注意:这里将协程类对象传递给了DispatchedContinuationd对象,进行了第二层代理

5.2 CoroutineDispatcher

CoroutineDispatcher 
public abstract class CoroutineDispatcher :  
     AbstractCoroutineContextElement(ContinuationInterceptor), ContinuationInterceptor {  
     ...  
     // 是否需要线程调度  
     public open fun isDispatchNeeded(context: CoroutineContext): Boolean = true  
    // 线程调度,让一个runable对象在指定线程运行  
    public abstract fun dispatch(context: CoroutineContext, block: Runnable)  
            // 将协程体对象continuation封装为一个DispatchedContinuation对象  
     public final override fun <T> interceptContinuation(continuation: Continuation<T>): Continuation<T> =  
         DispatchedContinuation(this, continuation)     
            ...  
 }  

CoroutineDispatcher的作用是进行任务的线程切换。

image.png

CoroutineDispatcher实现了ContinuationInterceptor,代表是一个拦截器;

实现CoroutineContext接口,存储在CoroutineContext的left节点。

CoroutineContext[ContinuationInterceptor]就可以在CoroutineContext集合中获取到拦截器。

为啥要通过拦截器去代理Continuation,直接使用DispatchedContinuation包装不就行了吗??

5.3 DispatchedContinuation

接着分析resumeCancellableWith(Result.success(Unit), onCancellation)

DispatchedContinuation 
internal class DispatchedContinuation<in T>(  
     // 调度器  
     @JvmField val dispatcher: CoroutineDispatcher,  
     // 协程体Continuation对象  
     @JvmField val continuation: Continuation<T>  
 ) : DispatchedTask<T>(MODE_ATOMIC_DEFAULT), CoroutineStackFrame, Continuation<T> by continuation {  
      
     // 使用delegate存储当前对象  
     override val delegate: Continuation<T>  
         get() = this  
         
     // ATOMIC启动模式  
     override fun resumeWith(result: Result<T>) {  
         val context = continuation.context  
         val state = result.toState()  
         // 是否需要线程调度  
         if (dispatcher.isDispatchNeeded(context)) {  
             _state = state  
             resumeMode = MODE_ATOMIC_DEFAULT  
             // dispatch 调度线程,第二个参数是一个Runnable类型,这里传参this也就是DispatchedContinuation自身  
             // DispatchedContinuation实际上也是一个Runnable对象,调用调度器的dispatch方法之后就可以使这个runnable在指定的线程运行了  
             dispatcher.dispatch(context, this)  
         } else {  
             executeUnconfined(state, MODE_ATOMIC_DEFAULT) {  
                 withCoroutineContext(this.context, countOrElement) {  
                     // 不需要调度,执行协程体的resumeWith  
                     continuation.resumeWith(result)  
                 }  
             }  
         }  
     }  
      // 默认启动模式  
      inline fun resumeCancellableWith(result: Result<T>) {  
         val state = result.toState()  
         if (dispatcher.isDispatchNeeded(context)) {  
             _state = state  
             resumeMode = MODE_CANCELLABLE  
             dispatcher.dispatch(context, this)  
         } else {  
             executeUnconfined(state, MODE_CANCELLABLE) {  
                 if (!resumeCancelled()) {  
                     resumeUndispatchedWith(result)  
                 }  
             }  
         }  
     }  
 }  

image.png

DispatchedContinuation 代理协程体类对象(SuspendLambda)并持有线程调度器(CoroutineDispatcher),它的作用就是使用线程调度器将协程体调度到指定的线程执行。

DispatchedContinuation也实现了Continuation接口,并重写resumeWith(),首先 根据dispatcher.isDispatchNeeded(context)判断需要线程切换:

1.如果需要线程调度,则调用dispatcher#dispatch进行调度,而dispatch()的第二个参数是一个runnable对象(这里传参为this,即DispatchedContinuation对象本身,DispatchedContinuation同时还实现了Runnable接口),这个runnable就会运行在调度的线程上;

2.不需要调度则直接调用协程体类continuation对象的resumeWith(),前面的章节中提到,协程体的运行就是协程体类Continuation对象的resumeWith()被触发,所以这里就会让协程体在当前线程运行;

另外还有一个方法resumeCancellableWith(),它和resumeWith()的实现很类似,在不同的启动模式下调度线程的方法调用不同。比如默认的启动模式调用resumeCancellableWith(),ATOMIC启动模式则调用resumeWith()。

public actual object Dispatchers {
   
    @JvmStatic
    public actual val Default: CoroutineDispatcher = createDefaultDispatcher()

    @JvmStatic
    public actual val Main: MainCoroutineDispatcher get() = MainDispatcherLoader.dispatcher
    
    @JvmStatic
    public actual val Unconfined: CoroutineDispatcher = kotlinx.coroutines.Unconfined
  
    @JvmStatic
    public val IO: CoroutineDispatcher = DefaultScheduler.IO
}

internal actual fun createDefaultDispatcher(): CoroutineDispatcher =
    if (useCoroutinesScheduler) DefaultScheduler else CommonPool

可以看到Default和IO 底层还是使用了线程池进行调度;Main使用了handler进行调度。

5.4 DispatchedTask

internal abstract class DispatchedTask<in T>(  
     @JvmField public var resumeMode: Int  
 ) : SchedulerTask() {  
 ’  
     // 在DispatchedContinuation中重写了该属性,delegate实际是指DispatchedContinuation对象  
     internal abstract val delegate: Continuation<T>  
   
     public final override fun run() {  
             ...  
             val delegate = delegate as DispatchedContinuation<T>  
             // 通过delegate拿到原始协程体Continuation对象  
             val continuation = delegate.continuation  
             ...  
             // 调用协程体类对象的resume  
             continuation.resume(getSuccessfulResult(state))  
             ...  
     }  
 }     

 // Continuation的扩展方法,触发Continuation内的方法resumeWith  
 public inline fun <T> Continuation<T>.resume(value: T): Unit =  
     resumeWith(Result.success(value)) 

DispatchedTask的run方法中调用了协程体类对象的resume方法,间接调用了BaseContinuationImpl的resumeWith

注意:这里是协程体类的resumeWith被执行了,不是DispatchedContinuation

5.5 BaseContinuationImpl

internal abstract class BaseContinuationImpl(  
     // completion:实参是一个AbstractCoroutine  
     public val completion: Continuation<Any?>?  
 ) : Continuation<Any?>, CoroutineStackFrame, Serializable {  
     public final override fun resumeWith(result: Result<Any?>) {  
         var current = this  
         var param = result  
         while (true) {  
             probeCoroutineResumed(current)  
             with(current) {  
                 val completion = completion!!   
                 val outcome: Result<Any?> =  
                     try {  
                         // 调用invokeSuspend方法,协程体真正开始执行  
                         val outcome = invokeSuspend(param)  
                         // invokeSuspend方法返回值为COROUTINE_SUSPENDED,resumeWith方法被return,结束执行,说明执行了挂起操作  
                         if (outcome === COROUTINE_SUSPENDED) return  
                         // 协程体执行成功的结果  
                         Result.success(outcome)  
                     } catch (exception: Throwable) {  
                         // 协程体出现异常的结果  
                         Result.failure(exception)  
                     }  
                 releaseIntercepted() // this state machine instance is terminating  
                  
                 if (completion is BaseContinuationImpl) {               
                     current = completion  
                     param = outcome  
                 } else {  
                     // 在示例代码中,completion是一个AbstractCoroutine,是指launch函数创建的StandaloneCoroutine  
                     completion.resumeWith(outcome)  
                     return  
                 }  
             }  
         }  
     } 
     
    protected abstract fun invokeSuspend(result: Result<Any?>): Any?  
    
 }

BaseContinuationImpl定义了一个抽象方法invokeSuspend(),并重写了Continuation的resumeWith(),并在其中调用invokeSuspend(),具体实现就是SuspendLambda的invokeSuspend(),invokeSuspend()方法中便是具体协程任务。

invokeSuspend()和invoke啥关系??

5.6 协程启动流程总结:

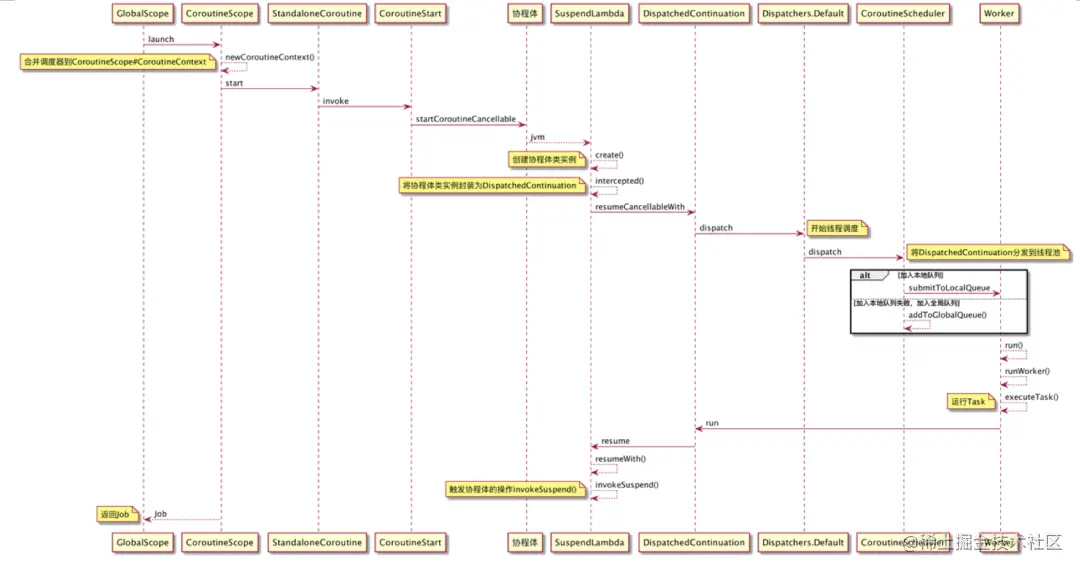
以调度器为Dispatchers.Default,启动模式为CoroutineStart.DEFAULT为例:

  1. CoroutineScope#launch()创建一个协程,在其内部实现中根据启动模式为CoroutineStart.DEFAULT,创建一个StandaloneCoroutine协程对象,并触发StandaloneCoroutine#start(start, coroutine, block);

  2. StandaloneCoroutine的父类是AbstractCoroutine,StandaloneCoroutine#start()的实现在其父类中,即AbstractCoroutine#start();

  3. 在AbstractCoroutine#start()中,触发CoroutineStart#invoke();

  4. CoroutineStart#invoke()的处理逻辑中,根据调度器为Dispatchers.Default,调用协程体的startCoroutineCancellable()方法;

  5. startCoroutineCancellable()的内部处理是一个链式调用:

createCoroutineUnintercepted(..).intercepted().resumeCancellableWith(Result.success(Unit))

createCoroutineUnintercepted()创建一个协程体类对象; intercepted()使用拦截器(调度器)将协程体类对象包装成DispatchedContinuation(DispatchedContinuation代理了协程体类Continuation对象,并持有调度器); 调用DispatchedContinuation#resumeCancellableWith()。

  1. 在DispatchedContinuation#resumeCancellableWith()中,使用线程调度器触发dispatcher#dispatch(context, this)进行调度,该调度器为Dispatchers.Default;

  2. Dispatchers.Default#dispatch()调度处理中,将DispatchedContinuation分发到CoroutineScheduler线程池中,由CoroutineScheduler分配一个线程Worker,最终在Woreder的run()方法中触发了DispatchedContinuation的run(),其内部实现是使协程体Continuation对象的resumeWithI()得以执行,前文中分析到协程体的执行其实就是resumeWith()方法被调用,这样协程体就可以在执行的线程中执行了。

协程启动流程图:

协程启动流程图.png

5.7 三个协程对象总结:

image.png

image.png

1,第一层协程对象AbstractCoroutine,主要处理协程状态和恢复挂起协程。

2,第二层对象BaseContinuationImpl,由编译器将我们的代码转换而成,利用状态机实现代码分段执行和协程挂起,并代理第一层对象。在其resumeWith方法中通过调用invokeSuspend()执行我们的任务代码。

注意:resumeWith方法中调用completion.resumeWith(outcome)是恢复协程,这个completion是AbstractCoroutine(launch对应StandaloneCoroutine或者witchContext对应DispatchedCoroutine),不是BaseContinuationImpl的子类。

3,第三层对象DispatchedContinuation,对第二层协程对象进行代理,负责使用dispatcher进行调度任务。

注意:协程体类是持有了一个AbstractCoroutine,不是继承

6.协程挂起

withContext()

 public suspend fun <T> withContext(  
     context: CoroutineContext,  
     block: suspend CoroutineScope.() -> T  
 ): T {  
     contract {  
         callsInPlace(block, InvocationKind.EXACTLY_ONCE)  
     }  
     // 返回启动withContext的协程体  
     return suspendCoroutineUninterceptedOrReturn sc@ { uCont ->  
         // 构建一个新的newContext,合并当前协程体以及withContext协程体的CoroutineContext  
         val oldContext = uCont.context  
         val newContext = oldContext + context  
         // 检查协程是否活跃,如果线程处于非活跃的状态,抛出cancle异常  
         newContext.checkCompletion()  
         ...  
         // DispatchedCoroutine也是一个AbstractCoroutine对象,负责协程完成的回调,  
         // 注意这里的Continuation的传参为uCont,及发起withContext的协程对象  
         val coroutine = DispatchedCoroutine(newContext, uCont)  
         coroutine.initParentJob()  
                  // 和协程启动的流程一样,启动withContext的协程  
         // 注意这里的传参coroutine为DispatchedCoroutine,它持有需要恢复的协程  
         block.startCoroutineCancellable(coroutine, coroutine)  
         // 返回结果为挂起还是完成  
         coroutine.getResult()  
     }  
 }  

在withContext()的源码可以看到,withContext()的协程体的启动和原有协程的启动流程是一样的,DispatchedCoroutin是AbstractCoroutine的一个子类,并且在创建DispatchedCoroutin时的传参是外层协程体对象,这是因为当withContext()的协程体完成的时候需要通过外层协程体对象恢复当前协程的运行。

先看下协程的挂起coroutine.getResult()的实现。

 // DispatchedCoroutine#getResult  
  fun getResult(): Any? {  
        // 返回COROUTINE_SUSPENDED,挂起  
        if (trySuspend()) return COROUTINE_SUSPENDED  
        val state = this.state.unboxState()  
        // 出现异常  
        if (state is CompletedExceptionally) throw state.cause  
        @Suppress("UNCHECKED_CAST")  
        // 未出现异常结果返回  
        return state as T  
    }  
    
  // DispatchedCoroutine#trySuspend  
  private val _decision = atomic(UNDECIDED)  
  private fun trySuspend(): Boolean {  
        _decision.loop { decision ->  
            when (decision) {  
                // compareAndSet原子操作,当前值与预期值一致时返回true,以原子方式更新自身的值  
                UNDECIDED -> if (this._decision.compareAndSet(UNDECIDED, SUSPENDED)) return true  
                RESUMED -> return false  
                else -> error("Already suspended")  
            }  
        }  
    } 

是否挂起,结束协程运行,关键在是否返回COROUTINE_SUSPENDED标志,在getResult()方法中的处理逻辑,就是看trySuspend()是否返回true。

trySuspend()方法中,_decision默认为UNDECIDED,预期的参数值传参也为UNDECIDED,所以,trySuspend返回true,最终getResult方法返回了COROUTINE_SUSPENDED,协程被挂起了。

image.png

7.协程恢复

withContext()启动一个协程和launch类似,当执行到BaseContinuationImpl的resumeWith方法,调用invokeSuspend得到结果之后,会调用内部代理的completion.resumeWith(outcome)方法,这个completion是DispatchedCoroutine。

image.png

DispatchedCoroutine是AbstractCoroutine的子类,当协程完成时会调用它的内部方法resumeWith(),内部的处理逻辑最后会触发JubSpuuort#afterCompletion(),而在DispatchedCoroutine中重写了afterCompletion()。

private class DispatchedCoroutine<in T>(  
     context: CoroutineContext,  
     // 外部需要恢复的协程  
     uCont: Continuation<T>  
 ) : ScopeCoroutine<T>(context, uCont) {  
   
     override fun afterCompletion(state: Any?) {  
         afterResume(state)  
     }  
   
     override fun afterResume(state: Any?) {  
         // 在getResult()之前,协程已运行结束,未发生挂起,不需要恢复外层协程  
         if (tryResume()) return   
         // 获取外部协程的DispatchedContinuation,去恢复外层协程  
         uCont.intercepted().resumeCancellableWith(recoverResult(state, uCont))  
     }  
 }

uCont.intercepted()获取到外层协程的DispatchedContinuation,然后调用resumeCancellableWith方法,使用外层协程的dispatcher将任务的执行切换到之前的线程中去执行。再次调用到外层协程的BaseContinuationImpl#resumeWith方法,再次调用到外层协程类的invokeSuspend方法中,去执行剩余代码。如果能直接结果就调用外层协程的completion.resumeWith(outcome)结束协程(completion是外层协类对象中代理的AbstractCoroutine)