100W点击 10w人获取,阿里Java高级面试题及答案 到底有多强

176 阅读5分钟

引言

做了5年开发的我,阿里一直是我心之所向,如今我如愿以偿进入了国内互联网巨头——Alibaba!

其实,今年下半年我面试不少互联网企业,像涂鸦智能,百度,京东,腾讯,字节,滴滴,阿里等等都有三井的身影,之后总结出来的针对Java面试的知识点或真题,每个点或题目都是在面试中被问过的,满满干货,诚意分享!

由于整理成了文档,总结的内容比较多,希望大家都能领取一份,一定对自己有帮助!

100W点击 10w人获取,阿里Java高级面试题及答案 到底有多强

二、回顾整理阿里面试题

基本就这样了,还有一些零星的问题想不起来了,答案也整理出来了。

  • 自我介绍
  • JVM如何加载一个类的过程,双亲委派模型中有哪些方法?
  • HashMap如何实现的?
  • HashMap和ConcurrentHashMap区别, Concurrent HashMap 线程安全hashtable吗, ConcurrentHashMap如何保证 线程安全?
  • HashMap和HashTable 区别,HashTable线程安全吗?
  • 进程间通信有哪几种方式
  • JVM分为哪些区,每一个区干吗的?
  • JVM如何GC,新生代,老年代大对象,永久代,都储存哪些东西?
  • GC用的引用可达性分析算法中,哪些对象可作为GC Roots对象?
  • 快速排序,过程,复杂度 ?
  • 什么是二叉平衡树,如何插入节点,删除节点,说出关键步骤。
  • TCP如何保证可靠传输?三次握手过程
  • TCP 和 UDP 的区别
  • 滑动窗口算法?
  • Linux下你常用的命令有哪些?
  • 操作系统什么情况下会死锁?
  • 常用的hash算法有哪些?
  • 什么是一致性哈希?
  • 如何理解分布式锁?
  • 数据库中的范式有哪些?
  • 数据库中的索引的结构?什么情况下适合建索引?
  • Java中的NIO,BIO,AIO分别是什么?
  • 用什么工具调试程序?JConsole,用过吗?
  • 现在有一个进程挂起了,如何用工具查出原因?
  • 线程同步与阻塞的关系?同步一定阻塞吗?阻塞一定同步吗?
  • 同步和异步有什么区别?
  • 线程池用过吗?
  • 如何创建单例模式?说了双重检查,他说不是线程安全的。如何高效的创建的一个高效的单例?
  • concurrent包下面,都用过什么?
  • 常用的数据库有哪些?redis用过吗?
  • 了解hadoop吗?说说hadoop的组件有哪些?hdfs,hive,hbase,zookeeper。说下mapreduce编程模型。
  • 你知道的开源协议有哪些?
  • 你知道的开源软件有哪些?
  • 你最近在看的书有哪些?
  • 你有什么问题要问我吗?

100W点击 10w人获取,阿里Java高级面试题及答案 到底有多强

100W点击 10w人获取,阿里Java高级面试题及答案 到底有多强

啃完这份超全的面试宝典,终获蚂蚁金服offer!

自从进入阿里工作后,我才感觉到了自己从事这份职业所在的意义,我也庆幸自己没有在受挫的时候放弃这个职业。

宝典大概分为这几块:

  • Java核心知识
  • Java 虚拟机
  • Spring Cloud
  • Spring Boot
  • K8s
  • Docker

Java核心知识集合

1.Zookeeper

2.Kafka

3.MangoDB

4.java算法

5.数据结构

6.java算法

......

100W点击 10w人获取,阿里Java高级面试题及答案 到底有多强

100W点击 10w人获取,阿里Java高级面试题及答案 到底有多强

Java虚拟机

1.JVM基础

2.JVM的跨平台与语言无关性

3.深入分析JVM运行时数据区

4.通过栈帧分析字节码的运行过程

......

100W点击 10w人获取,阿里Java高级面试题及答案 到底有多强

100W点击 10w人获取,阿里Java高级面试题及答案 到底有多强

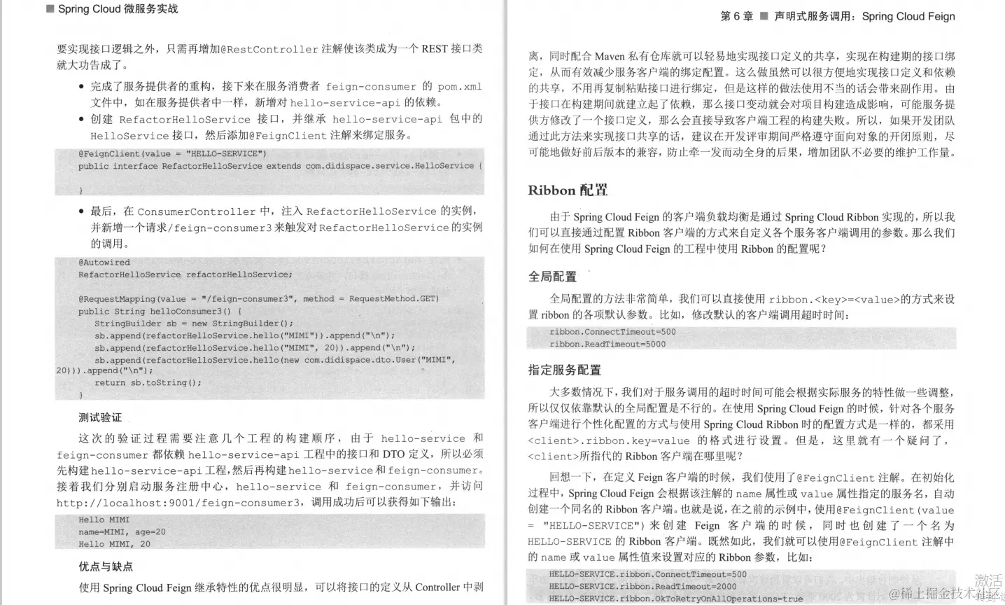
Spring Cloud

1.微服务构建: Spring Boot

2.服务治理: Spring Cloud Eureka

3.客户端负载均衡: Spring Cloud Ribbon

4.服务容错保护: Spring Cloud Hystrix

5.声明式服务调用: Spring Cloud Feign

......

100W点击 10w人获取,阿里Java高级面试题及答案 到底有多强

100W点击 10w人获取,阿里Java高级面试题及答案 到底有多强

Spring Boot

1.Spring boot helloworld

2.Spring boot返回json数据

3.Spring boot使用其他json转换框架

4.Spring boot JPA连接数据库

5.Spring boot酆合JPA保存数据

......

100W点击 10w人获取,阿里Java高级面试题及答案 到底有多强

100W点击 10w人获取,阿里Java高级面试题及答案 到底有多强

K8s

1.Kubernetes概述

2.Kubernetes集群

3.Pod详解

4.Label详解

5.Replication Controller详解

6.Replica Set详解

7.Deployment详解

......

100W点击 10w人获取,阿里Java高级面试题及答案 到底有多强

100W点击 10w人获取,阿里Java高级面试题及答案 到底有多强

Docker

1.Docker简介

2.Docker安装与启动

3.常用命令

4.应用部署

5.迁移与备份

6.Dockerfile

7.Docker私有仓库

100W点击 10w人获取,阿里Java高级面试题及答案 到底有多强

100W点击 10w人获取,阿里Java高级面试题及答案 到底有多强

100W点击 10w人获取,阿里Java高级面试题及答案 到底有多强

三、难道这样就够了吗?不,远远不够!

提前多熟悉阿里往年的面试题肯定是对面试有很大的帮助的,但是作为技术性职业,手里有实打实的技术才是你面对面试官最有用的利器,这是从内在散发出来的自信。

备战阿里时我花的最多的时间就是在学习技术上,占了我所有学习计划中的百分之70,这是一些我学习期间觉得还是很不错的一些学习笔记,以及学习视频都是可以分享给大家的!

100W点击 10w人获取,阿里Java高级面试题及答案 到底有多强

100W点击 10w人获取,阿里Java高级面试题及答案 到底有多强

最后

作为过来人,小编是整理了很多进阶架构视频资料、面试文档以及PDF的学习资料,针对上面一套系统大纲小编也有对应的相关进阶架构视频资料,如’确定好自己未来的道路或者想学习提升自己技术栈、技术知识的小伙伴们可以点击这里来获取免费学习资料提升自己(全套面试文档、PDF、进阶架构视频)