Python脚本打包成exe,看这一篇就够了!

1,040 阅读7分钟

以下文章来源于凹凸数据 ,作者朱小五

大家好,我是早起。

一直有读者在后台问有关Python脚本打包成exe的问题。

今天就给大家全面总结一下:Python如何打包成exe,以及如何打得足够小。

标准打包

目前比较常见的打包exe方法都是通过Pyinstaller来实现的,本文也将使用这种常规方法。如果对这块已经很熟悉的小伙伴,可以直接下滑到本文下半部分。

为什么要打包?

众所周知,Python脚本不能在没有安装Python的机器上运行。

那我们如果写了一个数据分析/自动化办公的小脚本,想分享给同事小姐姐使用,可她电脑又没有装Python。

这个时候如果将脚本打包成exe文件,微信发送给她,即使她的电脑上没有安装Python解释器,这个exe程序也能在上面运行。岂不美哉?

图片

(当然,想通过帮安装Python跟小姐姐建立感情的话,就当我没说)

安装Pyinstaller

首先我们要先安装Pyinstaller,直接在cmd使用pip命令

pip install pyinstaller 

如果网速太慢可以切换国内源来加速,本文其他部分直接使用国内源,不再重复注释。

图片

pip install -i https://pypi.douban.com/simple/ pyinstaller #豆瓣源
pip install -i https://pypi.tuna.tsinghua.edu.cn/simple pyinstaller #清华源

Pyinstaller打包步骤

这里我们拿之前《Python自动化办公 | 同事要我帮忙补写178份Word日报!》这篇的python代码,作为案例来演示。将其中脚本py_word.py,待处理的表格文件workbook.xlsx,以及准备好的软件图标图片chengzi.ico放在了我电脑的F:\py_word目录下(如果大家感兴趣的话,可以在文末下载获取)

图片

1、cmd切换到我们刚刚放文件的目录

图片

2、执行命令Pyinstaller -F -w -i chengzi.ico py_word.py,执行过程特别漫长,就没有录制动图。

执行完毕会发现当前目录多了几个文件夹,打开其中名为dist的文件夹。

图片

已经生成了一个名为py_word的exe应用程序,并且图标也是我们设置的橙子图案,看来已经成功一半了。

要不运行一下,试试能否正常生成word日报?

图片

打包exe后执行

成功运行,可惜就是文件有点大(339M)

图片

Pyinstaller参数详解

说回刚刚执行的命令

Pyinstaller -F -w -i chengzi.ico py_word.py

给大家解释一下其中Pyinstaller的参数,其中-F参数代表制作独立的可执行程序。

-w是指程序启动的时候不会打开命令行。如果不加-w的参数,就会有黑洞洞的控制台窗口出来。比如在刚才的脚本里我加一行print('Hello World!'),那么就不要放-w参数了,不然运行会报错,毕竟Hello World!需要在命令行里打印出来。此外,-w参数在GUI界面时非常有用。

最后的-i chengzi.ico就是指设置自己的图标图案,因为默认打包图片是下图这样的。这个参数也可以写成--icon=chengzi.ico

最后稍微总结一下:

Pyinstaller -F py_word.py 打包exe

Pyinstaller -F -w py_word.py 不带控制台的打包

Pyinstaller -F --i chengzi.ico py_word.py 打包指定exe图标打包

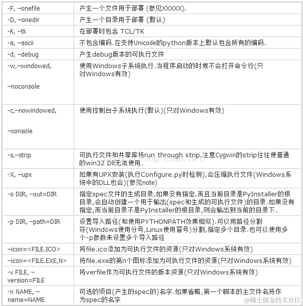
以上三个是比较常用的参数,其他参数详见下表

图片

Pyinstaller参数大全

ico图片生成

自己做的软件都喜欢放上自己的图标,不过哪来那么多ico图片呢?

一个是可以找专门的ico图片网站,不过都很小众,图片库也很小。

另一个是可以自己生成,这里就给大家分享一个网站,可以把其他格式图片转成ico格式:app.xunjiepdf.com/img2icon/

ico图片格式转换

压缩打包

好了,小伙伴们

来到了最激动人心的时刻,刚刚生成的exe实在太大了,300多M的软件程序想用微信传一下都费劲。

我也试过很多方法,比如:修改spec文件自定义打包、pipenv 虚拟环境、使用开源的upx压缩等等,但是往往要么过程比较麻烦,要么成功率不高(压缩成不成功全看脸)。

而我要分享的,是自己一直在用的,最简单且成功率极高的方法——conda创建虚拟环境。

图片

Python打包为什么大?

在压缩打包之前,先简单说一下为什么Python打包过大?

Python打包exe,不但体积大而且运行奇慢。解释型语言大都是这个样子,只不过Python尤其突出。要解决大而慢,只能用编译型语言,如C,C++,甚至VB都好很多,体积最小的是汇编。[1]

此外,还有知乎大佬说是因为“Anaconda里内置了很多库,打包的时候打包了很多不必要的模块进去,要用纯净的Python来打包。”

所以我们可以模拟一个新环境,其中只安装我们本次打包所必要的工具包即可。

那最适合的就是——虚拟环境了!

虚拟环境

Python创建虚拟环境的方法有很多,而我是个Anaconda忠实用户,如果你跟我一样,那就简单了。(大家也可以使用Virtualenv、Pipenv来设置虚拟环境,善用搜索,方法大同小异)

先记几个命令,很简单

conda create -n 虚拟环境名字 python==3.6  #创建虚拟环境

conda activate 虚拟环境名字  #激活虚拟环境

conda deactivate  #退出虚拟环境

从开始菜单运行“Anaconda Prompt”,出现的界面输入创建虚拟环境的指令。成功创建了一个名字为aotu,且基于python版本3.6的虚拟环境。

图片

在创建过程中需要回复(y/n),Yes,再激活虚拟环境

图片

conda安装的虚拟环境,会把虚拟环境的目录生成在anaconda安装目录下的env目录下。

图片

当然我们也可以在刚刚的窗口,使用命令conda info --envs,来查看conda环境下所有的虚拟环境

图片

安装所需的库

上面我们已经创建并激活了名为aotu虚拟环境,输入conda list可以查看当前虚拟环境里已经安装的库。

图片

我们打开所要打包的Python脚本,对比上图,发现pandasdocx这两个库还需要额外安装。当然,也不能缺了打包必不可少的pyinstaller库。

图片

待打包脚本

安装库的过程不再赘述

pip install -i https://pypi.tuna.tsinghua.edu.cn/simple pandas

pip install -i https://pypi.tuna.tsinghua.edu.cn/simple python-docx

pip install -i https://pypi.tuna.tsinghua.edu.cn/simple pyinstaller

安装后再看

图片

已成功安装,还有一些因为这几个库所附带安装的,就不管他们了。

Pyinstaller打包步骤

这里就不再重复了,只换个苹果图标试试

Pyinstaller -F -w -i apple.ico py_word.py

图片

生成

图片

成功压缩到29.8M,如果不导入pandas这位大神,应该就可以10多M了

运行一下,毫无问题

图片

最后再简单总结一下虚拟环境+打包的全过程(只三步):

#创建虚拟环境
conda create -n aotu python=3.6

#激活虚拟环境
conda activate aotu

#Pyinstaller打包
Pyinstaller -F -w -i apple.ico py_word.py

总结一些小坑

1、说起来还是有点玄学,上文中一模一样的过程我在两个电脑都执行过一遍。在其中一个上显示缺少xlrd这个库,安装后成功打包,也是一样的大小。小伙伴们可以在文末获取文件,也试试。

2、在安装库是要注意一些库名,比如docx这个库不要pip install docx,而是需要

pip install python-docx

还有一些库可能因为版本不同导致不能使用,多碰碰壁就好了。

3、为了防止打包时候有些库没安装好,可以先在虚拟环境中执行一下Python脚本。运行无误的话再打包,比较保险。

图片

4、最后,如果想要删除虚拟环境的话,可执行下方命令

conda remove -n aotu--all 

5、打包为exe的话,版本尽量选择python3.6+32位版本,因为win64位系统向下兼容32位程序,但是如果不考虑32位系统的话无所谓,直接python64位版本直接打包就可以,只是只能在win64位系统上跑。[2]

下载链接

如果大家想测试Python打包,手头又没有合适的文件,可以在「早起Python」后台回复“打包”即可获得以下文件:

图片

参考资料

[1]

弗拉基米尔: www.zhihu.com/question/28…

[2]

《别再问我怎么Python打包成exe了!》: mp.weixin.qq.com/s/zilDeFunW…