Vue源码分析(一)—— new Vue发生了什么?

581 阅读4分钟

全篇文章,我们将探究当我们使用new Vue的时候发生了什么。

我们要知道new Vue发生了什么,首先得知道Vue它的定义是什么?首先找到Vue的构造函数

Vue 的构造函数

Vue的入口文件

打开package.json,我们可以看到当我们npm run dev时,是进入config.js文件中的。image-20210516133737852

进入config.js找Tagert web-full-dev,找到入口文件web/entry-runtime-with-compiler.js

image-20210516133822370

image-20210516134007852

从入口文件web/entry-runtime-with-compiler.js 文件开始讲根据以上路径,不断的import Vue from ......

根据以上查找路径,我们找到了Vue的构造函数。

image-20210516134129727

在这个文件里,创建了Vue构造函数,调用了初始化函数xxxMixin,最后导出Vue。

在构造函数中,调用_init方法进行初始化。

function Vue (options) {
  if (process.env.NODE_ENV !== 'production' &&
    !(this instanceof Vue)
  ) {
    warn('Vue is a constructor and should be called with the `new` keyword')
  }
  this._init(options)
}

initMixin(Vue)
stateMixin(Vue)
eventsMixin(Vue)
lifecycleMixin(Vue)
renderMixin(Vue)

export default Vue

我们打开这五个方法的定义,发现它们的作用就是在Vue.prototype上挂载了方法或属性。

1、initMixin(Vue)

image-20210516134350649

Vue.prototype._init = function (options) {} 

2、stateMixin(Vue)

Object.defineProperty(Vue.prototype, '$data', dataDef)
Object.defineProperty(Vue.prototype, '$props', propsDef)
Vue.prototype.$set = set
Vue.prototype.$delete = del
Vue.prototype.$watch = function(){}

3、eventsMixin(Vue)

Vue.prototype.$on
Vue.prototype.$once
Vue.prototype.$off
Vue.prototype.$emit

4、lifecycleMixin(Vue)

Vue.prototype._update
Vue.prototype.$forceUpdate
Vue.prototype.$destroy

5、renderMixin(Vue)

Vue.prototype.$nextTick
Vue.prototype._render

根据上面的查找路径下一步到src/core/index.js

image-20210516135158521

在这里调用了initGlobalAPI(Vue)进行全局方法的初始化。并在Vue.prototype上挂载了一些属性、Vue上挂载一些属性。

进入initGlobalAPI方法中,在这里挂载了一些静态属性和方法。

Vue.util = {...}  
Vue.set = set
Vue.delete = del
Vue.nextTick = nextTick
Vue.options = {...}
Vue.use
Vue.mixin 
Vue.extend 

根据上面的查找路径下一步到runtime/index.js,在Vue.prototype上挂载__patch__$mount

Vue.prototype.__patch__
Vue.prototype.$mount

根据上面的查找路径到达入口文件web/entry-runtime-with-compiler.js

缓存mount函数并重写Vue.prototype.$mount,在重写中调用compileToFunctions方法将模板template编译为render函数。

compileToFunctions方法挂载为Vue的静态方法compile

const mount = Vue.prototype.$mount
Vue.prototype.$mount = function(){
    ...重写
}
Vue.compile = compileToFunctions

new Vue发生了什么?

进入Vue中调用的_init方法

我们看一下Vue构造函数的init方法。

export function initMixin(Vue: Class<Component>) {
  Vue.prototype._init = function (options?: Object) {
    const vm: Component = this
    vm._uid = uid++
    let startTag, endTag
    vm._isVue = true
    // 合并配置
    if (options && options._isComponent) {
      initInternalComponent(vm, options)
    } else {
      vm.$options = mergeOptions(
        resolveConstructorOptions(vm.constructor),
        options || {},
        vm
      )
    }
      
    vm._renderProxy = vm
    vm._self = vm
    initLifecycle(vm)
    initEvents(vm)
    initRender(vm)
    callHook(vm, 'beforeCreate')
    initInjections(vm) 
    initState(vm)
    initProvide(vm)
    callHook(vm, 'created')

    if (vm.$options.el) {
      vm.$mount(vm.$options.el)
    }
  }
}

_init() 方法在一开始的时候,在 this 对象上定义了两个属性:_uid_isVue,然后判断有没有定义 options._isComponent这里会走 else 分支,也就是这段代码:

if (options && options._isComponent) {
    initInternalComponent(vm, options)
} else {
    vm.$options = mergeOptions(
        resolveConstructorOptions(vm.constructor),
        options || {},
        vm
    )
}

在这里使用mergeOptions方法使用策略模式进行选项合并。

接着就是调用initLifecycleinitEventsinitState进行初始化,并在initState前后回调了生命周期钩子 beforeCreatecreated

重点进入initState方法进行分析

export function initState (vm: Component) {
  vm._watchers = []
  const opts = vm.$options
  if (opts.props) initProps(vm, opts.props)
  if (opts.methods) initMethods(vm, opts.methods)
  if (opts.data) {
    initData(vm)
  } else {
    observe(vm._data = {}, true /* asRootData */)
  }
  if (opts.computed) initComputed(vm, opts.computed)
  if (opts.watch && opts.watch !== nativeWatch) {
    initWatch(vm, opts.watch)
  }
}

在这个方法中分别调用initxxx方法对propsmethodsdatacomputedwatch进行了初始化。

重点进入initData方法进行分析

获取到data函数返回的data对象,并将其赋值到vm._data

拿到data的key值,通过proxy进行代理,这样子外界就可以通过this.属性名访问到data中的数据(实际上是访问到了this._data.属性名)

随后,通过observe方法,将数据通过Object.defineProperty进行set、get数据劫持,实现数据响应。

function initData (vm: Component) {
  let data = vm.$options.data
  data = vm._data = typeof data === 'function'
    ? getData(data, vm)
    : data || {}

  const keys = Object.keys(data)
  const props = vm.$options.props
  const methods = vm.$options.methods
  let i = keys.length
  while (i--) {
    const key = keys[i]
    proxy(vm, `_data`, key)
  }
  observe(data, true /* asRootData */)
}

在这个方法中创建了一个Observer类,传进来的data作为参数传给这个类。

export function observe (value: any, asRootData: ?boolean): Observer | void {
  let ob: Observer | void
  ob = new Observer(value)
  if (asRootData && ob) {
    ob.vmCount++
  }
  return ob
}

Observer类中,对data进行一个判断,如果是数组,对每个元素递归的调用observe方法;否则使用walk方法对data中的每一个属性使用defineReactive方法。

export class Observer {
  value: any;
  dep: Dep;
  vmCount: number;

  constructor (value: any) {
    this.value = value
    this.dep = new Dep()
    this.vmCount = 0
    def(value, '__ob__', this)
    if (Array.isArray(value)) {
      if (hasProto) {
        protoAugment(value, arrayMethods)
      } else {
        copyAugment(value, arrayMethods, arrayKeys)
      }
      this.observeArray(value)
    } else {
      this.walk(value)
    }
  }

  walk (obj: Object) {
    const keys = Object.keys(obj)
    for (let i = 0; i < keys.length; i++) {
      defineReactive(obj, keys[i])
    }
  }

  observeArray (items: Array<any>) {
    for (let i = 0, l = items.length; i < l; i++) {
      observe(items[i])
    }
  }
}

defineReactive方法中,使用Object.defineProperty进行数据劫持,在set中调用dep.notify通知依赖更新。

export function defineReactive (
  obj: Object,
  key: string,
  val: any,
  customSetter?: ?Function,
  shallow?: boolean
) {
  const dep = new Dep()

  const property = Object.getOwnPropertyDescriptor(obj, key)
 
  const getter = property && property.get
  const setter = property && property.set
  if ((!getter || setter) && arguments.length === 2) {
    val = obj[key]
  }
  
  //递归调用,使data数据包括子集进行get set化,进行响应
  let childOb = !shallow && observe(val)
  Object.defineProperty(obj, key, {
    enumerable: true,
    configurable: true,
    get: function reactiveGetter () {
      const value = getter ? getter.call(obj) : val
      if (Dep.target) {
        dep.depend()
        if (childOb) {
          childOb.dep.depend()
          if (Array.isArray(value)) {
            dependArray(value)
          }
        }
      }
      return value
    },
    set: function reactiveSetter (newVal) {
      const value = getter ? getter.call(obj) : val
      
      if (setter) {
        setter.call(obj, newVal)
      } else {
        val = newVal
      }
      childOb = !shallow && observe(newVal)
      dep.notify()
    }
  })
}

注意:

1、在这个方法中,使用childOb = !shallow && observe(newVal)data数据下的东西进行getset化,进行响应。

2、Object.defineProperty无法监听数组的变化。Vue中是对数组的prototype上的八种方法进行了重写,再改变原型指向,也就是Observer类中的这段代码:

//Observer类中的部分代码
if (Array.isArray(value)) {
    if (hasProto) {
        protoAugment(value, arrayMethods)
    } else {
        copyAugment(value, arrayMethods, arrayKeys)
    }
    this.observeArray(value)
}
//改变原型指向
function protoAugment (target, src: Object) {
  target.__proto__ = src
}
function copyAugment (target: Object, src: Object, keys: Array<string>) {
  for (let i = 0, l = keys.length; i < l; i++) {
    const key = keys[i]
    def(target, key, src[key])
  }
}

其中arrayMethods为改写后的Array原型对象。

我们看一下重写Vue原型对象的八种方法

其实这个方法也很简单,拿到数组的原型对象,重写八个方法,当数组进行这些操作时,使用ob.dep.notify()通知依赖更新,如果是增加了元素,那就使用observeArary方法对这些元素进行响应式。

const arrayProto = Array.prototype
export const arrayMethods = Object.create(arrayProto)

const methodsToPatch = [
  'push',
  'pop',
  'shift',
  'unshift',
  'splice',
  'sort',
  'reverse'
]

/**
 * Intercept mutating methods and emit events
 */
methodsToPatch.forEach(function (method) {
  // cache original method
  const original = arrayProto[method]
  def(arrayMethods, method, function mutator(...args) {
    const result = original.apply(this, args)
    const ob = this.__ob__
    let inserted
    switch (method) {
      case 'push':
      case 'unshift':
        inserted = args
        break
      case 'splice':
        inserted = args.slice(2)
        break
    }
    if (inserted) ob.observeArray(inserted)
    // notify change
    ob.dep.notify()
    return result
  })
})

回到_init方法,继续往下看

如果vm.$option.el存在,使用vm.$mount方法挂载vm

export function initMixin(Vue: Class<Component>) {
  Vue.prototype._init = function (options?: Object) {
    const vm: Component = this
    vm._uid = uid++
    let startTag, endTag
    vm._isVue = true
    // 合并配置
    if (options && options._isComponent) {
      initInternalComponent(vm, options)
    } else {
      vm.$options = mergeOptions(
        resolveConstructorOptions(vm.constructor),
        options || {},
        vm
      )
    }
      
    vm._renderProxy = vm
    vm._self = vm
    initLifecycle(vm)
    initEvents(vm)
    initRender(vm)
    callHook(vm, 'beforeCreate')
    initInjections(vm) 
    initState(vm)
    initProvide(vm)
    callHook(vm, 'created')

    if (vm.$options.el) {
      vm.$mount(vm.$options.el)
    }
  }
}

我们分析一下vm.$mount方法的实现

如果大家有印象的话,可能会记得我们在前面提过在一层层寻找Vue构造函数的路上,有定义这个vm.$mount方法,就在runtime\index.js文件中,实际上是调用mountComponent方法进行挂载。

Vue.prototype.$mount = function (
  el?: string | Element,
  hydrating?: boolean
): Component {
  el = el && inBrowser ? query(el) : undefined
  return mountComponent(this, el, hydrating)
}

而在入口文件vue\src\platforms\web\entry-runtime-with-compiler.js中,对$mount方法进行了重写:

1、首先获取el,即挂载的真实DOM对象。

2、接着判断有无render方法,无render,对template进行规范之后,调用compileToFunctions将template转render。

3、调用原来的原型上的$mount方法挂载。

const mount = Vue.prototype.$mount
Vue.prototype.$mount = function (
  el?: string | Element,
  hydrating?: boolean
): Component {
  //转换成DOM对象
  el = el && query(el)

  const options = this.$options
  //如果没有render方法
  if (!options.render) {
    let template = options.template
	//对template的一个规范
    if (template) {
      if (typeof template === 'string') {
        if (template.charAt(0) === '#') {
          template = idToTemplate(template)
        }
      } else if (template.nodeType) {
        template = template.innerHTML
      } else {
        return this
      }
    } else if (el) {
      //取最近的外层元素作为当前模板
      template = getOuterHTML(el)
    }
    //有template 需要template转render
    if (template) {
      const { render, staticRenderFns } = compileToFunctions(template, {
        shouldDecodeNewlines,
        shouldDecodeNewlinesForHref,
        delimiters: options.delimiters,
        comments: options.comments
      }, this)
      options.render = render
      options.staticRenderFns = staticRenderFns
    }
  }
  // 调用原来的原型上的$mount方法挂载
  return mount.call(this, el, hydrating)
}

compileToFunctions将模板板编译为ast语法树,经过静态优化, 最后处理成render函数,这个设计到编译问题,先不细讲。

调用原来的原型上的$mount方法挂载,实际上就是调用了mountComponent方法

Vue.prototype.$mount = function (
  el?: string | Element,
  hydrating?: boolean
): Component {
  el = el && inBrowser ? query(el) : undefined
  return mountComponent(this, el, hydrating)
}

进入mountComponent方法进行分析

//vue\src\core\instance\lifecycle.js
export function mountComponent(
  vm: Component,
  el: ?Element,
  hydrating?: boolean
): Component {
  vm.$el = el
  if (!vm.$options.render) {
    vm.$options.render = createEmptyVNode
    }
  }
  //钩子函数
  callHook(vm, 'beforeMount')

  let updateComponent = () => {
      vm._update(vm._render(), hydrating)
    }
  }
  
  new Watcher(vm, updateComponent, noop, {
    before() {
      if (vm._isMounted && !vm._isDestroyed) {
        callHook(vm, 'beforeUpdate')
      }
    }
  }, true /* isRenderWatcher */)
  hydrating = false

  if (vm.$vnode == null) {
    vm._isMounted = true
    callHook(vm, 'mounted')
  }
  return vm
}

重点:Watcher,他在这里有两个作用:

1、初始化的时候会执行回调函数

2、当 vm 实例中的监测的数据发生变化的时候执行回调函数。

我们重点分析Watcher类的实现

export default class Watcher {
  constructor (
    vm: Component,
    expOrFn: string | Function,
    cb: Function,
    options?: ?Object,
    isRenderWatcher?: boolean
  ) {
    this.vm = vm
    if (isRenderWatcher) {
      vm._watcher = this
    }
    vm._watchers.push(this)
     
    if (typeof expOrFn === 'function') {
      this.getter = expOrFn
    } else {
      this.getter = parsePath(expOrFn)
    }
    this.value = this.lazy
      ? undefined
      : this.get()
  }
  
  get () {
    pushTarget(this)
    let value
    const vm = this.vm
    value = this.getter.call(vm, vm)
    return value
  }
}

首先获取this.value的值,执行get方法,在这个方法中先会执行pushTarget,给Dep.target添加静态属性,代码如下:

//vue\src\core\observer\dep.js
export function pushTarget (target: ?Watcher) {
  targetStack.push(target)
  Dep.target = target
}

接着,执行this.getter.call方法,在上面我们已经设置了 this.getter = expOrFn,即我们传进来的updateComponent方法,所以这里会执行updateComponent()方法

let updateComponent = () => {
    vm._update(vm._render(), hydrating)
  }	
}

首先第一个参数是vm._render(),先调用该函数。render函数实际上就是把实例渲染成一个虚拟VNode,vm.$createElement即创建一个VNode。

Vue.prototype._render = function (): VNode {
    const vm: Component = this
    const { render, _parentVnode } = vm.$options
    let vnode = render.call(vm._renderProxy, vm.$createElement)
    return vnode
}

参数准备完毕后,执行vm_update方法,在该方法的核心就是调用vm.__patch方法。如果还没有 prevVnode 说明是首次渲染,直接创建真实DOM。如果已经有了 prevVnode 说明不是首次渲染,那么就采用 patch 算法进行必要的DOM操作

Vue.prototype._update = function (vnode: VNode, hydrating?: boolean) {
    const vm: Component = this
    const prevEl = vm.$el
    const prevVnode = vm._vnode
    vm._vnode = vnode
    if (!prevVnode) {
        vm.$el = vm.__patch__(vm.$el, vnode, hydrating, false)
    } else {
        vm.$el = vm.__patch__(prevVnode, vnode)
    }
}

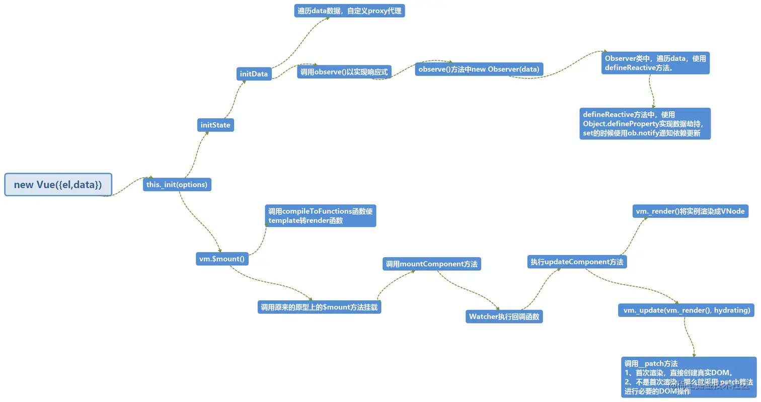
new Vue的具体调用流程

image-20210516194846746

new Vue的大致过程

image-20210516184238930

总结

至此~整个new Vue过程就分析完毕了,你学废了吗?中间穿插了一些编译的东西没有细讲,留着后面讲 嘿嘿嘿。