浏览器与Node的事件循环(Event Loop)有何区别?

329 阅读12分钟

一、线程与进程

1. 概念

我们经常说 JS 是单线程执行的,指的是一个进程里只有一个主线程,那到底什么是线程?什么是进程?

官方的说法是:进程是 CPU 资源分配的最小单位;线程是 CPU 调度的最小单位。这两句话并不好理解,我们先来看张图:

image.png 进程好比图中的工厂,有单独的专属自己的工厂资源。

线程好比图中的工人,多个工人在一个工厂中协作工作,工厂与工人是 1:n 的关系。也就是说一个进程由一个或多个线程组成,线程是一个进程中代码的不同执行路线;

工厂的空间是工人们共享的,这象征一个进程的内存空间是共享的,每个线程都可用这些共享内存;

多个工厂之间独立存在。

2. 多进程与多线程

多进程:在同一个时间里,同一个计算机系统中如果允许两个或两个以上的进程处于运行状态。多进程带来的好处是明显的,比如你可以听歌的同时,打开编辑器敲代码,编辑器和听歌软件的进程之间丝毫不会相互干扰。

多线程:程序中包含多个执行流,即在一个程序中可以同时运行多个不同的线程来执行不同的任务,也就是说允许单个程序创建多个并行执行的线程来完成各自的任务。 以 Chrome 浏览器中为例,当你打开一个 Tab 页时,其实就是创建了一个进程,一个进程中可以有多个线程(下文会详细介绍),比如渲染线程、JS 引擎线程、HTTP 请求线程等等。当你发起一个请求时,其实就是创建了一个线程,当请求结束后,该线程可能就会被销毁。

二、浏览器内核

简单来说浏览器内核是通过取得页面内容、整理信息(应用 CSS)、计算和组合最终输出可视化的图像结果,通常也被称为渲染引擎。

浏览器内核是多线程,在内核控制下各线程相互配合以保持同步,一个浏览器通常由以下常驻线程组成:

GUI 渲染线程

JavaScript 引擎线程

定时触发器线程

事件触发线程

异步 http 请求线程

1. GUI 渲染线程

主要负责页面的渲染,解析 HTML、CSS,构建 DOM 树,布局和绘制等。

当界面需要重绘或者由于某种操作引发回流时,将执行该线程。

该线程与 JS 引擎线程互斥,当执行 JS 引擎线程时,GUI 渲染会被挂起,当任务队列空闲时,JS 引擎才会去执行 GUI 渲染。

2. JS 引擎线程

该线程当然是主要负责处理 JavaScript 脚本,执行代码。

也是主要负责执行准备好待执行的事件,即定时器计数结束,或者异步请求成功并正确返回时,将依次进入任务队列,等待 JS 引擎线程的执行。

当然,该线程与 GUI 渲染线程互斥,当 JS 引擎线程执行 JavaScript 脚本时间过长,将导致页面渲染的阻塞。

3. 定时器触发线程

负责执行异步定时器一类的函数的线程,如: setTimeout,setInterval。

主线程依次执行代码时,遇到定时器,会将定时器交给该线程处理,当计数完毕后,事件触发线程会将计数完毕后的事件加入到任务队列的尾部,等待 JS 引擎线程执行。

4. 事件触发线程

主要负责将准备好的事件交给 JS 引擎线程执行。

比如 setTimeout 定时器计数结束, ajax 等异步请求成功并触发回调函数,或者用户触发点击事件时,该线程会将整装待发的事件依次加入到任务队列的队尾,等待 JS 引擎线程的执行。

5. 异步 http 请求线程

负责执行异步请求一类的函数的线程,如: Promise,axios,ajax 等。

主线程依次执行代码时,遇到异步请求,会将函数交给该线程处理,当监听到状态码变更,如果有回调函数,事件触发线程会将回调函数加入到任务队列的尾部,等待 JS 引擎线程执行。

三、浏览器中的 Event Loop

1. Micro-Task 与 Macro-Task

事件循环中的异步队列有两种:macro(宏任务)队列和 micro(微任务)队列。宏任务队列可以有多个,微任务队列只有一个。

常见的 macro-task 比如:setTimeout、setInterval、 setImmediate、script(整体代码)、 I/O 操作、UI 渲染等。

常见的 micro-task 比如: process.nextTick、new Promise().then(回调)、MutationObserver(html5 新特性) 等。

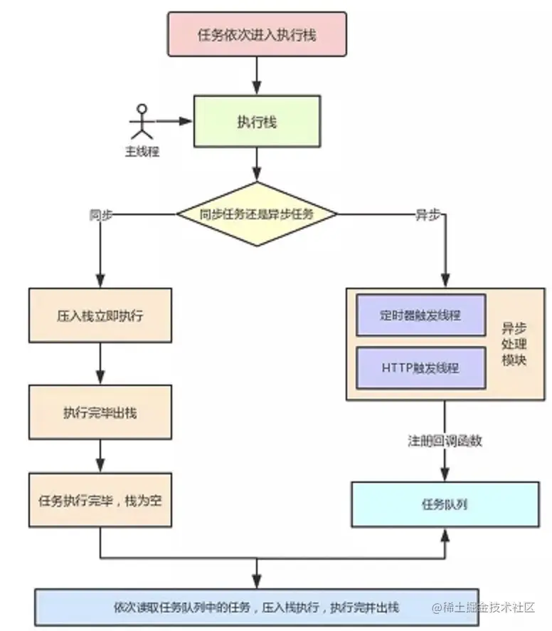
2. Event Loop 过程解析

一个完整的 Event Loop 过程,可以概括为以下阶段:

image.png 一开始执行栈空,我们可以把执行栈认为是一个存储函数调用的栈结构,遵循先进后出的原则。micro 队列空,macro 队列里有且只有一个 script 脚本(整体代码)。

全局上下文(script 标签)被推入执行栈,同步代码执行。在执行的过程中,会判断是同步任务还是异步任务,通过对一些接口的调用,可以产生新的 macro-task 与 micro-task,它们会分别被推入各自的任务队列里。同步代码执行完了,script 脚本会被移出 macro 队列,这个过程本质上是队列的 macro-task 的执行和出队的过程。

上一步我们出队的是一个 macro-task,这一步我们处理的是 micro-task。但需要注意的是:当 macro-task 出队时,任务是一个一个执行的;而 micro-task 出队时,任务是一队一队执行的。因此,我们处理 micro 队列这一步,会逐个执行队列中的任务并把它出队,直到队列被清空。

执行渲染操作,更新界面

检查是否存在 Web worker 任务,如果有,则对其进行处理

上述过程循环往复,直到两个队列都清空

我们总结一下,每一次循环都是一个这样的过程:

image.png

当某个宏任务执行完后,会查看是否有微任务队列。如果有,先执行微任务队列中的所有任务,如果没有,会读取宏任务队列中排在最前的任务,执行宏任务的过程中,遇到微任务,依次加入微任务队列。栈空后,再次读取微任务队列里的任务,依次类推。

四、Node 中的 Event Loop

1. Node 简介

Node 中的 Event Loop 和浏览器中的是完全不相同的东西。Node.js 采用 V8 作为 js 的解析引擎,而 I/O 处理方面使用了自己设计的 libuv,libuv 是一个基于事件驱动的跨平台抽象层,封装了不同操作系统一些底层特性,对外提供统一的 API,事件循环机制也是它里面的实现(下文会详细介绍)。

image.png Node.js 的运行机制如下:

V8 引擎解析 JavaScript 脚本;

解析后的代码,调用 Node API;

libuv 库负责 Node API 的执行。它将不同的任务分配给不同的线程,形成一个 Event Loop(事件循环),以异步的方式将任务的执行结果返回给 V8 引擎;

V8 引擎再将结果返回给用户。

2. 六个阶段

其中 libuv 引擎中的事件循环分为 6 个阶段,它们会按照顺序反复运行。每当进入某一个阶段的时候,都会从对应的回调队列中取出函数去执行。当队列为空或者执行的回调函数数量到达系统设定的阈值,就会进入下一阶段。

其中 libuv 引擎中的事件循环分为 6 个阶段,它们会按照顺序反复运行。每当进入某一个阶段的时候,都会从对应的回调队列中取出函数去执行。当队列为空或者执行的回调函数数量到达系统设定的阈值,就会进入下一阶段。

image.png 从上图中,大致看出 node 中的事件循环的顺序:

外部输入数据-->轮询阶段(poll)-->检查阶段(check)-->关闭事件回调阶段(close callback)-->定时器检测阶段(timer)-->I/O 事件回调阶段(I/O callbacks)-->闲置阶段(idle, prepare)-->轮询阶段(按照该顺序反复运行)...

timers 阶段:这个阶段执行 timer(setTimeout、setInterval)的回调;

I/O callbacks 阶段:处理一些上一轮循环中的少数未执行的 I/O 回调;

idle, prepare 阶段:仅 node 内部使用;

poll 阶段:获取新的 I/O 事件, 适当的条件下 node 将阻塞在这里;

check 阶段:执行 setImmediate() 的回调;

close callbacks 阶段:执行 socket 的 close 事件回调;

注意:上面六个阶段都不包括 process.nextTick()(下文会介绍)

接下去我们详细介绍timers、poll、check这 3 个阶段,因为日常开发中的绝大部分异步任务都是在这 3 个阶段处理的。

(1) timer

timers 阶段会执行 setTimeout 和 setInterval 回调,并且是由 poll 阶段控制的。 同样,在 Node 中定时器指定的时间也不是准确时间,只能是尽快执行。

(2) poll

poll 是一个至关重要的阶段,这一阶段中,系统会做两件事情

回到 timer 阶段执行回调 执行 I/O 回调 并且在进入该阶段时如果没有设定了 timer 的话,会发生以下两件事情

如果 poll 队列不为空,会遍历回调队列并同步执行,直到队列为空或者达到系统限制 如果 poll 队列为空时,会有两件事发生 如果有 setImmediate 回调需要执行,poll 阶段会停止并且进入到 check 阶段执行回调 如果没有 setImmediate 回调需要执行,会等待回调被加入到队列中并立即执行回调,这里同样会有个超时时间设置防止一直等待下去 当然设定了 timer 的话且 poll 队列为空,则会判断是否有 timer 超时,如果有的话会回到 timer 阶段执行回调。

(3) check 阶段

setImmediate()的回调会被加入 check 队列中,从 event loop 的阶段图可以知道,check 阶段的执行顺序在 poll 阶段之后。

我们先来看个例子:

console.log('start')
setTimeout(() => {
  console.log('timer1')
  Promise.resolve().then(function() {
    console.log('promise1')
  })
}, 0)
setTimeout(() => {
  console.log('timer2')
  Promise.resolve().then(function() {
    console.log('promise2')
  })
}, 0)
Promise.resolve().then(function() {
  console.log('promise3')
})
console.log('end')
//start=>end=>promise3=>timer1=>timer2=>promise1=>promise2

一开始执行栈的同步任务(这属于宏任务)执行完毕后(依次打印出 start end,并将 2 个 timer 依次放入 timer 队列),会先去执行微任务(这点跟浏览器端的一样),所以打印出 promise3

然后进入 timers 阶段,执行 timer1 的回调函数,打印 timer1,并将 promise.then 回调放入 microtask 队列,同样的步骤执行 timer2,打印 timer2;这点跟浏览器端相差比较大,timers 阶段有几个 setTimeout/setInterval 都会依次执行,并不像浏览器端,每执行一个宏任务后就去执行一个微任务(关于 Node 与浏览器的 Event Loop 差异,下文还会详细介绍)。

  1. 注意点 (1) setTimeout 和 setImmediate

二者非常相似,区别主要在于调用时机不同。

setImmediate 设计在 poll 阶段完成时执行,即 check 阶段; setTimeout 设计在 poll 阶段为空闲时,且设定时间到达后执行,但它在 timer 阶段执行

setTimeout(function timeout () {
  console.log('timeout');
},0);
setImmediate(function immediate () {
  console.log('immediate');
});

对于以上代码来说,setTimeout 可能执行在前,也可能执行在后。

首先 setTimeout(fn, 0) === setTimeout(fn, 1),这是由源码决定的 进入事件循环也是需要成本的,如果在准备时候花费了大于 1ms 的时间,那么在 timer 阶段就会直接执行 setTimeout 回调

如果准备时间花费小于 1ms,那么就是 setImmediate 回调先执行了

但当二者在异步 i/o callback 内部调用时,总是先执行 setImmediate,再执行 setTimeout

const fs = require('fs')
fs.readFile(__filename, () => {
    setTimeout(() => {
        console.log('timeout');
    }, 0)
    setImmediate(() => {
        console.log('immediate')
    })
})
// immediate
// timeout

在上述代码中,setImmediate 永远先执行。因为两个代码写在 IO 回调中,IO 回调是在 poll 阶段执行,当回调执行完毕后队列为空,发现存在 setImmediate 回调,所以就直接跳转到 check 阶段去执行回调了。

(2) process.nextTick

这个函数其实是独立于 Event Loop 之外的,它有一个自己的队列,当每个阶段完成后,如果存在 nextTick 队列,就会清空队列中的所有回调函数,并且优先于其他 microtask 执行。

setTimeout(() => {
 console.log('timer1')
 Promise.resolve().then(function() {
   console.log('promise1')
 })
}, 0)
process.nextTick(() => {
 console.log('nextTick')
 process.nextTick(() => {
   console.log('nextTick')
   process.nextTick(() => {
     console.log('nextTick')
     process.nextTick(() => {
       console.log('nextTick')
     })
   })
 })
})
// nextTick=>nextTick=>nextTick=>nextTick=>timer1=>promise1

五、Node 与浏览器的 Event Loop 差异

浏览器环境下,microtask 的任务队列是每个 macrotask 执行完之后执行。而在 Node.js 中,microtask 会在事件循环的各个阶段之间执行,也就是一个阶段执行完毕,就会去执行 microtask 队列的任务。

image.png 接下我们通过一个例子来说明两者区别:

setTimeout(()=>{
    console.log('timer1')
    Promise.resolve().then(function() {
        console.log('promise1')
    })
}, 0)
setTimeout(()=>{
    console.log('timer2')
    Promise.resolve().then(function() {
        console.log('promise2')
    })
}, 0)

浏览器端运行结果:timer1=>promise1=>timer2=>promise2

Node 端运行结果:timer1=>timer2=>promise1=>promise2

全局脚本(main())执行,将 2 个 timer 依次放入 timer 队列,main()执行完毕,调用栈空闲,任务队列开始执行; 首先进入 timers 阶段,执行 timer1 的回调函数,打印 timer1,并将 promise1.then 回调放入 microtask 队列,同样的步骤执行 timer2,打印 timer2; 至此,timer 阶段执行结束,event loop 进入下一个阶段之前,执行 microtask 队列的所有任务,依次打印 promise1、promise2

参考链接:www.cnblogs.com/fundebug/p/…

六、总结

浏览器和 Node 环境下,microtask 任务队列的执行时机不同

Node 端,microtask 在事件循环的各个阶段之间执行 浏览器端,microtask 在事件循环的 macrotask 执行完之后执行