Android 源码 图形系统之 SurfaceFlinger 服务启动

1,230 阅读3分钟

SurfaceFlinger 服务起点在 init.rc 中。boot Action 中最后 class_start 命令启动了分类为 core 的所有服务,这其中就包括 surfaceflinger。

system/core/rootdir/init.rc

on boot
    ......
    class_start core
......
service surfaceflinger /system/bin/surfaceflinger
    class core
    user system
    group graphics drmrpc
    onrestart restart zygote
    writepid /dev/cpuset/system-background/tasks

现在来确定 surfaceflinger 服务源码位置。在以下 Android.mk 中,我们发现起点位于 main_surfaceflinger.cpp。

frameworks/native/services/surfaceflinger/Android.mk

###############################################################
# build surfaceflinger's executable
include $(CLEAR_VARS)

LOCAL_CLANG := true

LOCAL_LDFLAGS := -Wl,--version-script,art/sigchainlib/version-script.txt -Wl,--export-dynamic
LOCAL_CFLAGS := -DLOG_TAG=\"SurfaceFlinger\"
LOCAL_CPPFLAGS := -std=c++11

LOCAL_SRC_FILES := \
    main_surfaceflinger.cpp

LOCAL_SHARED_LIBRARIES := \
    libsurfaceflinger \
    libcutils \
    liblog \
    libbinder \
    libutils \
    libdl

LOCAL_WHOLE_STATIC_LIBRARIES := libsigchain

LOCAL_MODULE := surfaceflinger

ifdef TARGET_32_BIT_SURFACEFLINGER
LOCAL_32_BIT_ONLY := true
endif

LOCAL_CFLAGS += -Wall -Werror -Wunused -Wunreachable-code

include $(BUILD_EXECUTABLE)

###############################################################

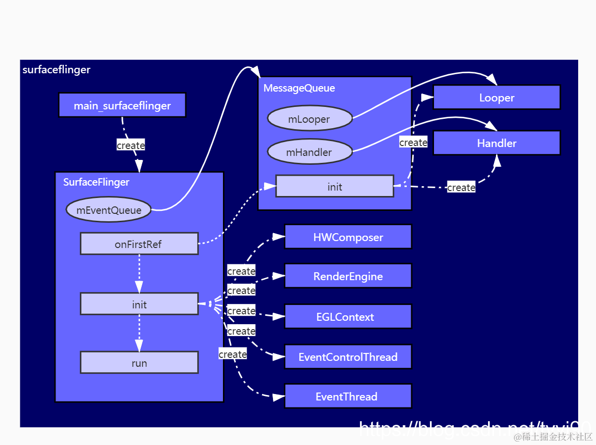
重点关注 SurfaceFlinger 实例化,以及 init() 方法,其 run() 方法在《Android 源码 图形系统之 relayoutWindow》一节中已经介绍过了。

在这里插入图片描述

frameworks/native/services/surfaceflinger/main_surfaceflinger.cpp

using namespace android;

int main(int, char**) {
    // 在以自己的进程启动 SF 时,将绑定程序线程数限制为4。
    ProcessState::self()->setThreadPoolMaxThreadCount(4);

    // 启动线程池
    sp<ProcessState> ps(ProcessState::self());
    ps->startThreadPool();

    // 实例化 SurfaceFlinger
    sp<SurfaceFlinger> flinger = new SurfaceFlinger();

    setpriority(PRIO_PROCESS, 0, PRIORITY_URGENT_DISPLAY);

    set_sched_policy(0, SP_FOREGROUND);

    // 在客户端连接之前初始化
    flinger->init();

    // 发布 surface flinger
    sp<IServiceManager> sm(defaultServiceManager());
    sm->addService(String16(SurfaceFlinger::getServiceName()), flinger, false);

    // 在此线程中运行
    flinger->run();

    return 0;
}

SurfaceFlinger 类无参构造器中初始化了一系列参数。onFirstRef() 方法中初始化了 mEventQueue(MessageQueue)。

frameworks/native/services/surfaceflinger/SurfaceFlinger.cpp


SurfaceFlinger::SurfaceFlinger()
    :   BnSurfaceComposer(),
        mTransactionFlags(0),
        mTransactionPending(false),
        mAnimTransactionPending(false),
        mLayersRemoved(false),
        mRepaintEverything(0),
        mRenderEngine(NULL),
        mBootTime(systemTime()),
        mVisibleRegionsDirty(false),
        mHwWorkListDirty(false),
        mAnimCompositionPending(false),
        mDebugRegion(0),
        mDebugDDMS(0),
        mDebugDisableHWC(0),
        mDebugDisableTransformHint(0),
        mDebugInSwapBuffers(0),
        mLastSwapBufferTime(0),
        mDebugInTransaction(0),
        mLastTransactionTime(0),
        mBootFinished(false),
        mForceFullDamage(false),
        mPrimaryHWVsyncEnabled(false),
        mHWVsyncAvailable(false),
        mDaltonize(false),
        mHasColorMatrix(false),
        mHasPoweredOff(false),
        mFrameBuckets(),
        mTotalTime(0),
        mLastSwapTime(0)
{
    ALOGI("SurfaceFlinger is starting");

    // 调试的东西……
    char value[PROPERTY_VALUE_MAX];

    property_get("ro.bq.gpu_to_cpu_unsupported", value, "0");
    mGpuToCpuSupported = !atoi(value);

    property_get("debug.sf.drop_missed_frames", value, "0");
    mDropMissedFrames = atoi(value);

    property_get("debug.sf.showupdates", value, "0");
    mDebugRegion = atoi(value);

    property_get("debug.sf.ddms", value, "0");
    mDebugDDMS = atoi(value);
    if (mDebugDDMS) {
        if (!startDdmConnection()) {
            // 启动失败,DDMS 调试未启用
            mDebugDDMS = 0;
        }
    }
    ALOGI_IF(mDebugRegion, "showupdates enabled");
    ALOGI_IF(mDebugDDMS, "DDMS debugging enabled");
}

void SurfaceFlinger::onFirstRef()
{
    mEventQueue.init(this);
}

MessageQueue::init(…) 方法中初始化了 mFlinger、mLooper 和 mHandler。

frameworks/native/services/surfaceflinger/MessageQueue.cpp

void MessageQueue::init(const sp<SurfaceFlinger>& flinger)
{
    mFlinger = flinger;
    mLooper = new Looper(true);
    mHandler = new Handler(*this);
}

SurfaceFlinger 初始化工作在代码中已经详细注释过了。

frameworks/native/services/surfaceflinger/SurfaceFlinger.cpp

void SurfaceFlinger::init() {
    ALOGI(  "SurfaceFlinger's main thread ready to run. "
            "Initializing graphics H/W...");

    Mutex::Autolock _l(mStateLock);

    // 为默认显示初始化 EGL
    mEGLDisplay = eglGetDisplay(EGL_DEFAULT_DISPLAY);
    eglInitialize(mEGLDisplay, NULL, NULL);

    // 启动 EventThread
    sp<VSyncSource> vsyncSrc = new DispSyncSource(&mPrimaryDispSync,
            vsyncPhaseOffsetNs, true, "app");
    mEventThread = new EventThread(vsyncSrc);
    sp<VSyncSource> sfVsyncSrc = new DispSyncSource(&mPrimaryDispSync,
            sfVsyncPhaseOffsetNs, true, "sf");
    mSFEventThread = new EventThread(sfVsyncSrc);
    mEventQueue.setEventThread(mSFEventThread);

    // 初始化 H/W composer 对象。下面可能有也可能没有实际的硬件 composer。
    mHwc = new HWComposer(this,
            *static_cast<HWComposer::EventHandler *>(this));

    // 为给定的显示/配置获得一个 RenderEngine 渲染引擎(不会失败)
    mRenderEngine = RenderEngine::create(mEGLDisplay, mHwc->getVisualID());

    // 检索被选择/创建的 EGL 上下文
    mEGLContext = mRenderEngine->getEGLContext();

    LOG_ALWAYS_FATAL_IF(mEGLContext == EGL_NO_CONTEXT,
            "couldn't create EGLContext");

    // 初始化非虚拟显示
    for (size_t i=0 ; i<DisplayDevice::NUM_BUILTIN_DISPLAY_TYPES ; i++) {
        DisplayDevice::DisplayType type((DisplayDevice::DisplayType)i);
        // 设置已经连接的显示器
        if (mHwc->isConnected(i) || type==DisplayDevice::DISPLAY_PRIMARY) {
            // 目前,所有非虚拟显示都被认为是安全的。
            bool isSecure = true;
            createBuiltinDisplayLocked(type);
            wp<IBinder> token = mBuiltinDisplays[i];

            sp<IGraphicBufferProducer> producer;
            sp<IGraphicBufferConsumer> consumer;
            // 创建 BufferQueue
            BufferQueue::createBufferQueue(&producer, &consumer,
                    new GraphicBufferAlloc());

            sp<FramebufferSurface> fbs = new FramebufferSurface(*mHwc, i,
                    consumer);
            int32_t hwcId = allocateHwcDisplayId(type);
            sp<DisplayDevice> hw = new DisplayDevice(this,
                    type, hwcId, mHwc->getFormat(hwcId), isSecure, token,
                    fbs, producer,
                    mRenderEngine->getEGLConfig());
            if (i > DisplayDevice::DISPLAY_PRIMARY) {
                // FIXME: currently we don't get blank/unblank requests
                // for displays other than the main display, so we always
                // assume a connected display is unblanked.
                ALOGD("marking display %zu as acquired/unblanked", i);
                hw->setPowerMode(HWC_POWER_MODE_NORMAL);
            }
            mDisplays.add(token, hw);
        }
    }

    // 使 GLContext 为最新,以便我们在创建图层时可以创建纹理(这可能在渲染某些东西之前发生)
    getDefaultDisplayDevice()->makeCurrent(mEGLDisplay, mEGLContext);

    mEventControlThread = new EventControlThread(this);
    mEventControlThread->run("EventControl", PRIORITY_URGENT_DISPLAY);

    // 如果没有 HWComposer,设置一个假的垂直同步周期
    if (mHwc->initCheck() != NO_ERROR) {
        mPrimaryDispSync.setPeriod(16666667);
    }

    // 初始化我们的绘制状态
    mDrawingState = mCurrentState;

    // 设置初始条件(如取消默认设备)
    initializeDisplays();

    // 开始启动动画
    startBootAnim();
}