《如何有效读一本书》读书笔记

655 阅读11分钟

《如何有效读一本书》读书笔记

前言

​ 这段时间由于搬家和布置家具,基本没怎么看书,安顿好之后,又重新开启了读书计划,这次看的一本书讲的是读书方法相关的内容,个人从中还是有不少的成长的,并且书中作者的某些做法竟然自己也在做,这本书是一本比较有意思的书。需要注意的是作者是个日本人,有些章节的参考价值不大,所以只挑选了符合“国情”的一些内容作为笔记。

简介:

​ 这本书是一本实用方面的书,主要讲作者的阅读习惯,以及读书笔记的记录方法,从挑选图书到读书,最后从书中提取笔记并且产出自己的思想,通过各种举证像读者“安利”自己的读书和学习方式,同时利用循序渐进的方式,像读者介绍了如何从零开始爱上编写读书笔记。在作者的观念当中,有效读书的核心就是 读书日记。通过日记不仅可以节省重读的时间,并且每看一遍笔记都会有新的收获。

推荐指数

3星:如果你喜欢纸质书,那这本书很值得参考,但是如果平时喜欢手机看书,或者只喜欢电子书,这本书的意义和价值不大,作者是个日本人,所以很多习惯和国人不一样,看书的时候请理解一下。

另外,如果你像我一样喜欢买二手书,也是不是特别推荐看的。因为这本书推荐的方式基本都是要对原来的书一样“动手脚”

内容摘要

​ 这本书个人的笔记方式:

- 边看边使用便利贴的方式进行比较,记录自己感兴趣的话语
- 第二遍回顾自己的便利贴,结合贴上的页码,回忆内容
- 写下这篇文章,归档自己学习的内容和读书感想。形成自己的读书笔记

经过了上面的步骤之后,就有了下面的思维导图笔记,下面是思维导图的部分笔记,讲真思维导图还是蛮香的,能快速构建自己的知识笔记的网络,虽然我并不讨厌码字,但是思维导图更加促进思考。

思维导图连接:思维导图

无法访问的试试直接访问URL:share.mubu.com/doc/Jno1Zv0…

下面的部分是根据这本书的各个章节说下个人的感想

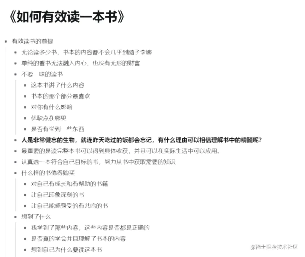
有效读书

​ 在这本书的最开头,使用“有效读书”的话题,通过各种例证说明一个读书笔记的重要性,同时对于读书来说,最重要的不是看什么书和看书的收获,最重要的是看书的目标和想要从书中学到多少有用的内容。这样才是最重要的,同时重读读书笔记也是很重要的一件事,好好写好一份读书笔记就更加重要了。

​ 对于书本当中提到的读书的五个步骤,个人大致归纳为:选 -> 购 -> 读 -> 记 -> 活。从最开始的选出一本适合自己的好书到最后活用书中的知识,形成自己的理解。

​ 值得注意的是,人的大脑是一块不定时格式化的磁盘,所以对于重要的事情,个人非常推荐买一个小本子带在身上,在上面记录重要和紧急的事情非常有用。同时不需要注意格式,类似随身携带的草稿纸,写满一本之后,找一个鞋盒收进去,塞到床底下,等哪天想起来翻开看看,肯定会对当时记笔记的自己唏嘘不已。

购书清单

​ 个人的购书清单通常在别人的博客推荐上,或者通过豆瓣上高评价的作品,这样大概率都不会踩坑。这里也要说一句一本书的起名太重要了,很多好书其实本身是由于一个不太“好听”的名字而没有知名度。个人还倾向于按照封面去选书,一个好看封面的实体书会增加我阅读的兴趣。

​ 购书清单这部分个人建议跳读,因为基本上喜欢读书的人都有自己的一套购书习惯,没有必要去照着作者的思路去完成,个人对这一部分保持中立的态度,购书完全看自己。

​ 同时这一个章节也是跳读的,这部分的内容个人认为更加适合日本的生活习惯。日本现在还有保留阅读报纸习惯,而国内现在读书却越来越趋近于网络看书,所以购书清单个人保持中立的意见,书中提到的冲动买书个人经常做,不过个人现在通常都是买的二手书,低价买入然后再卖回去,循环利用,这样我的书架永远都有很多书但是永远都只有那么多书,这里还是要说一句二手书还是很香的存在。

​ 近几年来有些声音是讨论纸质书的必要性,我认为还是有必要的,这种情景总是让我想起《三体》最后部分罗辑把人类文明刻在石头上才得以流传,这真的是一个文明的悲哀!

这里有一个值得学习的点就是学习报纸的排版方式,虽然报纸上密密麻麻的写满了文字,但是基本上没有多少人会反感报纸的排版方式,报纸的排版是一个十分值得学习的学问,对于喜欢纸质笔记的人来说,学习报纸的排版方式算是比较推崇的。

火锅式读书法

​ 书中的火锅式是一个生僻字,懒得记忆的我直接叫了火锅式读书法。

​ 关于火锅记忆法,简单理解就是形成自己的标记模式,创建自己的标记习惯,比如作者习惯一本书读三遍并且给书折角并且对于段落进行标记。我不太喜欢这种方式,我虽然不是特别爱惜书的人,但是我拿到的书基本不会让他脏乱,如果书出现折痕,我也会比较心疼。折角对于我来说,并不能形成强烈的提醒作用。因为有时候会出现误折角,所以在我的个人观点来看,作者的读书方式对我来说参考意义不大。关于火锅式读书法的另一个特点就是重读,重读可以是段落,笔记,也可以是全文,根据当时的心情重读也有可能,我是比较懒得,对于一本书能一遍看懂就一遍看懂,看不懂也之后很长时间之后偶尔翻一翻,所以我喜欢 一遍读懂一本书。这种想法或许会受到很多人的反对,但是长久的读书习惯。让我不再想起读一遍已经读过的书。(当然技术书籍和专业书籍除外,这类书籍我会反复去看)

​ 火锅式读书法对于读者来说能吸收多少完全看个人,这本书在前言部分也说了,作者是个日本人,必然有日本人的思维习惯和生活习惯。很多读书方法在中国其实是走不通的。

广告部分

​ 这本书让我比较在意的部分最后一个点就是作者的广告部分,作者居然用了十多种的笔来做笔记,在我看来不是很能理解。所以对于这部分的感受,个人在思维导图列举的部分是个人可能会有意向购买的辅助工具,也算是吃到了安利。

  • 便携阅读架:个人有一个nice202d 的阅读架,实际体验非常棒,架在桌子上加一个台灯很有读书的氛围。当然也比较贵。同时比较沉,适合放家里。买一个便携阅读架是看书之后才有的想法,因为有时候拿出书本记笔记的时候,书会自己合上非常恼火,一个夹书的工具对我来说很有必要
  • 玻璃镇纸:压书神器
  • 票夹:让书摊开最简单的工具,对于书本的伤害也是最大的
  • 钢笔:虽然我字丑,但是我比较喜欢钢笔的外观以及写字的感受。
  • 便利贴:便利贴挺好的,不过淘宝买的便利贴老是自己掉,下次买国誉的试一试
  • 三菱彩色铅笔:做笔记感觉不错,各种颜色很醒目。当然也比较贵

不得不说,文具这一块日本完全是霸主的地位,国内还需要好好努力。

个人感悟

​ 这本书准确来说就是作者的经验之谈,作者在反复强调调用兴趣和简单记录来让自己坚持写读书笔记,并且一次次的“安利”读书笔记的妙用。我的有效读书手段是无时无刻把书摆到离自己最近的位置。让自己可以随时碰到,同时只要是休息时间就拿出来翻一翻,这样可以激起我的兴趣。书中关于重读这部分是个人需要改进的部分,因为我发现自己很少去回顾以前的内容,总是在需要的时候着急找,这样挺不好的,后续会制定个人的复习计划,"重读"自己以前的记录。

​ 个人比较认同的部分是作者对于为什么要写读书笔记,讲到了人连昨天吃的饭都会忘记,不要指望人可以融入多少知识,写的非常真实,因为很多人甚至连刚刚想起的事情都会马上忘记。另外个人还比较认同作者的信息一元化的观念,我的观念也是信息一元化,个人不擅长整理,同时比较自由放荡(家里很乱就可以看出)。所以我的方式基本也是按照时间轴的顺序记录,这种记录方式对我的作用一方面是可以很快的查找,因为一个月一个月翻,总能翻到想要的内容。这种简单快速的方式,不仅让我只需要关注每一个月该干什么,同时可以关注到每一个月干了什么。比如这个月搬家找房子浪费了很多时间,产出少了,从月份记录中明显就可以看出。

​ 最后说下我对有效读书的看法,所谓有效读书最基本的还是要调动兴趣,个人观念认为很多人其实不适合看书,更适合有人讲书中的内容给他听,至于为什么有的人读书想睡觉,其实这其中有一定的科学依据,以前翻资料的时候有过了解,但是后来忘了,总之就是对于由于大脑的思考释放的休息信号。这里其实简单想象一下为什么很多人喜欢看各种网文和小说,一方面生活的压力之下很难集中精神,上班拥挤的公交地铁上,网文正好既可以补充这段空档,所以很多人喜欢看网文,但是遇到需要大脑思考的内容,大脑会因为保护机制释放休息信号,从而造成催眠的效果。

​ 总之,不管形式如何,有效读书的最终法则还是形成个人记录和感悟。如果想要知道我的读书观念和习惯,可以看看往期读书方法论的文章,希望对你有帮助:

文章链接:

读书方法论(一)

总结:

​ 我的读书笔记比较自由,没有什么条条框框和格式,只要是记录本身就会让我很开心,虽然质量可能不如人意,哈哈,但是真心建议每一位读者好好思考下你的工作和人生经历留下了多少回忆,我个人喜欢用照片去回忆,喜欢每天记录自己的生活去回忆,可以看到过去那个“傻傻”的自己,后续打算看看小王子和时间管理方面的书籍,不知不觉21年过去4分之一,时间过得太快了,搬家之后,要多多读书和充实自己,今天的读书笔记分享就到这了。

另外,这次搬家搬了20多本书,下决心买了一块大的墨水屏幕,Ireader smart2,为了防止有人说我安利,我这里直接截个图:

(不要问为什么要花1800大洋去买一个“电子垃圾”,买Ipad它不香么这种话。我只想说:谁用谁知道)