每日案例拆解|门诊管理saas系统产品设计

1,133 阅读5分钟

关注我的朋友应该知道,我建立了每日案例拆解库。在这里主要是以app为单位输出产品的体验报告进行拆解。

有朋友在社群里问我能不能在圈子里尝试输出B端类的产品拆解,因为C端产品的通用功能模块其实和B端是非常大的区别。

各自满足的需求侧重点也是不同。

于是今天开始做B端产品的拆解。围绕着功能描述、产品定位、优化建议、商业模式、交互设计同样5个纬度来做产品拆解。

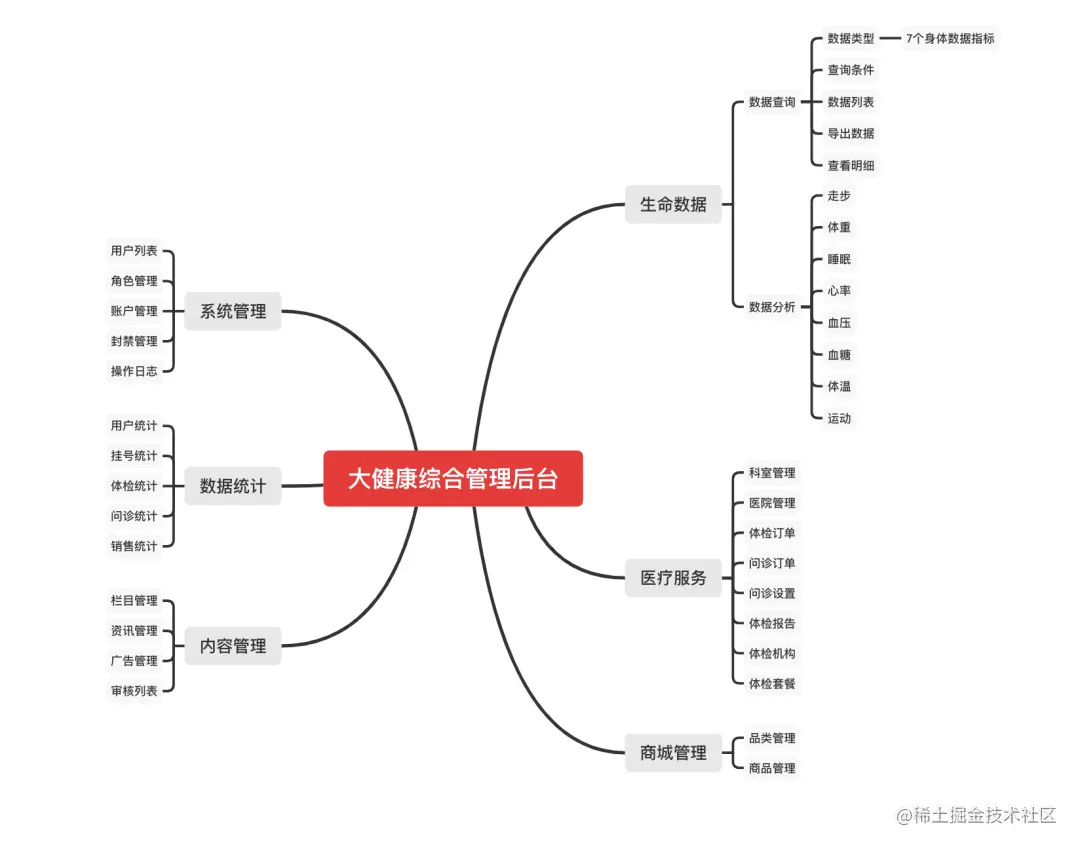
今天拆解的是一个大健康管理系统(HIS、EMR)。在该系统主要提供了专家就诊支撑、门店运营的服务,同时由于门店还有线上商城通过该系统管理商城的商品配置、上架,同时要有系统的设置管理,包括管理员账户管理、角色与权限管理、操作日志。

该系统也提供了用户使用产品的业务数据、用户注册数据、营业额数据统计。

1.产品定位

运营平台与内部诊所系统

2.产品框架

健康管理平台主要包含了系统管理、数据统计、内容管理、医疗服务(HIS、EMR)、生命数据。

3.功能描述

3.1用户列表

用于管理系统下当前的注册用户。我们比较常见B端系统会把用户管理单独做一个功能进行细分。

而本系统却合并在了系统管理考虑是因为是会员制的业务要求,导致C端用户不多,商业模式成了服务于B端企业客户,所以才合并在系统管理里。用户体系还包含会员权益,需要在系统里展示使用账户的余额、会员等级、注册日期

3.2角色管理

基于RABC的角色机制是后台通用的做法。以角色创建后再配置权限,进行启用。权限的颗粒度达到页面或按钮都可以。

后台产品基本功:RBAC权限后台角色与权限设计

3.3权限配置

权限配置的颗粒度可以根据业务需求定义,但需要提前和开发沟通好。在这个门诊系统里,权限设置的颗粒度是以功能架构图来做权限管理。

3.4操作日志

操作日志记录了对应账户在系统的操作,账户进行什么操作、以及对应的操作时间。操作日志是用于系统预警和监督管理的风控产品设计

3.5查看生命数据

生命数据在门诊系统里主要拆分为8个纬度指标(人体基本数据),同时在系统里为运营人员提供了时间筛选、为用户账户筛选。

也要考虑到数据明细的延展性,增加了导出数据明细。可以在本地进行数据的二次处理和加工。

3.6数据分析

仅有明细数据没办法有效的观察用户生命数据规律,由此需要为运营、业务人员建立数据可视化图表做数据分析。

建立柱形图、排行榜、日/周/月/年度榜单,查找出用户生命数据采集规律

3.7科室管理

线下的门诊房间是有限的,业务已经提前将科室划分到了门诊体验店。但是门诊所配置的科室是灵活变动的,所以系统中需要支持提供二级科室配置

3.8医院管理

医院是否展示在预约列表里,同时预约的时间段管理,在这里进行操作。允许运营人员上下架医院

3.9体检订单

在线下门诊医院的体检订单以及用户体检数据查看。标注出了体检套餐、体检金额、体检机构

3.10问诊订单

业务上允许用户线下门诊和线上问诊,用户支付后会产生订单。问诊订单是标记出是消息问诊还是电话问诊,每次问诊的时间、服务状态、用户病例更新与记录。

3.11问诊设置

本页面用于操作修改线上问诊服务标准价格,类似于商品基础属性配置。

3.12体检报告

体检报告管理是门诊系统中重要的业务数据管理,包含了上传、查看、删除操作。

3.13体检报告预览

门诊系统里查看用户体检报告,帮助医生远程会诊。

3.14数据统计

在系统里存在业务数据统计:挂号、体检、问诊、销售,通过时间纬度、订单数量建立观察各自业务的规律,进行营销策略调整。

3.15体检统计

主要统计不同套餐类型。人员占比,找出用户画像匹配的对应SKU,进行精准营销。

问诊统计

统计不同科室下,消息问诊和电话问诊的收入占比情况和趋势规律。方便提升科室的资源配置

3.16销售SKu统计

这里统计的主要是硬件、和服务会员商品。统计处热门、冷门的商品,用户调整供应链策

4.优化建议

增加单独的用户管理模块,用户管理中建立用户分层,将普通用户、会员用户单独罗列;

增加消息通知和IM模块,增加会员和医生的消息付费业务,毕竟问答、消息聊天、和电话可以组成典型的社交需求

4.1增加数据权限管理

数据权限和操作权限区分开来,比如对应罗列出所需要的数据颗粒度,将需要的数据分配到对应的角色上。同一个角色的操作权限配置和数据权限配置是分开的。

如果你正在做医疗系统,可以查看本文,在公众号回复:HIS,查看原型源文件

或者添加我的微信:574319420,进行交流