[干货]图文并茂深入理解JVM

237 阅读9分钟

结合字节码指令理解Java虚拟机栈和栈帧

栈帧:每个栈帧对应一个被调用的方法,可以理解为一个方法的运行空间

每个栈帧中包括局部变量表(Local Variables),操作数栈(Operand Stack) 执行运行时常量池的引用(A reference to the run-time constant pool),方法返回地址(Return Address)和附加信息

局部变量表:方法中定义的局部变量以及方法的参数存放在这张表中

局部变量表中的变量不可直接使用,如需要使用的话,必须通过相关指令将其加载至操作数栈中作为操作数使用

操作数栈:以压栈和出栈的方式存储操作数

动态链接:每个栈帧都包好一个指向运行时常量池中该栈帧所属的方法引用,持有这个引用是为了支持方法调用过程中的动态链接(Dynamic Linking)

方法返回地址:当一个方法开始执行后,只有两种方式退出,一种是遇到方法返回的字节码指令,一种是遇见异常,并且这个异常没有在方法体内得到处理。

ThirdPartyImage_49a0aade.png

1 class Person{ 

private String name="Jack"; 

private int age; 

private final double salary=100; 

private static String address; 

private final static String hobby="Programming";
 public void say(){ 
System.out.println("person say...");
 }

public static int calc(int op1,int op2){ 
op1=3; int result=op1+op2; return result; 
}

public static void order(){ }

public static void main(String[] args){ 
calc(1,2); order(); 
} 
}

class Person {

...

public static int calc(int, int);

Code:

0: iconst_3 //将int类型常量3压入[操作数栈]

1: istore_0 //将int类型值存入[局部变量0]

2: iload_0 //从[局部变量0]中装载int类型值入栈

3: iload_1 //从[局部变量1]中装载int类型值入栈

4: iadd //将栈顶元素弹出栈,执行int类型的加法,结果入栈

5: istore_2 //将栈顶int类型值保存到[局部变量2]中

6: iload_2 //从[局部变量2]中装载int类型值入栈

7: ireturn //从方法中返回int类型的数据

...

}

ThirdPartyImage_ea803f29.png

栈指向堆

如果在栈帧中有一个变量,类型为引用类型,比如Object object=new Object(),这个时候就是典型的栈中元素指向堆中的对象。

ThirdPartyImage_6e3a47f5.png

方法区指向堆

方法区会存放静态变量,常量等数据,如果下面的这种情况,就是典型的方法区中元素执行堆中的对象

private static Object obj=new Object();

ThirdPartyImage_72a67eba.png

堆指向方法区

方法区会包含类的信息,堆中会有对象,那怎么知道对象是哪个类创建的呢?

ThirdPartyImage_ba8de1eb.png

思考:一个对象怎么知道它是由哪个类创建出来的呢? 怎么记录呢? 这就需要了解一个Java对象的具体信息了

Java对象内存布局

一个对象在内存中包括3个部分: 对象头,实例数据和对齐填充

ThirdPartyImage_cd03d684.png

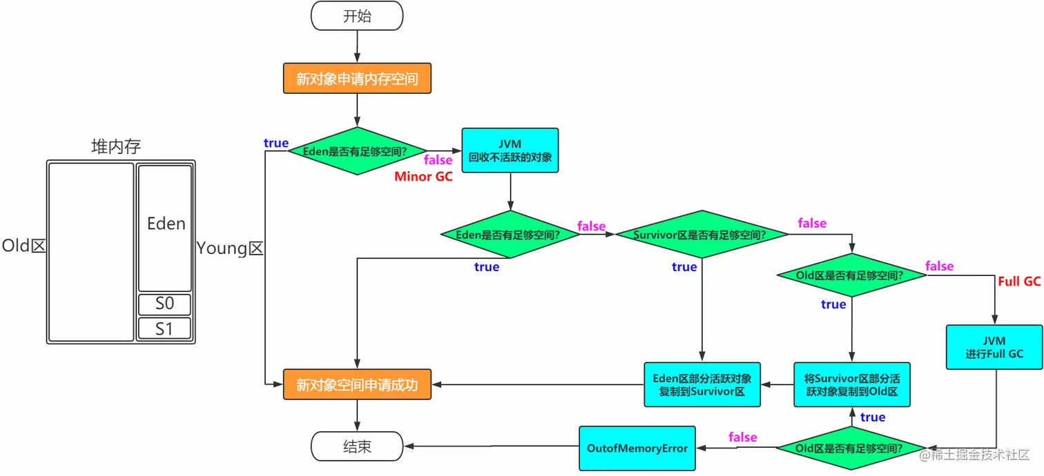
内存模型:

一块是非堆区,一块是堆区。

堆区分为两大块:一个是old区,一个是Young区,

Young区分为两个大块,一个是Survivor区(s0+s1),一块是Eden区,Eden:s0:s1=8:1:1

s0和s1一样大,也可以叫From和to

ThirdPartyImage_18985fe8.png

根据之前的对于Heap的介绍可以知道,一般对象和数组的创建会在堆中分配内存空间,关键是堆中有那么多区域,那一个对象的创建到底在哪个区域呢?

对象创建所在的区域

一般情况下,新创建的对象都会分配到Eden区,一些特殊的大的对象会直接分配到old区

比如 有对象A,B,C等创建Eden区,但是Eden区的内存空间肯定有限,比如有100M,假如已经使用了100M 或者到达一个设定的临界值,这时候就需要对Eden内存空间进行清理,即垃圾收集,这样的GC我们称之为Minor GC ,Minor GC指得是Young区的GC

经过GC之后,有些对象就会被清理掉,有些对象可能还在存活着,对于存活的对象需要将其复制到Survivor区,然后再清空Eden区中的这些对象

Survivor区详解

survivor区分为so和s1 ,也可以叫From to 在同一个时间点上,so和s1只能有一个区有数据,另一个是空的

接着上面的GC来说,比如一开始只有Eden区和From中有对象,To中是空的。此时进行一次GC操作,From区中对象的年龄就会+1,我们知道Eden区中所有存活的对象会被复制到To区,

From区中还能存活的对象会有两个去处。若对象年龄达到之前设置好的年龄阈值,此时对象会被移动到Old区,如果Eden区和From区没有达到阈值的对象会被复制到To区。

此时Eden区和From区已经被清空(被GC的对象肯定没了,没有被GC的对象都有了各自的去处)。这时候From和To交换角色,之前的From变成了To,之前的To变成了From。

也就是说无论如何都要保证名为To的Survivor区域是空的。Minor GC会一直重复这样的过程,知道To区被填满,然后会将所有对象复制到老年代中。

Old区详解

从上面的分析可以看出,一般Old区都是年龄比较大的对象,或者相对超过了某个阈值的对象。在Old区也会有GC的操作,Old区的GC我们称作为Major GC

对象的一辈子理解

我是一个普通的Java对象,我出生在Eden区,在Eden区我还看到和我长的很像的小兄弟,我们在Eden区中玩了挺长时间。有一天Eden区中的人实在是太多了,我就被迫去了Survivor区的“From”区,自从去了Survivor区,我就开始漂了,有时候在

Survivor的“From”区,有时候在Survivor的“To”区,居无定所。直到我18岁的时候,爸爸说我成人了,该去社会上闯闯了。于是我就去了年老代那边,年老代里,人很多,并且年龄都挺大的,我在这里也认识了很多人。在年老代里,我生活了20年(每次

GC加一岁),然后被回收。

ThirdPartyImage_ea9083a6.png

常见问题

1.如何理解Minor GC ,Major GC,Full GC

Minor GC:新生代

Major GC:老年代

Full GC :新生代+老年代

2.为什么需要Survivor区?只有Eden不行吗?

如果没有Survivor,Eden区每进行一次Minor GC,并且没有年龄限制的话,存活的对象就会被送到老年代。这样一来,老年代很快被填满,触发Major GC(因为Major GC一般伴随着Minor GC,也可以看做触发了Full GC)。

老年代的内存空间远大于新生代,进行一次Full GC消耗的时间比Minor GC长得多。执行时间长有什么坏处?频发的Full GC消耗的时间很长,会影响大型程序的执行和响应速度。

可能你会说,那就对老年代的空间进行增加或者较少咯。假如增加老年代空间,更多存活对象才能填满老年代。虽然降低Full GC频率,但是随着老年代空间加大,一旦发生Full

GC,执行所需要的时间更长。假如减少老年代空间,虽然Full GC所需时间减少,但是老年代很快被存活对象填满,Full GC频率增加。

所以Survivor的存在意义,就是减少被送到老年代的对象,进而减少Full GC的发生,Survivor的预筛选保证,只有经历16次Minor GC还能在新生代中存活的对象,才会被送到老年代。

3 为什么需要两个Survivor区?

最大的好处就是解决了碎片化。也就是说为什么一个Survivor区不行?第一部分中,我们知道了必须设置Survivor区。假设现在只有一个Survivor区,我们来模拟一下流程:

刚刚新建的对象在Eden中,一旦Eden满了,触发一次Minor GC,Eden中的存活对象就会被移动到Survivor区。这样继续循环下去,下一次Eden满了的时候,问题来了,此时进行Minor GC,Eden和Survivor各有一些存活对象,如果此时把Eden区的

存活对象硬放到Survivor区,很明显这两部分对象所占有的内存是不连续的,也就导致了内存碎片化。永远有一个Survivor space是空的,另一个非空的Survivor space无碎片。

4 新生代中Eden:s1:s0 为什么是8:1:1?

新生代中的可用内存:复制算法用来担保的内容为9:1

可用内存中Eden:s1区为8:1

即新生代中Eden:s1:s2=8:1:1

体验与验证

ThirdPartyImage_313ed308.png

1) 堆内存溢出

@RestController 

public class HeapController { 
List<Person> list=new ArrayList<Person>();
 @GetMapping("/heap") 

public String heap() throws Exception{ 

while(true){ 
list.add(new Person()); 
Thread.sleep(1); 
} 
} 
}

记得设置参数比如-Xmx20M -Xms20M

运行结果:

Exception in thread "http-nio-8080-exec-2" java.lang.OutOfMemoryError: GC overhead limit

exceeded

2)方法区内存溢出

比如向方法区中添加class的信息

<dependency>
<groupId>asm</groupId>
<artifactId>asm</artifactId>
<version>3.3.1</version>
</dependency>

public class MyMetaspace extends ClassLoader { 

public static List<Class<?>> createClasses() {
 List<Class<?>> classes = new ArrayList<Class<?>>(); 

for (int i = 0; i < 10000000; ++i) { 
ClassWriter cw = new ClassWriter(0); 
cw.visit(Opcodes.V1_1, Opcodes.ACC_PUBLIC, "Class" + i, null, "java/lang/Object", null); 
MethodVisitor mw = cw.visitMethod(Opcodes.ACC_PUBLIC, "<init>", "()V", null, null);
 mw.visitVarInsn(Opcodes.ALOAD, 0); 
mw.visitMethodInsn(Opcodes.INVOKESPECIAL, "java/lang/Object", "<init>", "()V"); 
mw.visitInsn(Opcodes.RETURN); 
mw.visitMaxs(1, 1);
 mw.visitEnd(); 
Metaspace test = new Metaspace();
 byte[] code = cw.toByteArray(); 
Class<?> exampleClass = test.defineClass("Class" + i, code, 0, code.length); 
classes.add(exampleClass); 
}

return classes;
 }
 }
@RestController public class NonHeapController { 
List<Class<?>> list=new ArrayList<Class<?>>(); 
@GetMapping("/nonheap") public String nonheap() throws Exception{ 

while(true){ 
list.addAll(MyMetaspace.createClasses()); 
Thread.sleep(5); } } }

设置Metaspace的大小,比如-XX:MetaspaceSize=50M -XX:MaxMetaspaceSize=50M

运行结果:

java.lang.OutOfMemoryError: Metaspace

at java.lang.ClassLoader.defineClass1(Native Method) ~[na:1.8.0_191]

at java.lang.ClassLoader.defineClass(ClassLoader.java:763) ~[na:1.8.0_191]

虚拟机栈

public class StackDemo { 

public static long count=0; 

public static void method(long i){ 
System.out.println(count++); 
method(i); }

public static void main(String[] args) { method(1); } }

ThirdPartyImage_a10fbee7.png

理解和说明:

Stack Space用来做方法的递归调用时压入Stack Frame(栈帧)。所以当递归调用太深的时候,就有可能耗尽StackSpace,爆出StackOverflow的错误。

-Xss128k:设置每个线程的堆栈大小。JDK 5以后每个线程堆栈大小为1M,以前每个线程堆栈大小为256K。根据应用的线程所需内存大小进行调整。在相同物理内存下,减小这个值能生成更多的线程。但是操作系统对一个进程内的线程数还是有

限制的,不能无限生成,经验值在3000~5000左右。线程栈的大小是个双刃剑,如果设置过小,可能会出现栈溢出,特别是在该线程内有递归、大的循环时出现溢出的可能性更

大,如果该值设置过大,就有影响到创建栈的数量,如果是多线程的应用,就会出现内存溢出的错误。 欢迎关注公众号:java宝典 领取更多教程福利