如何让你的简历在众多候选人的简历中脱颖而出?

1,091 阅读9分钟

简历是面试官对候选人的第一印象。简历写的好坏,直接影响到你是否能通过简历筛选。毫不夸张的说,简历好坏对最终是否能拿到Offer起到50%的决定性作用,甚至,很多面试官在看完候选人简历之后,就已经形成是否要录用的潜意识了,之后的面试只不过是找证据来确凿自己内心的这个潜意识而已。

我工作有10多年,大厂、小厂、创业公司都待过,从在Google开始就做技术面试官,零零总总面试过几百人,简历看过上千份,各种层次的候选人都见过,也算是一个有资历的面试官。既然简历如此重要,所以本篇文章,我就结合自己的经验,聊一聊如何写出一份漂亮的求职简历?

01 格式紧凑,结构清晰

尽管对于应聘研发岗来说,简历不需要做的很花哨,更不需要封面和照片,但起码要做到结构清晰。最好写得跟“八股文”一样,能让面试官一眼就能看清简历主要包含哪些部分,每个部分的起止在哪里。

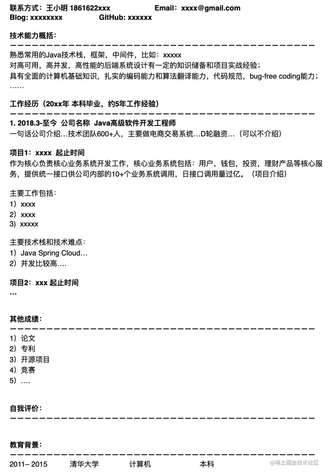
一般来讲,简历主要包含这样几个方面:个人联系方式、技术能力概括、工作经历、项目经历,教育背景、其他成绩(比如竞赛、论文、奖励、开源项目和技术分享)、自我评价等。当然,有些不是必选项,比如其他成绩部分。

自我评价可写可不写,如果非要写的话,最好不要超过一行。太主观的自我评价,一般面试官都一眼带过,写太多反倒是个干扰项。比如下面这个个人评价就是一个反面教材,还不如写成:“自学能力强、听话、皮实、吃苦耐劳”,一行就能搞定。

简历格式尽量紧凑,不要浪费简历中的空白位置,每行都有充足的信息。比如下面这样的描述就不够紧凑,没写多少信息就占用了10几行版面。”公司名称“、”工作时间“、”职位“、”部门“等完全可以放到一行来写,“项目名称”、“项目时间“也可以直接写在一行,除此之外,”公司名称“、”职位“、“项目经验”、“项目描述”等这些小标题都可以不写。

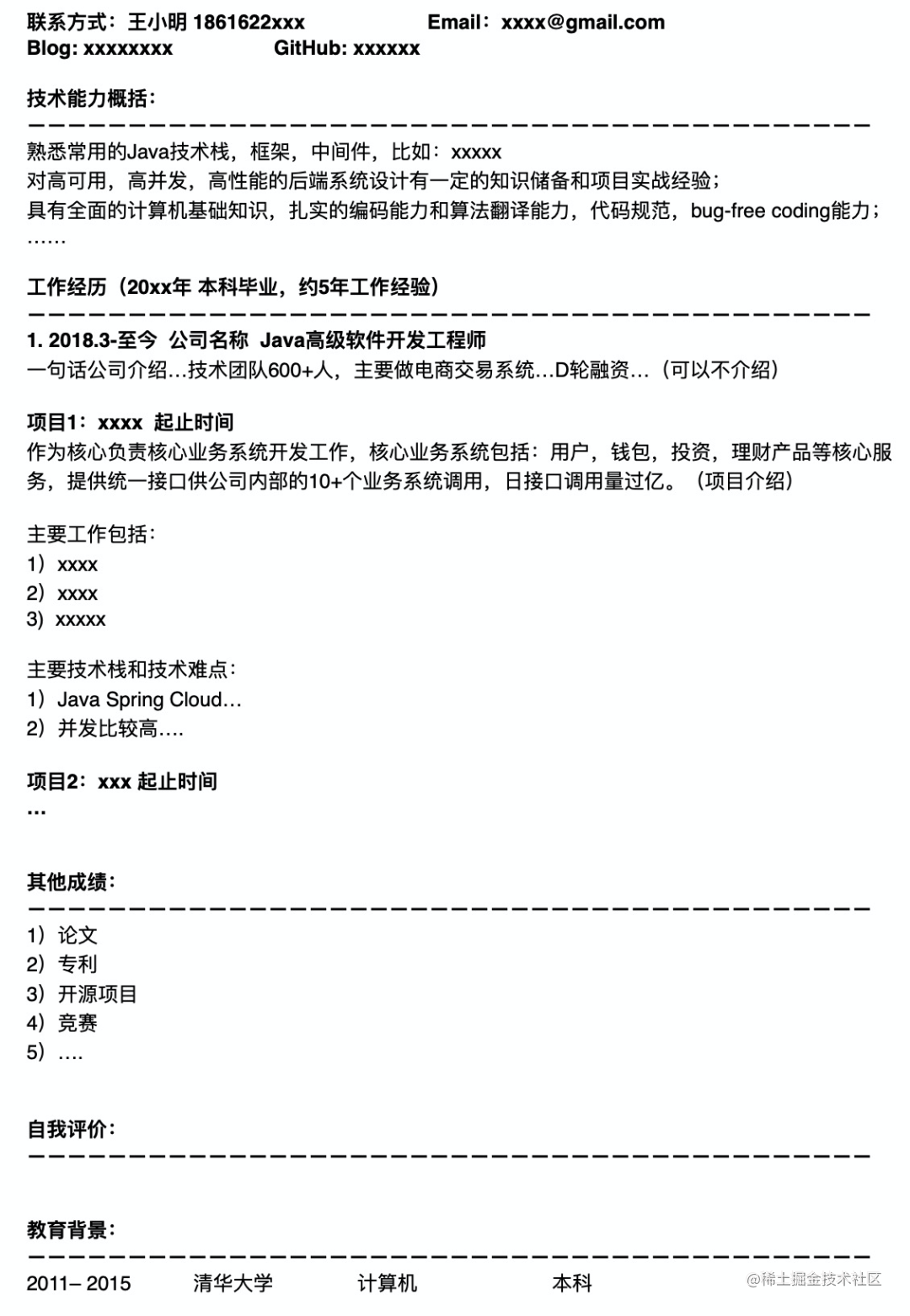
相反,下面这个简历就特别紧凑,各个模块起止清晰,一目了然。

02 重点突出,切忌流水账

这一条主要针对工作年限比较久的候选人。我曾经见过,有的候选人的简历写超过10页,项目零零总总罗列几十个,个人评价写得跟散文一样,占大半页纸。HR每天要阅读很多简历,技术面试官的工作也比较忙。如果简历写得跟流水账一样,我们很难期望HR和面试官会认真读完每一行。

总之,简历不能写太长,对于应届生来说,一页纸就足够了,最多不超过两页。对于项目经历比较丰富的社招候选人来说,4页简历是上限,尽量压缩在在2~3页内。毕竟简历的主要目的并不是要扒候选人老底,而只是希望候选人提供证明自己能力、匹配职位的证据。

如果项目很多,我们可以选择有技术含量、体现技术能力的来详细写,其他的可以简写或者不写,一句带过就好。相反,如果罗列了太多没有技术含量的项目,反倒会带来不好的影响,面试官会觉得候选人尽管工作时间很长,但大部分时间都在做些没有技术含量的项目,5年的工作经历可能只能顶别人2年的工作积累。所以,这也应征了那句话:少即是多!

除此之外,我们还要把简历中的亮点,最能证明自己能力的证据(竞赛、论文、专利、star多的开源项目等等),在简历中突出出来(比如列在单独的一个模块里),不要淹没在平淡的项目描述中。不要期望面试官在简历中找你的亮点,而是将亮点主动放在最显眼的地方,让他一眼就看到,并且印象深刻。

03 亮点是一份简历的含金量

现在的竞争越来越激烈,一个职位往往有很多人投递简历,特别是大厂,更是千里挑一、万里挑一。如何在众多的候选人中脱颖而出,一眼就被HR或面试官相中呢?这就需要我们的简历不能过于平淡,要有一些区别于大部分人的亮点。

这里我重点讲下什么是亮点,你可以对照着自己的经历挖掘一下。

首先,对于候选人来讲,大厂、知名企业的工作经历是很重要的能力背书,俗称硬通货、敲门砖。所以,如果想要职场上有更好的发展,有段知名公司的工作经历,哪怕只是渡下金,也是很有必要的,就业的起点会高很多。

其次,好的教育背景也是简历的亮点,比如清北复交毕业,特别是对于应届生来说,这点就极为重要。毕竟在走向社会之前,大部分人还都是白纸,教育背景就是少之又少的能区分候选人的东西。虽然都说做技术学历不重要,但一般来说,好学校的学生对计算机基础知识、通识知识掌握的更好,学习能力更强,更自律更努力。他们在工作中的执行力和快速交付能力往往更高,工作中的表现更优秀。如果没有好的教育背景,那也别灰心,努力积累其他亮点,争取让面试官可以因为其他亮点而忽略这个短板。

再次,比较有技术含量的项目经历也是亮点。所谓技术含金量高,就是做的东西复杂、用到的技术高深、解决的问题比较有难度。比如,候选人简历中写着“负责百万用户的电商交易系统的设计与实现”。仅仅这一句话,我们就可以解读出很多东西。

第一,“负责”两个字,说明候选人有独当一面的能力,招进来可以直接用,不用手把手教。

第二,“百万用户”这几个字,说明候选人做的系统有性能压力,性能驱动技术。

第三,“电商交易系统”这几个字,说明候选人做的系统比较复杂。毕竟电商系统本身就是一个比较复杂的系统,而交易系统又是其中最核心的。

第四,“设计与实现”这几个字,说明候选人有一定的架构能力,而不只是照着别人的设计做代码实现。

如果项目没啥技术含金量,那也没关系。因为有的时候,公司做什么项目,也不是我们技术人能决定的。如果既没有含金量的项目,也没有知名公司的工作经历,面试官就会看,候选人有没有其他东西,可以证明技术不错。比如,”某某竞赛获奖“、”发表过论文专利“、“阅读过某某源码”、“维护star较多的开源项目”、”给某某著名开源项目提交过代码“、”有高质量的技术博客“等等。这些都可以作为简历中的亮点。

04 像打磨产品一样打磨简历

这点我觉得很重要。不管是产品、技术,还是代码,都是一个迭代优化的过程。写简历也不例外。第一遍写完,可能并不会很好,这个时候,千万别立马就拿它去投递职位了,而是需要多打磨几遍。

人的主观性是很强的,刚写完简历之后,你会觉得不错,实际上,等过几天,再来看的时候,就会发现有很多可以继续优化、没有考虑全面的地方。所以,我一般都是在找工作前1个月、甚至几个月,就开始准备简历了。先写好第一版草稿,然后,每过一段时间,再去读一下,就会发现又很多值得优化的地方。有的时候,脑袋里突然想到某个技术点,我也会再补充到简历中。又或者看到别人对某个技术点有更专业的描述方法,我也会去借鉴修改自己的简历。

给自己充分的时间,去迭代、优化自己的简历,而不是写完就觉得完事了。当你修改几遍简历之后,你会发现,初稿跟最终稿的差距会非常大。这是我的一个真实的体会,你可以实践一下,看是否有用。

除此之外,简历也要适度包装,当然,这不是教你去造假,而是用更加专业的方式去描述项目、描述技术。从我的个人作为面试官看简历的经历来看,即便是做同样的项目,每个人写出来的简历也相差很大,有的人善于发现、善于总结,能挖掘出项目的难点,能很好的总结项目中用到的技术点。而有的人,明明项目挺有难度的,写出来却平平淡淡,难点、技术点也总结不到位,这就有点吃亏了。

所以,多借鉴一下大牛的简历,看看人家是如何用更专业的术语来描述项目的,或者找身边的牛人帮你改下简历,这能让简历增色不少。有些”平淡无奇“的简历有可能因此就变得”牛逼哄哄“。

05 最后,总结

招聘就像相亲大会,而简历就像一个人的外表,尽管内涵很重要,但能在短暂的接触后脱颖而出,获得进一步交往的资格,外表起着非常重要的作用。实际上,大部分面试,特别是校招,面试官都是捋着简历来问问题的,所以,简历写好,也有益于面试发挥。

作者王争,前Google工程师,15万人订阅的《数据结构与算法之美》《设计模式之美》作者。微信公众号:小争哥,关注微信公众号回复PDF,获取100+页Google工程师的算法学习和面试经验分享。