Java多线程:彻底搞懂线程池

3,800 阅读4分钟

原文链接: www.jianshu.com
作者:孙强Jimmy

熟悉Java多线程编程的同学都知道,当我们线程创建过多时,容易引发内存溢出,因此我们就有必要使用线程池的技术了。

目录

1 线程池的优势

2 线程池的使用

3 线程池的工作原理

4 线程池的参数

4.1 任务队列(workQueue)

4.2 线程工厂(threadFactory)

4.3 拒绝策略(handler)

5 功能线程池

5.1 定长线程池(FixedThreadPool)

5.2 定时线程池(ScheduledThreadPool )

5.3 可缓存线程池(CachedThreadPool)

5.4 单线程化线程池(SingleThreadExecutor)

5.5 对比

6 总结

参考

1 线程池的优势

总体来说,线程池有如下的优势:

(1)降低资源消耗。通过重复利用已创建的线程降低线程创建和销毁造成的消耗。

(2)提高响应速度。当任务到达时,任务可以不需要等到线程创建就能立即执行。

(3)提高线程的可管理性。线程是稀缺资源,如果无限制的创建,不仅会消耗系统资源,还会降低系统的稳定性,使用线程池可以进行统一的分配,调优和监控。

2 线程池的使用

线程池的真正实现类是ThreadPoolExecutor,其构造方法有如下4种:

public ThreadPoolExecutor(int corePoolSize,                          int maximumPoolSize,                          long keepAliveTime,                          TimeUnit unit,                          BlockingQueue<Runnable> workQueue) {    this(corePoolSize, maximumPoolSize, keepAliveTime, unit, workQueue,         Executors.defaultThreadFactory(), defaultHandler);} public ThreadPoolExecutor(int corePoolSize,                          int maximumPoolSize,                          long keepAliveTime,                          TimeUnit unit,                          BlockingQueue<Runnable> workQueue,                          ThreadFactory threadFactory) {    this(corePoolSize, maximumPoolSize, keepAliveTime, unit, workQueue,         threadFactory, defaultHandler);} public ThreadPoolExecutor(int corePoolSize,                          int maximumPoolSize,                          long keepAliveTime,                          TimeUnit unit,                          BlockingQueue<Runnable> workQueue,                          RejectedExecutionHandler handler) {    this(corePoolSize, maximumPoolSize, keepAliveTime, unit, workQueue,         Executors.defaultThreadFactory(), handler);} public ThreadPoolExecutor(int corePoolSize,                          int maximumPoolSize,                          long keepAliveTime,                          TimeUnit unit,                          BlockingQueue<Runnable> workQueue,                          ThreadFactory threadFactory,                          RejectedExecutionHandler handler) {    if (corePoolSize < 0 ||        maximumPoolSize <= 0 ||        maximumPoolSize < corePoolSize ||        keepAliveTime < 0)        throw new IllegalArgumentException();    if (workQueue == null || threadFactory == null || handler == null)        throw new NullPointerException();    this.corePoolSize = corePoolSize;    this.maximumPoolSize = maximumPoolSize;    this.workQueue = workQueue;    this.keepAliveTime = unit.toNanos(keepAliveTime);    this.threadFactory = threadFactory;    this.handler = handler;}

可以看到,其需要如下几个参数:

  • corePoolSize(必需):核心线程数。默认情况下,核心线程会一直存活,但是当将allowCoreThreadTimeout设置为true时,核心线程也会超时回收。
  • maximumPoolSize(必需):线程池所能容纳的最大线程数。当活跃线程数达到该数值后,后续的新任务将会阻塞。
  • keepAliveTime(必需):线程闲置超时时长。如果超过该时长,非核心线程就会被回收。如果将allowCoreThreadTimeout设置为true时,核心线程也会超时回收。
  • unit(必需):指定keepAliveTime参数的时间单位。常用的有:TimeUnit.MILLISECONDS(毫秒)、TimeUnit.SECONDS(秒)、TimeUnit.MINUTES(分)。
  • workQueue(必需):任务队列。通过线程池的execute()方法提交的Runnable对象将存储在该参数中。其采用阻塞队列实现。
  • threadFactory(可选):线程工厂。用于指定为线程池创建新线程的方式。
  • handler(可选):拒绝策略。当达到最大线程数时需要执行的饱和策略。

线程池的使用流程如下:

// 创建线程池ThreadPoolExecutor threadPool = new ThreadPoolExecutor(CORE_POOL_SIZE,                                             MAXIMUM_POOL_SIZE,                                             KEEP_ALIVE,                                             TimeUnit.SECONDS,                                             sPoolWorkQueue,                                             sThreadFactory);// 向线程池提交任务threadPool.execute(new Runnable() {    @Override    public void run() {        ... // 线程执行的任务    }});// 关闭线程池threadPool.shutdown(); // 设置线程池的状态为SHUTDOWN,然后中断所有没有正在执行任务的线程threadPool.shutdownNow(); // 设置线程池的状态为 STOP,然后尝试停止所有的正在执行或暂停任务的线程,并返回等待执行任务的列表

3 线程池的工作原理

下面来描述一下线程池工作的原理,同时对上面的参数有一个更深的了解。其工作原理流程图如下:

通过上图,相信大家已经对所有参数有个了解了。下面再对任务队列、线程工厂和拒绝策略做更多的说明。

4 线程池的参数

4.1 任务队列(workQueue)

任务队列是基于阻塞队列实现的,即采用生产者消费者模式,在Java中需要实现BlockingQueue接口。但Java已经为我们提供了7种阻塞队列的实现:

  1. ArrayBlockingQueue:一个由数组结构组成的有界阻塞队列(数组结构可配合指针实现一个环形队列)。
  2. LinkedBlockingQueue: 一个由链表结构组成的有界阻塞队列,在未指明容量时,容量默认为Integer.MAX_VALUE
  3. PriorityBlockingQueue: 一个支持优先级排序的无界阻塞队列,对元素没有要求,可以实现Comparable接口也可以提供Comparator来对队列中的元素进行比较。跟时间没有任何关系,仅仅是按照优先级取任务。
  4. DelayQueue:类似于PriorityBlockingQueue,是二叉堆实现的无界优先级阻塞队列。要求元素都实现Delayed接口,通过执行时延从队列中提取任务,时间没到任务取不出来。
  5. SynchronousQueue: 一个不存储元素的阻塞队列,消费者线程调用take()方法的时候就会发生阻塞,直到有一个生产者线程生产了一个元素,消费者线程就可以拿到这个元素并返回;生产者线程调用put()方法的时候也会发生阻塞,直到有一个消费者线程消费了一个元素,生产者才会返回。
  6. LinkedBlockingDeque: 使用双向队列实现的有界双端阻塞队列。双端意味着可以像普通队列一样FIFO(先进先出),也可以像栈一样FILO(先进后出)。
  7. LinkedTransferQueue: 它是ConcurrentLinkedQueueLinkedBlockingQueueSynchronousQueue的结合体,但是把它用在ThreadPoolExecutor中,和LinkedBlockingQueue行为一致,但是是无界的阻塞队列。

注意有界队列和无界队列的区别:如果使用有界队列,当队列饱和时并超过最大线程数时就会执行拒绝策略;而如果使用无界队列,因为任务队列永远都可以添加任务,所以设置maximumPoolSize没有任何意义。

4.2 线程工厂(threadFactory)

线程工厂指定创建线程的方式,需要实现ThreadFactory接口,并实现**newThread(Runnable r)**方法。该参数可以不用指定,Executors框架已经为我们实现了一个默认的线程工厂:

/** * The default thread factory. */private static class DefaultThreadFactory implements ThreadFactory {    private static final AtomicInteger poolNumber = new AtomicInteger(1);    private final ThreadGroup group;    private final AtomicInteger threadNumber = new AtomicInteger(1);    private final String namePrefix;     DefaultThreadFactory() {        SecurityManager s = System.getSecurityManager();        group = (s != null) ? s.getThreadGroup() :                              Thread.currentThread().getThreadGroup();        namePrefix = "pool-" +                      poolNumber.getAndIncrement() +                     "-thread-";    }     public Thread newThread(Runnable r) {        Thread t = new Thread(group, r,                              namePrefix + threadNumber.getAndIncrement(),                              0);        if (t.isDaemon())            t.setDaemon(false);        if (t.getPriority() != Thread.NORM_PRIORITY)            t.setPriority(Thread.NORM_PRIORITY);        return t;    }}

4.3 拒绝策略(handler)

当线程池的线程数达到最大线程数时,需要执行拒绝策略。拒绝策略需要实现RejectedExecutionHandler接口,并实现**rejectedExecution(Runnable r, ThreadPoolExecutor executor)**方法。不过Executors框架已经为我们实现了4种拒绝策略:

  1. AbortPolicy(默认):丢弃任务并抛出RejectedExecutionException异常。
  2. CallerRunsPolicy:由调用线程处理该任务。
  3. DiscardPolicy:丢弃任务,但是不抛出异常。可以配合这种模式进行自定义的处理方式。
  4. DiscardOldestPolicy:丢弃队列最早的未处理任务,然后重新尝试执行任务。

5 功能线程池

嫌上面使用线程池的方法太麻烦?其实Executors已经为我们封装好了4种常见的功能线程池,如下:

  • 定长线程池(FixedThreadPool)
  • 定时线程池(ScheduledThreadPool )
  • 可缓存线程池(CachedThreadPool)
  • 单线程化线程池(SingleThreadExecutor)

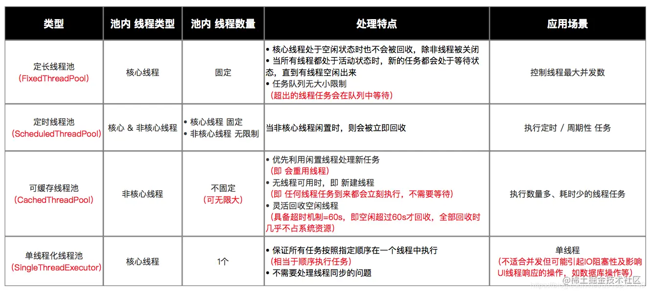
5.1 定长线程池(FixedThreadPool)

创建方法的源码:

public static ExecutorService newFixedThreadPool(int nThreads) {    return new ThreadPoolExecutor(nThreads, nThreads,                                  0L, TimeUnit.MILLISECONDS,                                  new LinkedBlockingQueue<Runnable>());}public static ExecutorService newFixedThreadPool(int nThreads, ThreadFactory threadFactory) {    return new ThreadPoolExecutor(nThreads, nThreads,                                  0L, TimeUnit.MILLISECONDS,                                  new LinkedBlockingQueue<Runnable>(),                                  threadFactory);}
  • 特点:只有核心线程,线程数量固定,执行完立即回收,任务队列为链表结构的有界队列。
  • 应用场景:控制线程最大并发数。

使用示例:

// 1. 创建定长线程池对象 & 设置线程池线程数量固定为3ExecutorService fixedThreadPool = Executors.newFixedThreadPool(3);// 2. 创建好Runnable类线程对象 & 需执行的任务Runnable task =new Runnable(){  public void run() {     System.out.println("执行任务啦");  }};// 3. 向线程池提交任务fixedThreadPool.execute(task);

5.2 定时线程池(ScheduledThreadPool )

创建方法的源码:

private static final long DEFAULT_KEEPALIVE_MILLIS = 10L; public static ScheduledExecutorService newScheduledThreadPool(int corePoolSize) {    return new ScheduledThreadPoolExecutor(corePoolSize);}public ScheduledThreadPoolExecutor(int corePoolSize) {    super(corePoolSize, Integer.MAX_VALUE,          DEFAULT_KEEPALIVE_MILLIS, MILLISECONDS,          new DelayedWorkQueue());} public static ScheduledExecutorService newScheduledThreadPool(        int corePoolSize, ThreadFactory threadFactory) {    return new ScheduledThreadPoolExecutor(corePoolSize, threadFactory);}public ScheduledThreadPoolExecutor(int corePoolSize,                                   ThreadFactory threadFactory) {    super(corePoolSize, Integer.MAX_VALUE,          DEFAULT_KEEPALIVE_MILLIS, MILLISECONDS,          new DelayedWorkQueue(), threadFactory);}
  • 特点:核心线程数量固定,非核心线程数量无限,执行完闲置10ms后回收,任务队列为延时阻塞队列。
  • 应用场景:执行定时或周期性的任务。

使用示例:

// 1. 创建 定时线程池对象 & 设置线程池线程数量固定为5ScheduledExecutorService scheduledThreadPool = Executors.newScheduledThreadPool(5);// 2. 创建好Runnable类线程对象 & 需执行的任务Runnable task =new Runnable(){  public void run() {     System.out.println("执行任务啦");  }};// 3. 向线程池提交任务scheduledThreadPool.schedule(task, 1, TimeUnit.SECONDS); // 延迟1s后执行任务scheduledThreadPool.scheduleAtFixedRate(task,10,1000,TimeUnit.MILLISECONDS);// 延迟10ms后、每隔1000ms执行任务

5.3 可缓存线程池(CachedThreadPool)

创建方法的源码:

public static ExecutorService newCachedThreadPool() {    return new ThreadPoolExecutor(0, Integer.MAX_VALUE,                                  60L, TimeUnit.SECONDS,                                  new SynchronousQueue<Runnable>());}public static ExecutorService newCachedThreadPool(ThreadFactory threadFactory) {    return new ThreadPoolExecutor(0, Integer.MAX_VALUE,                                  60L, TimeUnit.SECONDS,                                  new SynchronousQueue<Runnable>(),                                  threadFactory);}
  • 特点:无核心线程,非核心线程数量无限,执行完闲置60s后回收,任务队列为不存储元素的阻塞队列。
  • 应用场景:执行大量、耗时少的任务。

使用示例:

// 1. 创建可缓存线程池对象ExecutorService cachedThreadPool = Executors.newCachedThreadPool();// 2. 创建好Runnable类线程对象 & 需执行的任务Runnable task =new Runnable(){  public void run() {     System.out.println("执行任务啦");  }};// 3. 向线程池提交任务cachedThreadPool.execute(task);

5.4 单线程化线程池(SingleThreadExecutor)

创建方法的源码:

public static ExecutorService newSingleThreadExecutor() {    return new FinalizableDelegatedExecutorService        (new ThreadPoolExecutor(1, 1,                                0L, TimeUnit.MILLISECONDS,                                new LinkedBlockingQueue<Runnable>()));}public static ExecutorService newSingleThreadExecutor(ThreadFactory threadFactory) {    return new FinalizableDelegatedExecutorService        (new ThreadPoolExecutor(1, 1,                                0L, TimeUnit.MILLISECONDS,                                new LinkedBlockingQueue<Runnable>(),                                threadFactory));}
  • 特点:只有1个核心线程,无非核心线程,执行完立即回收,任务队列为链表结构的有界队列。
  • 应用场景:不适合并发但可能引起IO阻塞性及影响UI线程响应的操作,如数据库操作、文件操作等。

使用示例:

// 1. 创建单线程化线程池ExecutorService singleThreadExecutor = Executors.newSingleThreadExecutor();// 2. 创建好Runnable类线程对象 & 需执行的任务Runnable task =new Runnable(){  public void run() {     System.out.println("执行任务啦");  }};// 3. 向线程池提交任务singleThreadExecutor.execute(task);

5.5 对比

6 总结

Executors的4个功能线程池虽然方便,但现在已经不建议使用了,而是建议直接通过使用ThreadPoolExecutor的方式,这样的处理方式让写的同学更加明确线程池的运行规则,规避资源耗尽的风险。

其实Executors的4个功能线程有如下弊端:

  • FixedThreadPoolSingleThreadExecutor:主要问题是堆积的请求处理队列均采用LinkedBlockingQueue,可能会耗费非常大的内存,甚至OOM。
  • CachedThreadPoolScheduledThreadPool:主要问题是线程数最大数是Integer.MAX_VALUE,可能会创建数量非常多的线程,甚至OOM。

参考

更多干货关注公众号:JAVA架构进阶之路