实习第一天,上司让我学习一下Git Flow

2,596 阅读8分钟

简述Git Flow

首先,Git Flow并不是Git的替代品,Git Flow只是把标准的Git命令用脚本组合了起来,形成比较有效而简单的命令。

Git Flow只是给我们提供一个更简便的工作流程命令,而更重要的是我们需要去学习和理解关于版本控制系统的工作流程,才能有效的迭代产品,避免混乱。

而当项目处于一个多人协作的状态下,工作流程显得非常之重要。假设当两个甚至多个开发者同时再开发各自新功能时,如果在同一分支上进行协作时,这必然会产生大量的冲突。而工作流程的做法,就是每个开发者可以各自切出一个独立分支,当各自功能实现并且测试成功后,再自行合并到master分支中,甚至无需等待其他功能实现再一起发布。

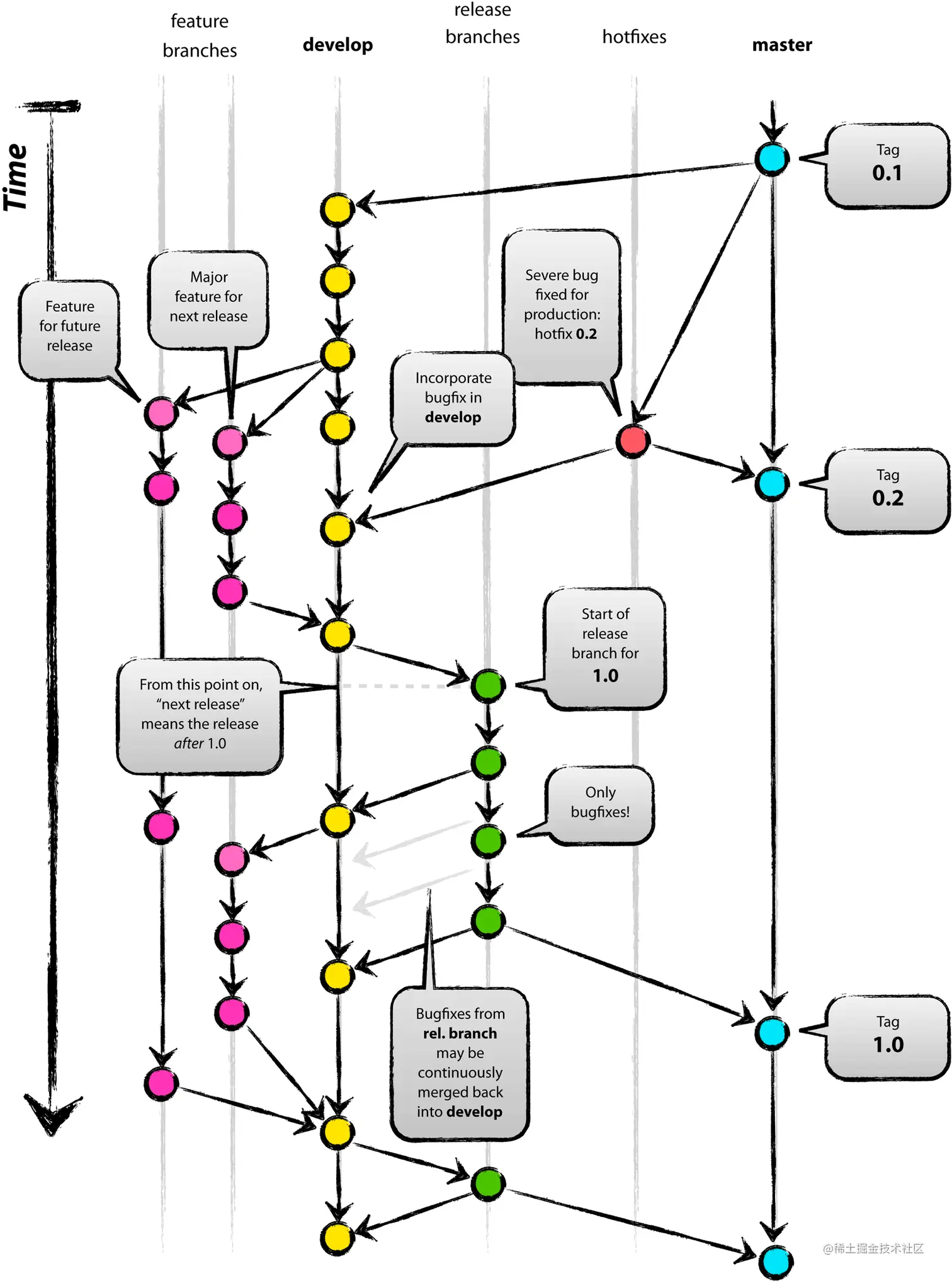
分支应用情境

Git Flow中,主要的分支有masterdevelophotfixreleasefeature 这五种分支。masterdevelop分支是我们最常见的分支,它们被称作长期分支,一直存活在整个工作流程中,而其它的分支大部分会因任务结束而被删除。

git flow分支应用示意图

master分支

该分支主要用来存放稳定、随时可以上线的版本。

这个分支的来源只能从别的分支合并过来,开发者不会直接commit到这个分支上。

通常我们也会在这个分支上的提交打上版本号标签。

develop分支

这个分支主要是所有开发的基础分支。

当要添加功能时,所有功能都是从这个分支切出去的,而功能分支实现后,也都会合并回来这个分支中。

hotfix分支

当线上产品发生了紧急问题的时候,就会从master分支中开一个hotfix分支出来进行修复。

hotfix分支修复完成之后,就会合并到master分支中,并且也会合并到develop分支中。

release分支

develop分支完成需求后,就可以从develop分支中开一个release分支,进行上线前最后的测试。

测试完成后,释放release分支将会同时合并到master以及develop分支中。

feature分支

当我们需要补充功能的时候,就会从develop分支中开一个feature分支进行功能开发。

当功能实现后,在将feature分支合并到develop分支中,等待最后的测试发布。

示意图

git flow分支应用示意图

安装与使用

安装

Mac

brew install git-flow

如果没有安装brew的话可使用下列命令进行安装:

 /bin/zsh -c "$(curl -fsSL https://gitee.com/cunkai/HomebrewCN/raw/master/Homebrew.sh)"

Win

Windows安装git flow

初始化

先将项目克隆到本地。

git clone <project-url>

初始化Git Flow

git flow init

命令行会提示你是否修改Git Flow提供的默认分支前缀。不同场景的分支前缀不同,默认情况下分支前缀是这样的。

场景分支前缀
新功能feature
预发布release
热修复hotfix
打标签
Which branch should be used for bringing forth production releases?
   - develop
   - master
Branch name for production releases: [master]

Which branch should be used for integration of the "next release"?
   - develop
Branch name for "next release" development: [develop]

How to name your supporting branch prefixes?
Feature branches? [feature/]
Release branches? [release/]
Hotfix branches? [hotfix/]
Support branches? [support/]
Version tag prefix? []

分支前缀的作用是区分不同分支的使用场景,同时当你使用Git Flow命令时就不需要手动增加分支前缀,Git Flow会帮你加上。

通常情况下不需要修改默认的命名前缀,只需要加上-d就可以跳过修改命名步骤。

git flow init -d

feature场景

feature场景

当我们需要开发一个新功能的时候,此时需要基于develop分支拉出feature分支进行开发,即feature场景的生命周期开始。

通常来说,一种场景的完整生命周期至少包含以下几种行为:

  • start :开始开发
  • publish :发布到远程分支
  • finish :完成开发、合并分支

start

新功能开始开发前,需准备好开发分支。

git flow feature start <feature-name>

执行上面命令后,将会在本地创建一个名为<feature-name> 的分支,并切换到该分支。

而且无论你当前处于哪个分支,它都会基于本地develop分支创建的。

上述命令相当于执行了下面的Git操作。

git checkout -b feature/<feature-name> develop

需要注意的一点是,该分支是基础本地的develop 分支创建,所以执行此命令钱一般需要拉取最新的远程代码。

publish

在本地开发完成新功能并进行commit操作后,需要将本地代码提交到远程仓库。

git flow feature publish <feature-name>

该命令主要做了三件事情:

  • 创建一个名为feature/<feature-name>的远程分支
  • 本地分支track远程分支
  • 如果本地存在还没提交的代码,就进行代码提交
git push origin feature/<feature-name>
git push --set-upstream origin feature/<feature-name>
git push origin

当你执行后publish操作后,后续还需要进行代码提交的话,只需执行正常的push命令既可。

git push

finish

当功能开发完毕后就将进入测试阶段,此时需要将该分支合并到develop分支。

git flow feature finish <feature-name>

该命令也主要做了三件事情:

  • 切换到develop分支
  • 合并代码到develop分支
  • 删除本地feature/<feature-name>分支
git checkout develop
git merge feature/<feature-name>
git branch -d feature/<feature-name>

Git Flowmerge操作与默认的git merge操作有些不同。

默认情况下它会检查本次merge有多少commit记录,如果仅有一条的话采用fast-forward模式,即只移动HEAD指针而不会生成提交记录;如果超过一条commit的话,这采用no-ff模式,该模式下则会多生成一条mergecommit记录。

这样做的好处是当有多条提交记录时方便进行代码回退和记录监察,而只有单条提交记录的时候则简化代码提交记录从而便于管理。

finish操作过程中,如果merge发生了冲突,则会终端finish操作,不会删除feature/<feature-name>分支,同时也处于develop分支上。

当本地冲突解决并commit后,重新进行finish操作即可。

另外,finish指令还支持三个附加参数:

  • -r :即merge前先执行rebase,但即使rebase后符合fast-forward条件也不一定会用fast-forward
  • -F :即合并完成连同远程分支一并删除。
  • -k :即保留本地feature分支,不执行delete动作。

release场景

release场景

当新功能开发完成后,将进入测试阶段,此时需要基于develop分支拉出release 分支进行集成测试,也有将release场景作为预发布环境进行测试。

在这种情况下,一般而言release只有少数改动。

start

使用start开启一个release场景。

git flow release start <release-name>

该命令会基于本地的develop分支创建一个release/<release-name>分支,并切换到这个分支。

需要注意一点是,如果本地还有未finishrelease分支的话,将不允许使用start指令开启新的release分支,这一点是对并行发布的一个限制。

publish

为了让其他协同人员能够看到该分支并一同测试,需要将其发布出去。

git flow release publish <release-name>

finish

待测试通过后需要发布正式版:

git flow release finish <release-name>

该命令的动作会比较多,大致是:

  • git fetch,拉取最新的代码
  • 将分支合并到master分支
  • 生成名为<release-name>tag
  • 将分支合并到develop分支
  • 删除release/<release-name>分支
  • 切换回develop分支

如果merge产生冲突不会终止流程,只是不会将本地的release分支删除。待解决完冲突后需再次执行finish操作。

finish只是完成了本地代码的一系列操作,可使用下列命令进行推送所有的分支和tag

git push origin --all
git push origin --tag

hotfix场景

release场景

如果在线上发现了bug,需要进行紧急修复的时候,就需要用到了hotfix场景。

start

git flow hotfix start <hotfix-name>

该命令将从master分支创建了一个hotfix/<hotfix-name>的分支并切换到该分支。

finish

hotfix没有publish命令,因为Git Flow认为hotfix应该是小范围的改动,不需要其他协同人员参与。

但本地修改结束并进行commit操作后,则执行finish操作。

git flow hotfix finish <hotfix-name>

该命令所做任务与release基本相同,先拉取代码,然后将分支合并到masterdevelop分支中,并且打上tag,然后删除该分支,最后切回develop分支。

其他代码工作流

Git Flow相似的代码管理工作流还有Github Flow和[Gitlab Flow][docs.gitlab.com/ee/topics/g…

  • Github Flow是简化版的Git Flow,它使用了mainfeature来管理代码,它只有一个长期分支,就是main
  • Gitlab Flow更关注代码的持续集成,一个版本需要创建测试环境、预览环境、生成环境的分支,最后汇总到stable branch分支用于发布。