深入理解Vue实例生命周期

3,072 阅读3分钟

vue实例生命周期与生命周期钩子

每个 Vue 实例在被创建时都会经过一系列的初始化过程。例如,需要设置数据监听、编译模板、将实例挂载到 DOM 并在数据变化时更新 DOM 等。

为了让开发者在Vue实例生命周期的不同阶段有机会插入自己的代码逻辑,vue提供了一种叫做生命周期钩子的函数。主要的生命周期钩子如下:

  • beforeCreate
  • created
  • beforeMount
  • mounted
  • beforeUpdate
  • updated
  • activated
  • deactivated
  • beforeDestroy
  • destroyed

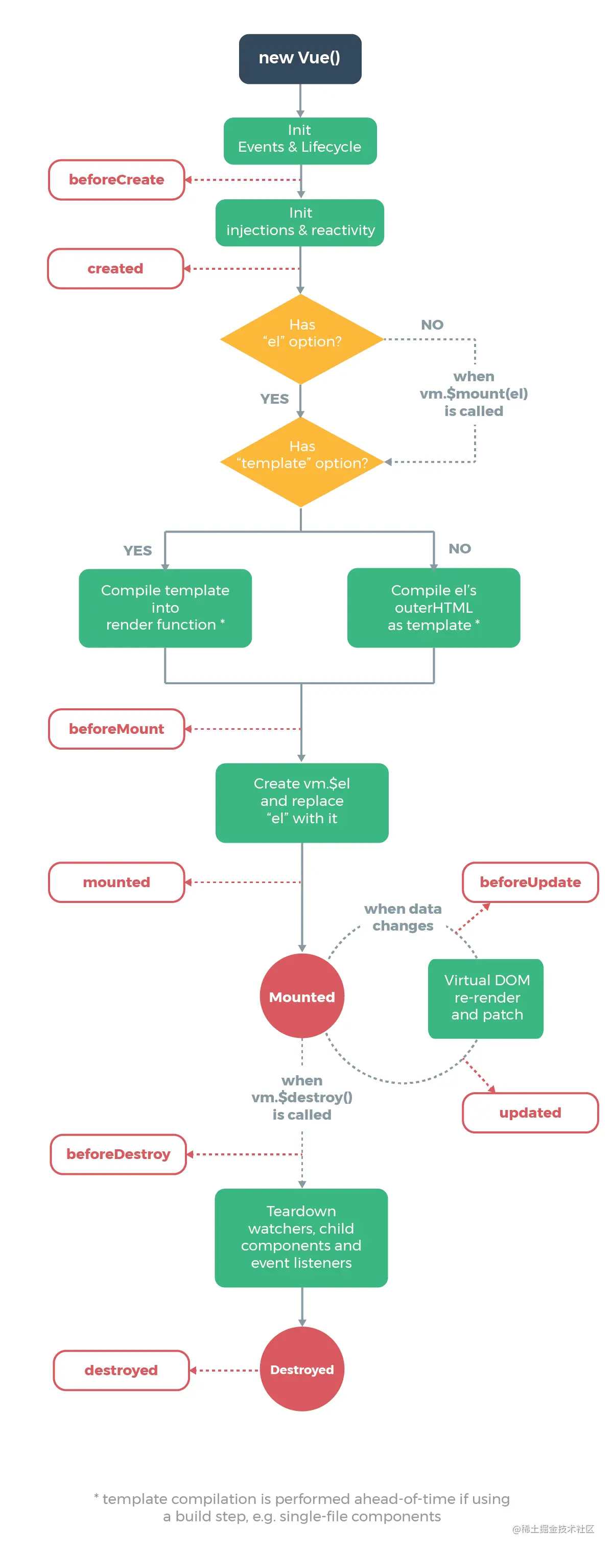
官方提供的vue实例生命周期示意图很好地说明了整个过程。大家可以参考这张图来阅读本文。

初始化

执行new Vue()后,将进入实例初始化阶段。这个阶段会触发两个钩子:beforeCreatecreated。看下主要代码:

 // Vue构造函数
function Vue (options) {
  // 实例初始化
  this._init(options)
}

 Vue.prototype._init = function (options?: Object) {
    const vm: Component = this
    // a uid 为每个vue实例分配一个唯一的id
    vm._uid = uid++
    vm._isVue = true
    
    //...省略部分代码
    
    if (options && options._isComponent) {
      // 合并组件选项对象
      initInternalComponent(vm, options)
    } else {
      // 合并vue选项对象
      vm.$options = mergeOptions(
        resolveConstructorOptions(vm.constructor),
        options || {},
        vm
      )
    }
    
    vm._self = vm
    initLifecycle(vm)
    initEvents(vm)
    initRender(vm)
    callHook(vm, 'beforeCreate')
    initInjections(vm) // resolve injections before data/props
    initState(vm)
    initProvide(vm) // resolve provide after data/props
    // 初始化完成后,调用created钩子函数
    callHook(vm, 'created')
    
    //...省略部分代码

    // 如果指定了挂载元素,则执行挂载逻辑
    if (vm.$options.el) {
      vm.$mount(vm.$options.el)
    }
  }

beforeCreate

_init方法中可以看到,vue会将用户所定义的选项对象与vue构造函数上所预先定义的静态选项对象进行合并。

调用initLifecycle函数为实例初始化生命周期有关的属性。例如初始化vue实例_isMounted_isDestroyed_inactive等属性的值。

调用 initEvents 函数为实例初始化事件相关的属性。例如初始化vue实例的_events_hasHookEvent等属性的值。

调用initRender函数为实例初始化渲染相关的属性。例如初始化vue实例的 _vnode_c()$slots等属性的值。

由此可知,beforeCreate钩子被调用时,已经初始化完成了lifecycle、render、event;但尚未处理data、props、methods、provide/inject、watch、computed等。

created

从代码中能看到,created 钩子被调用时,先后执行了initInjectionsinitStateinitProvide。这几个函数主要是将data、props、inject、methods、computed、watch中所定义的属性使用defineProperty代理到vue实例上。同时会把data、props、inject、computed、watch中的属性全部转换成响应式的。经过这些处理,后面当我们在实例中修改属性值的时候,就会自动触发页面的重绘了。

由此可知,created钩子被调用时,完成了实例的初始化,实例属性也具备了响应式的能力。但尚未开始DOM元素的挂载。一般在钩子里常见的操作是异步向后端获取数据。

DOM元素挂载

实例初始化完成后,会调用$mount开始DOM元素挂载。这个阶段会触发两个钩子函数:beforeMountmounted

// src/platforms/web/entry-runtime-with-compiler.js

Vue.prototype.$mount = function (
  el?: string | Element,
  hydrating?: boolean
): Component {
  el = el && inBrowser ? query(el) : undefined
  return mountComponent(this, el, hydrating)
}
// src/platforms/web/runtime/index.js
// 覆写$mount方法
const mount = Vue.prototype.$mount

Vue.prototype.$mount = function (
  el?: string | Element,
  hydrating?: boolean
): Component {
  el = el && query(el)

  const options = this.$options
  if (!options.render) {
    
    let template = options.template
    // 选项中指定了template
    if (template) {
      if (typeof template === 'string') {
        // 如果值以 # 开始,则它将被用作选择符,并使用匹配元素的 innerHTML 作为模板
        if (template.charAt(0) === '#') {
          template = idToTemplate(template)
          if (process.env.NODE_ENV !== 'production' && !template) {
            warn(
              `Template element not found or is empty: ${options.template}`,
              this
            )
          }
        }
      } else if (template.nodeType) {
        // 虽然在文档中并未说明,但template还可以指定一个DOM元素作为模板
        template = template.innerHTML
      } else {
        if (process.env.NODE_ENV !== 'production') {
          warn('invalid template option:' + template, this)
        }
        return this
      }
    } else if (el) {
      // 选项中指定了el
      template = getOuterHTML(el)
    }

    // 将模板解析成render函数
    if (template) {
      const { render, staticRenderFns } = compileToFunctions(template, {
        outputSourceRange: process.env.NODE_ENV !== 'production',
        shouldDecodeNewlines,
        shouldDecodeNewlinesForHref,
        delimiters: options.delimiters,
        comments: options.comments
      }, this)
      options.render = render
      options.staticRenderFns = staticRenderFns
    }
  }
  
  // ...省略部分代码
  
  return mount.call(this, el, hydrating)
}
// src/core/instance/lifecycle.js
export function mountComponent (
  vm: Component,
  el: ?Element,
  hydrating?: boolean
): Component {
  // 将对DOM元素的引用保存到$el
  vm.$el = el
  
  // ...省略部分代码

  // 调用beforeMount前需要执行模板编译逻辑
  callHook(vm, 'beforeMount')

  let updateComponent = () => {
    vm._update(vm._render(), hydrating)
  }
  
  new Watcher(vm, updateComponent, noop, {
    before () {
      if (vm._isMounted && !vm._isDestroyed) {
        callHook(vm, 'beforeUpdate')
      }
    }
  }, true /* isRenderWatcher */)
  
  hydrating = false

  if (vm.$vnode == null) {
    // 标记为已挂载
    vm._isMounted = true
    
    // 触发mounted事件
    callHook(vm, 'mounted')
  }
  return vm
}

beforeMount

我们知道vue需要render函数来生成vnode。但是在实际开发中,基本都是通过templateel来指定模板,很少直接提供一个render函数。因此在触发beforeMount前,vue最重要的一个工作就是将HTML模板编译成render函数。beforeMount钩子函数被调用时,我们尚不能访问DOM元素。

mounted

每个vue实例都会对应一个render watcherrender watcher 会创建vnode(通过_render方法),并对vnode进行diff后,创建或者更新DOM元素(通过_update方法)。对于初次渲染来说,当创建完DOM元素后,把DOM树的根元素插入到body中,然后触发mounted钩子函数。此时,在钩子函数中可以对DOM元素进行操作了。

更新

实例完成初始化和挂载之后,如果由于用户的交互导致实例的状态发生了变化,实例将进入更新阶段。例如在代码中执行 this.msg = 'update msg',vue实例需要更新DOM元素。

实例的更新是异步的。前面提到过,render watcher 会负责调度程序创建vnode、创建更新DOM元素。当数据发生变化后,vue不会立即启动DOM的更新,而是先把实例对应的render watcher添加到一个队列中。然后在下一个事件循环中,统一执行DOM更新,清空队列。也就是调用下面代码中的flushSchedulerQueue函数。

此阶段会触发的钩子是:beforeUpdateupdated

/**
 * 清空所有的队列并执行watcher的更新逻辑
 */
function flushSchedulerQueue () {
  flushing = true
  let watcher, id

  // 队列按照watcher的id升序排序,目的是确保:
  // 1. 组件总是从父向子进行更新
  // 2. 用户创建的watcher先于渲染watcher更新
  // 3. 如果组件在父组件的watcher运行时被销毁,该组件的watcher可以跳过处理
  queue.sort((a, b) => a.id - b.id)

  for (index = 0; index < queue.length; index++) {
    watcher = queue[index]
    // 调用watcher.before,触发beforeUpdate钩子
    if (watcher.before) {
      watcher.before()
    }
    id = watcher.id
    has[id] = null
    // 更新dom
    watcher.run()
  }

  const activatedQueue = activatedChildren.slice()
  const updatedQueue = queue.slice()

  resetSchedulerState()

  // 触发activated钩子
  callActivatedHooks(activatedQueue)
  // 触发updated钩子
  callUpdatedHooks(updatedQueue)
}

// 触发updated钩子
function callUpdatedHooks (queue) {
  let i = queue.length
  while (i--) {
    const watcher = queue[i]
    const vm = watcher.vm
    if (vm._watcher === watcher && vm._isMounted && !vm._isDestroyed) {
      callHook(vm, 'updated')
    }
  }
}

beforeUpdate

在初始化阶段,vue实例中的数据(data/props/computed/watch)已经被处理成响应式的了。任何对数据的访问(getter)都会被watcher添加为依赖,任何对数据的变更,都将触发对数据有依赖的watcher的更新。watcher在更新之前会调用watcher.before方法,该方法是在挂载阶段创建watcher实例的时候定义的。watcher.before中会触发beforeUpdate钩子。此时vue实例只是确定了最终需要更新的数据,尚未真正开始更新。

updated

从代码中可以看到,在触发updated钩子前,vue实例需要对DOM元素进行更新。更新的过程是异步的。具体方式通过实例的render watcher执行run方法。该方法会去调用我们在挂载阶段介绍的updateComponent函数。从而重新创建vnode,并进行vnode的diff操作后更新DOM元素。

我们还注意到,代码中调用了callActivatedHooks函数,该函数用来触发activated钩子。下文我们再做说明,这里不展开。

销毁

当vue实例的$destroy方法时,实例将进入销毁阶段。此时触发的钩子是:beforeDestorydestroyed

  // 销毁Vue实例
  Vue.prototype.$destroy = function () {
    const vm: Component = this
    // 避免重复执行销毁操作
    if (vm._isBeingDestroyed) {
      return
    }
    // 触发实例的beforeDestroy钩子
    callHook(vm, 'beforeDestroy')
    
    vm._isBeingDestroyed = true
    // 将实例从其父实例中的$chilren中移除(断开与父实例的联系)
    const parent = vm.$parent
    if (parent && !parent._isBeingDestroyed && !vm.$options.abstract) {
      remove(parent.$children, vm)
    }
    //  销毁实例的 watchers
    if (vm._watcher) {
      vm._watcher.teardown()
    }
    let i = vm._watchers.length
    while (i--) {
      vm._watchers[i].teardown()
    }

    if (vm._data.__ob__) {
      vm._data.__ob__.vmCount--
    }
    
    vm._isDestroyed = true
    // 销毁指令、ref等
    vm.__patch__(vm._vnode, null)
    // 触发destroyed事件
    callHook(vm, 'destroyed')
    // 移除实例的所有事件监听器
    vm.$off()
    if (vm.$el) {
      vm.$el.__vue__ = null
    }
    // 释放循环引用(#6759)
    if (vm.$vnode) {
      vm.$vnode.parent = null
    }
  }
}

beforeDestroy

从代码中可以看到,$destroy被调用时,在执行实际的销毁动作前触发beforeDestroy。此时,由于并未开始执行实际的销毁代码,实例及DOM元素仍可正常访问。

destroyed

从代码中可以看到,销毁操作主要包括以下几点:清空所有的watcher、删除所有的指令、删除DOM元素并关闭DOM上的所有的事件、断开与父实例之间的关系、将实例标记成已销毁状态。此时实例已经被销毁,已经无法访问实例的属性和DOM元素了。

keep-alive包裹下的组件的生命周期钩子

下面的两个钩子只有当组件包裹在keep-alive时才会触发。

activated

HTML标签和组件标签在vue内部实现中都有对应的vnode,组件vnode在设计上与普通的HTML标签的vnode有所不同。例如组件vnode上包含initprepatchinsertdestroy等钩子。这些钩子在组件实例初始化、更新和销毁等不同的阶段进行调用。

// 组件vnode的钩子
const componentVNodeHooks = {
    // ...省略其他钩子
  insert (vnode: MountedComponentVNode) {
    const { context, componentInstance } = vnode
    if (!componentInstance._isMounted) {
      componentInstance._isMounted = true
      // 触发组件的mounted钩子
      callHook(componentInstance, 'mounted')
    }
    if (vnode.data.keepAlive) {
      if (context._isMounted) {
        queueActivatedComponent(componentInstance)
      } else {
        activateChildComponent(componentInstance, true /* direct */)
      }
    }
  }
}

// 触发activated钩子
export function activateChildComponent (vm: Component, direct?: boolean) {

  // ...省略部分代码
  
  if (vm._inactive || vm._inactive === null) {
    vm._inactive = false
    for (let i = 0; i < vm.$children.length; i++) {
      activateChildComponent(vm.$children[i])
    }
    // 调用实例的activated钩子
    callHook(vm, 'activated')
  }
}

与根实例一样,keep-alive包裹下的组件实例初始化时同样会依次经历初始化阶段、挂载阶段,但在挂载阶段之后会调用组件vnode的insert钩子,insert钩子会触发组件实例的activated钩子。因为insert 是在组件实例挂载完成后调用的,所以mounted的触发早于activated

当组件切换回来的同时,组件的数据发生了变化,此时组件将进入更新阶段,意味着将会依次触发beforeUpdateupdated钩子。

那么问题来了,activatedbeforeUpdateupdated钩子哪个先触发呢?

答案是先触发beforeUpdate,再触发activated,最后触发updated

我们回顾下前面更新阶段的代码:

// 触发activated钩子
callActivatedHooks(activatedQueue)
// 触发updated钩子
callUpdatedHooks(updatedQueue)

//...省略部分代码

// 触发activated钩子
function callActivatedHooks (queue) {
  for (let i = 0; i < queue.length; i++) {
    queue[i]._inactive = true
    activateChildComponent(queue[i], true /* true */)
  }
}

可以看到在函数flushSchedulerQueue中,callActivatedHooks函数用来触发activated。而callActivatedHooks的顺序在callUpdatedHooks前面,所以activated钩子的触发早于updated钩子。

deactivated

const componentVNodeHooks = {
  // ... 省略其他钩子
  destroy (vnode: MountedComponentVNode) {
    const { componentInstance } = vnode
    if (!componentInstance._isDestroyed) {
      // 未被keep-alive包裹销毁组件
      if (!vnode.data.keepAlive) {
        componentInstance.$destroy()
      } else {
        // 被keep-alive包裹
        deactivateChildComponent(componentInstance, true /* direct */)
      }
    }
  }
}

export function deactivateChildComponent (vm: Component, direct?: boolean) {
  if (direct) {
    vm._directInactive = true
    if (isInInactiveTree(vm)) {
      return
    }
  }
  if (!vm._inactive) {
    vm._inactive = true
    for (let i = 0; i < vm.$children.length; i++) {
      deactivateChildComponent(vm.$children[i])
    }
    // 调用实例的deactivated钩子
    callHook(vm, 'deactivated')
  }
}

当组件被切换到其他的组件时,会调用组件vnode的destroy钩子,在组件被keep-alive包裹的情况下,只会将组件对应的DOM元素从DOM树删除,但不会销毁组件实例,此时会调用deactivateChildComponent 从而触发deactivated钩子。组件在没有被keep-alvie包裹的情况下,才会调用$destroy销毁组件实例,触发beforeDestroydestroyed钩子。

总结

关于vue实例的生命周期,官网讲解的其实是比较简单易懂的。本文主要还是希望能从源码的角度,进一步让大家理解每个生命周期做了什么处理。更好地理解钩子的触发时机及先后顺序。欢迎大家留言讨论~

关注我们

公众号@前端论道