Git分支管理策略方案分析与总结

5,725 阅读6分钟

前言

随着Git的流行,越来越多的团队在往Git迁移或者转型,在团队建设初期或者中期转型优化,合适的Git分支管理策略方案能够较好的提高团队的效率,节约人员成本,降低代码版本管理带来的风险。笔者曾经历过因为分支管理策略不合适、人员操作不规范引发的代码版本混乱、线上版本与生产版本不一致等问题。本文旨在对几种Git分支管理策略进行梳理总结,对适用场景做探讨分析。同时非常渴望各位提出指正问题,共同沟通探讨更适用的解决方案。

内容概要

本文将通过对Git Flow、GitHub Flow、GitLab Flow三种流行的工作流程模型进行分析,总结各模型的优缺点与适用场景

Git Flow

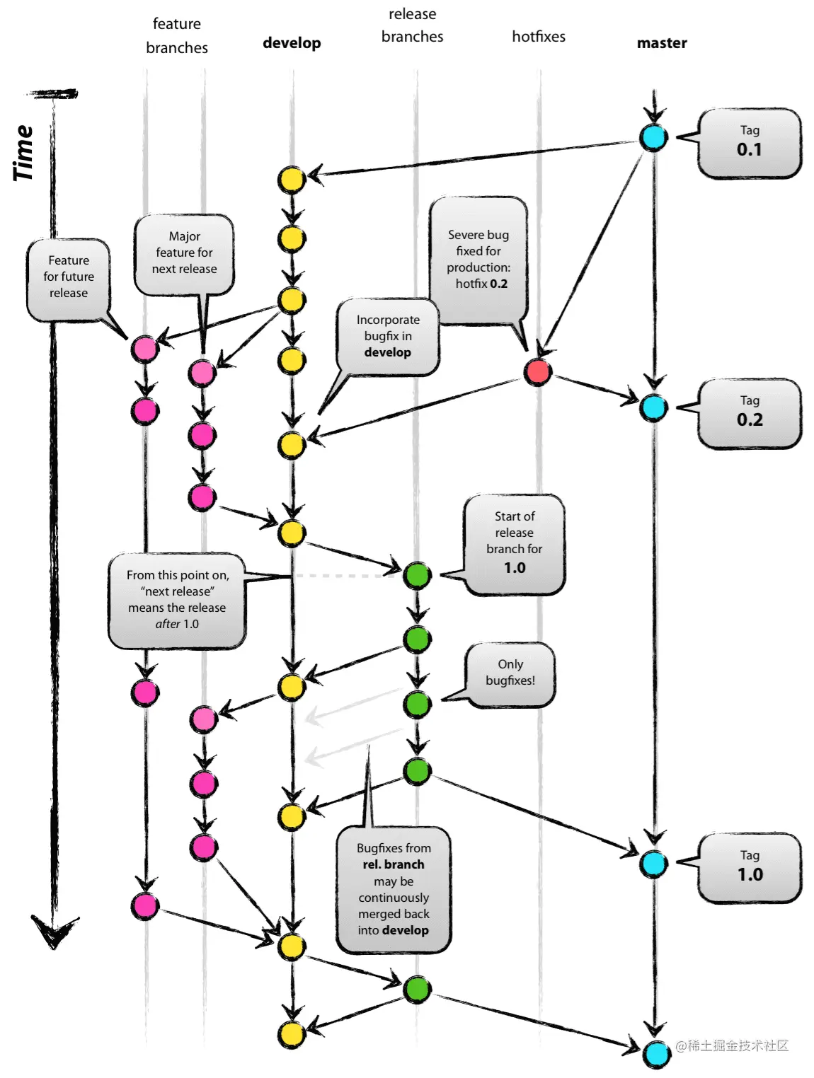
流程分析

Git Flow模型声明了以下5个分支:

  • Master
    与生产保持一致,同时也是发布的分支(需要严格控制合并权限)
  • Develop
    基于Master检出的开发分支,保持最新开发进度的稳定分支(需要控制合并权限)
  • Feature Branch
    基于Develop检出特性分支,用于功能开发的分支,完成功能开发后合并到Develop分支
  • Release Branch
    基于Develop分支检出的预发布分支,用与预发布测试,测试完成后合并到Develop,合并到Master发布,合并时需要标记版本Tag,用于区分历史版本,合并完成后删除
  • Hotfix Branch
    基于Master检出的热点分支,用于修复生产bug,修复完成后合并到Develop,合并到Master发布,标记版本Tag

开发流程简述

单个需求开发:

  1. 默认存在Master,Develop分支,在工程初始化阶段基于Master检出Develop(前置工作)
  2. 此时开发人员收到需求需要开发A功能,从Develop检出Feature—A用于A功能的开发
  3. A功能开发完成,将Feature—A分支合并到Develop分支,并进行初步的测试
  4. 从Develop检出Release-A分支用于测试,用于回归测试,并且修复bug
  5. 将测试好的Release-A分支合并Develop,合并到Master发布,并打上版本标签
  6. 当生产出现bug时,从master检出Hotfix-fixbug分支修复bug,修复后合并到Develop,合并到Master发布,并打上版本标签
    多个需求并行开发:
    与单个需求开发的步骤基本一致,但要在合适的时间将Develop再合并到特性分支,避免多个版本交叉影响的风险(比如A功能的修改,对B功能的修改也有影响,此时应在A合并Develop后,主动将Develop合并到Feature—A,如果有问题,提早暴露解决)

特殊场景分析

场景1:计划功能A与功能B在某个时间点要同时上线,并且已经合并Feature—A、Feature—B到了Develop,将要检出Release分支进行测试,但此时收到通知,只上功能A不上功能B,此时Develop却包含了Feature—B的代码
解决方案:回滚Develop到上一版本,重新合并Feature—A到Develop

优缺点分析

优点:

  • 功能分支独立,互不干扰,可以独立开发、测试
  • 当Feature分支较长的时候,可以避免提前进Release
  • 具备多个版本发布的能力

缺点:

  • 模型相对复杂,维护了Master,Develop两个基准分支,当回归或者生产出现bug时,合并Master的同时合并回Develop,对开发人员要求较高,开发人员容易搞错导致Develop分支跟Master不一致
  • 并行的feature分支太多时,代码冲突的可能性增加
  • 当多个需求并行开发,如上特殊场景1情况,会造成分支污染

GitHub Flow

开发流程简述

  1. 默认存在master分支,与生产保持一致(GitHub Flow模型默认分支的更新与产品的发布是一致)
  2. 开发需求A,基于master检出分支A
  3. A需求开发完成,提交合并到master的合并请求
  4. 评审合并代码,处理合并请求(未处理前还可以持续提交)
  5. 发布master 多个需求并行开发: 也与单个需求的开发一致,只是需要在master解决冲突,有可能多个需求分支合并到master后需要进行回归测试

特殊场景分析

场景2:当A分支开发完成后,合并到master,但此时由于各种原因未能发布到生产,此时会导致生产环境与master的代码不一致
解决方案:从master创建一个product分支,只有在master代码发布成功后才合并product 场景3:在多个需求并行开发的场景下,需要并行去测试这些功能分支,假设我以功能分支作为测试分支提供给测试团队,那可能需要具备多套测试环境,假设以master作为测试分支,会受到其他合并到master分支的污染

解决方案:控制质量,提高master准入标准

优缺点分析

优点:操作简单,可以持续发布

缺点:对于测试来说不那么友好

GitLab Flow

图1 图2

开发流程简述

  1. GitLab Flow 开发分支是预发分支的"上游",预发分支又是生产分支的"上游"。代码的变化,必须由"上游"向"下游"发展,如上面第一张图,最上游的MASTER作为开发分支,只有在开发分支完成,达到提交下一阶段的准入条件才能合并到PRE-PRODUCTION
  2. 项目持续发布,假设某一个迭代版本开始,从生产分支检出Dev分支,后续从上游DEV经过测试验收达到准入要求后向下游SIT、UAT、PRE-PRODUCTION合并,最后发布,合并到PRODUCTION
  3. 项目版本发布,如上图2,从master检出版本分支,并更新小版本后,持续维护这些版本分支。

特殊场景分析

场景4 :假设某功能分支流转到中间节点比如说UAT,但此时某些需求代码临时决定不上了,可能会污染UAT的代码

解决方案:回滚此代码,尽量保持中游分支的整洁

优缺点分析

优点:

  • 方案同时兼顾了“版本发布”、“持续发布”
  • 能够对各环境版本有较好的区分,对测试团队支持较好 缺点:存在中游分支被污染的风险

基于GitLab Flow的研发工作流程图解

总结

Git分支管理策略方案,要根据团队特性尽量选择复杂度低的方案,例如:在并行需求较少,不需要基于版本发布的团队,可以选择GitHub FLow模型;对测试环境要求较强可以选择GitLab Flow模型;在大型团队,开发人员技术水平较高,控制非常严格的情况下,可以参考Git FLow。在方案确定的过程中,不要只是套用模型,而是在模型的基础上,根据团队特性制定更简单、高效、风险系数低的方案。 本文分析与总结了三种Git分支管理策略,希望对大家在选择与指定版本管理方案时有所启发。