iOS 底层原理,对象的创建流程 alloc & init & new

1,978 阅读2分钟

探索思路

从哪开始 -> Debug工具 -> 具体流程

程序入口,main 函数

1、在 main函数中打断点

xcode 窗口说明

调试工具 Debug

1、断点调试: control + ↓(setup into) 逐步执行汇编指令

Control the execution of your running app

Debugging Tools

2、添加符号断点

Pause execution when events occur

3、源码分析

objc 开源 10.15

4、基础调试,跳转方法定义

这里并没有 alloc 的具体实现,所以这里如果要调试,我们需要添加符号断点。

(1)直接添加 alloc 符号断点

调试区点击 Pause/continue execution 继续, 进入如下图所示

(2) 断点调试: control + ↓(setup into) 逐步执行汇编指令

(3)显示汇编信息

探究 alloc 流程

  • 1、对照源码,进行探究

  • 2、对流程进行具体分析

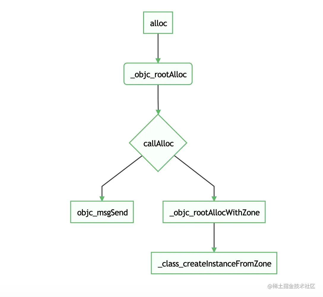
  • 2.1 alloc

发现直接点击 alloc 调用的是 _objc_rootAlloc

// Base class implementation of +alloc. cls is not nil.
// Calls [cls allocWithZone:nil].
id
_objc_rootAlloc(Class cls)
{
    return callAlloc(cls, false/*checkNil*/, true/*allocWithZone*/);
}

  • 2.2 callAlloc

// Call [cls alloc] or [cls allocWithZone:nil], with appropriate 
// shortcutting optimizations.
static ALWAYS_INLINE id
callAlloc(Class cls, bool checkNil, bool allocWithZone=false)
{
#if __OBJC2__
    if (slowpath(checkNil && !cls)) return nil;
    if (fastpath(!cls->ISA()->hasCustomAWZ())) {
        return _objc_rootAllocWithZone(cls, nil);
    }
#endif

    // No shortcuts available.
    if (allocWithZone) {
        return ((id(*)(id, SEL, struct _NSZone *))objc_msgSend)(cls, @selector(allocWithZone:), nil);
    }
    return ((id(*)(id, SEL))objc_msgSend)(cls, @selector(alloc));
}
  • 2.2.1 编译器优化 slowpath fastpath
// x 很可能不为 0,希望编译器进行优化
#define fastpath(x) (__builtin_expect(bool(x), 1))
// x 很可能为 0,希望编译器进行优化
#define slowpath(x) (__builtin_expect(bool(x), 0))
  • 2.3 _objc_rootAllocWithZone

id
_objc_rootAllocWithZone(Class cls, malloc_zone_t *zone __unused)
{
    // allocWithZone under __OBJC2__ ignores the zone parameter
    return _class_createInstanceFromZone(cls, 0, nil,
                                         OBJECT_CONSTRUCT_CALL_BADALLOC);
}
  • 2.4 _class_createInstanceFromZone 这里是 alloc 核心方法

/***********************************************************************
* class_createInstance
* fixme
* Locking: none
*
* Note: this function has been carefully written so that the fastpath
* takes no branch.
**********************************************************************/
static ALWAYS_INLINE id
_class_createInstanceFromZone(Class cls, size_t extraBytes, void *zone,
                              int construct_flags = OBJECT_CONSTRUCT_NONE,
                              bool cxxConstruct = true,
                              size_t *outAllocatedSize = nil)
{
    ASSERT(cls->isRealized());

    // Read class's info bits all at once for performance
    bool hasCxxCtor = cxxConstruct && cls->hasCxxCtor();
    bool hasCxxDtor = cls->hasCxxDtor();
    bool fast = cls->canAllocNonpointer();
    size_t size;

    size = cls->instanceSize(extraBytes);
    if (outAllocatedSize) *outAllocatedSize = size;

    id obj;
    if (zone) {
        obj = (id)malloc_zone_calloc((malloc_zone_t *)zone, 1, size);
    } else {
        // alloc 开辟内存的地方
        obj = (id)calloc(1, size);
    }
    if (slowpath(!obj)) {
        if (construct_flags & OBJECT_CONSTRUCT_CALL_BADALLOC) {
            return _objc_callBadAllocHandler(cls);
        }
        return nil;
    }

    if (!zone && fast) {
        obj->initInstanceIsa(cls, hasCxxDtor);
    } else {
        // Use raw pointer isa on the assumption that they might be
        // doing something weird with the zone or RR.
        obj->initIsa(cls);
    }

    if (fastpath(!hasCxxCtor)) {
        return obj;
    }

    construct_flags |= OBJECT_CONSTRUCT_FREE_ONFAILURE;
    return object_cxxConstructFromClass(obj, cls, construct_flags);
}
  • 2.4.1 size = cls->instanceSize(extraBytes);

先计算出需要的内存空间

  • 2.4.2 alloc

向系统申请开启内存,返回地址指针

    id obj;
    if (zone) {
        obj = (id)malloc_zone_calloc((malloc_zone_t *)zone, 1, size);
    } else {
        // alloc 开辟内存的地方
        obj = (id)calloc(1, size);
    }
    if (slowpath(!obj)) {
        if (construct_flags & OBJECT_CONSTRUCT_CALL_BADALLOC) {
            return _objc_callBadAllocHandler(cls);
        }
        return nil;
    }
  • 2.4.3 关联到相应的类 obj->initInstanceIsa(cls, hasCxxDtor);

    if (!zone && fast) {
        obj->initInstanceIsa(cls, hasCxxDtor);
    } else {
        // Use raw pointer isa on the assumption that they might be
        // doing something weird with the zone or RR.
        obj->initIsa(cls);
    }
  • 2.4.4 最终总结如下

  • 3 init

源码如下

// Replaced by CF (throws an NSException)
+ (id)init {
    return (id)self;
}

- (id)init {
    return _objc_rootInit(self);
}

id
_objc_rootInit(id obj)
{
    // In practice, it will be hard to rely on this function.
    // Many classes do not properly chain -init calls.
    return obj;
}

这里我们可以看到,这里是直接返回了 obj 没有做其他操作

  • 4、new

+ (id)new {
    return [callAlloc(self, false/*checkNil*/) init];
}

这里相当于 alloc 方法 加上 init 方法