iOS weak 底层实现原理(四):weak 变量从初始化到被置为nil 都经历了什么

3,290 阅读23分钟

寻找 weak 变量初始化入口

 在 main.m 中编写如下代码,在函数最后打断点,并打开汇编模式:debug->debug workflow->alway show disassembly

#import <Foundation/Foundation.h>
int main(int argc, const char * argv[]) {
    @autoreleasepool {
        // insert code here...
        id obj = [NSObject new];
        id obj2 = [NSObject new];
        printf("Start tag\n");
        {
            __weak id weakPtr = obj; // 调用 objc_initWeak 进行 weak 变量初始化
            weakPtr = obj2; // 修改 weak 变量指向
        } 
        // 出了这个右边花括号调用 objc_destroyWeak 函数进行 weak 变量销毁
        //(注意这里是 weak 变量的销毁,并不是 weak 变量指向的对象销毁)
        
        printf("End tag\n"); // ⬅️ 断点打在这里
    }
    return 0;
}

command + R 运行后会进入断点,这里我们只关注Start tagEnd tag 中间的部分,能捕捉到下面的内容:

...
0x100000c97 <+87>:  callq  0x100000e06               ; symbol stub for: objc_initWeak ⬅️ weak 变量初始化
0x100000c9c <+92>:  movq   -0x20(%rbp), %rsi
0x100000ca0 <+96>:  leaq   -0x18(%rbp), %rdi
0x100000ca4 <+100>: callq  0x100000e1e               ; symbol stub for: objc_storeWeak ⬅️ 修改 weak 变量的指向
0x100000ca9 <+105>: leaq   -0x18(%rbp), %rdi
0x100000cad <+109>: callq  0x100000e00               ; symbol stub for: objc_destroyWeak ⬅️ weak 变量销毁
...

callq 指令表示函数调用,看到与 weak 变量相关函数是: objc_initWeakobjc_storeWeakobjc_destroyWeak,它们分别表示初始化 weak 变量、weak 变量赋值(修改指向)、销毁 weak 变量。

 下面首先分析下 weak 变量初始化函数,在 objc4-781 中全局搜索 objc_initWeak,在 objc-internal.h 文件中,看到 objc_initWeak 函数声明如下。

OBJC_EXPORT id _Nullable 
objc_initWeak(id _Nullable * _Nonnull location, id _Nullable val)
    OBJC_AVAILABLE(10.7, 5.0, 9.0, 1.0, 2.0);

 看到是 iOS 5.0 后出现的,这里联想到 ARCweak 关键字等都是 iOS 5.0 后推出的。在 NSObject.mm 文件中找到了 objc_initWeak 函数实现。

objc_initWeak

 Initialize a fresh weak pointer to some object location. It would be used for code like:

(The nil case) 
__weak id weakPtr; 
(The non-nil case) 
NSObject *o = ...; 
__weak id weakPtr = o; 

This function IS NOT thread-safe with respect to concurrent modifications to the weak variable. (Concurrent weak clear is safe.)

 初始化指向某个对象位置的新的 weak pointer(当旧 weak pointer 发生赋值(修改指向)时:首先对当前的指向进行清理工作)。对于 weak 变量的并发修改,此函数不是线程安全的。(并发进行 weak clear 是线程安全的(概念上可以理解为是并发读操作是线程安全的))

// Template parameters. 模版参数
// 牢记这几个枚举值,
// HaveOld 如果是 true,表示 __weak 变量目前有指向一个对象,否则没有,可表示是新创建的 __weak 变量
// HaveNew 如果是 true,表示给 __weak 变量赋值的右侧对象是有值的,否则 __weak 变量会被指向 nil
enum HaveOld { DontHaveOld = false, DoHaveOld = true }; // 是否有旧值
enum HaveNew { DontHaveNew = false, DoHaveNew = true }; // 是否有新值

/**
 * @param location Address of __weak ptr. // __weak 变量的地址 (objc_object **) (ptr 是 pointer 的缩写,id 是 struct objc_object *)
 * @param newObj Object ptr. // 对象实例指针
 */
id
objc_initWeak(id *location, id newObj)
{
    // 如果对象不存在
    if (!newObj) {
        // 看到这个赋值用的是 *location = nil,表示把 __weak 变量指向 nil,然后直接 return nil。
        *location = nil; 
        return nil;
    }
    
    // storeWeak 是一个模版函数,DontHaveOld 表示没有旧值,表示这里是新初始化 __weak 变量。
    // DoHaveNew 表示有新值,新值即为 newObj
    // DoCrashIfDeallocating 如果 newObj 的 isa 已经被标记为 deallocating 或 newObj 所属的类不支持弱引用,则 crash

    return storeWeak<DontHaveOld, DoHaveNew, DoCrashIfDeallocating>
        (location, (objc_object*)newObj);
}

objc_initWeak 函数接收两个参数:

  1. id *location__weak 变量的地址,即示例代码中 weak 变量取地址: &weakPtr,它是一个指针的指针,之所以要存储指针的地址,是因为 weak 变量指向的对象释放后,要把 weak 变量指向置为 nil,如果仅存储指针(即 weak 变量所指向的地址值)的话,是不能够完成这个设置的。

这里联想到了对链表做一些操作时,函数入参会是链表头指针的指针。 这里如果对指针不是特别熟悉的话,可能会有一些迷糊,为什么用指针的指针,我们直接在函数内修改参数的指向时,不是同样也修改了外部指针的指向吗?其实非然! 一定要理清,当函数形参是指针时,实参传入的是一个地址,然后在函数内部创建一个临时指针变量,这个临时指针变量指向的地址是实参传入的地址,此时如果你修改指向的话,修改的只是函数内部的临时指针变量的指向。外部的指针变量是与它无关的,有关的只是初始时它们两个指向的地址是一样的。而我们对这个地址里面内容的所有操作,都是可反应到指向该地址的指针变量那里的。这个地址是指针指向的地址,如果没有 const 限制,我们可以对该地址里面的内容做任何操作即使把内容置空放0,这些操作都是对这个地址的内存做的,不管怎样这块内存都是存在的,它地址一直都在这里,而我们的原始指针一直就是指向它,此时我们需要的是修改原始指针的指向,那我们只有知道指针自身的地址才行,我们把指针自身的地址的内存空间里面放 0x0, 才能表示把我们的指针指向置为了 nil

  1. id newObj: 所用的对象,即示例代码中的 obj。 该方法有一个返回值,返回的是 storeWeak 函数的返回值: 返回的其实还是 obj, 但是已经对 objisa(isa_t)weakly_referenced 位设置为 1,标识该对象有弱引用存在,当该对象销毁时,要处理指向它的那些弱引用,weak 变量被置为 nil 的机制就是从这里实现的。

 看 objc_initWeak 函数实现可知,它内部是调用 storeWeak 函数,且执行时的模版参数是 DontHaveOld(没有旧值),这里是指 weakPtr 之前没有指向任何对象,我们的 weakPtr 是刚刚初始化的,自然没有指向旧值。这里涉及到的是,当 weak 变量改变指向时,要把该 weak 变量地址从它之前指向的对象的 weak_entry_t 的哈希数组中移除。DoHaveNew 表示有新值。

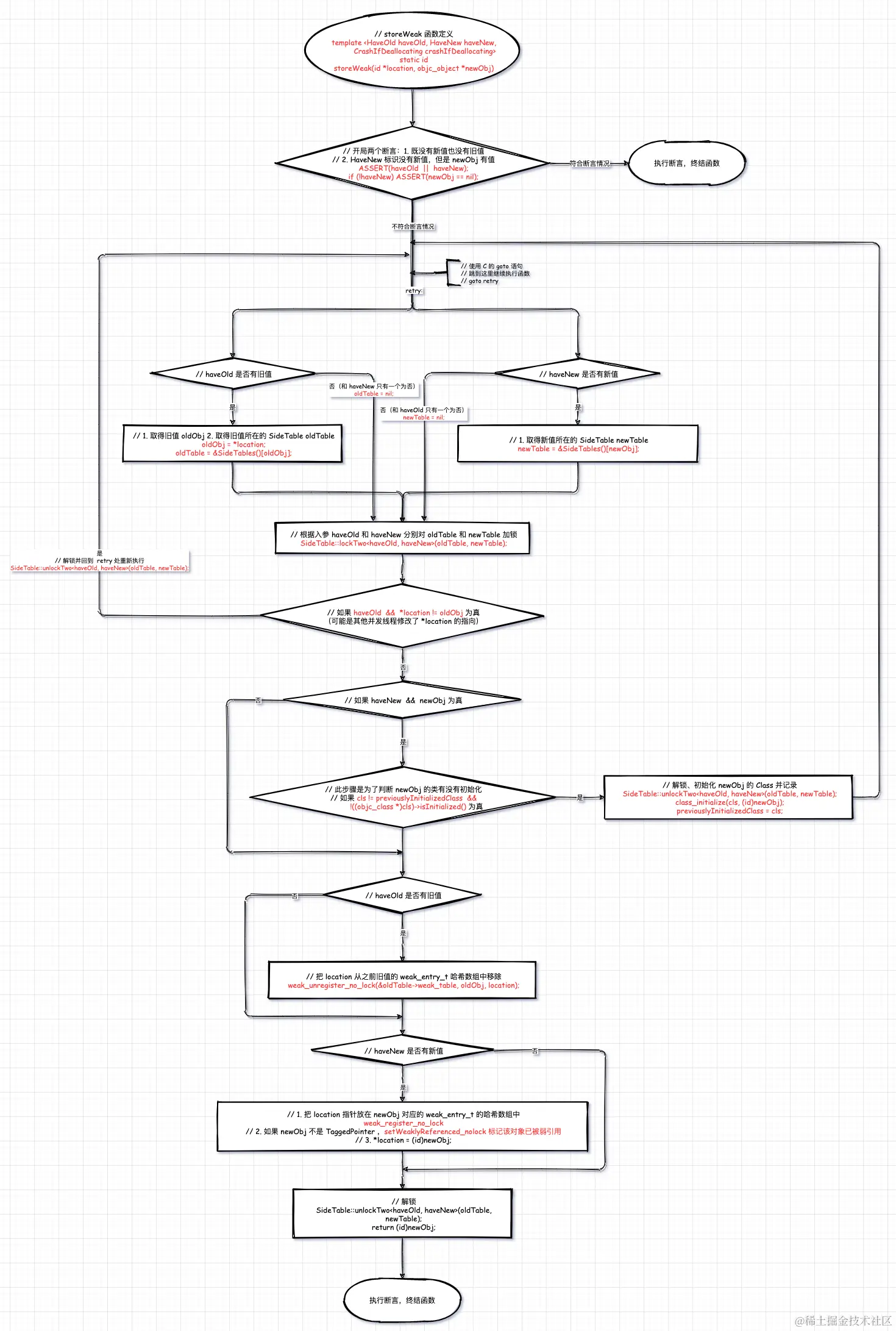
storeWeak 函数实现的核心功能:

  • weak 变量的地址 location 存入 obj 对应的 weak_entry_t 的哈希数组(或定长为 4 的数组)中,用于在 obj 析构时,通过该哈希数组找到其所有的 weak 变量的地址,将 weak 变量指向的地址(*location)置为 nil
  • 如果启用了 isa 优化,则将 objisa_tweakly_referenced 位置为 1,置为 1 的作用是标识 obj 存在 weak 引用。当对象 dealloc 时,runtime 会根据 weakly_referenced 标志位来判断是否需要查找 obj 对应的 weak_entry_t,并将它的所有的弱引用置为 nil

__weak id weakPtr = obj 一句完整的白话理解就是:拿着 weakPtr 的地址和 obj,调用 objc_initWeak 函数,把 weakPtr 的地址添加到 objc 的弱引用哈希表 weak_entry_t 的哈希数组中,并把 obj 的地址赋给 *location*location = (id)newObj),然后把 objisaweakly_referenced 字段置为 1,最后返回 obj

 从 storeWeak 函数实现就要和我们前几篇的内容联系起来啦,想想还有些激动 😊。

storeWeak

 分析 storeWeak 函数源码实现:

 Update a weak variable. If HaveOld is true, the variable has an existing value that needs to be cleaned up. This value might be nil. If HaveNew is true, there is a new value that needs to be assigned into the variable. This value might be nil. If CrashIfDeallocating is true, the process is halted if newObj is deallocating or newObj's class does not support weak references. If CrashIfDeallocating is false, nil is stored instead.

 更新一个 weak 变量。如果 HaveOld 为 true,则该 weak 变量具有需要清除的现有值。该值可能为 nil。如果 HaveNew 为 true,则需要将一个新值分配给 weak 变量。该值可能为 nil。如果 CrashIfDeallocating 为 true,如果 newObj 的 isa 已经被标记为 deallocating 或 newObj 所属的类不支持弱引用,程序将 crash。如果 CrashIfDeallocating 为 false,则发生以上问题时只是在 weak 变量中存入 nil。

// DoCrashIfDeallocating:如果 newObj 的 isa 已经被标记为 deallocating 或 newObj 所属的类不支持弱引用,函数执行时会 crash,
// DontCrashIfDeallocating:不 crash,并把 *location = nil
enum CrashIfDeallocating {
    DontCrashIfDeallocating = false, DoCrashIfDeallocating = true
};

// Template parameters.
enum HaveOld { DontHaveOld = false, DoHaveOld = true }; // 是否有旧值
enum HaveNew { DontHaveNew = false, DoHaveNew = true }; // 是否有新值

// ASSERT(haveOld || haveNew) 断言的宏定义,当括号里的条件不满足时则执行断言,
// 即括号里面为假时则执行断言,如果为真函数就接着往下执行,
// 类似 Swift 的 guard 语句,为真时执行接下来的函数,为假时执行 return。

template <HaveOld haveOld, HaveNew haveNew,
          CrashIfDeallocating crashIfDeallocating>
static id
storeWeak(id *location, objc_object *newObj)
{
    // 如果 haveOld 为假且 haveNew 为假,表示既没有新值也没有旧值,则执行断言
    ASSERT(haveOld || haveNew);
    
    // 这里是表示,如果你开始就标识没有新值且你的 newObj == nil 确实没有新值,则能正常执行函数,否则直接断言 crash。
    if (!haveNew) ASSERT(newObj == nil);

    // 指向 objc_class 的指针,指向 newObj 的 Class,标记 newObj 的 Class 已经完成初始化
    Class previouslyInitializedClass = nil;
    
    // __weak 变量之前指向的旧对象
    id oldObj;
    
    // 这里一直很好奇对象是在什么时候放进 SideTable 里面的?
    
    // 旧值对象所处的 SideTable
    SideTable *oldTable;
    
    // 新值对象所处的 SideTable 
    SideTable *newTable;

    // Acquire locks for old and new values.
    // Order by lock address to prevent lock ordering problems.
    // Retry if the old value changes underneath us. 
    
    // 取得旧值和新值所处的 SideTable 里面的 spinlock_t。(SideTable->slock)
    // 根据上面两个锁的锁地址进行排序,以防止出现加锁时出现锁排序问题。
    // 重试,如果旧值在下面函数执行过程中发生了改变。
    // 这里用到 C 语言的 goto 语句,goto 语句可以直接跳到指定的位置执行(直接修改函数执行顺序)
 retry:
    if (haveOld) { 
        // 如果有旧值,这个旧值表示是传进来的 weak 变量目前指向的对象。
        // 解引用(*location)赋给 oldObj。
        oldObj = *location;
        
        // 取得旧值所处的 SideTable
        oldTable = &SideTables()[oldObj];
    } else {
        // 如果 weak prt 目前没有指向其它对象,则给 oldTable 赋值为 nil。
        oldTable = nil;
    }
    
    if (haveNew) {
        // 取得 newObj 所处的 SideTable
        newTable = &SideTables()[newObj];
    } else {
        // 没有新值,newObj 为 nil,则 newTable 也赋值为 nil
        newTable = nil;
    }

    // 这里是根据 haveOld 和 haveNew 两个值,判断是否对 oldTable 和 newTable 这两个 SideTable 加锁
    
    // 加锁操作,防止多线程中竞争冲突
    SideTable::lockTwo<haveOld, haveNew>(oldTable, newTable);

    // 此处 *location 应该与 oldObj 保持一致,如果不同,说明在加锁之前 *location 已被其他线程修改
    if (haveOld  &&  *location != oldObj) {
        // 解锁,跳转到 retry 处再重新执行函数
        SideTable::unlockTwo<haveOld, haveNew>(oldTable, newTable);
        goto retry;
    }

    // Prevent a deadlock between the weak reference machinery
    // and the +initialize machinery by ensuring that 
    // no weakly-referenced object has an un-+initialized isa.
    
    // 确保没有弱引用的对象具有未初始化的isa。
    // 防止 weak reference machinery 和 +initialize machinery 之间出现死锁。
    
    // 有新值 haveNew 并且 newObj 不为 nil,判断 newObj 所属的类有没有初始化,如果没有初始化就进行初始化,
    if (haveNew  &&  newObj) {
        // newObj 所属的类
        Class cls = newObj->getIsa();
        
        // previouslyInitializedClass 记录正在进行初始化的类防止重复进入
        if (cls != previouslyInitializedClass  &&
            !((objc_class *)cls)->isInitialized())
        { 
            // 如果 cls 还没有初始化,先初始化,再尝试设置 weak,
            
            SideTable::unlockTwo<haveOld, haveNew>(oldTable, newTable); // 解锁
            
            // 调用对象所在类的(不是元类)初始化方法,即调用的是 [newObjClass initialize] 类方法
            class_initialize(cls, (id)newObj);

            // If this class is finished with +initialize then we're good.
            // 如果这个 class,完成了 +initialize 初始化,这对我们而言是一个好结果。
            
            // If this class is still running +initialize on this thread
            // (i.e. +initialize called storeWeak on an instance of itself)
            // then we may proceed but it will appear initializing and
            // not yet initialized to the check above.
            
            // 如果这个类在这个线程中完成了 +initialize 的任务,那么这很好。
            // 如果这个类还在这个线程中继续执行着 +initialize 任务,
            // (比如,这个类的实例在调用 storeWeak 方法,而 storeWeak 方法调用了 +initialize .)
            // 这样我们可以继续运行,但在上面它将进行初始化和尚未初始化的检查。
            // 相反,在重试时设置 previouslyInitializedClass 为 newObj 的 Class 来识别它。
            // Instead set previouslyInitializedClass to recognize it on retry.
            // 这里记录一下 previouslyInitializedClass,防止该 if 分支再次进入
            previouslyInitializedClass = cls;
            
            goto retry;
        }
    }

    // Clean up old value, if any.
    // 清理旧值,如果有旧值,则进行 weak_unregister_no_lock 操作。
    
    if (haveOld) {
        // 把 location 从 oldObj 的 weak_entry_t 的 hash 数组中移除
        weak_unregister_no_lock(&oldTable->weak_table, oldObj, location);
    }

    // Assign new value, if any.
    // 如果有新值,则进行 weak_register_no_lock 操作。
    
    if (haveNew) { 
        // 调用 weak_register_no_lock 方法把 weak ptr 的地址记录到 newObj 的 weak_entry_t 的哈希数组中
        // 如果 newObj 的 isa 已经被标记为 deallocating 或 newObj 所属的类不支持弱引用,则 weak_register_no_lock 函数中会 crash
        newObj = (objc_object *)
            weak_register_no_lock(&newTable->weak_table, (id)newObj, location,
                                  crashIfDeallocating);
                                  
        // weak_register_no_lock returns nil if weak store should be rejected
        // Set is-weakly-referenced bit in refcount table.
        
        // 设置一个对象有弱引用分为两种情况:
        // 1): 当对象的 isa 是优化的 isa 时,更新 newObj 的 isa 的 weakly_referenced bit 标识位。
        // 2): 另外如果对象的 isa 是原始的 class 指针时,它的引用计数和弱引用标识位等信息都是在 refcount 中的引用计数值内。(不同的位表示不同的信息)
        //     需要从 refcount 中找到对象的引用计数值(类型是 size_t),该引用计数值的第一位标识该对象有弱引用(SIDE_TABLE_WEAKLY_REFERENCED)。

        if (newObj  &&  !newObj->isTaggedPointer()) {
            // 终于找到了,设置 struct objc_objcet 的 isa(isa_t)中的 uintptr_t weakly_referenced : 1;
            //(如果 isa 是原始指针时,设置 isa 最后一位是 1)
            newObj->setWeaklyReferenced_nolock();
        }

        // Do not set *location anywhere else. That would introduce a race.
        // 请勿在其他地方设置 *location,可能会引起竟态。
        // *location 赋值,weak ptr 直接指向 newObj,可以看到,这里并没有将 newObj 的引用计数 +1
        
        *location = (id)newObj;
    }
    else {
        // No new value. The storage is not changed.
        // 没有新值,则不发生改变
    }
    
    // 解锁,其他线程可以访问 oldTable, newTable 了
    SideTable::unlockTwo<haveOld, haveNew>(oldTable, newTable);
    
    // 返回 newObj,此时的 newObj 与刚传入时相比,weakly_referenced bit 位被置为 1。(如果开始时就是 1 了,则不发生改变。)
    return (id)newObj;
}

storeWeak 函数流程图: storeWeak 流程图

storeWeak 函数实质上接受5个参数,其中 HaveOld haveOld, HaveNew haveNew, CrashIfDeallocating crashIfDeallocating 这三个参数是以模板枚举的方式传入的,其实这是三个 bool 参数,具体到 objc_initWeak 函数,这三个参数的值分别为 false,true,true,因为是初始化 weak 变量必然要有新值,没有旧值。

objc_storeWeak

 示例代码中当我们对 __weak 变量赋一个新值时,调用了 objc_storeWeak,那么看一下 objc_storeWeak 函数的源码吧。

 This function stores a new value into a __weak variable. It would be used anywhere a __weak variable is the target of an assignment.

 此函数将新值存储到 __weak 变量中。__weak 变量是赋值目标的任何地方都可以使用它。

id
objc_storeWeak(id *location, id newObj)
{
   // DoHaveOld true 有旧值
   // DoHaveNew true 有新值
   return storeWeak<DoHaveOld, DoHaveNew, DoCrashIfDeallocating>
       (location, (objc_object *)newObj);
}

 内部也是直接对 storeWeak 的调用,DoHaveOldDoHaveNew 都为 true,表示这次我们要先处理 __weak 变量当前的指向(weak_unregister_no_lock),然后 __weak 变量指向新的对象(weak_register_no_lock)。

 到这里我们就已经很清晰了 objc_initWeak 用于 __weak 变量的初始化,内部只需要 weak_register_no_lock 相关的调用,然后当对 __weak 变量赋值时,则是先处理它对旧值的指向(weak_unregister_no_lock),然后处理它的新指向。(weak_register_no_lock

objc_destroyWeak

 示例代码中作为局部变量的 __weak 变量出了右边花括号它的作用域就结束了,必然会进行释放销毁,汇编代码中我们看到了 objc_destroyWeak 函数被调用,看名字它应该是 __weak 变量销毁时所调用的函数。如果 __weak 变量比它所指向的对象更早销毁,那么它所指向的对象的 weak_entry_t 的哈希数组中存放该 __weak 变量的地址要怎么处理呢?那么一探 objc_destroyWeak 函数的究竟应该你能找到答案。

 Destroys the relationship between a weak pointer and the object it is referencing in the internal weak table. If the weak pointer is not referencing anything, there is no need to edit the weak table. This function IS NOT thread-safe with respect to concurrent modifications to the weak variable. (Concurrent weak clear is safe.)

 销毁 weak pointer 和其所指向的对象的弱引用表中的关系。(对象的 weak_entry_t 的哈希数组中保存着该对象的所有弱引用的地址,这里意思是把指定的弱引用的地址从 weak_entry_t 的哈希数组中移除。)如果 weak pointer 未指向任何内容,则无需编辑 weak_entry_t 的哈希数组。对于弱引用的并发修改,此函数不是线程安全的。 (并发进行 weak clear 是线程安全的)

/** 
 * @param location The weak pointer address. // location 是 __weak 变量的地址(objc_object **)
 */
void
objc_destroyWeak(id *location)
{
    // 看到内部是直接调用了 storeWeak 函数,参数的话这里我们要细看一下,
    // DoHaveOld true 有旧值
    // DontHaveNew false 没有新值
    // DontCrashIfDeallocating false
    // location weak 变量的地址
    // nil newObjc 是 nil 
    (void)storeWeak<DoHaveOld, DontHaveNew, DontCrashIfDeallocating>
        (location, nil);
}

 我们看到函数内部是直接对 storeWeak 函数的调用,且模版参数直接表明 DoHaveOld 有旧值、 DontHaveNew 没有新值、DontCrashIfDeallocating 不需要 crash,newObjnil,参数只有 location 要销毁的弱引用的地址,回忆我们上面详细分析的 storeWeak 函数:

...
// Clean up old value, if any.
// 如果有旧值,则进行 weak_unregister_no_lock 操作
if (haveOld) {
    // 把 location 从 oldObj 对应的 weak_entry_t 的哈希数组中移除
    weak_unregister_no_lock(&oldTable->weak_table, oldObj, location);
}
...

 到这里也很清晰了,和上面 __weak 变量的初始化和赋值操作对比,这里是做销毁操作,只需处理旧值,调用 weak_unregister_no_lock 函数就好了。

weak_unregister_no_lock 函数的详细分析在《iOS weak 底层实现原理(二):objc-weak 函数列表全解析》。

 顺着 NSObject.mm 文件的 storeWeak 函数往下浏览,发现两个只是参数不同内部完全调用 storeWeak 的工厂函数。

objc_storeWeakOrNil

 This function stores a new value into a __weak variable. If the new object is deallocating or the new object's class does not support weak references, stores nil instead.

 此函数将新值存储到 __weak 变量中。如果 newObj 的 isa 已经被标记为 deallocating 或 newObj 所属的类不支持弱引用,则 __weak 变量指向 nil。

id
objc_storeWeakOrNil(id *location, id newObj)
{
    return storeWeak<DoHaveOld, DoHaveNew, DontCrashIfDeallocating>
        (location, (objc_object *)newObj);
}

 与 objc_storeWeak 区别只是 DontCrashIfDeallocating,如果 newObjisa 已经被标记为 deallocatingnewObj 所属的类不支持弱引用,则 __weak 变量指向 nil,不发生 crash

objc_initWeakOrNil

id
objc_initWeakOrNil(id *location, id newObj)
{
    if (!newObj) {
        // 如果新值不存在,直接把 __weak 变量指向 nil
        *location = nil;
        return nil;
    }
    
    return storeWeak<DontHaveOld, DoHaveNew, DontCrashIfDeallocating>
        (location, (objc_object*)newObj);
}

 与 objc_initWeak 区别就是 DontCrashIfDeallocating,如果 newObjisa 已经被标记为 deallocatingnewObj 所属的类不支持弱引用,则 __weak 变量指向 nil,不发生 crash

weak 变量被置为 nil

当对象释放销毁后它的所有弱引用都会被置为 nil 大概是我们听了无数遍的一句话,那么它的入口在哪呢?既然是对象销毁后,那么入口就应该在对象的 dealloc 函数。

 当对象引用计数为 0 的时候会执行 dealloc 函数,我们可以在 dealloc 中去看具体的销毁过程: dealloc->_objc_rootDealloc->rootDealloc->object_dispose->objc_destructInstance->clearDeallocating->clearDeallocating_slow,下面我们顺着源码看下这一路的函数实现。

dealloc

dealloc 函数:

// Replaced by CF (throws an NSException)
+ (void)dealloc {
    // 类对象是不能销毁的,所以它的 dealloc 内部是空的。
}

// Replaced by NSZombies
- (void)dealloc {
    // 直接调用了 _objc_rootDealloc 函数。
    _objc_rootDealloc(self);
}

_objc_rootDealloc

_objc_rootDealloc 函数:

void
_objc_rootDealloc(id obj)
{
    ASSERT(obj);
    // 直接调用 rootDealloc 函数。
    obj->rootDealloc();
}

rootDealloc

struct objc_objectrootDealloc 函数:

inline void
objc_object::rootDealloc()
{
    if (isTaggedPointer()) return;  
    // fixme necessary? 有必要吗?这里是指 Tagged Pointer 的对象析构是不走这个流程的吗?

    // 这一步判断比较多,符合条件的话可直接调用 free 函数快速释放对象
    
    // 1. isa 是非指针类型,即优化的 ias_t 类型,除了类对象地址包含更多的信息
    // 2. 没有弱引用
    // 3. 没有关联对象
    // 4. 没有自定义的 C++ 析构函数
    // 5. SideTable 中不存在引用计数即引用计数全部放在 extra_rc 中
    
    // 满足以上条件后可以进行快速释放对象
    if (fastpath(isa.nonpointer  &&  
                 !isa.weakly_referenced  &&  
                 !isa.has_assoc  &&  
                 !isa.has_cxx_dtor  &&  
                 !isa.has_sidetable_rc))
    {
        assert(!sidetable_present());
        free(this);
    } 
    else {
        object_dispose((id)this);
    }
}

rootDealloc 函数我们来详细分析下:

  1. 判断 object 是否是 TaggedPointer,如果是,则不进行任何析构操作直接返回。关于这一点,我们可以看出 TaggedPointer 对象,是不走这个析构流程的(其实并不是说 TaggedPointer 的内存不会进行释放,其实是 TaggedPointer 的内存在栈区是由系统进行释放的,而我们的这些普通的对象变量是在堆区它们才需要走这个释放流程)。
  2. 接下来判断对象是否能够进行快速释放(free(this)C 函数释放内存)。首先判断对象是否采用了优化的 isa 计数方式(isa.nonpointer)。如果是接着进行接下来的判断:对象不存在 weak 引用(!isa.weakly_referenced),没有关联对象(!isa.has_assoc),没有自定义的 C++ 析构方法(!isa.has_cxx_dtor),没有用到 SideTablerefcnts 存放引用计数(!isa.has_sidetable_rc)。
  3. 其它情况,则进入 object_dispose((id)this) 分支进行慢速释放。

object_dispose

obj 存在弱引用则进入 object_dispose((id)this) 分支, 下面是 object_dispose 函数, object_dispose 方法中,会先调用 objc_destructInstance(obj)(可以理解为 free 前的清理工作)来析构 obj,再用 free(obj) 来释放内存空间:

id 
object_dispose(id obj) {
    if (!obj) return nil;
    
    // 可以理解为 free 前的清理工作    
    objc_destructInstance(obj);
    
    // 这里才是 free 直接释放内存
    free(obj);
    
    return nil;
}

objc_destructInstance

 objc_destructInstance Destroys an instance without freeing memory. Calls C++ destructors. Calls ARC ivar cleanup. Removes associative references. Returns obj. Does nothing if obj is nil.

 销毁实例而不是释放内存,内存释放是下面的 free 函数。调用 C++ 析构函数、调用 ARC ivar 清理、删除关联引用、返回 obj。如果 obj 为 nil,则不执行任何操作。

void *objc_destructInstance(id obj) 
{
    if (obj) {
        // Read all of the flags at once for performance.
        // 一次读取所有标志以提高性能。
        bool cxx = obj->hasCxxDtor();
        bool assoc = obj->hasAssociatedObjects();

        // This order is important.
        // 此顺序很重要。
        
        // C++ 析构函数
        if (cxx) object_cxxDestruct(obj);
        // 移除所有的关联对象,并将其自身从 Association Manager 的 map 中移除
        if (assoc) _object_remove_assocations(obj);
        
        // 到这里还没有看到对象的弱引用被置为 nil 的操作,应该在下面的 clearDeallocating 函数内,我们继续向下
        obj->clearDeallocating();
    }

    return obj;
}

clearDeallocating

inline void 
objc_object::clearDeallocating()
{
    if (slowpath(!isa.nonpointer)) {
        // Slow path for raw pointer isa.
        // 对象的 isa 是原始指针类型时
        sidetable_clearDeallocating();
    }
    else if (slowpath(isa.weakly_referenced  ||  isa.has_sidetable_rc)) {
        // Slow path for non-pointer isa with weak refs and/or side table data.
        // 对象的 isa 是优化后的 isa_t 时
        clearDeallocating_slow();
    }

    assert(!sidetable_present());
}

clearDeallocating_slow

 Slow path of clearDeallocating() for objects with nonpointer isa that were ever weakly referenced or whose retain count ever overflowed to the side table.

 clearDeallocating() 函数的慢速路径,用于曾经存在弱引用或保留计数溢出到 SideTable 中且具有非指针 isa 的对象。(这里 ever 其实藏了一个细节,在上面 objc_initWeak 中我们看到当创建指向对象的弱引用时会把对象的 isa 的 weakly_referenced 字段置为 true,然后 weakly_referenced 以后就一直不会再被置为 false 了,即使以后该对象没有任何弱引用了,这里可能是处于性能的考虑。不过当曾经有弱引用的对象的弱引用全部都不存在以后,会把该对象的 weak_entry_t 从 weak_table_t 的哈希数组中移除。)(还有这里把 isa.weakly_referenced || isa.has_sidetable_rc 放在一起,是因为同时也需要把对象从 SideTable->refcnts 的哈希数组中移除。)

NEVER_INLINE void
objc_object::clearDeallocating_slow()
{
    ASSERT(isa.nonpointer  &&  (isa.weakly_referenced || isa.has_sidetable_rc));

    // 在全局的SideTables中,以 this 指针为 key,找到对应的 SideTable
    SideTable& table = SideTables()[this];
    
    // 加锁
    table.lock(); 
    
    // 如果 obj 被弱引用
    if (isa.weakly_referenced) {
        // 在 SideTable 的 weak_table 中对 this 进行清理工作
        weak_clear_no_lock(&table.weak_table, (id)this);
    }
    
    // 如果引用计数溢出到 SideTable->refcnts 中保存
    if (isa.has_sidetable_rc) {
        // 在 SideTable 的引用计数哈希表中移除 this
        table.refcnts.erase(this);
    }
    
    // 解锁
    table.unlock();
}

#endif

weak_clear_no_lock

 Called by dealloc; nils out all weak pointers that point to the provided object so that they can no longer be used.

 由 dealloc 调用,清除所有指向所提供对象的弱引用,以便不再使用它们。

 这里调用了 weak_clear_no_lock 来做 weak_table 的清理工作,将该对象的所有弱引用置为 nil

  void 
  weak_clear_no_lock(weak_table_t *weak_table, id referent_id) 
  {
      // referent 待销毁的对象 
      objc_object *referent = (objc_object *)referent_id;

      // 找到 referent 在 weak_table 哈希数组中的 weak_entry_t
      weak_entry_t *entry = weak_entry_for_referent(weak_table, referent);
      
      if (entry == nil) {
          /// XXX shouldn't happen, but does with mismatched CF/objc
          //printf("XXX no entry for clear deallocating %p\n", referent);
          return;
      }

      // zero out references
      // 临时变量,记录 weak_entry_t 的哈希数组的起始地址,(或者是定长 weak_referrer_t 数组的起始地址)
      weak_referrer_t *referrers;
      size_t count;
      
      // 找出 referent 的弱引用的地址(weak_referrer_t)数组以及数组长度
      if (entry->out_of_line()) {
          // 哈希数组起始地址
          referrers = entry->referrers;
          // 长度是 mask + 1
          count = TABLE_SIZE(entry);
      } 
      else {
          // 内部定长数组起始地址
          referrers = entry->inline_referrers;
          // 长度是 WEAK_INLINE_COUNT
          count = WEAK_INLINE_COUNT;
      }
      
      // 遍历 weak_entry_t 的哈希数组把弱引用指向 nil
      for (size_t i = 0; i < count; ++i) {
          // 取出哈希数组中的弱引用的地址(objc_object **)
          objc_object **referrer = referrers[i];
          
          if (referrer) {
              if (*referrer == referent) {
                  // 如果弱引用变量指向了 referent,则把它的指向设置为 nil
                  *referrer = nil;
              }
              else if (*referrer) {
                  // 报错:
                  // 如果所存储的弱引用没有指向 referent,这可能是由于 runtime 代码的逻辑错误引起的,报错
                  _objc_inform("__weak variable at %p holds %p instead of %p. "
                               "This is probably incorrect use of "
                               "objc_storeWeak() and objc_loadWeak(). "
                               "Break on objc_weak_error to debug.\n", 
                               referrer, (void*)*referrer, (void*)referent);
                  objc_weak_error();
              }
          }
      }
      
      // 由于 referent 要被释放了,因此 referent 的 weak_entry_t 也要从 weak_table 的哈希数组中移除。确保哈希表的性能以及查找效率。 
      weak_entry_remove(weak_table, entry);
  }

总结

 当第一次创建某个对象的弱引用时,会以该对象的指针和弱引用的地址创建一个 weak_entry_t,并放在该对象所处的 SideTableweak_table_t 中,然后以后所有指向该对象的弱引用的地址都会保存在该对象的 weak_entry_t 的哈希数组中,当该对象要析构时,遍历 weak_entry_t 中保存的弱引用的地址,将弱引用指向 nil,最后将 weak_entry_tweak_table 中移除。

参考链接

参考链接:🔗