怎么写简历,简历才不会被丢到非洲🌍

7,307 阅读7分钟

前言

只有光头才能变强。

文本已收录至我的GitHub精选文章,欢迎Stargithub.com/ZhongFuChen…

最近的三歪朋友圈可以看到很多的字节、腾讯的同学都在内推了,没错,一年一度的秋招又来了

之前我专门写过一篇文章来讲述校招的重要性,在这里还是提醒一句:“如果你是2021届毕业的同学,请务必参加秋招”,这对应届生来说是真的很重要!

而面试不单单是考察你的技术能力,简历也是非常重要的一环。

在上一年春招,我曾经体验过内推,接收各大同学的简历,经过我手上的简历高达300+

当时也有个小伙伴跟我一起去体验内推,他也接收到100+的简历。

有一次他跟我说:“今天我写完代码,然后无聊的时候看了看他们的简历,发现有的简历简直把我给笑死了”

我说:“哈哈哈,是啊。我之前接收到的简历,有一个写自己是大学宿舍小能手、学校优秀的升旗手

众人:“哈哈哈哈哈哈哈”

前几天有群里的小伙伴问我有没有简历的模板,于是这就有了我这篇文章。

PS:这篇我花了几天配套了视频,有兴趣的同学可前往链接上看:www.bilibili.com/video/BV1S5…

简历模板

我是一个经常写博客的人,无论是写周报还是写一些笔记,我都习惯用markdown来写的。

那简历可以用markdown来写吗?完全可以的。用markdown排版文字是真的方便!

我在大三的时候看到了这个库ResumeSample,看完了之后,我觉得很OK。于是我就决定我的简历也用markdown来写。

现在这个库在GitHub上已经有22kstar

github.com/geekcompany…

关注我的同学,应该绝大多数都是搞Java的,在这个库里边也有Java程序员简历模板,我们点进去看就好了。

怎么才算是一份好的简历?:

首先,一份好的简历不光说明事实,更通过FAB模式来增强其说服力。

  • Feature:是什么
  • Advantage:比别人好在哪些地方
  • Benefit:如果雇佣你,招聘方会得到什么好处

其次,写简历和写议论文不同,过分的论证会显得自夸,反而容易引起反感,所以要点到为止。这里的技巧是,提供论据,把论点留给阅读简历的人自己去得出。放论据要具体,最基本的是要数字化,好的论据要让人印象深刻

举个例子,下边内容是虚构的:

2006年,我参与了手机XX网发布系统WAPCMS的开发(这部分是大家都会写的)。作为核心程序员,我不但完成了网站界面、调度队列的开发工作,更提出了高效的组件级缓存系统,通过碎片化缓冲有效的提升了系统的渲染效率。(这部分是很多同学忘掉的,要写出你在这个项目中具体负责的部分,以及你贡献出来的价值。)在该系统上线后,Web前端性能从10QPS提升到200QPS,服务器由10台减少到3台(通过量化的数字来增强可信度)。2008年我升任WAPCMS项目负责人,带领一个3人小组支持着每天超过2亿的PV(这就是Benefit。你能带给前雇主的价值,也就是你能带给新雇主的价值。)。

有同学问,如果我在项目里边没有那么显赫的成绩可以说怎么办?讲不出成绩时,就讲你的成长。因为学习能力也是每家公司都看中的东西。你可以写你在这个项目里边遇到了一个什么样的问题,别人怎么解决的,你怎么解决的,你的方案好在什么地方,最终这个方案的效果如何

具体、量化、有说服力,是技术简历特别需要注重的地方

在GitHub里边有个在线的MarkDown简历书写工具 :

通过这个在线工具,我们就可以很轻易地拿到作者所推荐的模板的信息

拿到这些信息后,我们可以根据这个模板做调整,根据自身的情况做增减

三歪总是知道你们要什么的,你们就想看三歪是怎么写的,对吧?

简历编写

该要注意的点有哪些?

简历常见的 QA

简历应该有多少页?

我们的简历不应该超过2页,禁止简历有3页或者3页以上的情况。简历这东西不是写得越多就越好的,要把重点给突出来。

我在最开始投简历的时候,把简历写了3页,后来被热心的同学给提醒一下,最好简历控制在两页之内。我当时曾经收到过的

要不要放照片?

这个无所谓的,我个人是不放照片的。像我用markdown写的,也不方便放简历。如果你用的是别的模板,你放照片也是OK的。

项目经历没有怎么办?

很多同学可能没写过项目,就开始写简历了。我个人认为,像Java开发这种,在简历上是一定要出现项目的。将心比心,如果你是面试官,应聘者没有项目,那作为面试官的你该问什么问题呢?

所以,一定要有自己的项目(如果真没自己的,也得去网上找一个出来,死扣这个项目)

简历格式是word还是PDF?

显然,肯定是PDF格式的。word格式在不同的环境中排版很可能不一致,强烈建议将自己的简历转成PDF

PDF格式要支持文字可选?

之前我收到过的简历,格式是PDF,但PDF里边是一张图片。我收到的简历都是要录入进系统的,选取不了文字的我,心态崩了。这尼玛是一张图片啊!!!

那我怎么复制手机号?怎么复制学校?如果你在简历上写了GitHub链接,我总不能手敲吧?

所以,PDF里边的文字要可选。

有的人也会说:“我转成图片就防止信息被泄露”

其实我个人觉得,还是应该用原生的PDF。真有意要泄露简历,什么格式都会被泄露。

其余要注意的?

  1. 文件命名最好根据对方所要求来命名,比如说:姓名-学校-学历-岗位-性别。如果对方没有要求,我建议文件的命名应该要有以下信息:姓名-学校-求职岗位-联系方式(邮件地址/手机号)
  2. 简历上不要写多余的东西,校园生活这些我们不关心的哈。
  3. 专业术语最好规范名称,该大写的大写,该小写的小写。
  4. 简历格式正常统一,用其他模板的同学该对齐就对齐。

最后

有的同学可能就觉得markdown写简历就是胡扯,我就是喜欢用word的格式来写,最后导成PDF

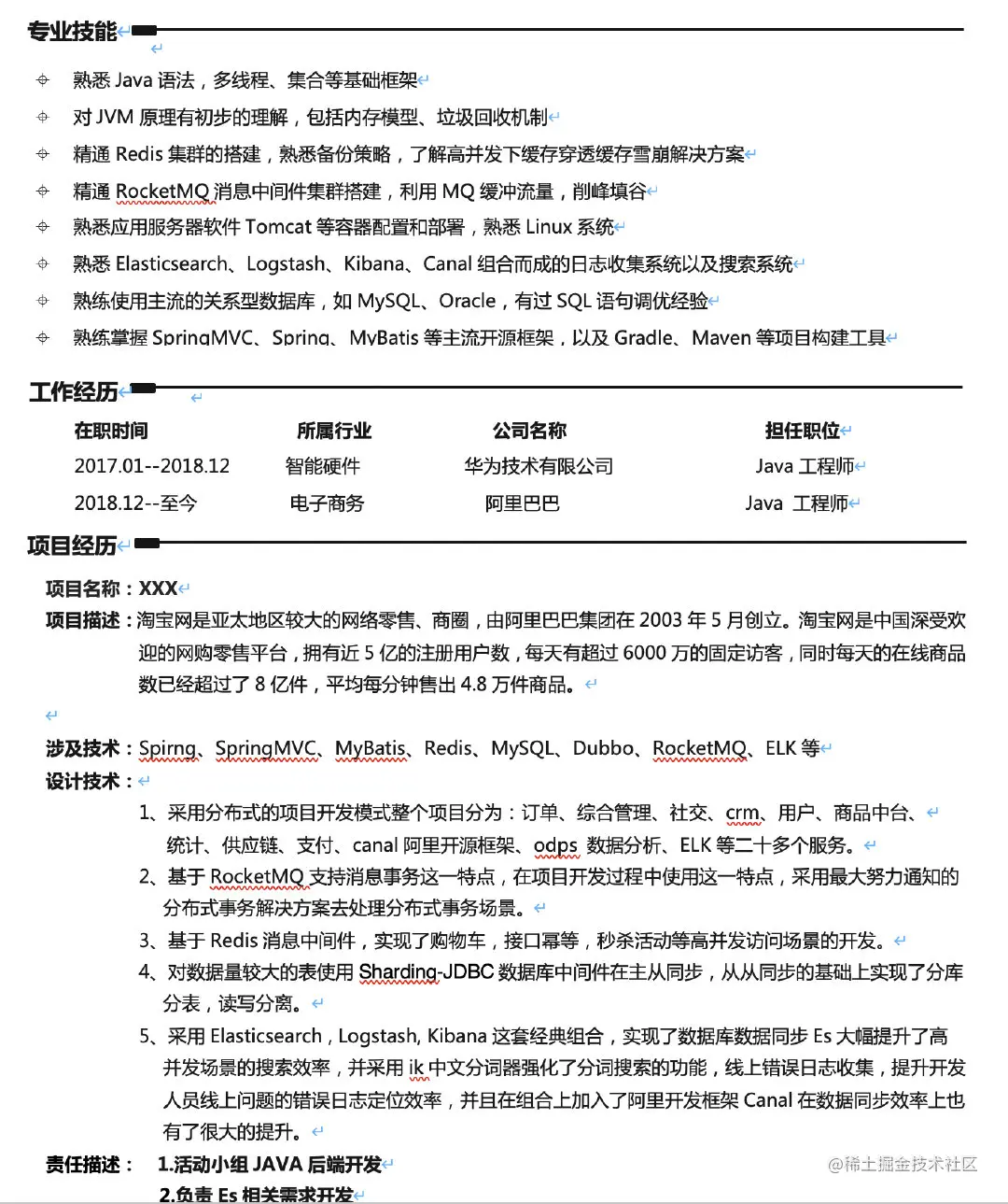
那那那那那,我只能祭出我好基友的模板:

总的来说,只要我们对着模板去写,格式不乱,再加上我上面写出的一些值得注意的点,这样写出来的简历不会太差。

相信我,我曾经接收过很多简历,有很多名校出来的人简历还是烂得一批。

多花点时间在自己的简历上,或许就在面试的起跑线上就超别人一点了呢

这两个简历模板 微信搜索 Java3y 下回复「简历」即可直接获取。

涵盖Java后端所有知识点的开源项目(已有10K+ star):

我是三歪,一个想要变强的男人,祝大家在校招中疯狂收割offer后续还会继续分享面试技术相关的内容,欢迎关注催更,感谢大家的点赞。

这篇文章我花了几天配套了视频,有兴趣的同学可前往链接上看:www.bilibili.com/video/BV1S5…